所属成套资源:2025版高考物理一轮复习全套资料--课件+测试(教师版)+测试(学生版)
- 第二章 第一课时 重力 弹力 摩擦力2025版高考物理一轮复习课件+测试(教师版)+测试(学生版) 课件 0 次下载
- 第二章 第二课时 力的合成与分解2025版高考物理一轮复习课件+测试(教师版)+测试(学生版) 课件 0 次下载
- 第二章第五课时实验三探究两个互成角度的力的合成规律2025版高考物理一轮复习课件+测试(教师版)+测试(学生版) 课件 0 次下载
- 第三章 第一课时 牛顿第一定律 牛顿第二定律2025版高考物理一轮复习课件+测试(教师版)+测试(学生版) 课件 0 次下载
- 第三章 第五课时 专题强化:“滑块—木板”模型中的动力学问题2025版高考物理一轮复习课件+测试(教师版)+测试(学生版) 课件 0 次下载
第二章 第三课时 牛顿第三定律 共点力平衡2025版高考物理一轮复习课件+测试(教师版)+测试(学生版)
展开
这是一份第二章 第三课时 牛顿第三定律 共点力平衡2025版高考物理一轮复习课件+测试(教师版)+测试(学生版),文件包含第二章第3课时牛顿第三定律共点力平衡pptx、第二章第3课时牛顿第三定律共点力平衡docx、第二章第3课时牛顿第三定律共点力平衡学生用docx等3份课件配套教学资源,其中PPT共58页, 欢迎下载使用。
牛顿第三定律 共点力平衡
考点一 牛顿第三定律 受力分析
考点二 共点力的平衡条件及应用
牛顿第三定律 受力分析
1.牛顿第三定律的内容:两个物体之间的作用力和反作用力总是大小相等,方向 ,作用在 。2.表达式:F=-F′
2.表达式:F=-F′3.一对平衡力与作用力和反作用力的比较
4.受力分析的一般步骤
1.相互作用力是否相等与相互作用的两物体的运动状态无关。( )2.人走在松软土地上下陷时,人对地面的压力大于地面对人的支持力。( )3.物体静止在水平地面上,受到的重力和支持力为一对作用力和反作用力。( )
思考 如图所示,体育项目“押加”实际上相当于两个人拔河,如果甲、乙两人在“押加”比赛中,甲获胜,是因为甲对乙的拉力大于乙对甲的拉力吗?如果不是,请说明甲获胜的原因。
答案 不是。甲对乙的拉力与乙对甲的拉力是一对作用力与反作用力,大小总是相等,甲获胜的原因是地面对甲的摩擦力大于地面对乙的摩擦力。
例1 如图所示,用水平力F把一个物体紧压在竖直墙壁上,物体保持静止,下列说法中正确的是A.水平力F与墙壁对物体的弹力是一对作用力与反作用力B.物体的重力与墙壁对物体的静摩擦力是一对平衡力C.水平力F与物体对墙壁的压力是一对作用力与反作用力D.物体对墙壁的压力与墙壁对物体的弹力是一对平衡力
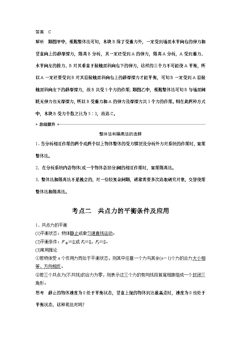
例2 (2024·江苏苏州市调研)两相同的楔形木块A、B叠放后分别以图甲、乙两种方式在水平外力F1和竖直外力F2作用下,挨着竖直墙面保持静止状态,则在此两种方式中,木块B受力个数之比为A.1∶1 B.4∶3 C.5∶3 D.5∶4
整体法和隔离法的选择1.当分析相互作用的两个或两个以上物体整体的受力情况及分析外力对系统的作用时,宜用整体法。2.在分析系统内各物体(或一个物体各部分)间的相互作用时,宜用隔离法。3.整体法和隔离法不是独立的,对一些较复杂问题,通常需要多次选取研究对象,交替使用整体法和隔离法。
共点力的平衡条件及应用
1.共点力的平衡(1)平衡状态:物体 或做 。(2)平衡条件:F合= 或Fx= ,Fy= 。(3)常用推论①若物体受n个作用力而处于平衡状态,则其中任意一个力与其余(n-1)个力的合力 。②若三个共点力(不共线)的合力为零,则表示这三个力的有向线段首尾相接组成一个 三角形。
思考 静止的物体速度为0处于平衡状态,竖直上抛的物体到达最高点时,速度为0也处于平衡状态,这种说法对吗?
答案 不对,物体处于静止或做匀速直线运动是平衡状态,某一时刻速度为0不是物体处于平衡状态的判断依据。
2.求解共点力平衡问题的常用方法:(1)合成法:一个力与其余所有力的合力等大反向,常用于非共线三力平衡。(2)正交分解法:Fx合=0,Fy合=0,常用于多力平衡。(3)矢量三角形法:把表示三个力的有向线段构成一个闭合的三角形,常用于非特殊角的一般三角形。3.处理共点力平衡问题的基本思路确定平衡状态(加速度为零)→巧选研究对象(整体法或隔离法)→受力分析→建立平衡方程→求解或作讨论。
例3 (2023·浙江6月选考·6)如图所示,水平面上固定两排平行的半圆柱体,重为G的光滑圆柱体静置其上,a、b为相切点,∠aOb=90°,半径Ob与重力的夹角为37°。已知sin 37°=0.6,cs 37°=0.8,则圆柱体受到的支持力Fa、Fb大小为A.Fa=0.6G,Fb==0.4G,Fb==0.8G,Fb==0.6G,Fb=0.8G
例4 (2023·广东卷·2)如图所示,可视为质点的机器人通过磁铁吸附在船舷外壁面检测船体。壁面可视为斜面,与竖直方向夹角为θ。船和机器人保持静止时,机器人仅受重力G、支持力FN、摩擦力Ff和磁力F的作用,磁力垂直壁面。下列关系式正确的是A.Ff=G B.F=FNC.Ff=Gcs θ D.F=Gsin θ
例5 (2023·江苏省模拟)如图所示,篝火晚会中某同学用三根等长的轻杆交叉做成简易的烧烤架放在水平地面上,交叉固定点为O,再用一根轻绳将质量为m的烧水锅静止悬挂在O点。已知三根轻杆与竖直方向的夹角均为30°,重力加速度为g,则每根轻杆对O点的作用力大小为
例6 (2023·江苏南京市金陵中学调研)在竖直墙壁的左侧水平地面上,放置一个质量为M的正方体ABCD,在墙壁和正方体之间放置一质量为m的光滑圆柱体,正方体和圆柱体均保持静止,如图所示。圆柱体的截面圆心为O,OB与竖直方向的夹角为θ=45°。已知重力加速度为g,圆柱体不会触地。求:(1)正方体对地面的压力大小和正方体对圆柱体的弹力大小;
(2)正方体对地面的摩擦力。
答案 mg,方向水平向左
1.如图所示是厨房用来悬挂厨具的小吸盘,其原理是排开吸盘与墙壁之间的空气,依靠大气压紧紧地将吸盘压在厨房的竖直墙壁上,可用来悬挂比较轻的厨具,安装拆卸都很方便,以下说法正确的是A.墙壁对吸盘的作用力的合力竖直向上B.大气压变大,吸盘受到的摩擦力也变大C.吸盘与墙壁之间只有一对作用力与反作用力D.空气对吸盘的压力与墙壁对吸盘的支持力是 一对平衡力
B.若缩短绳带长度,则绳带中的张力将减小C.绳带对环保袋的拉力与环保袋的重力是一对相互作用力D.绳带对环保袋的拉力与环保袋对绳带的拉力是一对平衡力
2.(2024·江苏省扬州中学月考)当今社会节能环保理念深入人心,每个公民都应尽量避免使用一次性塑料袋,减少白色污染。如图甲所示为一款环保袋,既可反复使用,又美观大方。手提环保袋静止时,简化示意图如图乙所示,设环保袋的重力大小为G,不考虑绳带的质量,下列说法正确的是
3.(2022·广东卷·1)如图是可用来制作豆腐的石磨。木柄AB静止时,连接AB的轻绳处于绷紧状态。O点是三根轻绳的结点,F、F1和F2分别表示三根绳的拉力大小,F1=F2且∠AOB=60°。下列关系式正确的是A.F=F1 B.F=2F1C.F=3F1 D.F=
4.(2024·江苏启东市质检改编)如图所示,在水平力F作用下,A、B保持静止。若A与B的接触面是水平的,且F≠0,则B的受力个数可能为A.2个 B.3个 C.5个 D.6个
5.(2023·江苏卷·7)如图所示,“嫦娥五号”探测器静止在月球平坦表面处。已知探测器质量为m,四条腿与竖直方向的夹角均为θ,月球表面的重力加速度为地球表面重力加速度g的 每条腿对月球表面压力的大小为
6.如图所示,甲、乙两个小球的质量均为m,两球间用细线2连接,甲球用细线1悬挂在天花板上。现分别用大小相等的力F水平向左、向右拉两球,平衡时细线都被拉紧。则平衡时两球的可能位置是下列选项中的
7.(2024·江苏连云港市段考)如图所示,固定的四分之一粗糙圆弧轨道AB的圆心在竖直墙上的O点,A点与O点在同一高度,轻弹簧一端固定在O点,另一端连接质量为m的小物块,物块静止在轨道上,弹簧与竖直方向的夹角θ=30°,重力加速度为g,则A.轨道对物块一定有支持力B.弹簧一定处于伸长状态C.弹簧一定处于压缩状态D.轨道对物块的摩擦力大小等于mg
沿轨道切线方向,根据平衡条件可知物块此时受到的摩擦力大小等于重力沿轨道切线向下的分力(等于 不为零,有摩擦力必有弹力,所以斜面对物块的支持力不可能为零,A正确;假设物块受重力、支持力、摩擦力,三个力的合力可以为0,即物块可能不受弹簧的弹力,则弹簧可能处于原长,不一定处于压缩或伸长状态,B、C错误。
8.拖把是由拖杆和拖把头构成的擦地工具。某同学用该拖把在水平地板上拖地,当沿拖杆方向施加大小为F的水平推力时,拖把头在地板上做匀速直线运动;当沿拖杆方向施加大小仍为F,方向与竖直方向成θ=60°角的拉力时,拖把头也恰好做匀速直线运动。拖把头与水平地板间的动摩擦因数为
施加大小为F的水平推力时,根据受力平衡可得F=μmg,施加大小仍为F,方向与竖直方向成θ=60°角的拉力时,根据受力平衡可得Fsin 60°=Ff′=μFN′,FN′=mg-Fcs 60°,联立解得拖把头与水平地板间的动摩擦因数为μ=2- ,故选B。
9.(2023·江苏省泗洪县检测)如图所示,两个质量都为m的小球a、b用细线连接,a球用与竖直方向成30°角的细线挂在天花板上,b球放在倾角为30°角的光滑斜面上,系统保持静止,当地重力加速度为g。则斜面对b球的支持力大小为
以a、b整体为研究对象,设细线拉力为FT,斜面对b球的支持力大小FN,根据平衡条件可得FTcs 30°+FNcs 30°=2mg,FTsin 30°=FNsin 30°,解得FN= 故选D。
10.(2023·江苏省模拟)如图为挂在架子上的双层晾衣篮的结构示意图。上、下篮子完全相同且保持水平,每个篮子由两个质地均匀的圆形钢圈穿进网布构成,两篮通过四根等长的轻绳与钢圈的四等分点相连,上篮钢圈用另外四根等长轻绳系在挂钩上。晾衣篮的有关尺寸如图所示,则图中上、下层各一根轻绳的张力大小之比为A.1∶1 B.2∶1 C.5∶2 D.5∶4
设一个篮子的质量为m,连接下篮的绳子的拉力为FT2,对下篮,根据平衡条件得4FT2=mg,
设连接上篮的绳子的拉力为FT1,绳子与竖直方向夹角为θ,对两个篮子整体由平衡条件得4FT1cs θ=2mg,
11.(2024·江苏盐城市建湖高级中学检测)如图,质量M=1 kg的木块套在水平固定杆上,并用轻绳与质量m=0.5 kg的小球相连。今用与水平方向成60°角的力F= 拉着小球并带动木块一起向右匀速运动,运动中木块、小球的相对位置保持不变,g取10 m/s2。在运动过程中,求:(1)轻绳的拉力FT的大小;
(2)木块与水平杆间的动摩擦因数μ。
12.(2023·江苏徐州市模拟)质量为m粗细均匀的麻绳如图所示悬挂,悬点处切线与竖直方向夹角分别为37°和53°,P点为最低点,sin 37°=0.6,重力加速度为g,则A.左侧悬点对麻绳拉力为0.6mgB.右侧悬点对麻绳拉力为0.8mgC.最低点P处张力为0.3mgD.P点右侧麻绳质量为0.36m
对麻绳受力分析,受重力mg、左侧悬点对麻绳拉力F1、右侧悬点对麻绳拉力F2,则F1cs 37°+F2cs 53°=mgF1sin 37°=F2sin 53°解得F1=0.8mg,F2=0.6mg,故A、B错误;
相关课件
这是一份第二章 第二课时 力的合成与分解2025版高考物理一轮复习课件+测试(教师版)+测试(学生版),文件包含第二章第2课时力的合成与分解pptx、第二章第2课时力的合成与分解docx、第二章第2课时力的合成与分解学生用docx等3份课件配套教学资源,其中PPT共58页, 欢迎下载使用。
这是一份2025年高考物理大一轮复习 第二章 第3课时 牛顿第三定律 共点力平衡 课件及学案,文件包含第二章第3课时牛顿第三定律共点力平衡pptx、第二章第3课时牛顿第三定律共点力平衡docx、第二章第3课时牛顿第三定律共点力平衡学生版docx等3份课件配套教学资源,其中PPT共59页, 欢迎下载使用。
这是一份2025高考物理一轮总复习第2章相互作用第8讲牛顿第三定律受力分析共点力的平衡课件,共52页。PPT课件主要包含了知识梳理·易错辨析,同一条直线上,受力示意图,摩擦力,电磁力,匀速直线,F′-G=0,F1-Ff=0,F2+FN-G=0,大小相等方向相反等内容,欢迎下载使用。

