卷05-【临考满分】2024年中考生物临考满分卷(北京卷)(试卷版)
展开这是一份卷05-【临考满分】2024年中考生物临考满分卷(北京卷)(试卷版),共8页。试卷主要包含了下列符合生物学事实的是等内容,欢迎下载使用。
(考试时间:70分钟 试卷满分:70分)
注意事项:
1.答卷前,考生务必将自己的姓名、准考证号填写在答题卡上。
2.回答第Ⅰ卷时,选出每小题答案后,用2B铅笔把答题卡上对应题目的答案标号涂黑。如需改动,用橡皮擦干净后,再选涂其他答案标号。写在本试卷上无效。
3.回答第Ⅱ卷时,将答案写在答题卡上。写在本试卷上无效。
4.考试结束后,将本试卷和答题卡一并交回。
第Ⅰ卷(选择题 共25分)
本题共25小题,每小题1分,共25分。在每小题的四个选项中,选出最符合题目要求的一项。
1.新型冠状病毒肺炎患者打喷嚏、咳嗽时,用纸巾捂住口鼻,可减少疾病传播的机会。含有新型冠状病毒飞沫的空气是( )
A.病原体B.传染源
C.传播途径D.易感人群
2.某同学使用显微镜对光时,无论怎么调节遮光器和反光镜,视野始终漆黑一片,其原因可能是( )
A.反光镜上有个污点B.目镜的放大倍数太大
C.镜筒离载物台太远D.物镜没有对准通光孔
3.某中学校园生物角内的所有生物组成了一个( )
A.个体B.种群C.群落D.生态系统
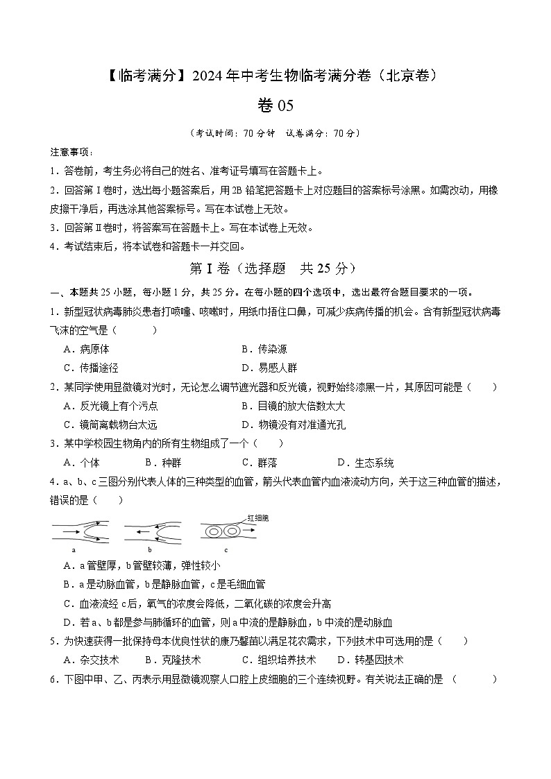
4.a、b、c三图分别代表人体的三种类型的血管,箭头代表血管内血液流动方向,关于这三种血管的描述,错误的是( )
A.a管壁厚,b管壁较薄,弹性较小
B.a是动脉血管,b是静脉血管,c是毛细血管
C.血液流经c后,氧气的浓度会降低,二氧化碳的浓度会升高
D.若a、b都是参与肺循环的血管,则a中流的是静脉血,b中流的是动脉血
5.为快速获得一批保持母本优良性状的康乃馨苗以满足花农需求,下列技术中可选用的是( )
A.杂交技术B.克隆技术C.组织培养技术D.转基因技术
6.下图中甲、乙、丙表示用显微镜观察人口腔上皮细胞的三个连续视野。有关说法正确的是 ( )
A.从甲到乙需将低倍镜换成高倍镜B.从乙到丙需将玻片向右上方移动
C.产生 N 是因为滴加碘液染色导致D.从甲到丙不需要调节粗准焦螺旋
7.在下列食品加工、制作过程中,使用了乳酸菌的是( )
A.面包B.酸奶C.米酒D.米醋
8.下列符合生物学事实的是( )
A.人的受精和胚胎发育的场所分别是卵巢和子宫
B.蜘蛛织网、大雁南飞、老马识途都属于先天性行为
C.卷柏、松柏、苏铁都属于裸子植物
D.松树靠种子繁殖后代,松果不是它的果实
9.银杏生长较慢,寿命极长,人们称其“公孙树”,有“公种而孙得食”的含义。每年3、4月份,可在部分银杏枝头观察到胚珠(如图)。下列相关叙述错误的是( )
A.银杏不同于月季,没有真正的花和果实
B.银杏的胚珠裸露在外
C.银杏胚珠发育成的“白果”是银杏的果实
D.银杏用种子繁衍后代
10.如图是“测定反应速度”的探究实验,下列叙述错误的是 ( )
A.感受器在被试者的视网膜中B.需测量多次并求平均值
C.反射的神经中枢位于小脑D.效应器是指被试者的传出神经末梢与手指肌肉
11.小明在整理房间时,在床底发现了一个长“绿毛”的桔子。根据所学知识判断下列说法正确的是( )
A.与桔子细胞不同,“绿毛”细胞内没有成形细胞核
B.对桔子冷藏保鲜可避免其生出“绿毛”
C.“绿毛”生活方式为腐生,故新鲜桔子不易长毛
D.“绿毛”使桔子等水果腐烂,所以对人类有害无益
12.王刚在使用显微镜观察细胞分裂切片时,发现分生区细胞偏左上方,要把它移到视野中央,装片应向哪里移到( )
A.左上方B.左下方C.右上方D.右下方
13.蚊子的发育过程经历的( )
A.受精卵→幼虫→成虫B.受精卵→蛹→幼虫→成虫
C.受精卵→幼虫→蛹→成虫D.受精卵→蛹→成虫
14.如图是疟疾、肺鼠疫、新冠肺炎等传染病的病原体的比较,你认为正确的说法是( )
A.①表示可独立生活B.②表示分裂生殖C.③表示有染色体D.④表示异养
15.对新型冠状病毒认识正确的是( )
A.新型冠状病毒吸附在肺部细胞上后,刺破细胞壁,将核酸注入细胞体内
B.新冠患者浑身乏力,是因为体温升高,体内的酶失活
C.新冠肺炎患者身体发热,体温维持在40摄氏度,人体产热与散热仍保持动态平衡
D.新冠患者走路不稳,是因为大脑受损
16.营养学家建议青少年学生要多喝牛奶和多吃瘦肉,主要原因是( )
A.牛奶和瘦肉中含有较多的脂肪,这是青少年正常生长所必需的
B.牛奶和瘦肉中含有较多的无机盐,这是青少年正常生长离不开无机盐
C.牛奶和瘦肉中含有较多的蛋白质,青少年生长发育旺盛,需要较多的蛋白质
D.牛奶和瘦肉中含有较多的维生素,这是青少年正常生命活动不可缺少的
17.在探究菜豆种子的结构时,下列哪一过程是不需要的( )
A.可先拨去菜豆的种皮
B.用解剖针轻轻挑起胚芽和胚根观察与子叶相连的部位
C.可将两片子叶轻轻分开,观察胚芽
D.在子叶上滴稀碘液观察颜色变化
18.下列疾病中,属于传染病的是( )
A.白化病B.艾滋病C.心脏病D.糖尿病
19.下列不属于生命现象的是( )
A.春天鲜花怒放B.夏天莺歌燕舞
C.秋天大雁南飞D.冬天皑皑白雪
20.猫的耳朵有卷耳和非卷耳之分,纯种卷耳猫和纯种非卷耳猫杂交产生的子一代(第一代)猫都是非卷耳,子一代猫杂交后产生的子二代(第二代)猫非卷耳和卷耳比例为3:1。下列说法不正确的是( )
A.子二代非卷耳猫个体的基因组成相同
B.亲代纯种卷耳猫与子二代卷耳猫基因组成相同
C.卷耳和非卷耳是一对相对性状
D.控制卷耳性状的基因位于DNA分子上
21.在我国天宫空间站内,水稻种子经历了120天的培育,完成了种子萌发、幼苗生长、开花结果的发育全过程。下列叙述错误的是( )
A.水稻属于被子植物B.水稻种子萌发时胚根最先突破种皮
C.水稻花的主要结构是雌蕊和雄蕊D.水稻花中的子房将来发育成种子
22.在眼的结构中,能感受光的刺激,形成物像的部位是( )
A.角膜B.晶状体C.巩膜D.视网膜
23.若△、口、☆表示具有血缘关系三类生物,如图示这三类生物的化石在不同地层中的出现情况,则三类生物的进化关系最可能是( )
A.△→口→☆B.☆→口→△C.△→☆→口D.☆→△→口
24.神话传说的“还魂草”其实是一种蕨类植物,它叫卷柏,下列与卷柏同属于一类植物的是( )
A.泥炭藓B.桫椤C.海带D.狗尾草
25.病毒、细菌和许多真菌在生物圈中“无影无踪”又分布广泛,人类对它们“爱恨交加”。下列有关病毒、细菌、真菌的叙述,正确的是( )
A.细菌、真菌、病毒都可以用光学显微镜观察检测
B.细菌通过芽孢生殖、真菌通过孢子生殖、病毒通过分裂生殖
C.细菌没有成形的细胞核、真菌没有叶绿体、病毒没有遗传物质
D.真菌和大多数细菌利用现成的有机物来生活,而病毒只能寄生于活细胞
第 = 2 \* ROMAN II卷(非选择题 共45分)
本题共7题,共45分。
26.我们的生活离不开植物。你认识图中的植物吗?你能区分他们吗?请据图回答问题:
(1)在以上植物中,用种子繁殖的植物是 ,A和D的不同是 。
(2)可以作为监测空气污染的指示植物是 ,这类植物已经出现了 两种器官的分化。经研究,素有“山菜之王”的蕨菜含有致癌物质,正逐渐远离餐桌,它和图中 亲缘关系最近。
(3)请你把以上的植物所属的类群按从低等到高等的顺序排列起来: 。
(4)在生物分类上,上述五种植物所属最大共同单位是 。
27.下面是人体上肢的两种运动状态图,请分析并回答下列问题:
(1)图中①和②表示了一块骨骼肌的组成,①和②分别是 、 。
(2)图甲表示屈肘运动状态,要完成该动作,A必须是 状态,而B则是 状态。
(3)通过分析可以看出,骨的运动是靠骨骼肌的 牵拉完成。因此与骨相连的肌肉总是由两组肌肉相互配合,并且受到 的控制和调节以及其他如消化、呼吸、循环系统的协作。
28.肾脏是人体主要的排泄器官。膳食结构不合理会加重肾脏的负担。
(1)食物中营养物质消化和吸收的主要器官是 。
(2)肾单位是尿液形成的基本单位,如图为其结构示意图。图中①具有 作用,可使血液中的小分子物质进入② 形成原尿。原尿经过肾小管的重吸收作用,最终形成尿液。
(3)显微观察发现,肾小管不同区段的上皮细胞形态结构存在差异,如图a、b、c所示。其中a细胞所在区段是重吸收的主要部位,推测原因是 。
(4)研究人员发现用高脂饲料饲喂的健康小鼠,12周后尿液中含有较高浓度的白蛋白。据此判断,长期高脂饮食会导致小鼠肾单位中的 受损,通透性增大。
(5)研究表明,长期高脂饮食还会引起高血压和肥胖等症状。《中国膳食指南)建议成年人每天烹调油用量为25~30g。据此提出一条健康饮食的措施: 。
29.人体是一个统一的整体,各个系统之间密切联系,下图是人体进行消化、呼吸、循环、排泄等部分生理活动的示意图(其中①-⑥表示生理过程,A、B、C、D表示人体的器官),请据图回答问题:
(1)人体生理过程[①]发生的主要场所是 。
(2)血液流经[B]后,血液成分的主要变化是 血变成 血。②过程是通过 实现的。
(3)如果[⑥]代表肾小球的滤过作用,则图中⑤代表 。
(4)某同学因雾霾天气吸入较多的PM2.5(微尘颗粒)引发支气管炎,在血液中明显增加的细胞是 。
(5)李大爷在体检时检测到[D]排出的液体中含有葡萄糖,你认为其可能的原因是肾单位结构中的 病变。
【
30.济宁市泗水县是山区农业县,地域多低山丘陵,土壤类型多为砂壤土,水肥气热条件非常适合花生生长,产出的花生粒大饱满、色泽亮丽、营养丰富,素有“长生果”之美誉。如图1为花生生长发育过程的几个阶段,请思考回答有关问题:
(1)谜语“麻屋子,红帐子,里面住着个白胖子”描述的是花生果实。图中[1]麻屋子是由花生子房中的 发育而来。花生果实中一般有2~4粒种子,这与子房中 的数量有关。
(2)花生种子的胚由图中3、4、5和 组成,胚是新植物体的幼体,其中[ ] 将来发育成植株中的7。
(3)某兴趣小组为研究花生种皮颜色的遗传,用紫皮花生做亲本进行了杂交实验,结果如图2所示。据此可判断 是显性性状,如果控制种皮颜色的基因用A、a表示,则亲代紫皮的基因组成为 。其产生的精子类型是如图3中的 。
31.小明同学早饭喜欢进食馒头、豆浆、鸡蛋、水果汁。请据图回答以下问题:
(1)小明同学吃馒头时,在口腔咀嚼后发现馒头慢慢的有了点甜味,是因为①腺体分泌的消化液中含有 酶,可以促进无甜味的淀粉分解为有甜味的麦芽糖。
(2)豆浆和鸡蛋中富含 ,对正处于青春期发育阶段的小明生长发育特别有帮助。该类营养物质最初在 (请填写图中的数字序号和结构名称)被消化。
(3)水果汁含有人体需要的多种 ,大部分被人体的 (请填写图中的数字序号和结构名称)吸收并进入血液。人体对其需求量很小,但对维护人体健康,促进生长发育和调节生命活动具有重要作用。
32.如图是某生态系统中的食物网简图。请据图回答有关问题:
(1)写出下面食物网中最长的一条食物链 。
(2)正常情况下,图中数量最少的生物是 ,这是因为食物链中能量流动是逐级 的。上一营养级只能把其获得能量的10%-20%传给下一营养级。
(3)若该生态系统受到DDT污染,则在图中生物体内DDT含量最高的是 。
(4)该食物网和 一起构成了该生态系统中的生物部分。
(5)生态系统中各种成分其结构和功能能够保持相对稳定状态,是因为它本身具有一定的 能力。
相关试卷
这是一份卷05-【临考满分】2024年中考生物临考满分卷(云南卷),文件包含卷05-临考满分2024年中考生物临考满分卷云南卷试卷版docx、卷05-临考满分2024年中考生物临考满分卷云南卷解析版docx等2份试卷配套教学资源,其中试卷共28页, 欢迎下载使用。
这是一份卷04-【临考满分】2024年中考生物临考满分卷(云南卷),文件包含卷04-临考满分2024年中考生物临考满分卷云南卷试卷版docx、卷04-临考满分2024年中考生物临考满分卷云南卷解析版docx等2份试卷配套教学资源,其中试卷共29页, 欢迎下载使用。
这是一份卷03-【临考满分】2024年中考生物临考满分卷(云南卷),文件包含卷03-临考满分2024年中考生物临考满分卷云南卷解析版docx、卷03-临考满分2024年中考生物临考满分卷云南卷试卷版docx等2份试卷配套教学资源,其中试卷共27页, 欢迎下载使用。

