2024年湖北中考真题选考选择性考试政治真题及答案
展开真题重组卷01(湖北专用)-2024年中考道德与法治真题重组卷: 这是一份真题重组卷01(湖北专用)-2024年中考道德与法治真题重组卷,文件包含真题重组卷01湖北专用原卷版docx、真题重组卷01湖北专用参考答案docx等2份试卷配套教学资源,其中试卷共8页, 欢迎下载使用。
初中政治中考复习 湖北省宜昌市2015年中考政治真题试题(含答案): 这是一份初中政治中考复习 湖北省宜昌市2015年中考政治真题试题(含答案),共5页。
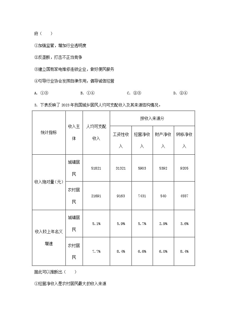
初中政治中考复习 湖北省孝感市2016年中考政治真题试题(含答案): 这是一份初中政治中考复习 湖北省孝感市2016年中考政治真题试题(含答案),共3页。

