2024七年级生物下学期期末检测二新版新人教版
展开一、选择题(每题3分,共45分)
1.人类与现代类人猿的相同点是( D )
A.都能直立行走 B.能制造和利用工具
C.能用语言交流 D.五官位置和面部表情
2.青春期是一生中身体发育和智力发展的黄金时期。下列有关青春期特点的叙述错误的是( A )
A.经常流鼻血 B.男生女生的性器官迅速发育
C.出现第二性征 D.身高突增是最显著的特点
3.下列都属于人体能源物质的一组是( C )
A.糖类、无机盐、维生素 B.水、蛋白质、无机盐
C.糖类、蛋白质、脂肪 D.水、无机盐、维生素
4.蛋白质在消化道内开始被消化的部位是( B )
A.口腔 B.胃 C.小肠 D.大肠
5.烹制牛排时,为了使牛排吃起来更加软嫩可口,通常会在烹饪前加少量嫩肉粉。嫩肉粉中含有一种酶,它可以分解( D )
A.脂肪 B.维生素
C.纤维素 D.蛋白质
6.人体呼吸道对吸入的气体有温暖、湿润、清洁作用。下列不属于呼吸道的器官是( D )
A.鼻 B.喉 C.气管 D.食道
7.当人体内的血液流经下列结构时,动脉血变为静脉血的是( A )
A.组织中的毛细血管 B.肺泡周围的毛细血管
C.肾小球 D.右心室到肺动脉
8.血液的组成成分包括( D )
A.红细胞、白细胞、血小板 B.血浆、红细胞
C.血浆、白细胞、血小板 D.血浆、血细胞
9.在一次户外活动中,小丽不幸受伤,急需输血。经化验,她的血型是B型,许多爱心人士主动要求为她献血。下面可以为小丽献血的血型是( B )
A.A型和B型 B.B型和O型
C.O型和AB型 D.B型和AB型
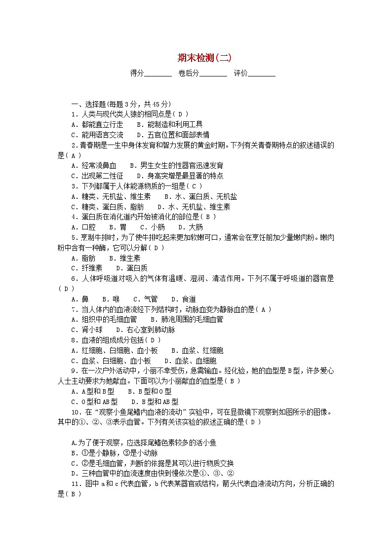
10.在“观察小鱼尾鳍内血液的流动”实验中,可在显微镜下观察到如图所示的图像。其中的①、②、③表示血管。下列有关该实验的叙述正确的是( D )
A.为了便于观察,应选择尾鳍色素较多的活小鱼
B.①是小静脉,③是小动脉
C.②是毛细血管,判断的依据是其可以进行物质交换
D.三种血管中的血流速度由快到慢依次是①、③、②
11.图中a和c代表血管,b代表某器官或结构,箭头代表血液流动方向,分析正确的是( B )
A.若b为小肠,则饭后c内血液中葡萄糖和氧气含量都上升
B.若b为大脑,c中血液为静脉血
C.若b为肺,c中血液的二氧化碳含量要高于a处
D.若b为肾小球,a为动脉,c为静脉
12.肾单位是人体肾脏形成尿液的基本单位。在肾单位的结构中,既属于泌尿系统又属于循环系统的结构是( A )
A.肾小球 B.肾小囊 C.肾小管 D.输尿管
13.如图是某同学手被针扎迅速缩手的反射弧模式图,下列分析正确的是( B )
A.神经冲动在此反射弧中的传导途径为5→4→3→2→1
B.缩手反射属于简单反射
C.该同学在此过程中先感觉到痛然后再缩手
D.若因意外事故,图中4受到损伤,则该同学既不会感觉到痛又不会缩手
14.年幼的侏儒症患者只需每周注射很少的某种激素,生长速度就会明显加快。该激素是 ( A )
A.生长激素 B.胰岛素 C.肾上腺素 D.甲状腺激素
15.保护环境、保护生物圈是每个人的责任和义务。下列人类活动中有益于保护生物圈的是( D )
①绿化造林;②围湖造田;③滥捕野生动物;④生活垃圾分类处理;⑤随意排放工业污水;⑥提倡“免赠贺卡”“少用一次性木筷”
A.①②⑥ B.①⑤⑥ C.①③⑥ D.①④⑥
二、综合题(共55分)
16.(11分)如图一是女性生殖系统示意图(正面),图二是人胚胎发育的某一阶段示意图。请据图及相关知识回答问题:
(1)女性从青春期开始乳房发育,每月基本上会来月经。与这些生理现象关系密切的是图一中的结构①_卵巢_分泌的_雌性激素_,该结构还能产生_卵细胞_。
(2)受精卵不断进行细胞分裂逐渐发育成_胚泡_后,缓慢地移动到③_子宫_中,最终附着在③的内膜上,其内的细胞继续进行分裂和分化,逐渐发育成胚胎。胎儿生活在③内半透明的羊水中,通过图二的⑥_胎盘_和_脐带_从母体获得所需要的营养物质和_氧气_;胎儿产生的二氧化碳等废物通过⑥经母体排出。
(3)一般来说,怀孕到第_38_周时,胎儿就发育成熟了,成熟的胎儿和胎盘从母体_阴道_产出,这个过程叫做_分娩_。
17.(8分)如图是肺泡与血液间气体交换的示意图,其中①、②表示不同的血管,a、b、c、d表示气体,箭头表示血液流动或气体进出的方向,据图并运用所学知识完成下列各题。
(1)血管①和血管②中的血液相比较,含氧量高的是血管_②_。
(2)外界气体按照图中c方向进入肺泡时,膈肌应处于_收缩_状态。
(3)肺内的气体排出体外依次经过:_肺→支气管→气管→喉→咽→鼻腔_。
(4)气体在血液中的运输是通过_血液循环_实现的。
18.(10分)如图所示是心脏结构示意图,据图回答:
(1)心脏壁主要由_肌肉_组织构成的。
(2)与右心室连通的血管是_②_(填标号)。
(3)心房与心室之间有房室瓣,其功能是_保证血液只能从心房流向心室_。
(4)图中③内流动的是_动脉血_(填“动脉血”或“静脉血”)。
(5)晓红患有肾炎,如果在手背处进行静脉注射,药液到达患处前,先到达心脏的哪个腔?_C_(填字母)。
19.(10分)如图是人体消化系统结构图,请据图回答:
(1)淀粉、蛋白质初步分解消化的部位分别是_2、6_(填序号)。
(2)消化和吸收的主要场所是_小肠_。
(3)最大的消化腺是_5_(填序号),其分泌的消化液中_胆汁_可以乳化脂肪,该消化液流入_小肠_。图中_9、11_(填序号)能分泌消化脂肪的酶。
(4)1是_唾液腺_,它分泌的消化液的名称是_唾液_,作用是_将淀粉消化成麦芽糖_。
(5)图中只有消化功能的器官是_2_(填序号)。
20.(16分)糖尿病的发病率持续上升,已成为危害人类健康的主要凶手之一。在一次社区公益体检中,甲、乙两人均检测出尿糖,为进一步确诊他俩是否患糖尿病,两人在第二天空腹测血糖后,进食了等量的米饭,并在餐后3小时内,每隔一小时分别测一次血糖,结果如图。请回答下列问题:
eq \a\vs4\al()
(1)甲、乙两人血液中的部分葡萄糖从肾单位中的_肾小球_处离开血液,最后随尿液排出体外。
(2)两人中_乙_的血糖浓度变化正常却出现尿糖,可能是肾脏有炎症导致_肾小管的重吸收_作用异常,也可能是他在验尿前曾摄入过多的糖类。
(3)进食1小时内两人血糖浓度都上升,是因为淀粉在_唾液、肠液、胰液_(填消化液)的作用下最终被分解为葡萄糖,经_小肠绒毛壁和小肠绒毛内的毛细血管壁_被吸收进入血液。
(4)医生从_甲_的血糖浓度变化及他自述有多饮、多食、多尿和体重下降的现象,判断他已患糖尿病。这是由于其体内_胰岛素_分泌不足,导致细胞_吸收、利用和转化葡萄糖_的能力减弱。
糖尿病血糖浓度标准
空腹≥7.0毫摩尔/升
餐后2小时≥11.1毫摩尔/升
2024七年级生物下学期期末学情评估新版新人教版: 这是一份2024七年级生物下学期期末学情评估新版新人教版,共10页。试卷主要包含了 以下关于青春期的说法错误的是, 食品安全关乎人体健康等内容,欢迎下载使用。
2024七年级生物下学期期末检测一新版新人教版: 这是一份2024七年级生物下学期期末检测一新版新人教版,共3页。试卷主要包含了选择题,综合题等内容,欢迎下载使用。
2024七年级生物下学期期末测试题新版新人教版: 这是一份2024七年级生物下学期期末测试题新版新人教版,共5页。试卷主要包含了选择题,非选择题等内容,欢迎下载使用。

