[地理]新疆维吾尔自治区喀什地理区巴楚县2023-2024学年七年级下学期地理期中试题
展开第Ⅰ卷 客观题
第Ⅰ卷的注释
一、选择题(每小题2分,共50分)(共25题)
1. 下列对亚洲地理位置的描述正确的是( )
2. 在全球四大洋中,亚洲没有濒临的大洋的是( )
3. 亚洲与非洲的分界线是( )
4. 按地理方位把亚洲分为6个地区,其中中国位于哪个分区( )
5. 亚洲河流流向和分布的特点,说明亚洲地势的基本特征是( )
6. 亚洲河流的流向大多( )
7. 在亚洲分布面积最广的气候类型是( )
8. 世界上最深的湖泊是( )
9. 日本国土由四大岛屿组成,其中最大的是( )
10. 日本多地震火山的原因是( )
11. 日本发展工业的有利条件是( )
12. 日本工业的分布特点是( )
13. 下列关于东南亚地理位置和范围叙述正确的是( )
14. 被称为“海上生命线”的海峡是( )
15. 有关东南亚热带气候与农业生产的叙述,正确的是( )
16. 中南半岛的地形特点是( )
17. 东南亚有“花园城市”之称的国家是( )
18. 印度也是个人口众多的国家,其人口总数居世界 ( )
19. 印度以热带季风气候为主,其气候特征是 ( )
20. 印度软件外包服务业的发源地是( )
21. 下列关于俄罗斯的说法错误的是( )
22. 俄罗斯地形的主要特点是( )
23. 俄罗斯的气候特点是( )
24. 俄罗斯在世界上占有重要地位的工业部门是( )
25. 被称为“亚欧大陆桥”的是( )
第Ⅱ卷 主观题
第Ⅱ卷的注释
二、读图解答题(共50分)(共6题)
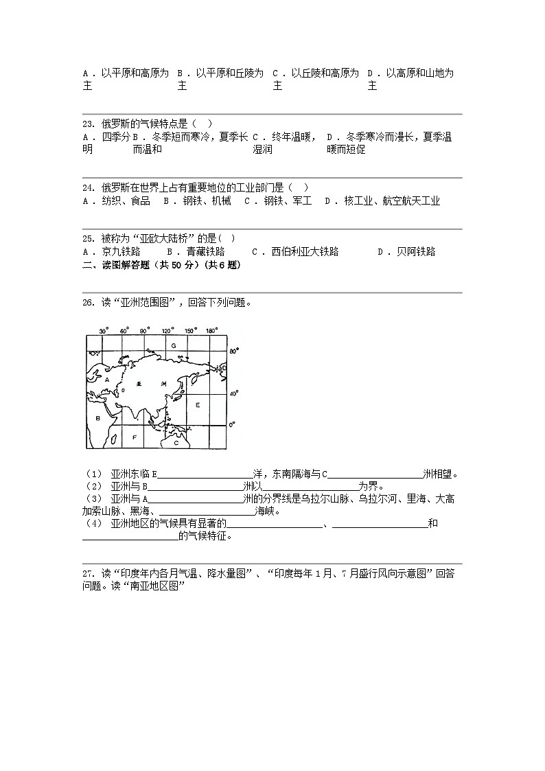
26. 读“亚洲范围图”,回答下列问题。
(1) 亚洲东临E____________________洋,东南隔海与C____________________洲相望。
(2) 亚洲与B____________________洲以____________________为界。
(3) 亚洲与A____________________洲的分界线是乌拉尔山脉、乌拉尔河、里海、大高加索山脉、黑海、____________________海峡。
(4) 亚洲地区的气候具有显著的____________________、____________________和____________________的气候特征。
27. 读“印度年内各月气温、降水量图”、“印度每年1月、7月盛行风向示意图”回答问题。读“南亚地区图”
(1) 印度大部分地区处于亚热带和热带,以____________________气候为主,一年有明显的____________________季和____________________季。
(2) 印度的雨季是每年的____________________月,盛行____________________(东北、西南)季风,风由____________________(海洋、陆地)吹向____________________(海洋、陆地)。
(3) 由于印度降水量的时间分布很不稳定,给农业生产和人们的生活带来很大的影响,经常发生____________________灾害。
28. 读图,并按要求完成下列填空
(1) 亚洲主要地形及其它地理事物:
A____________________山脉:C____________________高原;D____________________平原;E____________________(国家);F____________________河;
(2) ⑦____________________群岛:①____________________平原;③____________________半岛;⑤____________________半岛;⑧____________________洋;
29. 东南亚地理位置非常重要,连接了两个大洲,沟通了两个大洋,人们形象地比喻为“十字路口”.读图回答下列各题:
(1) 填出图中字母代表的地理名称.
大洲:A____________________洲,B____________________洲,大洋:C____________________洋,D____________________洋。
(2) 图中E处为著名的____________________海峡,该海峡是指苏门答腊岛与____________________半岛之间的狭窄的通道,是东西方海上交通的要道,被日本人称为:____________________ 。
30. 读中南半岛局部地形图、气温曲线和降水量柱状图,回答下列问题。
(1) 中南半岛的地势特征是____________________。地形特征是____________________。
(2) 中南半岛与我国有“山同脉,水同源”之说,其中,发源于我国,流经中南半岛国家最多的河流是____________________。在中国境内称为____________________。
(3) 图中某地的气温曲线和降水量柱状图反映了中南半岛的气候特点,请描述该地区气候特点____________________。
(4) 图中所示中南半岛大多数城市的分布特点是____________________。
(5) 我国积极推动澜沧江—湄公河合作,有利于________。(双选) A . 促进各成员国经济发展 B . 加强中国国内各省的联系 C . 避免各成员国间文化的融合 D . 综合开发流域水资源 E . 防止我国公民前往该地区旅游
31. 读俄罗斯地图,回答问题。
(1) 图中①是世界最深和蓄水量最大的淡水湖____________________湖。俄罗斯北临____________________洋。
(2) 俄罗斯地跨____________________两大洲,其铁路分布不平衡,欧洲部分形成以C____________________(首都城市)为中心的____________________状铁路网。西伯利亚大铁路横跨亚欧大陆,是世界上最长的铁路,被称为“____________________”。
(3) 图中C是____________________工业区,图中D是____________________工业区,是俄罗斯食品和纺织工业最发达的地区。 阅卷人
得分
A . 亚洲全部位于东半球和北半球
B . 亚洲西北以苏伊士运河与非洲为界
C . 地跨寒温热三带,主要位于北温带
D . 亚洲西隔大西洋与北美洲相望
A . 太平洋
B . 大西洋
C . 印度洋
D . 北冰洋
A . 白令海峡
B . 土耳其海峡
C . 巴拿马运河
D . 苏伊士运河
A . 东亚
B . 西亚
C . 南亚
D . 北亚
A . 四周高,中部低
B . 中部高,四周低
C . 东北高西南低
D . 西高东低
A . 从四周向中部流
B . 从中部呈放射状向四周流
C . 自东北向西南流
D . 自西向东流
A . 温带大陆性气候
B . 热带季风气候
C . 地中海气候
D . 亚热带和热带沙漠气候
A . 维多利亚湖
B . 贝加尔湖
C . 里海
D . 死海
A . 北海道岛
B . 本州岛
C . 四国岛
D . 九州岛
A . 位于美洲板块和太平洋板块的交界处
B . 位于亚欧板块和印度洋板块的交界处
C . 位于亚欧板块和太平洋板块的交界处
D . 位于美洲板块和南极洲板块的交界处
A . 地域狭小
B . 资源贫乏
C . 海岸线曲折,多良港
D . 人口众多、消费市场广阔
A . 集中在北海道岛沿岸
B . 集中在太平洋沿岸
C . 集中在各大河流两岸
D . 集中在日本海沿岸
A . 地处亚洲西南部
B . 位于太平洋与印度洋之间
C . 包括中南半岛以及菲律宾群岛的大部分
D . 东南亚各国均与我国不接壤
A . 霍尔木兹海峡
B . 马六甲海峡
C . 台湾海峡
D . 朝鲜海峡
A . 东南亚气候类型主要是热带季风气候和亚热带季风气候
B . 东南亚是世界上天然橡胶、咖啡、茶叶的最大产地
C . 东南亚重要的粮食作物是水稻、玉米、小麦
D . 东南亚人口稠密,耕地较少,水稻种植历史悠久
A . 西高东低
B . 中部高、四周低
C . 两边高、中部低
D . 山河相间、纵列分布
A . 柬埔寨
B . 泰国
C . 新加坡
D . 马来西亚
A . 第一位
B . 第二位
C . 第三位
D . 第四位
A . 炎热干燥
B . 全年高温,旱雨两季
C . 高温多雨
D . 冬冷夏热,降水稀少
A . 班加罗尔
B . 新德里
C . 孟买
D . 加尔各答
A . 世界上面积最大的国家
B . 气候以寒带气候为主
C . 自然资源种类齐全,储量丰富
D . 交通部门齐全,在欧洲、亚洲分布不平衡
A . 以平原和高原为主
B . 以平原和丘陵为主
C . 以丘陵和高原为主
D . 以高原和山地为主
A . 四季分明
B . 冬季短而寒冷,夏季长而温和
C . 终年温暖,湿润
D . 冬季寒冷而漫长,夏季温暖而短促
A . 纺织、食品
B . 钢铁、机械
C . 钢铁、军工
D . 核工业、航空航天工业
A . 京九铁路
B . 青藏铁路
C . 西伯利亚大铁路
D . 贝阿铁路
阅卷人
得分
【地理】新疆维吾尔自治区喀什地理区莎车县2023-2024学年八年级下学期地理期中试题: 这是一份【地理】新疆维吾尔自治区喀什地理区莎车县2023-2024学年八年级下学期地理期中试题,共8页。
新疆维吾尔自治区喀什地区巴楚县2023-2024学年八年级下学期期中地理试题: 这是一份新疆维吾尔自治区喀什地区巴楚县2023-2024学年八年级下学期期中地理试题,共4页。
新疆维吾尔自治区喀什地区巴楚县2023-2024学年七年级下学期期中地理试题(无答案): 这是一份新疆维吾尔自治区喀什地区巴楚县2023-2024学年七年级下学期期中地理试题(无答案),共4页。试卷主要包含了亚洲河流的流向大多,在亚洲分布面积最广的气候类型是,世界上最深的湖泊是,日本多地震火山的原因是等内容,欢迎下载使用。

