2024年江苏省南京市中考三模历史试卷
展开2024年江苏省南京市中考三模历史试卷: 这是一份2024年江苏省南京市中考三模历史试卷,文件包含2024历史三模试卷定稿docx、三模答案1docx等2份试卷配套教学资源,其中试卷共7页, 欢迎下载使用。
2024年江苏省南京市秦淮区中考一模历史试卷: 这是一份2024年江苏省南京市秦淮区中考一模历史试卷,共6页。
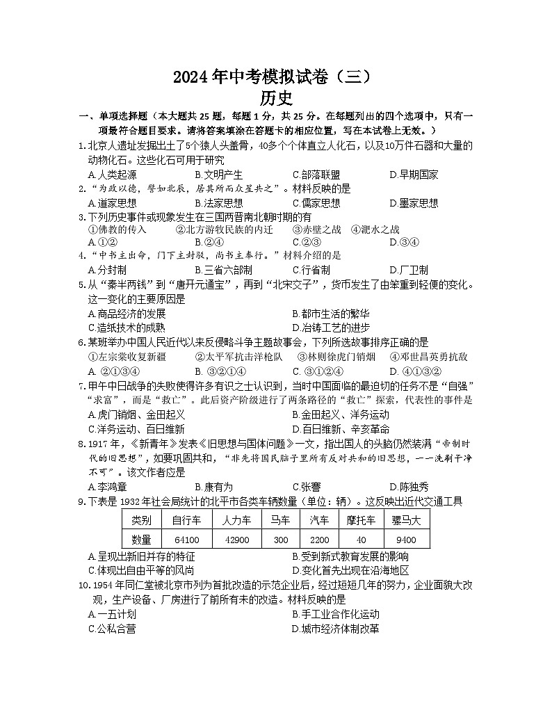
2023年江苏省南京市建邺区中考历史二模试卷(含解析): 这是一份2023年江苏省南京市建邺区中考历史二模试卷(含解析),共19页。试卷主要包含了单选题,材料解析题等内容,欢迎下载使用。

