[生物]贵州省六盘水市2023-2024学年高二下学期期中考试试题(解析版)
展开注意事项:
1.答题前,务必在答题卷上填写姓名和考号等相关信息并贴好条形码。
2.回答选择题时,选出每小题答案后,用铅笔把答题卷上对应题目的答案标号涂黑。如需改动,用橡皮擦干净后,再选涂其他答案标号。回答非选择题时,将答案写在答题卷上,写在本试卷上无效。
3.考试结束后,将答题卷交回。
一、单项选择题(共16小题,每小题3分,共48分)
1. 生态系统各组成成分之间相互联系形成一个统一的整体,具有一定的结构和功能。下列有关叙述正确的是( )
A. 生态系统的组成成分包括生产者、消费者和分解者
B. 绿色植物和硝化细菌都是生产者,动物都是消费者
C. 生态系统食物网中每一种生物只能占据一个营养级
D. 消费者和分解者都是异养生物,但获取营养的方式不同
【答案】D
【分析】生态系统组成成分:(1)非生物的物质和能量(无机环境);(2)生产者(自养型):主要是绿色植物,还有少数化能合成型生物;(3)消费者(异养型):主要是动物,还有营寄生生活的微生物;(4)分解者(异养型):主要是指营腐生生活细菌和真菌,还有少数动物。
【详解】A、生态系统的组成成分包括生产者、消费者和分解者、非生物的物质和能量,A错误;
B、绿色植物和硝化细菌都是生产者,但是动物不都是消费者,如动物中的蚯蚓属于分解者,B错误;
C、一种生物在不同的食物链中可以占据不同的营养级,C错误;
D、消费者和分解者都是异养生物,消费者从活的生物体中获取营养物质,分解者从动植物遗体中获取营养物质,它们获取营养的方式有区别,D正确。
故选D。
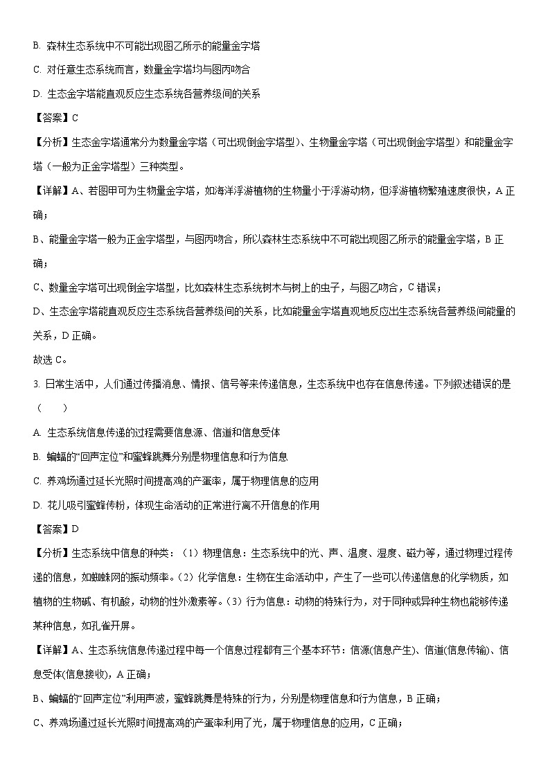
2. 以下是生态金字塔的示意图(图中1、2、3分别代表第一、二、三营养级),有关叙述错误的是( )
A. 海洋中可能出现如图甲所示的生物量金字塔
B. 森林生态系统中不可能出现图乙所示的能量金字塔
C. 对任意生态系统而言,数量金字塔均与图丙吻合
D. 生态金字塔能直观反应生态系统各营养级间的关系
【答案】C
【分析】生态金字塔通常分为数量金字塔(可出现倒金字塔型)、生物量金字塔(可出现倒金字塔型)和能量金字塔(一般为正金字塔型)三种类型。
【详解】A、若图甲可为生物量金字塔,如海洋浮游植物的生物量小于浮游动物,但浮游植物繁殖速度很快,A正确;
B、能量金字塔一般为正金字塔型,与图丙吻合,所以森林生态系统中不可能出现图乙所示的能量金字塔,B正确;
C、数量金字塔可出现倒金字塔型,比如森林生态系统树木与树上的虫子,与图乙吻合,C错误;
D、生态金字塔能直观反应生态系统各营养级间的关系,比如能量金字塔直观地反应出生态系统各营养级间能量的关系,D正确。
故选C。
3. 日常生活中,人们通过传播消息、情报、信号等来传递信息,生态系统中也存在信息传递。下列叙述错误的是( )
A. 生态系统信息传递的过程需要信息源、信道和信息受体
B. 蝙蝠的“回声定位”和蜜蜂跳舞分别是物理信息和行为信息
C. 养鸡场通过延长光照时间提高鸡的产蛋率,属于物理信息的应用
D. 花儿吸引蜜蜂传粉,体现生命活动的正常进行离不开信息的作用
【答案】D
【分析】生态系统中信息的种类:(1)物理信息:生态系统中的光、声、温度、湿度、磁力等,通过物理过程传递的信息,如蜘蛛网的振动频率。(2)化学信息:生物在生命活动中,产生了一些可以传递信息的化学物质,如植物的生物碱、有机酸,动物的性外激素等。(3)行为信息:动物的特殊行为,对于同种或异种生物也能够传递某种信息,如孔雀开屏。
【详解】A、生态系统信息传递过程中每一个信息过程都有三个基本环节:信源(信息产生)、信道(信息传输)、信息受体(信息接收),A正确;
B、蝙蝠的“回声定位”利用声波,蜜蜂跳舞是特殊的行为,分别是物理信息和行为信息,B正确;
C、养鸡场通过延长光照时间提高鸡的产蛋率利用了光,属于物理信息的应用,C正确;
D、花儿吸引蜜蜂传粉,体现生物种群的繁衍,离不开信息的传递,D错误。
故选D。
4. 塞罕坝森林覆盖率高达75.5%,此森林生态系统中存在复杂的食物网。下图表示松毛虫摄入能量的流动方向,有关叙述正确的是( )
A. 图中C、F均属于各自上一营养级的同化量
B. 图中B、E分别表示松毛虫和杜鹃的同化量
C. 图中A表示松毛虫用于生长、发育和繁殖的能量
D. 能量流动是指生态系统中能量的输入和散失的过程
【答案】A
【分析】流入某一营养级的能量(同化量)=呼吸作用散失的能量+用于生长发育、繁殖的能量(以有机物形式储存起来)=呼吸作用散失的能量+(被同化)流向下一营养级的能量+流向分解者的能量+(未利用的能量)。生态系统中生产者和消费者之间由于食物关系会形成一定的营养结构。食物链和(食物链交织而成的)食物网是由生产者和消费者之间存在食物关系形成的。相邻养级之间的能量传递效率=下一级同化的能量/上一级同化的能量×100%。
【详解】A、图中C表示松毛虫的粪便量、F表示杜鹃的粪便量,均属于各自上一营养级的同化量,A正确;
B、B表示松毛虫用于生长、发育、繁殖的能量 ,杜鹃同化的能量是E,B错误;
C、图中A表示松毛虫的同化量,B表示松毛虫用于生长、发育和繁殖的能量,C错误;
D、能量流动是指生态系统中能量的输入、传递、转化和散失的过程,D错误。
故选A。
5. 2022年北京冬奥会以生态工程设计为理念,采取动植物监测系统、动物救助中心、低碳交通保障体系、垃圾回收利用体系等多项举措,兑现了“绿色办奥”的庄严承诺。下列有关叙述错误的是( )
A. 生态工程以生态系统自组织、自我调节功能为基础
B. 建立动物救助中心是对生物多样性最有效的保护
C. 采取的系列举措可以有效降低参会者的生态足迹
D. 生态工程是一类少消耗、多效益、可持续的工程体系
【答案】B
【分析】生态工程以生态系统的自组织、自我调节功能为基础,遵循着整体、协调、循环、自生等四个生态学基本原理。遵循整体原理,首先要遵从自然生态系统的规律,各组分之间要有适当的比例,不同组分之间要构成有序的结构,通过改变和优化结构,达到改善系统功能的目的。
【详解】A、生态设计应遵循生态工程的基本原理,以生态系统自组织、自我调节的功能为设计基础 ,A正确;
B、就地保护是对生物多样性最有效的保护,B错误;
C、采取的系列举措,降低了人类生存需要的物质,换算为相应的土地和水域面积减小,降低参会者的生态足迹 ,C正确;
D、与传统工程相比,生态工程是一类少消耗、多效益、可持续的工程体系,D正确。
故选B。
6. 下图为部分碳循环示意图,其中Ⅰ—Ⅴ代表不同生物类群,①②代表相关的生理过程。下列叙述错误的是( )
A. 大气中的CO2只能通过①进入生物群落
B. 过程②释放的能量大多会以热能形式散失
C. 图中Ⅰ、Ⅱ、Ⅲ、Ⅳ、Ⅴ共同构成一条食物链
D. 碳元素在Ⅰ—Ⅴ之间以含碳有机物的形式传递
【答案】AC
【分析】分析图可知,Ⅰ为生产者、Ⅱ、Ⅲ、Ⅳ为各级消费者、Ⅴ为分解者。
【详解】A、大气中的CO2可以通过光合作用和化能合成作用进入生物群落,A错误;
B、过程②是呼吸作用,释放的能量大多会以热能形式散失,B正确;
C、图中Ⅴ为分解者,因此不能图中Ⅰ、Ⅱ、Ⅲ、Ⅳ、Ⅴ共同构成一条食物链,C错误;
D、碳元素在Ⅰ~Ⅴ之间属于生物群落内部,以含碳有机物的形式传递,D正确。
故选AC。
7. 生物富集是指生物体从周围环境吸收、积蓄某种元素或难以降解的化合物,使其在机体内浓度超过环境浓度的现象。下列叙述正确的是( )
A. 生物富集使相关物质的循环不具有全球性
B. 水绵对氮元素的大量吸收属于生物富集现象
C. 生物富集的物质易被生物体吸收和排出体外
D. 铅、镉等会沿着食物链不断在生物体内聚集
【答案】D
【分析】物质循环是指组成生物体的元素不断地从无机环境进入生物群落,又不断地从生物群落回到无机环境的过程,物质循环具有全球性、循环往复等特点。
【详解】A、生物富集的元素的循环也具有全球性, A错误;
B、水绵对N大量吸收后将N转化为有机物, 不会蓄积N元素, B错误;
C、因为富集到生物体内的元素往往转化成难分解的化合物,不易被生物体吸收和排出体外,C错误;
D、通过食物链,生物富集的物质最终会积累在食物链的顶端,食物链顶端生物的体内浓度较大,D正确。
故选D。
8. 六盘水环境的改善得益于坚定不移地走生态优先、绿色发展之路。下列有关叙述错误的是( )
A. 与冻原生态系统相比,玉舍森林生态系统抵抗力稳定性较高,但恢复力稳定性较低
B. 生态环境的改善,吸引各地游客前来观光避暑,体现了生物多样性的直接价值
C. 丰富多彩的基因库、千姿百态的物种、多种多样的生态系统均与协同进化有关
D. 一般来说,生态系统中的组分越多,食物网越复杂,自我调节能力就越强
【答案】A
【分析】3、生物多样性价值: (1)直接价值:对人类有食用、药用、工业原料等实用意义的,以及有旅游观赏、科学研究和文学艺术创作等非实用意义的 (2)间接价值:主要体现在调节生态系统的功能等方面。例如,植物能进行光合作用,具有制造有机物、固碳、供氧等功能;森林和草地具有防风固沙、水土保持作用,湿地可以蓄洪防旱、净化水质、调节气候等等。此外生物多样性在促进生态系统中基因流动和协同进化等方面也具有重要的生态价值。
【详解】A、冻原生态系统所处环境过于恶劣,因此与冻原生态系统相比,玉舍森林生态系统抵抗力稳定性较高,恢复力稳定性也较高,A错误;
B、旅游观赏体现了生物多样性的直接价值,B正确;
C、协同进化是不同物种之间、生物与无机环境之间在相互影响中不断进化和发展,使地球上出现了千姿百态的物种、形成了丰富多彩的基因库、形成了多种多样的生态系统,也就是形成了生物的多样性,C正确;
D、一般来说,生态系统中的组分越多,食物网越复杂,自我调节能力就越强,抵抗力稳定性就越高,D正确。
故选A。
9. 下图是某草原生态系统中部分食物网,相关叙述正确的是( )
A. 该食物网由6条食物链组成
B. 食虫鸟和蜘蛛存在种间竞争关系
C. 若蛇数量减少,鹰的数量明显减少
D. 草到食草昆虫的能量传递效率为10%-20%
【答案】B
【分析】能量在相邻两个营养级间的传递效率是10%~20%。在一个生态系统中,营养级越多,在能量流动中消耗的能量就越多。
【详解】A、该食物网由5条食物链组成,A错误;
B、食虫鸟和蜘蛛都以食草昆虫为食,存在种间竞争关系,B正确;
C、若蛇数量减少,鹰的食物来源经过的食物链更短,因此鹰的数量先增加后保持稳定,C错误;
D、能量传递效率是相邻两个营养级之间的同化量之比,草到食草昆虫的能量传递效率无法计算,D错误。
故选B。
10. 我国传统发酵技术具有悠久的历史,人们很早就会利用微生物发酵制作各种各样的美食,如泡菜、腐乳和果酒等。下列叙述错误的是( )
A. 泡菜制作过程中起主要作用的微生物是乳酸菌
B. 食盐在制作泡菜和腐乳过程中有抑制杂菌的作用
C. 制作腐乳利用了毛霉等原核生物产生的蛋白酶
D. 果酒制成后通风、通氧和提高环境温度可以制成果醋
【答案】C
【分析】参与果酒制作微生物是酵母菌,其代谢类型为异养兼性厌氧型;参与果醋制作的微生物是醋酸菌,其代谢类型是异养需氧型。果醋制作的原理:当氧气、糖源都充足时,醋酸菌将葡萄汁中的糖分解成醋酸,当缺少糖源时,醋酸菌将乙醇变为乙醛,再将乙醛变为醋酸。
【详解】A、泡菜制作过程中起主要作用的微生物是乳酸菌,乳酸菌代谢产物是乳酸,A正确;
B、食盐在制作泡菜和腐乳过程中有抑制杂菌和调味的作用,B正确;
C、制作腐乳利用了毛霉等产生的蛋白酶,但是毛霉是真核生物,C错误;
D、醋酸菌是好氧菌,果酒变果醋的过程中除了接种醋酸菌、提高发酵温度外,还应通入氧气,D正确。
故选C。
11. 下图是酵母菌纯培养的部分操作示意图,叙述错误的是( )
A. 湿热灭菌后待培养基冷却至50℃左右时再进行步骤①操作
B. 接种应在酒精灯火焰旁进行,③④过程中接种环共灼烧了5次
C. 接种结束后将④倒置培养,皿底上标注菌种及接种日期等信息
D. 使用后的培养基在丢弃前一定要进行灭菌处理,以免污染环境
【答案】B
【分析】分析图可知:①是倒平板,②是用接种环沾取菌液,③是进行平板划线,④是培养。
【详解】A、步骤①操作时,需待培养基冷却至50℃左右时倒入,应待培养基冷却凝固后,再倒置培养皿,A正确;
B、接种应在酒精灯火焰旁进行,④过程共划线5次,划线前和每次划线后均需进行灼烧,所以③④过程中接种环共灼烧了6次,B错误;
C、接种结束后将④倒置培养,皿底上标注菌种及接种日期等信息,C正确;
D、使用后培养基在丢弃前一定要进行灭菌处理,以免污染环境养,D正确。
故选B。
12. 大豆根瘤菌能将大气中的氮固定在根瘤中,并将氮转化为豆科植物可以利用的形式,从而减少工业化肥的使用。某同学欲分离大豆根瘤菌,查阅资料获得如下培养基配方。下列叙述错误的是( )
A. 表中NaCl有提供无机盐和维持渗透压的作用
B. 培养根瘤菌时一般需将培养基调至中性或弱碱性
C. 该培养基缺少氮源,根瘤菌无法正常生长和繁殖
D. 若培养基添加琼脂,可用于菌种的分离和计数
【答案】C
【分析】根瘤菌具有固定氮气的功能,可利用空气中的氮气作为氮源,因此培养基中不需要添加氮源。
【详解】A、表中NaCl可以提供钠离子和氯离子有提供无机盐和维持渗透压的作用,A正确;
B、根瘤菌属于细菌,因此培养根瘤菌时一般需将培养基调至中性或弱碱性,B正确;
C、根瘤菌能固氮,可以将空气中的氮作为氮源,因此不需要添加氮源,C错误;
D、若培养基添加琼脂可制作固体培养基,可用于菌种的分离和计数,D正确。
故选C。
13. 发酵工程在食品工业、医药工业及农牧业等许多领域得到了广泛的应用。下列叙述正确的是( )
A. 发酵工程的中心环节是分离、提纯产物
B. 发酵工程产生的微生物菌体即为单细胞蛋白
C. 传统发酵技术和发酵工程都使用单一微生物来进行发酵
D. 环境条件不会影响微生物的生长繁殖和代谢产物的形成
【答案】B
【分析】发酵罐内发酵是发酵工程的中心环节。在发酵过程中,要随时检测培养液中的微生物数量、产物浓度等,以了解发酵进程。还要及时添加必需的营养组分,要严格控制温度、pH和溶解氧等发酵条件。环境条件不仅会影响微生物的生长繁殖,而且会影响微生物代谢物的形成。
【详解】A、发酵罐内发酵是发酵工程的中心环节,A错误;
B、单细胞蛋白是指利用淀粉或纤维素的水解液、制糖工业的废液、石化产品等为原料,通过发酵获得的大量的微生物菌体,B正确;
C、发酵工程是指利用单一微生物来进行发酵,但是传统发酵技术利用混合菌种发酵,C错误;
D、发酵培养的环境条件会影响微生物的生长繁殖,也会影响微生物代谢产物的形成,D错误。
故选B。
14. 植物细胞工程在生产实践中有着多方面的应用,下列叙述错误的是( )
A. 切取植物茎尖进行组织培养有可能获得抗毒苗
B. 植物快速繁殖技术能够保持母本优良的遗传特性
C. 紫草宁可利用植物细胞培养进行工厂化生产
D. 单倍体育种通常先经花药离体培养后用秋水仙素处理
【答案】A
【分析】植物细胞工程技术的应用:植物繁殖的新途径(包括微型繁殖,作物脱毒、人工种子等)、作物新品种的培育(单倍体育种、突变体的利用)、细胞产物的工厂化生产。
【详解】A、切取植物茎尖进行组织培养有可能获得脱毒苗,不是抗毒苗,A错误;
B、快速繁殖技术的原理是植物细胞的全能性,属于无性繁殖,因此,能够保持植物优良品种的遗传特性,B正确;
C、紫草宁是利用细胞产物工厂化生产出的一种药物和色素,具有抗菌、消炎和抗肿瘤等活性,C正确;
D、单倍体育种通常需要花药离体培养获得单倍体幼苗,而后通过诱导染色体数目加倍获得纯合体植株,因而能够缩短育种年限,D正确。
故选A。
15. 下列有关哺乳动物受精和胚胎早期发育的叙述,正确的是( )
A. 卵裂时细胞数量增加,胚胎总体积也增加
B. 胚胎发育至囊胚阶段,细胞逐渐开始分化
C. 胚胎早期发育分为囊胚和原肠胚两个阶段
D. 自然条件下,哺乳动物的受精是在子宫内完成的
【答案】B
【分析】受精卵形成后即在输卵管内进行有丝分裂,开始发育。胚胎发育早期,有一段时间是在透明带内进行分裂,细胞数量不断增加,但胚胎总体积并不增加,这种受精卵的早期分裂称为卵裂。根据胚胎形态的变化,可将早期发育的胚胎分为以下几个阶段:桑葚胚、囊胚、原肠胚。
【详解】A、卵裂时细胞数量增加,胚胎总体积基本不变或略有减小,A错误;
B、胚胎发育至囊胚阶段,细胞逐渐开始分化,B正确;
C、胚胎早期发育分为卵裂期、桑椹胚、囊胚和原肠胚等阶段,C错误;
D、自然条件下,哺乳动物受精是在输卵管内完成的,D错误。
故选B。
16. 为研究克隆技术能否用于帕金森病的治疗,科研人员利用帕金森病模型鼠进行如图实验,相关叙述错误的是( )
A. 胚胎干细胞只能分化为特定的细胞或组织
B. 小鼠不会对移植的神经元发生免疫排斥反应
C. 过程①需要进行显微操作和动物细胞培养
D. 动物体细胞核移植技术运用了动物细胞核的全能性
【答案】A
【分析】据图可知,①为核移植过程,②是早期胚胎培养,③诱导胚胎干细胞分化形成神经元的过程,④是神经元移植的过程。
【详解】A、成体干细胞具有组织特异性,只能分化为特定的细胞或组织,A错误;
B、过程④移植的神经元细胞是取自该小鼠自身细胞诱导分化而来,不会发生免疫排斥反应,B正确;
C、图中①为核移植过程,体细胞核移植过程中,常采用显微操作去除卵母细胞中的细胞核,后续还需要进行动物细胞培养,C正确;
D、动物体细胞核移植技术运用了动物细胞核的全能性,D正确。
故选A。
二、非选择题(共5小题,共52分)
17. 下图是某庭院生态系统的模式图,农作物为人类提供食物,为禽畜提供饲料。人、禽畜的粪便可作为沼气发酵的原料,沼渣作为农作物的肥料,实现了种养相结合的良性循环,缓解了农村“三料”(饲料、燃料、肥料)的短缺问题,提高了土地产出水平,构建了良好的庭院生态系统。
(1)流经该生态系统的总能量为____。秸秆作为饲料、沼渣还田,体现了能量流动的意义是____。
(2)沼气池中的微生物大多属于生态系统中的____成分,其作用是____。
(3)庭院生态系统将自然生态系统的规律与经济相结合,增加农民收入,开发可以更新的资源,减少环境污染,体现了生态工程的____原理。
【答案】(1)①. 生产者(农作物)固定的太阳能和人工输入 ②. 研究生态系统的能量流动,可以帮助人们科学的规划和设计人工生态系统,使能量得到最有效的利用。
(2)①. 分解者 ②. 将动植物遗体和动物的排遗物分解成无机物 (3)整体和循环
【分析】(1)庭院生态系统属于人工生态系统,流经该生态系统的总能量为生产者(农作物)固定的太阳能和人工输入。秸秆作为饲料、沼渣还田,体现了能量流动的意义是研究生态系统的能量流动,可以帮助人们科学的规划和设计人工生态系统,使能量得到最有效的利用, 实现了对能量的多级利用,从而大大提高能量的利用量。
(2)沼气池中的微生物大多属于生态系统中的分解者,其作用是将动植物遗体和动物的排遗物分解成无机物,如果没有分解者,动植物遗体和动物的排遗物会堆积如山,生态系统就会崩溃。
(3)整体原理要求遵从自然生态系统的规律,各组分之间要有适当的比例,不同组分之间应构成有序的结构,通过改变和优化结构,达到改善系统功能的目的。不仅要考虑自然生态系统的规律,也需要考虑经济和社会等的影响力,考虑社会习惯、法律制度等,庭院生态系统将自然生态系统的规律与经济相结合,增加农民收入,开发可以更新的资源,体现了生态工程的整体原理。循环指在生态工程中促进系统的物质迁移与转化,既保证各个环节的物质迁移顺畅,也保证主要物质或元素的转化率较高。即保证物质循环再生。减少环境污染体现了循环原理。
18. 土地盐渍化制约农作物的生长,影响农作物的产量。我国科学家用普通小麦与耐盐偃麦草进行体细胞杂交获得耐盐小麦新品种“山融3号”,培育过程如图所示(序号代表结构)。
(1)植物体细胞杂交之前需要用____酶去除细胞壁获得原生质体。除图中所示方法外还可用____(物理法)促进原生质体融合,此过程涉及的原理是____。
(2)①经过____过程形成愈伤组织,由愈伤组织到②过程应降低培养基中____(填激素)的比例有利于促进根的形成,此过程还需要光照处理,其作用是____。
(3)与传统杂交育种相比,植物体细胞杂交育种的优点是____。
【答案】(1)①. 纤维素酶和果胶酶 ②. 用离心法、电融合法 ③. 细胞膜具有一定的流动性
(2)①. 脱分化 ②. 细胞分裂素/生长素 ③. 诱导芽和根等营养器官的形成
(3)克服不同生物远缘杂交不亲和的障碍
【分析】(1)去植物细胞壁过程,常用酶解法,根据酶的专一性,用纤维素酶和果胶酶去除细胞壁;图中使原生质体融合的方法属于化学方法,除此之外,还可以用离心法、电融合法,此过程涉及的原理是细胞膜具有一定的流动性。
(2)植物组织培养中,已经分化的细胞经过脱分化形成愈伤组织,之后经过再分化形成植物个体,此过程需要提供植物激素,主要是细胞分裂素和生长素,生长素促进植物生根,因此要降低细胞分裂素/生长素的比例有利于促进根的形成,此过程还需要光照处理,其作用诱导芽和根等营养器官的形成,例如,芽的形成需要光照的参与,以便形成叶绿素,而叶绿 素的形成过程本身也需要光照。
(3)与传统杂交育种相比,植物体细胞杂交育种能克服不同生物远缘杂交不亲和的障碍。
19. 良种荷斯坦奶牛是目前世界产奶量最高的品种,但牛的生育率很低,一头母牛一胎一般只产一头犊牛,一生生育四五次,很难批量繁育。我国科研人员利用胚胎移植技术,成功解决这一难题,具体操作流程如图所示。
(1)图示②用____激素处理,可使供体母牛____,获得大量的卵母细胞。
(2)图甲中应选择发育良好、形态正常的____阶段的胚胎进行分割,分割后的胚胎在移植前进行图乙操作,目的是取____(填结构)进行性别鉴定,这对于人工控制饲养动物性别具有重要意义。
(3)通过图示技术可获得大量子代荷斯坦奶牛,其繁殖方式是____,图中的生物技术体现了胚胎移植的优势是____。
【答案】(1)①. 促性腺 ②. 超数排卵
(2)①. 桑葚胚或囊胚 ②. 滋养层
(3)①. 无性生殖 ②. 充分发挥雌性优良个体的繁殖潜力
【分析】(1)由图可知,①表示精子获取,②表示超数排卵,③表示体外受精。图示②用促性腺激素激素处理,可使供体母牛超数排卵,获得大量的卵母细胞。
(2)图甲中应选择发育良好、形态正常的桑葚胚或囊胚阶段的胚胎进行分割,分割后的胚胎在移植前取滋养层细胞进行性别鉴定,这对于人工控制饲养动物性别具有重要意义。
(3)分析图可知:该技术为胚胎分割技术,通过该技术可获得大量子代荷斯坦奶牛,其繁殖方式是无性生殖;
胚胎移植的优势是充分发挥雌性优良个体的繁殖潜力。
20. 人绒毛膜促性腺激素(HCG)是女性怀孕后胎盘滋养层细胞分泌的一种糖蛋白,用抗HCG单克隆抗体做成的“早早孕诊断试剂盒”,在妊娠第8天就可以做出诊断,该方法监测的准确率在90%以上,可用于早孕诊断。下面是抗HCG单克隆抗体制备流程示意图。
(1)制备单克隆抗体过程中,给小鼠注射的HCG相当于抗原,能使小鼠产生____(填细胞名称)。
(2)体外进行动物细胞培养时需要在合成培养基的基础上添加____等天然成分,还需考虑的培养条件有____。(答两点即可)
(3)制备单克隆抗体过程中要用到的动物细胞工程技术有动物细胞融合和____,后者技术的原理是____。
(4)对HAT培养基中培养的杂交瘤细胞进行克隆化培养和____,经多次筛选,就可获得足够数量的能分泌所需抗体的细胞,经培养可获得大量的单克隆抗体。
【答案】(1)能产生特定抗体的B淋巴细胞
(2)①. 血清 ②. 无菌、无毒的环境;适宜的温度、酸碱度、渗透压;气体环境95%空气+5%CO2
(3)①. 动物细胞培养 ②. 细胞增殖(有丝分裂)
(4)抗体检测
【分析】单克隆抗体:由单个B淋巴细胞进行无性繁殖形成的细胞系所产生出的化学性质单一、特异性强的抗体。具有特异性强、灵敏度高,并可能大量制备的特点
(1)制备单克隆抗体过程中,给小鼠注射的HCG相当于抗原,能够刺激小鼠的免疫系统产生免疫反应,使小鼠产生能产生特定抗体的B淋巴细胞。
(2)在体外进行动物细胞培养时,需要在合成培养基的基础上添加动物血清、等天然成分,同时还需要考虑培养条件,如无菌、无毒的环境;适宜的温度、酸碱度、渗透压;气体环境95%空气+5%CO2等。
(3)制备单克隆抗体过程中要用到的动物细胞工程技术有动物细胞融合和动物细胞培养,动物细胞培养原理是细胞增殖 ,动物细胞融合原理是细胞膜具有一定的流动性。
(4)对HAT培养基中培养的杂交瘤细胞进行克隆化培养和抗体检测经过多次筛选,就可以获得足够数量的能分泌所需抗体的细胞,进而通过培养获得大量的单克隆抗体。
21. 塑料在自然界中很难降解,俗称“白色污染”。人们偶然发现装米的塑料袋上有许多孔洞,还有黄粉虫幼虫和成虫爬出。受此启示,研究者在黄粉虫幼虫肠道中成功分离出能够降解聚氯乙烯(PVC,化学式(C2H3Cl)n)的菌株。现欲对黄粉虫幼虫消化道中的微生物进行分离并比较各菌株的降解能力。请结合图示操作完善实验步骤。
(1)将黄粉虫放入饲养盒中,饥饿2天后,加入剪碎的聚氯乙烯膜片饲喂驯化12天。将饲喂驯化后的虫体进行表面消毒处理后,用解剖刀划破虫体,从中挑出肠道放入灭菌研钵中,加入1-3mL____充分研磨制备肠道液,再将肠道液加到定量的富集培养液中培养,富集培养的目的是____。
(2)将黄粉虫肠道菌富集培养液加入以聚氯乙烯粉末为唯一____的选择培养液中,适宜条件驯化培养12天。
(3)将一定量的黄粉虫的肠道菌驯化培养液分别接种到选择培养基上,每个样品做3个平板,同时为了检测培养基灭菌是否合格,还需增加一个____培养基作为对照,并在25℃的恒温培养箱中培养5-7天。根据菌落的特征挑取菌株,在培养基上反复多次划线分离、纯化,4℃保存备用,此步骤用到的接种方法是____。
(4)接种前将筛选出的聚氯乙烯降解菌在加入定量聚氯乙烯膜片的基础培养液中培养5天,测定聚氯乙烯膜片的失重率,初步比较各菌株的降解能力。
据此推测聚氯乙烯膜片的失重率与____呈正相关。
【答案】(1)①. 无菌水 ②. 增加功能菌株的浓度
(2)碳源 (3)①. 未接种的选择 ②. 平板划线法
(4)菌株降解聚乙烯的能力或菌株使聚乙烯膜片减少的质量
【分析】培养基是人们按照微生物对营养物质的不同需求,配制出供其生长繁殖的营养基质;培养基是人们按照微生物对营养物质的不同需求,配制出供其生长繁殖的营养基质;分为固体培养基和液体培养基,培养基中一般含有水、碳源、氮源和无机盐。在提供上述几种主要营养物质的基础上,培养基还需要满足微生物生长对pH、特殊营养物质和氧气的要求。在微生物学中,将允许特定种类的微生物生长,同时抑制或阻止其他种类微生物生长的培养基,称做选择培养基。
(1)微生物培养过程中要防止其他杂菌的污染,故制备肠道液应加入无菌水。富集培养是将菌液放在液体培养基中培养,能使功能菌株与营养物质充分接触,菌体繁殖速度加快,以增加功能菌株的浓度。
(2)需要筛选出能对聚乙烯地膜具有较强降解能力的功能菌株,可以将昆虫肠道菌富集培养液加入以聚乙烯粉末为唯一碳源的选择培养液中,适宜条件驯化培养。
(3)为了检测培养基灭菌是否合格,还需增加一个未接种的选择培养基作为空白对照。根据菌落的特征挑取生长的菌株,在培养基上反复多次划线分离、纯化,接种方法为平板划线法。
(4)根据该公式可知,聚乙烯膜片的失重率越大,说明聚乙烯膜片减少的质量越多,菌株降解聚乙烯的能力越强,因此聚乙烯膜片的失重率与菌株降解聚乙烯的能力(或菌株使聚乙烯膜片减少的质量)呈正相关。
成分
甘露醇
(C6H14O6)
KH2PO4
NaCl
浓度(质量分数)
1%
0.02%
0.02%
0.02%
0.01%
生物:贵州省六盘水市2023-2024学年高一下学期5月期中试题(解析版): 这是一份生物:贵州省六盘水市2023-2024学年高一下学期5月期中试题(解析版),共15页。试卷主要包含了选择题,非选择题等内容,欢迎下载使用。
贵州省六盘水市2023-2024学年高二下学期5月期中生物试题(无答案): 这是一份贵州省六盘水市2023-2024学年高二下学期5月期中生物试题(无答案),共6页。试卷主要包含了考试结束后,将答题卷交回等内容,欢迎下载使用。
贵州省六盘水市2023-2024学年高二下学期5月期中生物试题: 这是一份贵州省六盘水市2023-2024学年高二下学期5月期中生物试题,共6页。

