达州外国语学校2023-2024学年高一下学期3月月考地理试卷(含答案)
展开一、单选题
人口流动是人口在地区之间所作的各种各样短期的、重复的或周期性的运动,会受到各种因素的影响。下左图为近年来黑龙江省不同户籍性质年龄流出人口分布统计图,下右图为2020年春节前湖北省武汉市流出人口占当地人口比重统计图,据此完成下面小题。
1.近年来影响黑龙江省60岁以上农业人口与非农业人口流出比例差异的主要原因( )
A.受教育程度B.婚姻状况C.经济状况D.性别差异
2.推测近年来黑龙江省60岁以上流出人口迁入量最多的城市是( )
A.武汉B.三亚C.北京D.重庆
3.2020年农历腊月二十九凌晨之前,武汉市出现了人口流出高峰,最可能的影响因素是( )
A.政策B.经济C.雾霾D.风俗
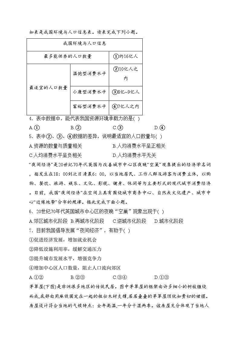
如表是我国环境与人口信息表。读表完成下列小题。
4.表中数据中,能代表我国资源环境承载力的是( )
A.①B.②C.③D.④
5.表中②、③、④数据的差异,说明最适宜的人口数量与( )
A.资源的数量与质量相关B.人均消费水平呈正相关
C.人均消费水平呈负相关D.人均消费水平无关
“夜间经济”是20世纪70年代英国为改善城市中心区夜晚“空巢”现象提出的经济学名词,指发生在18:00到次日清晨6:00,以当地居民、工作人群及游客为消费主体,以购物、餐饮、旅游、娱乐、文化、影视、健身、休闲等为主要形式的现代城市消费经济。目前,我国“夜间经济”在空间上具有围绕城市商务中心、自然或文化遗产、城市中心“边缘地带”分布的规律。据此完成下面小题。
6.20世纪70年代英国城市中心区的夜晚“空巢”现象出现于( )
A.郊区城市化阶段B.再城市化阶段C.逆城市化阶段D.城市化阶段
7.目前我国倡导发展“夜间经济”,有助于( )
①促进经济发展,增加就业机会
②降低设施利用率,缓解交通压力
③提升城市发展水平,增强竞争力
④增加中心区人口数量,阻止人口流向郊区
A.①②B.②③C.③④D.①③
茅草屋(下图)是非洲很多地区的传统民居。图中茅草屋的框架由许多细小的树枝缠绕而成,底部由用麻线固定在一起的粗壮木材支撑,层层叠叠的茅草屋顶犹如贵妇的裙摆。房屋设计符合当地的气候特点:全年高温,一年分干湿两季。该房屋充分体现了当地人适应环境的能力和智慧。据此完成下面小题。
8.当地利用茅草建屋主要是因为( )
A.美观稳固B.取材方便C.功能多样D.冬暖夏凉
9.底部用粗壮木材将茅草屋支起的主要作用是( )
①隔热
②隔水
③防蚊蝇
④纳凉
A.①②③B.①②④C.②③④D.①③④
以“三基(桑基、蔗基、果基)鱼塘”著称的广东顺德水乡,近年来又出现花基鱼塘。通过引种名品花卉,再出口至荷兰、韩国、中东、日本等地。据此完成下面小题。
10.在近20年间,顺德水乡农业景观经历了“水稻田——蔗基鱼塘——花基鱼塘”的更替,影响这种变迁的主导因素是( )
A.气候B.政策C.科技D.市场
11.顺德的花卉生物科技园建设,通过数百亩的钢架塑膜温室,引种热带地区的名品花卉,其主要改变的因素是( )
A.水源B.地形C.热量D.土壤
12.顺德的花卉能够出口到世界各地,主要依靠( )
A.交通运输的变化B.消费者习惯的变化
C.市场价格的变化D.气候环境的变化
下图为“川西平原村落局部景观图”。读图,回答下面小题。
13.川西平原乡村最主要的土地利用类型为( )
A.居住用地B.耕地C.草地D.工业用地
14.川西平原的村落( )
A.集中分布在农业用地中B.散布在农业用地中
C.集中分布在工业用地中D.散布在工业用地中
近年来,部分大学校园内二手杂货实体店兴起,主要交易闲置日用品、闲置书籍、二手电子产品等。图示意某二手杂货实体店线上与线下双轨运营模式。据此完成下面小题。
15.二手杂货实体店选址在大学校园,主要考虑( )
A.土地租金B.群体消费特征C.客流规模D.对外交通条件
16.相较于线上店铺,线下校园门店更侧重( )
A.增加客源B.宣传品牌C.压缩成本D.交流信息
二、材料分析题
17.读下面甲、乙两图,根据所学城市地域功能分区的知识,回答有关问题。
(1)甲图反映的是_______这一因素对城市土地租金、城市功能分区的影响;乙图反映的是城市土地租金的变化,受_______的影响。
(2)甲、乙两图中位于市中心的功能区是____区,该区位于市中心的原因是________。
(3)乙图显示,在市中心附近会出现住宅区,此住宅区为____,原因是__________。
(4)城市各类经济活动付租能力不同,____付租能力仅次于商业,高级住宅区一般分布于________,分布的要求是________。
18.阅读图文材料,完成下列要求。
材料一:澳大利亚内政部数据显示,在2019年移居澳大利亚的移民中,排名前四的来源国为印度、中国、菲律宾与尼泊尔,移民总数近20万。这些海外移民几乎全部为技术移民及家庭签证移民。
材料二:近年来,昆士兰州国内人口净迁入量已超过新南威尔士州,位居澳大利亚首位。正如昆士兰人所说,“要是你来昆士兰,你就会知道,你会买得起房子,交更少的税以及看更棒的橄榄球队比赛,获得更少的上班通勤时间”。2019年有5万多新南威尔士州人流入昆士兰州。下图为澳大利亚行政区划图。
(1)简述21世纪海外移民对澳大利亚的有利影响及对移民来源国的不利影响。
(2)指出西澳大利亚州的人口分布特点,并说明主要原因。
(3)与新南威尔士州相比,昆士兰州吸引人口迁入的主要因素有哪些?
19.阅读下面材料,回答下列问题。
葡萄属暖温带植物,喜光,以肥沃的沙壤土最为适宜。在生长期均要求有充足的水分供应。安徽某县葡萄种植已有1000多年的历史,被誉为中国四大葡萄基地之一。该县属温带季风气候,年平均气温15.7℃,年日照时数为2400小时;其位于华北平原南部,土壤以沙壤土、山红土为主;共有大小河道20条,水库29座。该县葡萄种植中面临着:“旱、涝、霜、风、雹、大雾”等气象灾害的影响。
该县所产葡萄果肉细腻、酸甜适口,且具有药用价值,是人们日常十分喜爱水果。并且当地有自酿葡萄酒、饮用葡萄酒的习惯,所产葡萄的三分之二用于葡萄酒罐头厂制罐及酿酒。所产葡萄及产品远销上海、北京、欧洲和东南亚等地区。
为促进葡萄产业进一步发展,政府先后投入大量资金加快现代农业示范园建设。着力打造“互联网+葡萄销售+合作社”的销售模式,重视网络销售平台的作用。积极支持葡萄文化节的举办和推广,擦亮“葡萄”这张名片。
(1)结合材料分析该县生产葡萄的优势条件。
(2)自然灾害成为葡萄产业发展的限制性因素,结合所学知识推测该县旱灾多发季节及原因。
(3)试分析与传统的销售模式相比,打造“互联网+”销售模式的积极意义。
20.阅读材料,回答下列问题。
材料一:2020年4月9日,国家发展改革委发布《2020年新型城镇化建设和城乡融合发展重点任务》,提出,完善和落实主体功能区战略,发挥各地区比较优势,增强经济发展优势区域承载能力,构建大中小城市和小城镇协调发展的城镇化空间格局,形成高质量发展动力系统。重点城市群、都市圈、中心城市、县城、特色小镇和特色小城镇等,都是动力系统不同层级的功能节点,让每个节点都能按照其比较优势发挥最大效能,是动力系统的内在要求。下图为我国城市化“纳瑟姆”曲线图。
材料二:下表为某城市市中心与郊区 16 时的气温差表。
(1)01990~2030年,我国城镇化进程处在哪一阶段?该阶段有何特点?
(2)0结合所学知识,简述我国实施城乡一体化新格局的地理意义。
(3)根据材料二表中数据,分析该城市在城镇化进程中城郊之间污染物迁移的方向与原因。
参考答案
1.答案:C
解析:由材料可知,60岁以上老年人口流出的原因一般不是外出务工、经商和婚姻等,而是旅游休闲避寒等,需要资金的支持和保障,读图可知,黑龙江省60岁以上农业人口流出比例较小,而60岁非农业人口流出比例较大,是因为60岁以上的非农业人口收入水平高于60岁以上农业人口的收入水平,资金有保障,所以流出比例大,影响因素是经济状况,C对。受教育程度、性别差异和婚姻状况对老人流出比例影响较小,ABD错。故选C。
2.答案:B
解析:黑龙江省60岁以上人口流出主要是旅游休闲、避寒等,三亚纬度位置最低,冬季气候最温暖,而且有独特的热带海岛风光,与黑龙江省的自然环境差异较大,吸引力较大,所以该省60岁以上流出人口迁住量最多的城市是三亚,B对。ACD错。故选B。
3.答案:A
解析:2020年1月23日(农历腊月上十九日)10时,为全力做好新型冠状病毒感染的肺炎疫情防控工作,有效切断病毒传播途径,坚决遏制疫情蔓延势头,确保人民群众生命安全和身体健康,武汉采取了封城政策,在该政策实施之前,武汉出现了流出人口高峰。故选A。
4.答案:A
解析:资源环境承载力指的是一个国家或地区能够持续供养的人口数量,由于它只考虑生存条件,因此表示一个极限值即最大值,即表中的“最多能供养的人口数量”,A正确。表中信息表明,②、③、④都是不同消费水平下的最适宜的人口数量,都不是资源环境承载力,B、C、D错误。故选A。
5.答案:C
解析:表中②、③、④数据值的差异是在不同的消费水平下得到的环境人口容量,表明数据表明,人口消费水平越高,最适宜的人口容量越小,因此环境人口合理容量与人口消费水平呈负相关关系,C正确,B、D错误;表中无资源相关信息,不能说明人口合理容量与资源的数量与质量相关,A错误。故选C。
6.答案:C
解析:逆城市化是指中心城区人口往郊区迁移,中心城区人口数量减少,而城市中心区的夜晚“空巢”现象也是说明中心区人口数量少,所以C正确。郊区城市化和城市化,指的是城市面积不断扩大,人口由乡村迁入城市,郊区成为城市,城市规模逐渐扩大,不易出现中心人口衰退现象,AD错误。再城市化,是指中心城区衰弱之后中心城区再次繁荣,不易出现中心衰退现象,B错误。故选C。
7.答案:D
解析:“夜间经济”是现代城市消费经济,可以增加就业机会,促进经济发展,①正确;夜间经济可以提高城市空间设施利用率,但消费人群增加,会增加交通压力,②错误;由材料可知,夜间经济在空间上围绕城市商务中心、自然或文化遗产城市中心边缘地带等分布,使城市服务覆盖面更广,能增强城市竞争力,促进经济发展,③正确;夜间经济能增加中心区人口流动量,但并不能增加中心区人口数量,也不能阻止人口流向郊区,④错误。①③正确,故选D。
8.答案:B
解析:非洲地区热带草原面积广大,气候炎热,典型的景观是稀树高草,房屋用树枝、木棍构架,房顶铺茅草,可以就地取材又隔热,B正确;茅草建屋稳固性不强,A错误;功能较少,C错误;该地位于热带,全年高温,D错误。故选B。
9.答案:D
解析:该地主要位于热带,气候炎热,用粗壮木材将茅草屋支起,远离地面,起到隔热、纳凉作用,①④正确;蚊蝇较多,在一定程度上也起到防蚊蝇的作用,③正确;热带草原气候,降水较少,且将茅草屋支起不能起到隔水的作用,②错误。故选D。
10.答案:D
解析:本题考查影响农业的区位因素,自然因素相对稳定,社会经济因素不断变化,市场的需求量最终决定了农业生产的类型和规模,由题,人们对水果、花卉等产品需求量的增大,使人们转种市场紧俏的产品,导致顺德水乡的农业结构发生变化,故导致顺德水乡农业景观由水稻田向蔗基、花基鱼塘转变的主要因素是市场,使得农业类型发生变化,故选D。
11.答案:C
解析:本题考查对农业区位因素的改造:通过塑膜温室种植热带花卉,主要改变了当地的热量条件。故选C。
12.答案:A
解析:花卉易变质,不易保存和长距离运输,顺德的花卉能够运输到世界各地,主要得益于便利的交通运输条件和先进的冷藏保鲜技术。故选A。
13.答案:B
解析:乡村主要产业类型为农业,需要大量农业用地,在土地利用类型中占比较大。由图可见,图示川西平原乡村景观中,农业用地面积最大,ACD错,B对。故选B。
14.答案:A
解析:观察图示可见,村落的建筑相对集中,周围为大量农田,可知其村落主要分布在农业用地中,A对,BCD错。故选A。
15.答案:B
解析:大学生收入水平低,消费能力有限,对二手杂货市场需求大,而与土地租金关系不大,A错误,B正确。大学校园内的客流规模与城市中心处的街角、路口等地相比,并无优势,C错误。大学校园一般位于郊区,受管理、地理位置等方面的影响,对外交通不便,D错误,故选B。
16.答案:D
解析:校园门店不负责营销经营等活动,增加客源是线上经营更需侧重的,A错误。宣传品牌属于线上经营的直播、广告等活动的作用,B错误。校园门店需要付出房租、人工等,成本高于线上店铺,C错误。校园门店负责了解客户需求,收集客户反馈,对接供应方,与客户、供应商的信息交流任务更重,D正确,故选D。
17.答案:(1)距离市中心的远近;交通通达度
(2)商业 可以接近最大的消费群体,获得最大的经济效益;商业付租能力高
(3)低级住宅区;远离主要公路,交通通达度低
(4)住宅区;城市外围;环境优美,交通便利,基础设施完善
解析:
18.答案:(1)有利影响:缓解澳大利亚劳动力短缺的状况;促进技术经济发展;有助于澳大利亚与他国之间的文化交流。不利影响:导致人才外流。
(2)特点:南部、北部人口较密集,中部人口较稀疏。原因:南部、北部以地中海气候和热带草原气候为主,降水较多,气候相对湿润;中部以热带沙漠气候为主,炎热干燥的气候不适宜人类生产、生活。
(3)自然环境受人类的影响相对较小,更加优美宜人;房价、税收、通勤费用等生活成本较低;工作压力相对较小,更放松的生活节奏等。
解析:(1)有利影响:根据材料可知,澳大利亚海外移民几乎全部为技术移民及家庭签证移民,可以缓解澳大利亚劳动力短缺的状况;促进澳大利亚技术经济发展;有助于加强澳大利亚与他国之间的文化交流。但对移民来源国而言,由于大量技术人才迁出,导致人才外流。
(2)根据所学知识可知,澳大利亚的人口分布特点为南部人口较密集;中部、北部人口较稀疏。结合所学气候相关知识可知,澳大利亚气候类型并不单一,其中南部以地中海气候为主,冬季温和湿润,降水较多,气候相对湿润,人口较多;中部、北部以热带沙漠气候为主,全年炎热干燥,恶劣的气候条件不适宜人类生产、生活,人口较少。
(3)根据材料“正如昆士兰人所说,要是你来昆士兰,你就会知道,你会买得起房子,交更少的税以及看更棒的橄榄球队比赛,获得更少的上班通勤时间”,可知,昆士兰有房价、税收、通勤费用等生活成本较低;工作压力相对较小,更放松的生活节奏。同时由于之前人口主要集中在南部地区,昆士兰州人口较少,自然环境受人类的影响相对较小,更加优美宜人。
19.答案:(1)平原地形,沙质土壤适宜葡萄种植;生长期间光热充足;市场需求量大;政府政策支持;种植历史悠久,经验丰富;当地人们的饮食偏好等。
(2)春季。原因:春季气温回升快,蒸发强烈;雨季未到达,而降水少;春季是农作物播种和生长的时期,需水量大。
(3)产销一体,利于优化农业生产结构;扩大销售市场;减少销售环节利于确保产品品质,减少销售成本,增加农民收入;有助于提高产品的品牌知名度;助力农业规模化专业化发展。
解析:(1)从自然因素和人文因素两方面来分析。材料中安徽为温带季风气候满足葡萄生长习性;种植历史已有1000多年说明种植历史悠久,经验丰富;年日照时数为2400小时说明光照充足;位于华北平原南部,土壤以沙壤土、山红土为主说明地形平坦、地势开阔、土质疏松透气性好;有大小河道20条,水库29座说明灌溉水源充足;是人们日常十分喜爱水果说明当地人们的饮食偏好、喜食葡萄市场广阔;政府先后投入大量资金加快现代农业示范园建设说明政府政策支持。
(2)由材料易知安徽位于温带季风气候区,降水主要集中在七八月,春季由于气温回升、蒸发加强、降水未到达、农业播种需水量增加等原因会产生春旱,所以容易成为葡萄产业发展的限制性因素。
(3)传统销售模式只是简单的售卖农产品,缺乏对于农产品的深度加工,而“互联网+葡萄销售+合作社”的销售模式,重视网络销售平台的作用,积极支持葡萄文化节的举办和推广,擦亮“葡萄”这张名片,能够增强品牌效应、增强产品附加值、延长产业链等积极意义。网络销售有助于产销一体,利于优化农业生产结构,按需种植,避免产品过多减小经济效益;网络能够扩大销售市场,通过网络获取订单,农户发货,减少销售环节利于确保产品品质,减少销售成本。增加农民收入:有助于提高产品的品牌知名度,助力农业规模化专业化发展。
20.答案:(1)加速发展阶段。人口和经济活动向城镇聚集,城镇化水平加速提高,城市数量增加,城市用地规模大幅度增加,出现城市密集地区和城市群。
(2)有利于缓解城市压力,壮大城市经济实力:有利于发展农村经济,促进农村的城镇化进程;有利于缩小城乡差距(或增强农村发展活力),实现城乡共同繁荣。
(3)方向:高空污染物由城市向郊区扩散,近地面污染物由郊区流向城市。原因:城郊温差产生了城郊之间的热力环流(或城市热岛效应)。
解析:
我国环境与人口信息
最多能供养的人口数量
①约16亿人
最适宜的人口数量
温饱型消费水平
②10亿人之内
小康型消费水平
③8亿~9亿人
富裕型消费水平
④7亿人之内
郑州外国语学校2023-2024学年高一下学期3月月考地理试卷(含答案): 这是一份郑州外国语学校2023-2024学年高一下学期3月月考地理试卷(含答案),共18页。试卷主要包含了单选题,综合读图题,材料分析题等内容,欢迎下载使用。
达州外国语学校2023-2024学年高二上学期12月月考地理试卷(含答案): 这是一份达州外国语学校2023-2024学年高二上学期12月月考地理试卷(含答案),共13页。试卷主要包含了单选题,综合读图题,材料分析题等内容,欢迎下载使用。
四川省达州外国语学校2023-2024学年高一下学期3月月考地理试题: 这是一份四川省达州外国语学校2023-2024学年高一下学期3月月考地理试题,共8页。试卷主要包含了本试卷分第Ⅰ卷两部分,当地利用茅草建屋主要是因为等内容,欢迎下载使用。

