2024年中考物理三轮复习突破练电功率含答案
展开1.电能:
(1)单位:焦耳,符号是J.常用单位有千瓦时,也叫做度,1度 = kW·h= J。
(2)电能表:
①读数:前四位是整数,最后一位是小数。
②“220V”:电能表在220V的电路中使用。
③“10(20A)”:电能表的标定电流为10A,不能超过20A。
④“50Hz”:它在频率为50赫的交流电路中使用。(家庭用电是交流电)
⑤“3600r/kW·h”:每消耗1千瓦时的电能,电能表上的转盘转过3600转。
⑥电能表转盘转n转,消耗的电能为W=nNkW∙ℎ=nN×3.6×106J,其中N表示消耗1kW· h电能时电能表转盘转过的转数。
2.电功:
(1)定义:电能转化为其他形式的能的过程,也可以说是电流做功的过程。(符号:W)
(2)单位:焦耳(J),千瓦时(KW·h)
(3)公式:W=UIt W=nN W=Pt
(4)变型公式:W=I2Rt W=U2Rt (只适用于纯电阻计算)
3.电功率:表示电流做功的 。
(1)电功率用P表示,单位是瓦特,简称瓦,符号是W。
(2)公式:P=W/t P=UI
(3)变型公式:P=I2R P=U2R (只适用于纯电阻计算)
(4)常考电功率估测:家用空调的电功率约为1000W,洗衣机的电功率约为300W,液晶电视机的电功率约为100W,日光灯的电功率约为40W。
4.串、并联电路电能和电功率的特点:
5.额定电压和额定功率:
(1)额定电压:用电器 时的电压~U额。
(2)额定功率:用电器在 下工作时的电功率~P额。
(3)实际电压:用电器两端的电压。
(4)实际功率:用电器在 下工作时的电功率。
(5)举例:一个标有“6V 3W”的灯泡,其中“6V”表示该灯泡的 为6V,“3W”表示该灯泡的 为3W。利用公式:P=UI可以计算出灯泡的额定电流为 A;利用公式P=U2R可以计算出灯泡的电阻 Ω;把灯泡接在3V的电压下,灯泡的实际功率为 W。
专题训练
一、选择题
1.教室里的日光灯的额定功率接近( )
A.400WB.40WC.40JD.40kW
2.两盏电灯分别标有“36V 40W”和“220V 30W”的字样,当它们都正常发光时,比较它们的亮度,可知( )
A.“36V 40W”灯较亮B.“220V 30W”灯较亮
C.两盏灯一样亮D.条件不足无法比较
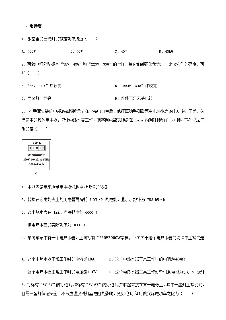
3. 小明家安装的电能表如图所示。在学完电功率后,他打算动手测量家中电热水壶的电功率。于是,关闭家中的其他用电器,只让电热水壶工作,观察到电能表转盘在 1min 内刚好转动了 50 转。下列说法正确的是( )
A.电能表是用来测量用电器消耗电能快慢的仪器
B.若接在该电能表上的用电器再消耗 5 kW·h 的电能,显示示数将为 782 kW·h
C.该电热水壶在 1min 内消耗电能 6000 J
D.该电热水壶的实际功率为 1000 W
4.某同学家中有一个电热水器,上面标有“220V2000W字样,下面关于这个电热水器的说法中正确的是( )
A.这个电热水器正常工作时的电流是10AB.这个电热水器正常工作时的电阻为484Ω
C.这个电热水器正常工作时的电压是110VD.这个电热水器正常工作0.5h消耗电能为3.6×106J
5.将标有“6V 3W”的灯泡L1和标有“3V 6W”的灯泡L2并联起来接在某一电源上,其中一盏灯正常发光,且另一盏灯保证安全。不考虑温度对灯丝电阻的影响,则灯泡L1和L2的实际电功率之比为( )
A.1∶2B.1∶4C.1∶8D.8∶1
6.如图电路中,电源电压恒为6V,电流表量程为0~0.6A,电压表量程为0~3V,定值电阻R1的规格为“10Ω 0.5A”,滑动变阻器R2的规格为“20Ω 1A”。为保证电路安全,闭合开关S,调节滑动变阻器的过程中,下列说法正确的是( )
A.电流表的最大示数为0.5AB.滑动变阻器R2接入电路的最小阻值为2Ω
C.电阻R1消耗电功率的最大值为3.6WD.电路消耗总电功率的最大值为1.8W
7. 如图甲所示的电路中,电源电压保持不变,R0为定值电阻,R为滑动变阻器。闭合开关S,移动滑片P,滑动变阻器消耗的电功率与电流关系的图像如图乙所示。则下列分析正确的是( )
①电源电压为8V
②滑动变阻器的最大阻值是20Ω
③滑动变阻器消耗的电功率最大时,变阻器的阻值是20Ω
④整个电路消耗的最大电功率为14.4W
A.只有①③B.只有①④C.只有②③D.只有②④
8.如图所示,电源电压和灯泡电阻不变,当闭合开关S2和S3,断开S1,灯泡L正常发光;当闭合开关S1和S3,断开S2,电压表示数为6V,电流表示数为1.6A;当只闭合开关S2时,灯泡L消耗的实际功率为其额定功率的19,R1与R2消耗的功率之比为3:1。则下列说法中正确的是 ( )
A.电源电压为10VB.灯泡L的额定功率为3.6W
C.R2的阻值为15ΩD.当只闭合S时,R1的电功率为1.2W
二、填空题
9.如图所示是某家用电子式电能表的表盘,该表盘上显示已用电 kW•h.若将某用电器单独接在该电能表上正常工作3min,电能表指示灯闪烁了32次。该用电器消耗的实际电功率是 W。
10.如图所示,当开关S闭合后,电流表A1和A2的示数比为5∶2,则R1和R2的阻值之比为 ,R1和R2消耗的电功率之比为 。
11.把标有“6V 6W”和“6V 3W”字样的甲、乙两只灯泡串联接在电压恒为6V的电源两端,两灯均发光,则 (选填“甲灯”“乙灯”或“一样”)亮;若将甲、乙两只灯泡并联在该电源两端,则它们在相同时间内消耗的电能之比为 。(忽略灯丝电阻变化)
12.将小灯泡L和电阻R接入如图甲所示的电路中,电源电压不变,只闭合开关S1时,小灯泡L的实际功率为1W,图乙是小灯泡L和电阻R的I-U图像,则电源电压为 V, 只闭合开关S1时小灯泡L的电阻为 Ω;再闭合开关S2后,电路的总功率为 W。
13.如图甲所示电路图,定值电阻R2的阻值为6Ω,滑动变阻器规格为“20Ω,1A”,两个电压表的量程都为0~3V,灯泡L标有“3V ,0.6W”,则灯泡的额定电流为 A。在保证电路安全的前提下,当闭合开关S、S1时,移动滑片P,得到R2两端电压的倒数U′与R1的阻值变化图像如图乙所示;当闭合开关S、S2时,电路的最小总电功率为 W(不计灯泡电阻的变化)。
三、实验探究题
14.在“测定小灯泡的电功率”的实验中,小明同学选取了一个标有“2.5V”、额定功率约为1W的小灯泡和必要的实验器材,连接的电路如图甲所示。
(1)用笔画线代替导线,将电路图连接完整。
(2)连接电路时,开关S应当处于 状态,闭合开关前,滑动变阻器的滑片P应置于最 (选填“左端”或“右端”)。
(3)闭合开关,若小灯泡不亮,电流表有示数,电压表无示数,原因是 ;若小灯泡不亮,电流表无示数,电压表有示数,原因是 。
(4)经检查电路连接正确后,小明连续进行了4次测量,并把测量的数据和观察到的现象填写在表格里,其中第3次测量时电流表的示数如图乙所示,此时的电流为 A,小灯泡的额定功率为 W。
(5)从表格中的数据可知,灯丝的电阻随两端电压的增加而 (“增大”或“减小”),原因是 。
15.在“测量额定电压为2.5V的小灯泡的电功率”的实验中(电源电压为4.5V)
(1)用笔画线代替导线,将图甲补充完整;
(2)正确连线后闭合开关,小灯泡不亮,电流表无示数,电压表有示数,则电路故障可能是 ;
(3)排除故障后,移动滑片至某一位置时电压表的示数为 2.2V ,为使小灯泡正常发光,应将滑片向 (选填“左”或“右”)移动;
(4)下表记录了部分实验数据,分析数据可知,小灯泡的 越大,小灯泡的亮度越亮。
(5)当电压表的示数为 2.5V 时,电流表的示数如图乙所示,则小灯泡的额定功率为 W;
(6)完成实验后,实验小组又增加了一个定值电阻 R0 ,又设计出一种测量小灯泡额定功率的方法,如图丙所示,请将以下实验步骤补充完整。
①检查电路无误后,闭合开关 S ,将开关 S1 拨至“1”,调节滑动变阻器滑片直至电压表示数为 V;
②滑片不动,将开关 S1 拨至“2”,读出电压表示数为 U0 ;
③小灯泡的额定功率: P额= 。(用 U额 、 U0 、 R0 表示)
四、计算题
16.如图所示电路中,电源电压恒定,小灯泡上标有“6V,3W”字样,R为定值电阻。闭合开关S,灯泡恰好正常发光,电流表示数是0.8A。忽略温度对灯丝电阻的影响,请通过计算回答:
(1)灯泡正常发光时的电流多大?
(2)定值电阻R的阻值是多少?
(3)整个电路工作100秒消耗多少电能?
17.在如图甲所示的电路中,电源电压不变,R的阻值为8Ω,灯泡L的电流随电压变化的关系如图乙所示。闭合开关,灯泡L两端的电压为8V。求:
(1)电源电压;
(2)将图甲中的R换成和L一样的灯泡,1min内一个灯泡消耗的电能;
(3)将图甲中R和L由串联改为并联,电阻R的电功率。
18.如图甲是某电热饮水机的电路图,铭牌如表;R为加热器,温控器S是一个双金属片温控开关,当温度较低时,其处于闭合状态,加热器加热;当水沸腾后,S会自动断开进入保温状态,从而实现了自动温度开关控制(设加热器电阻阻值一定);[已知:水的比热容c=4.2×103J/(kg•℃)]求:
(1)将电热饮水机壶里装上1L初温为25℃的水,在一标准大气压下加热至沸腾,这一过程中水吸收的热量是多少;
(2)R0的阻值是多少;
(3)用如图乙所示的电能表单独测量该电热饮水机加热时消耗的电能(电能表在实际电压下也正常工作);3min电能表中间的铝质圆盘转动了30转,此时电路的实际电压是多少?
19.如图所示电路,电源两端电压保持不变,小灯泡L标有“6V 6W”字样,电压表量程0~3V,电流表量程0~3A,R1为定值电阻,其阻值是滑动变阻器R2最大阻值的一半。当开关都闭合,滑片位于a端时,电流表的示数为1.75A,小灯泡正常发光,小灯泡的阻值不随温度的变化而变化。求:
(1)小灯泡的额定电流;
(2)当关开S1断开,S2、S3闭合,滑动变阻器滑片位于中点位置时,电路中的总阻值;
(3)当开关S2断开,S1、S3闭合,在电路各元件安全的情况下,小灯泡消耗的最大功率和最小功率。
参考答案
1.B
2.A
3.D
4.D
5.C
6.D
7.D
8.B
9.5546.7;400
10.2∶3;3∶2
11.乙灯;2∶1
12.2;4;1.4
13.0.2;0.67
14.(1)
(2)断开;右端
(3)小灯泡短路(或电压表短路);小灯泡断路
(4)0.42;1.05
(5)增大;灯丝的电阻随温度升高而增大
15.(1)
(2)小灯泡断路
(3)左
(4)功率
(5)0.75
(6)2;U额U0R0
16.(1)解:由 P=UI 可得,小灯泡正常发光时的电流 IL=PLUL=3W6V=0.5A
答:小灯泡正常发光时的电流是0.5A;
(2)解:当开关S闭合,灯泡和定值电阻并联,电流表测干路电流,因小灯泡正常发光,所以,电源电压 U=UL=6V
因并联电路中干路电流等于各支路电流之和,所以,通过R的电流 IR=I−IL=0.8A−0.5A=0.3A
因并联电路中各支路两端的电压相等,所以,由欧姆定律可得,电阻R的阻值 R=UIR=6V0.3A=20Ω
答:电阻R的阻值为20Ω;
(3)解:整个电路工作100秒消耗的电能 W=UIt=6V×0.8A×100s=480J
答:整个电路工作100秒消耗480J电能。
17.(1)解:由图甲知,R与L串联在电路中,由图乙可知,当灯泡两端的电压为UL=8V,通过灯泡的电流为0.50A,根据串联电路电流处处相等有IR=IL=0.50A
根据U=IR可知此时电阻R两端的电压UR=IRR=0.50A×8Ω=4V
根据串联电路中电压的规律,可知电源电压为U=UL+UR=8V+4V=12V
答:电源电压为12V;
(2)解:把R换成与L一样的灯泡,则两个灯泡两端的电压 UL'=12U=12×12V=6V
由图乙可知,当灯泡两端的电压为6V时,通过灯泡的电流I'L=0.45A
根据公式W=UIt可知一个灯泡60s内消耗的电能为W'L=U'LI'Lt=6V×0.45A×60s=162J
答:1min内一个灯泡消耗的电能为162J;
(3)解:R与L并联在电路中时,根据并联电路中电压的规律可知,电阻R的电压为12V,通过电阻R的电流为 IR=UR=12V8Ω=1.5A
所以电阻R的电功率为PR=UIR=12V×1.5A=18W
答:电阻R的电功率为18W。
18.(1)解:由密度公式可知,水的质量为 m=ρV=1.0×103kg/m3×1×10﹣3m3=1kg
根据 Q吸=cm(t−t0) 可知水吸收的热量为 Q吸=cm(t−t0)=4.2×103J/(kg·℃)×1kg×(100℃−25℃)=3.15×105J
答:将电热饮水机壶装满初温为25℃的水加热到75℃,水吸收的热量是3.15×105J;
(2)解:由 P=U2R 可知,电热饮水机加热时的电阻 R加热=U2P加热=(220V)21210W=40Ω
由 P=U2R 可知,电热饮水机保温时的总电阻 R保温=U2P保温=(220V)240W=1210Ω
温控器S闭合时,电热饮水机处于加热状态,此时电路为R的简单电路,故加热电阻 R=R加热=40Ω
温控器S断开时,电热饮水机处于保温状态,此时两电阻串联,由串联电路的电阻特点可知,电阻R0的阻值 R0=R保温−R=1210Ω−40W=1170Ω
答:R0的阻值是1170Ω;
(3)解:圆盘转30转,电热饮水机加热时消耗的电能为 W=30r600r/(kW·h)=0.05kW·h=0.05×3.6×106J=1.8×105J
根据 P=Wt 可知实际功率为 P=Wt=1.8×105J3×60s=1000W
由 P=U2R 可知,电路的实际电压 U=PR=1000W×40Ω=200V
答:此时电路的实际电压是200V。
19.(1)解:小灯泡L标有“6V 6W”字样,则小灯泡的额定电流 I额=P额U额=6W6V=1A
答:小灯泡的额定电流为1A;
(2)解:当开关都闭合,滑片位于a端时,R1与小灯泡并联,滑动变阻器R2被短路,小灯泡正常发光,则电源电压等于小灯泡的额定电压为6V,通过灯泡的电流为1A,电流表的示数为1.75A,则由并联电路电流特点可知,通过R1的电流 IR1=I并−I灯=1.75A−1A=0.75A
则R1的电阻 R1=U电源IR1=6V0.75A=8Ω
R1的阻值是滑动变阻器R2最大阻值的一半,则滑动变阻器R2的最大阻值 R2=2R1=2×8Ω=16Ω
当关开S1断开,S2、S3闭合,滑动变阻器滑片位于中点位置时,则R1与滑动变阻器R2最大阻值的一半并联,电路中的总阻值 R并=R1×12R2R1+12R2=8Ω×8Ω8Ω+8Ω=4Ω
答:当关开S1断开,S2、S3闭合,滑动变阻器滑片位于中点位置时,电路中的总阻值为4Ω;
(3)解:当开关S2断开,S1、S3闭合时,小灯泡与滑动变阻器R2串联,R1被短路,此时电压表测变阻器两端的电压,电流表测串联电路中的电流。当滑动变阻器滑片置于a端时,滑动变阻器接入电路中的电阻为0,小灯泡两端电压达到额定电压6V,小灯泡功率达到额定功率为6W,则小灯泡消耗的最大功率为6W;由题意可知,小灯泡的阻值保持不变 R灯=U2P=(6V)26W=6Ω
电压表测量滑动变阻器R2两端电压,电压表量程0~3V,当电压表示数为3V时,灯泡两端电压 U灯=U电源−U滑=6V−3V=3V
则电路中电流 I串=I灯′=U灯R灯=3V6Ω=0.5A
则此时滑动变阻器R2接入电路中的阻值 R滑=U滑I串=3V0.5A=6Ω
此时滑动变阻器R2接入电路中的阻值小于最大阻值,则滑动变阻器R2安全,小灯泡消耗的最小功率 P灯小=U灯I灯=3V×0.5A=1.5W
答:当开关S2断开,S1、S3闭合,在电路各元件安全的情况下,小灯泡消耗的最大功率为6W、最小功率为1.5W。
串联
并联
电能
W总=W1+W2
电功率
P总=P1+P2
比值关系
U1U2=R1R2=W1W2=P1P2
I1I2=R2R1=W1W2=P1P2
次数
电压表示数U/V
电流表示数I/A
灯泡亮度
1
1.50
0.32
发光微弱
2
2.00
0.38
较暗
3
2.50
正常发光
4
3.00
0.46
很亮
实验序号
电压 UV
电流 IA
电功率 PW
灯泡亮度
1
1.0
0.14
0.14
很暗
2
1.7
0.22
0.374
较暗
3
2.5
正常
4
3.0
0.32
0.96
较亮
电热饮水机
型号:XF﹣LS22 额定加热功率:1210W
容积:1.5L 额定保温功率:40W
额定电压:220V 额定频率:50Hz
最新中考物理总复习专题突破——中考实验——电功率测量: 这是一份最新中考物理总复习专题突破——中考实验——电功率测量,共7页。试卷主要包含了家用电路的电功率测量,实验室测量小灯泡的电功率等内容,欢迎下载使用。
最新中考物理总复习专题突破——电功率练习题: 这是一份最新中考物理总复习专题突破——电功率练习题,共11页。试卷主要包含了6╳106J,4A,关于电功和电功率的说法正确的是等内容,欢迎下载使用。
人教版物理中考总复习 三轮冲刺 《电功率》中考试题精选(原卷+解析卷): 这是一份人教版物理中考总复习 三轮冲刺 《电功率》中考试题精选(原卷+解析卷),共53页。试卷主要包含了如图电路中,R1等内容,欢迎下载使用。

