【地理】 湖南省张家界市慈利县2023-2024学年七年级下学期期中考试(解析版)
展开
这是一份【地理】 湖南省张家界市慈利县2023-2024学年七年级下学期期中考试(解析版),共16页。试卷主要包含了选择题,综合题等内容,欢迎下载使用。
考生注意:本试卷共道二大题,满分100分,时量60分钟。
一、选择题(每题2分,共50分)
博鳌亚洲论坛2023年年会于3月28在我国海南博鳌拉开帷幕。下图示意亚洲区域划分,完成下面小题。
1.亚洲是世界第一大洲,主要依据有( )
①跨纬度最广②面积最大③跨经度最广④东西距离最长
A.①②④ B.①②③ C.②③④ D.①③④
2.下列叙述不正确的是( )
A.中亚深居内陆 B.我国海南博鳌位于东亚
C.南亚地区经济高度发达 D.世界上最大的半岛位于西亚
【答案】1.A 2.C
【解析】
【1题详解】
亚洲是世界第一大洲,由图可知,主要依据有①亚洲北部约达北纬81°,南部约达南纬11°,跨纬度最广,②约占全球陆地面积的三分之一,是世界上面积最大的大洲,④经度约在东经26°至向东西经170°之间,跨东西距离最长,故A正确;跨经度最广 的大洲是南极洲,③错误,故BCD错误。故选A。
【2题详解】
中亚深居内陆,距海遥远,故A正确;我国海南博鳌位于东亚,故B正确;南亚地区经济落后,故C错误;世界上最大的半岛是阿拉伯半岛,位于西亚,故D正确;故选C。
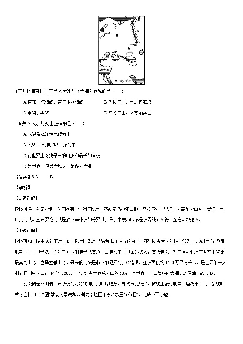
读世界某区域图,回答问题。
3.下列地理事物中,不是A大洲与B大洲分界线的是( )
A.直布罗陀海峡、霍尔木兹海峡 B.乌拉尔河、土耳其海峡
C.里海、黑海 D.乌拉尔山、大高加索山
4.有关A大洲的叙述,正确的是( )
A.以温带海洋性气候为主
B.地势平坦,地形以平原为主
C.有世界上海拔最高的山脉和最长的河流
D.是世界面积最大和人口最多的大洲
【答案】3.A 4.D
【解析】
【3题详解】
读图可得,A是亚洲,B是欧洲,亚洲与欧洲分界线是乌拉尔山脉、乌拉尔河、里海、大高加索山脉、黑海、土耳其海峡。直布罗陀海峡是欧洲与非洲的分界线,霍尔木兹海峡不是洲界线;A符合题意。故选A。
【4题详解】
读图可知,图中A是亚洲,B是欧洲。欧洲以温带海洋性气候为主,亚洲以温带大陆性气候为主,A错误。欧洲地势平坦,地形以平原为主;亚洲地形以高原、山地为主,地面起伏大,高低悬殊,B错误。亚洲有世界上海拔最高的山脉—喜马拉雅山脉,最长的河流是非洲的尼罗河,C错误。亚洲面积约4400万平方千米,是世界第一大洲;亚洲总人口达44亿(2015年),约占世界总人口的60%,是世界上人口最多的大洲,D正确。故选D。
箭袋树是非洲纳米布沙漠的奇特树种,其叶片肥厚,外皮气孔极少,树枝上覆有明亮白色粉末,会自断枝叶后封住断口。读图“箭袋树景观和非洲局部地区年等降水量分布图”,完成下面小题。
5.从图中可以看出纳米布沙漠( )
A.年降水量超过200毫米 B.位于非洲西海岸
C.西邻太平洋 D.北回归线穿过沙漠中部
6.箭袋树形态特征反映的当地气候特点是( )
A.树枝上覆有明亮白色粉末——气候潮湿,有利于防虫
B.外皮气孔极少——全年高温,减少水分摄入
C.自断枝叶后封住断面——全年少雨,减少水分蒸发
D.叶片肥厚——全年多雨,水资源充足
【答案】5.B 6.C
【解析】
【5题详解】
据图中年降水量等值线分布特征可知,纳米布沙漠地区的年降水量应在200mm以下,A错误;纳米布沙漠位于非洲西海岸,西邻大西洋,B正确,C错误;南回归线穿过沙漠中部,D错误。故选B。
【6题详解】
箭袋树是非洲纳米布沙漠的植物,沙漠地区气候干旱,气候并不潮湿,A错误;该地地处热带沙漠气候区,终年炎热干燥,外皮气孔极少是为了减少水分蒸发,不是减少水分摄入,B错误;该地气候干旱,全年少雨,自断枝叶后封住断口,是为了减少水分的蒸发,C正确;该地地处热带沙漠气候区,终年炎热干燥,不是全年多雨,D错误。故选C。
在这片大地上有着世界上最长的科迪勒拉山系,巍峨蔓延;有着世界最大面积的热带雨林,郁郁葱葱……读下图,完成下面小题。
7.对于下列地点的分析正确的是( )
A.甲是北美洲和拉丁美洲的分界线巴拿马运河
B.乙地附近的河流为亚马孙河
C.丙地拥有热带草原景观
D.丁地位于世界上最大的高原上
8.关于美洲地理位置描述,错误的是( )
A.北美洲地跨高、中、低纬度
B.北美洲北临北冰洋
C.南美洲无寒带
D.南美洲全部在南半球
【答案】7.D 8.D
【解析】
【7题详解】
读图可知,甲是巴拿马运河是北美洲和南美洲的分界线,A错误;乙地河流是密西西比河,B错误;丙地位于亚马孙平原地区,属于热带雨林气候,其景观是热带雨林,C错误;丁地位于巴西高原上,是世界上最大的高原,D正确。故选D。
【8题详解】
读图可知,北回归线和北极圈穿过北美洲,北美洲地跨高、中、低纬度,A正确;北美洲北临北冰洋,B正确;南美洲无寒带,C正确;南美洲大部分在南半球,小部分在北半球,D错误。依据题意,故选D。
智利阿塔卡马高原一年中超过85%的时间有清晰的天空.是天文学界公认的地面天文观测最佳地点。中国与智利合作,在阿塔卡马沙漠边缘,海拔2900米的安第斯山支脉上建设了一个天文观测基地。读下图,完成下面小题。
9.阿塔卡马高原( )
A.气候湿润 B.污染严重 C.人口稠密 D.空气稀薄
10.智利位于( )
A.南美洲 B.安第斯山脉东部 C.东半球 D.大西洋沿岸
【答案】9.D 10.A
【解析】
【9题详解】
读材料可知,阿塔卡马高原一年中超过85%的时间有清晰的天空,晴天多,气候干旱,污染小,人口稀疏,海拔高、空气稀薄。综上所述,D正确,ABC错误。故选D。
【10题详解】
读图可知,智利位于南美洲,A正确;位于安第斯山脉西侧,B错误;位于西半球,C错误;位于太平洋沿岸,D错误。故选A。
南亚因喜马拉雅山脉等高大山体而与亚洲其他地区隔开,形成一个相对独立的地理单元,被称为南亚次大陆。读图,完成下面小题。
11.图中R国为( )
A.孟加拉国 B.巴基斯坦 C.缅甸 D.巴勒斯坦
12.下面四幅图中,能够大致表示由P至Q地表形态变化的是( )
A. B.
C. D.
13.南亚的水稻主要分布在( )
A.德干高原西北部 B.恒河中上游地区
C.德干高原中南部 D.恒河中下游平原及沿海平原
【答案】11.B 12.C 13.D
【解析】
【11题详解】
南亚地区有两条重要的河流,印度河与恒河。由图可知,R国是印度河流经的巴基斯坦,B正确,ACD错误。故选B。
【12题详解】
由图可知,P为喜马拉雅山脉,PQ之间是恒河平原、德干高原,恒河地势低于德干高原,所以地势特征最为符合的是C,ABD错误。故选C。
【13题详解】
南亚以热带季风气候为主,水稻主要分布在恒河中下游平原及沿海平原,小麦主要分布在西北部干旱少雨地区,黄麻主要分布在恒河下游地区,棉花主要分布在德干高原西部地区。故选D。
沙特阿拉伯是西亚面积最大的国家,拥有世界石油储量的19.8%。但每年平均降水量不足100毫米,是世界上降水量最少的国家之一。完成下面小题。
14.下面是反映西亚区域特征的标签牌,你认为最适合贴在标签牌②上的文字是( )
A.世界石油宝库 B.发达的制造业
C.过快的人口增长 D.严重的种族歧视
15.下列地理特征与沙特阿拉伯的国情不相符的是( )
A.海运方便 B.干旱范围广
C.石油王国 D.全民信仰佛教
【答案】14.A 15.D
【解析】
【14题详解】
西亚石油资源丰富,故西亚被称为“世界石油宝库”,A正确;西亚制造业发展落后,B错误;西亚人口较少,增长不快,C错误;西亚不存在严重的种族歧视,D错误。故选A。
【15题详解】
沙特阿拉伯为沿海国家,海运便利,A不符合题意;沙特阿拉伯为热带沙漠气候,气候干旱,降水少,B不符合题意;沙特阿拉伯位于西亚,石油资源丰富,C不符合题意;沙特阿拉伯以阿拉伯人为主,主要信奉伊斯兰教,D错误,符合题意。故选D。
每年4月中旬是泰国的泼水节,泰国人通常以相互泼水来庆祝,如同中国春节一样热闹、喜庆。读图完成下面小题。
16.泼水节期间,泰国气温为( )
A.烧烤模式 B.冰冻模式
C.冰火两重天 D.清凉模式
17.泰国传统的交通工具最可能是( )
A.马匹 B.雪橇
C.小船 D.骆驼
【答案】16.A 17.C
【解析】
【16题详解】
读图可知,每年4月中旬,泰国气温是一年中最高值,气温在30°C以上。故泼水节期间,泰国气温为烧烤模式,A符合题意,排除BCD。故选A。
【17题详解】
读图可知,泰国为热带季风气候,地形以平原为主,泰国降水时间长而丰沛,河网密布;泰国传统的交通工具最可能是小船,C正确;马匹不是泰国传统的交通工具,A错误;雪橇分布在寒冷地区,骆驼分布在干旱沙漠地区,BD错误;故选C。
澜沧江—湄公河合作是中国和柬埔寨、老挝、缅甸、泰国、越南共商共建共享的新型次区域合作机制。读图,完成下面小题。
18.“澜湄合作”国家中属于内陆国的是( )
A.老挝 B.泰国 C.越南 D.中国
19.万象是湄公河沿岸城市,据图推测湄公河的水文特征是( )
A.径流量小 B.汛期时间短
C.有结冰期D.径流量季节变化大
【答案】18.A 19.D
【解析】
【18题详解】
由图可知,澜湄合作国家中国和柬埔寨、老挝、缅甸、泰国、越南,其中老挝是唯一的内陆国,泰国、越南、中国都靠海,A正确,BCD错误。故选A。
【19题详解】
由图可知,湄公河流域属于热带季风气候,该气候终年高温,降水分旱雨两季,湄公河径流量较大,且季节变化大,A错误,D正确;湄公河无结冰期,汛期时间较长,BC错误。故选D。
斯里兰卡是热带岛国,形如印度半岛的一滴眼泪,镶嵌在广阔的印度洋上。读图,完成下面小题。
20.斯里兰卡岛所在地( )
A.东临印度洋 B.主要位于西半球
C.属于南亚地区 D.赤道穿过岛屿南部
21.据图可知,该岛的自然环境特征是( )
A.植被茂密,多温带作物 B.全年炎热干燥
C.河流稀少,多内流河 D.地势中部高四周低
【答案】20.C 21.D
【解析】
【20题详解】
读图可知,斯里兰卡岛位于印度洋海上,属于南亚,C正确,A错误;位于东半球,赤道没有穿过岛屿,BD错误。故选C。
【21题详解】
由斯里兰卡岛屿的河流流向多由中间流向四周可以看出,该岛的地势是中间高、四周低,D正确;该岛属于热带季风气候,全年高温、分旱雨两季;河流众多,多外流河;植被茂密,多热带作物,ABC错误,故选D。
十年来,“麦麦高铁”“中国物流”等“中国智慧”为沙特阿拉伯人民带来越来越好的生活。读图,完成下面小题。
22.麦麦高铁途经地区主要属于( )
A.热带季风气候 B.热带沙漠气候
C.热带草原气候 D.热带雨林气候
23.修建麦麦高铁时可能遇到的困难有( )
①风沙侵袭②高寒缺氧③高温缺水④洪涝灾害
A.①② B.②④ C.③④ D.①③
【答案】22.B 23.D
【解析】
【22题详解】
读图可知,麦麦高铁位于阿拉伯半岛,途经地区主要属于热带沙漠气候。ACD错误,故选B。
【23题详解】
麦麦高铁途经地区主要属于热带沙漠气候区,气温高,降水少。修建是可能遇到风沙侵袭、高温缺水等困难。综上,ABC错误,故选D。
古巴比伦王国是古代两河流域文明发展的一个高峰,当地的苏美尔人发明了楔形文字,将文字压刻在由黏土制成的软泥板,泥板晒干后可长期保存。读公元前18世纪古巴比伦王国疆域(图1)及泥板书图(图2),完成下面小题。
24.古巴比伦盛行“泥板书”的主要原因是( )
A.材质轻便,方便携带 B.森林稀少,缺乏树叶
C.黏土遍布,取材方便 D.工艺复杂,便于保存
25.图示城市主要分布在( )
A.河流沿岸地区 B.盆地边缘的绿洲
C.波斯湾沿海地区 D.河流上游的山区
【答案】24.C 25.A
【解析】
【24题详解】
在潮湿的黏土制作的泥版上写字即为“泥板书”。古巴比伦发源于两河流域,是一片位于底格里斯河及幼发拉底河之间的冲积平原,水源充足,坚硬岩石经风化而变细,再经流水及风力迁移,而在下游形成一层厚厚的黏土,因此两河流域黏土遍布,取材方便,两者为古巴比伦“泥板书”的盛行提供了物质基础,C正确。泥板书的材质重,与缺乏树叶无关,工艺并不复杂,排除ABD。故选C。
【25题详解】
读图可知,公元前18世纪的古巴比伦王国主要城市分布在河流沿岸地区,该地区气候干旱,河流沿岸水源丰富,可为农业生产和生活提供水源,A正确。排除BCD,故选A。
二、综合题(共50分)
26.2023年4月24~26日,亚洲文化遗产保护联盟大会在西安举行,成立亚洲文化遗产保护联盟。读“亚洲示意图”,回答下列问题。
(1)从海陆位置看,亚洲东临太平洋,西与____相连。
(2)河流是文明的发源地,世界四大文明发源地中有三个位于亚洲,分别是黄河—长江流域、A____河流域和两河流域文明。亚洲三大文明发祥地均位于河流中下游的____(地形类型)地区。
(3)亚洲的水系结构呈放射状,可知亚洲地势特点是____。
(4)亚洲的河流中,流经国家最多的河流①是____。
【答案】(1)欧洲 (2)印度 平原
(3)中部高,四周低 (4)湄公河
【解析】本大题以亚洲示意图为材料,设置四道小题,涉及亚洲的位置、河流、地势等内容,考查学生对相关知识的掌握程度。
【小问1详解】
读图分析,从海陆位置看,亚洲东临太平洋,北临北冰洋,南临印度洋,西与欧洲相连。
【小问2详解】
读图分析,A是印度河流域,位于南亚;亚洲三大文明发祥地均位于河流中下游的平原地区,地形平坦,农业发达。
【小问3详解】
根据所学知识读图可得,亚洲的地势特征是中部高、四周低,亚洲的河流大多呈放射状自中部流向四周。
【小问4详解】
亚洲的河流中,流经国家最多的河流①是湄公河,该河发源于中国,共流经6个国家。
27.阅读图文材料,回答下列问题。
欧洲某探险家2023年8月从亚历山大出发,开始了穿越非洲大陆的探险旅程,历时近半年,于次年1月到达开普敦。下图是该探险家探险路线示意图。
【炎热的大陆】
探险家发现开普敦和亚历山大气候一样炎热,太阳都是同样的毒辣。
(1)甲乙两种气候资料对应开普敦的是____,判断理由是____。
【多样的动植物】
探险家沿途拍摄了很多当地具有代表性的动植物的照片,有些他忘记了是在何地拍摄的,请你帮他推测这些照片最有可能的拍摄地点。
(2)请把图中正确的序号填在相应的位置。
【繁忙的海运】
探险家乘船行至②地附近时,他发现很多向北行驶的货轮体型巨大,甲板平坦,上面没有吊装货物的设备,但有许多管道。
(3)这些货轮装载的货物最有可能是____,其目的地主要是北美、西欧等地。
【答案】(1)乙 开普敦位于南半球,1月份气温最高;开普敦属于南半球地中海气候,1月份气候炎热干燥。
(2)③ ⑤
(3)原油/石油
【解析】本题以非洲气候分布图为材料,涉及非洲主要的气候类型、动植物特征等知识点,考查学生读图能力和分析问题和解决问题的能力。
【小问1详解】
由气候资料图可以判断出,乙是开普敦;因为开普敦位于南半球,1月份气温最高;开普敦属于南半球地中海气候,1月份气候炎热干燥,乙符合;而甲是北半球的地中海气候。
【小问2详解】
银背大猩猩,生活在非洲的热带雨林中,体型硕大。植被为热带雨林,对应热带雨林气候,拍摄地为③刚果盆地;百岁兰寿命可达上百年,根系发达,极耐干旱,对应⑤非洲西南部的纳米布荒漠上。
【小问3详解】
由题干可知,货轮体型巨大,没有吊装货物的设备,但有许多管道,这些货物用管道运输, ②地是红海沿岸,这些向北行驶的货轮装载的货物最有可能是原油或石油,其目的地主要是北美、欧洲、西欧等地。
28.阿根廷是我国大豆进口的主要来源国之一,产区主要位于潘帕斯草原,发育有肥沃的红化黑土,夏季高温多雨。大豆喜温,是一种短日照植物,生长过程要求水分较多。图左示意阿根廷,图右示意布宜诺斯艾利斯气候资料,阅读图文资料,完成下列问题。
(1)阿根廷位于____洲,东临____洋,西部为____山脉。
(2)布宜诺斯艾利斯的气候特点是____。
(3)阿根廷大豆主产区种植该作物的有利自然条件是____。
【答案】(1)南美 大西 安第斯
(2)夏季高温多雨,冬季温和湿润(少雨)
(3)地形平坦;土壤肥沃;属于亚热带季风性湿润气候区,雨热同期,水热条件好,适合大豆的生长等。
【解析】本题以阿根廷示意图和布宜诺斯艾利斯气候资料图为材料,共设三个小题,涉及阿根廷的位置、布宜诺斯艾利斯的气候特点、阿根廷大豆主产区种植该作物的有利自然条件等知识点,主要考查学生对相关知识点的掌握程度,培养学生区域认知和综合思维。
【小问1详解】
根据阿根廷示意图,可以判断出阿根廷位于南美洲,东临大西洋,西部为安第斯山脉,是世界上最长的山脉。
【小问2详解】
由图可知,布宜诺斯艾利斯位于大陆东岸中纬度地区,属于亚热带季风性湿润气候,具有夏季高温多雨,冬季温和湿润的特点。
【小问3详解】
结合所学知识,阿根廷大豆主产区种植该作物的有利自然条件主要有地形平坦;发育有肥沃的红化黑土,土壤肥沃;属于亚热带季风性湿润气候区,雨热同期,水热条件好,适合大豆的生长等。
29.阅读材料,回答下面问题。
巴基斯坦与中国“是长期、全天候和多方面发展的友好关系”,中国网民称其为“巴铁”。读下图,完成下列问题。
(1)巴基斯坦位于亚洲南部,南临____海。
(2)拉合尔市是巴基斯坦第二大城市,位于印度河上游平原地区,附近的河流一年有两次汛期,请根据所学知识完成下面思维导图。
①____②____
巴基斯坦素有东方“水果篮”之称。在平原洼地盛产香蕉、桔子、芒果、番石榴和各种瓜类,在山地高原则盛产桃子、葡萄、柿子等。
(3)从地形的角度分析,巴基斯坦水果种类多的自然原因是____。
中巴经济走廊起点在喀什,终点在巴基斯坦瓜达尔港,全长3000公里。
(4)建成后,来自西亚的能源运输将不用绕行____海峡,而直接运抵中国内陆腹地。
【答案】(1)阿拉伯 (2)高原(山地) 雨
(3)地形类型多样;地势起伏大,垂直差异显著
(4)马六甲
【解析】本题以巴基斯坦简图及拉合尔市气温曲线和降水量柱状图为材料,设置四道小题,涉及巴基斯坦的位置、河流、气候、农业等相关内容,考查读图分析能力以及对相关知识的识记能力。
【小问1详解】
南亚地区包括印度、巴基斯坦、孟加拉国、尼泊尔、不丹,以及斯里兰卡和马尔代夫两个印度洋上的岛国,读图可知,巴基斯坦位于南亚,南临阿拉伯海,属于印度洋。
【小问2详解】
读图可知,印度河发源于①青藏高原,春季气温回升快,积雪融水多,形成春汛,该地以热带季风气候为主,夏季高温多雨,形成夏汛,7、8月为②雨季,所以河流有一年有两个汛期。
【小问3详解】
从材料中可以发现,巴基斯坦水果种类从热带到温带的都有,影响水果种类多的因素主要是热量差异,根据图中提供的信息分析,巴基斯坦纬度较低且跨度较大,地形起伏大,垂直差异显著,所以境内热量差异大,不同的热量条件适宜种植不同的水果,所以巴基斯坦水果种类多。品质好是因为巴基斯坦纬度较低,光热资源丰富,昼夜温差大,地势起伏大,垂直差异显著。
【小问4详解】
中巴经济走廊起点在喀什,终点在巴基斯坦瓜达尔港,建成后,来自西亚的能源运输将不用绕行马六甲海峡,而直接运抵中国内陆腹地。
30.1950年,我国和缅甸正式建交。缅甸目前最大的水电站——耶涯水电站是由我国企业承建完成的。阅读图文资料,回答下列问题。
(1)耶涯水电站选址在____江,该河流流向是____。
(2)下面是关于缅甸的叙述,其中两处错误表述,请从中挑出并改正。
缅甸位于中南半岛东北部,大部分国土位于热带,首都内比都属于典型的亚热带季风气候。
错误1:____;改正:____。
错误2:____;改正:____。
(3)为推进中缅两国经济合作,适宜的做法是( )
①中国通过缅甸进口石油资源,实现能源合作②中国人口迁徙至中缅边境,便于两国合作
③缅甸大力发展畜牧业,丰富出口产品种类④缅甸从中国引进先进技术,促进经济发展
A.①② B.①④ C.②③ D.③④
【答案】(1)伊洛瓦底江 自北向南
(2)缅甸位于中南半岛的东北部 缅甸位于中南半岛的西北部 属于亚热带季风气候 属于热带季风气候
(3)B
【解析】本大题以中缅建交、中南半岛地形图及气候资料为材料,设置3道小题,涉及中缅两国经济合作等相关内容,考查学生对相关知识的掌握程度。
【小问1详解】
读图可知,耶涯水电站选址在伊洛瓦底江,发源于我国的独龙江进入缅甸境内后名为:伊洛瓦底江,河流大致自北向南流入印度洋。
【小问2详解】
读图可知,缅甸位于中南半岛的西北部,因此“缅甸位于中南半岛东北部”表述错误;根据内比都气温曲线和降水量柱状图可知,缅甸全年高温,降水风旱、雨两季,属于热带季风气候,因此“属于典型的亚热带季风气候”表述错误。
【小问3详解】
读图可知,缅甸有丰富的石油资源,因此中国可通过缅甸进口石油资源,实现能源合作,①正确;②做法荒谬,②错误;缅甸不适宜发展畜牧业,③错误;中国技术先进,因此缅甸可从中国引进先进技术,促进经济发展,④正确。故选B。
拍摄照片
动植物特征
拍摄地
银背大猩猩,生活在非洲的热带雨林中,体型硕大。
____
百岁兰寿命可达上百年,根系发达,极耐干旱。
____
相关试卷
这是一份湖南省张家界市慈利县2023-2024学年七年级下学期期中考试地理试题(原卷版+解析版),文件包含湖南省张家界市慈利县2023-2024学年七年级下学期期中考试地理试题原卷版docx、湖南省张家界市慈利县2023-2024学年七年级下学期期中考试地理试题解析版docx等2份试卷配套教学资源,其中试卷共28页, 欢迎下载使用。
这是一份+湖南省张家界市慈利县2023-2024学年七年级下学期期中考试地理试题,共8页。试卷主要包含了选择题,综合题等内容,欢迎下载使用。
这是一份湖南省张家界市慈利县2022-2023学年七年级下学期期中地理试卷(含答案),共16页。试卷主要包含了单选题,综合读图题,材料分析题等内容,欢迎下载使用。

