2024年中考生物押题预测卷02(海南卷)-(含考试版、答案、解析和答题卡)
展开2、练心态。平时做练习卷,有多少同学是磨磨蹭蹭应付的?如果严格按照中考的时间限时做题,并且仔细把答题卡填涂好,这种限时训练是非常必要的。因此中考流程越熟悉,超常发挥的几率才越大。
3、研究答案详解。押题卷里面的答案非常详细,解题思路、考点、命题意图全都有,而且还要对照中考改卷标准,这才是真正意义的改完一道题。
2024年中考押题预测卷02(海南卷)
生物
(考试时间:60分钟 试卷满分:100分)
注意事项:
1.答卷前,考生务必将自己的姓名、准考证号填写在答题卡上。
2.回答第Ⅰ卷时,选出每小题答案后,用2B铅笔把答题卡上对应题目的答案标号涂黑。如需改动,用橡皮擦干净后,再选涂其他答案标号。写在本试卷上无效。
3.回答第Ⅱ卷时,将答案写在答题卡上。写在本试卷上无效。
4.考试结束后,将本试卷和答题卡一并交回。
第Ⅰ卷(选择题 共70分)
本题共35小题,每小题2分,共70分。在每小题的四个选项中,选出最符合题目要求的一项。
1.关于“绿叶在光下制造淀粉”的实验,下列叙述正确的是
A.先将天竺葵放于黑暗处一昼夜,以便消耗原有的淀粉
B.光合作用和呼吸作用保持动态平衡
C.使呼吸作用旺盛,产生的二氧化碳更多
D.使蒸腾作用增强,有利于植物吸收水分和无机盐
2.下列行为违反动植物保护相关法律法规的是( )
A.售卖鲜艳夺目的玫瑰花束
B.售卖各种各样的金鱼
C.售卖甘甜多汁的深圳龙眼
D.售卖被誉为“东方宝石”的朱鹮
3.某人在一次意外事故中少量失血,经检验此人血型为B型。下列输血方案不能采纳的是:( )
A.输全血B.输B型血C.少量输入O型血D.少量输入AB型血
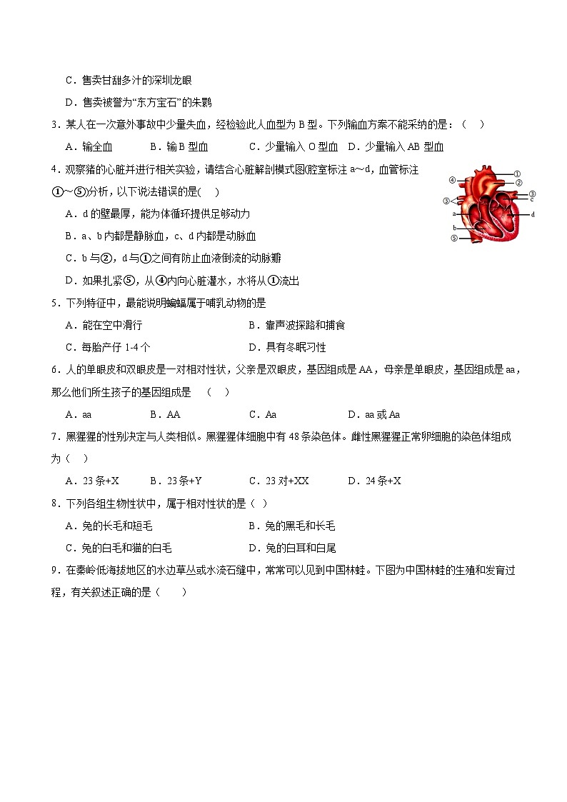
4.观察猪的心脏并进行相关实验,请结合心脏解剖模式图(腔室标注a~d,血管标注①~⑤)分析,以下说法错误的是( )
A.d的壁最厚,能为体循环提供足够动力
B.a、b内都是静脉血,c、d内都是动脉血
C.b与②,d与①之间有防止血液倒流的动脉瓣
D.如果扎紧⑤,从④内向心脏灌水,水将从①流出
5.下列特征中,最能说明蝙蝠属于哺乳动物的是
A.能在空中滑行B.靠声波探路和捕食
C.每胎产仔1-4个D.具有冬眠习性
6.人的单眼皮和双眼皮是一对相对性状,父亲是双眼皮,基因组成是AA,母亲是单眼皮,基因组成是aa,那么他们所生孩子的基因组成是 ( )
A.aaB.AAC.AaD.aa或Aa
7.黑猩猩的性别决定与人类相似。黑猩猩体细胞中有48条染色体。雌性黑猩猩正常卵细胞的染色体组成为( )
A.23条+XB.23条+YC.23对+XXD.24条+X
8.下列各组生物性状中,属于相对性状的是( )
A.兔的长毛和短毛B.兔的黑毛和长毛
C.兔的白毛和猫的白毛D.兔的白耳和白尾
9.在秦岭低海拔地区的水边草丛或水流石缝中,常常可以见到中国林蛙。下图为中国林蛙的生殖和发育过程,有关叙述正确的是( )
A.个体发育的起点为②B.受精方式为体内受精
C.图中②和⑤均用鳃呼吸D.发育过程为变态发育
10.流程图可用来表示连续发生的一系列的生理活动,以下流程中正确的是( )
A.人在平静时呼吸:胸廓扩大→肺扩张→外界气压>肺内气压→气体入肺
B.血液循环中肺循环:右心室→肺静脉→肺部毛细血管→肺动脉→左心房
C.尿素排出体外的主要过程:血液→肾小球→肾小管→肾小囊→尿液
D.脂肪在人体消化道内被消化的过程:
11.下列各组性状,不属于相对性状的是( )
A.番茄的红果与黄果B.豌豆的绿粒与玉米的黄粒
C.兔的黑毛与白毛D.鸡的玫瑰冠与单冠
12.下列对家兔身体结构层次的相关叙述中,正确的是( )
A.动物体→细胞→组织→器官
B.细胞→器官→系统→动物体
C.组织→器官→系统→动物体
D.细胞→组织→器官→系统→动物体
13.下面是几位同学的午餐,从合理膳食角度考虑最为合理的是( )
A.小明:可乐、红烧茄子、炒娃娃菜B.小亮:清炒菠菜、咖喱牛肉、白米饭
C.小红:油炸大虾、红烧肉、鸡蛋汤D.小丽:油炸鸡腿、炖牛肉、拌方便面
14.下列关于生物进化的叙述,正确的是
A.化石是研究生物进化的唯一证据
B.比较法是研究生物进化的唯一方法
C.自然选择保留的变异一直都有利于该生物的生存
D.生物的遗传变异和环境的共同作用导致生物进化
15.控制鲫鱼身体前进方向的器官是( )
A.①B.②C.③D.④
16.有人用三种方式让学生识记10张图片,结果如下:单纯视觉识记效果约70%;单纯听觉识记效果约60%;而把视觉和听觉结合起来识记的效果约86%.这说明了什么道理?( )
A.学习中应听、看、读、写相结合全面用脑,这样才能扎实地掌握所学的知识
B.学习时注意力要高度集中,讲究方法,劳逸结合,提高学习效率
C.复习时文理科交替
D.学习要积极主动,勤于思考
17.如图是鸟卵的结构示意图,下列叙述正确的是( )
A.①有保护作用,是密闭、不透气的
B.②为胎盘,将发育成雏鸟
C.③为卵白,提供水和营养物质
D.一个鸟卵就是一个卵细胞
18.下列示意图中,能正确表示细胞核、染色体、DNA、基因之间关系的是( )
A.B.
C.D.
19.下列关于鸟类的特征中,与空中飞行生活不相适应的是( )
A.体表被覆羽毛,前肢变成翼B.体温高而恒定
C.食量大,为飞行生活提供大量的能量D.发达的胸肌,能有力扇动两翼
20.“稻花香里说丰年,听取蛙声一片”,每年春天,在稻田、池塘或溪沟内,常常会见到蝌蚪,而到了夏天,一只只青蛙就会在农田中忙于捕虫。下列叙述正确的是( )
A.水稻制造的有机物是动物的食物来源
B.蝌蚪与成体青蛙的形态结构相似
C.农田生态系统的自动调节能力比森林强
D.青蛙数量增多时虫的数量会增多
21.“稻花香里说丰年,听取蛙声一片。”春末夏初,蛙鸣声声。下列叙述不正确的是()
A.蛙鸣是求偶行为B.青蛙用肺呼吸,皮肤可辅助呼吸
C.青蛙在水中生殖,陆上发育,故称为两栖动物D.青蛙捕食稻田里的害虫,能提高水稻产量
22.随着生活水平的提高,全民健身运动已成为人们的共识,许多人养成了良好的锻炼身体的习惯。下列锻炼方式中你认为不科学的是( )
A.清晨在公园树林里健身运动B.黄昏在大树下练太极
C.傍晚在林荫小道上散步D.早晨在操场上跑步
23.“小荷才露尖尖角,早有蜻蜓立上头。”关于此诗句中荷花和蜻蜓的描述错误的是( )
A.它们的结构和功能的基本单位都是细胞
B.它们的细胞最外面的结构都是细胞膜
C.荷花的结构层次是细胞→组织→器官→生物体
D.荷叶的细胞中有叶绿体,蜻蜓的细胞中没有
24.属于动物先天性行为的是( )
A.老马识途B.老鼠打洞C.鹦鹉学舌D.小狗算数
25.水浴加热是生物实验中常用到的一种加热方式,下列利用水浴加热的实验有
①探究唾液对淀粉的消化作用 ②验证绿叶在光下制造淀粉实验 ③探究不同食物的热价 ④观察种子的呼吸现象实验
A.①②B.①④C.②④D.③④
26.如图为菜豆种子的萌发过程,据图分析,下列说法错误的是( )
A.菜豆种子中储存营养物质的是子叶,萌发时胚根最先突破种皮
B.从植物的结构层次上看,菜豆的种皮属于组织
C.胚芽可发育成新植物体的茎和叶
D.菜豆叶片下表皮气孔少,叶肉细胞中叶绿体多
27.小红因误吞异物需要全身麻醉手术取出,麻醉药是从手部静脉注入,药物首先会出现在心脏的( )
A.右心房B.左心房C.右心室D.左心室
28.同学们来到森林动物园,看到了活泼可爱的小猴子,高大稳健的大象,凶险神秘的眼镜蛇。这些动物主要的运动方式依次为( )
A.行走,攀援,爬行B.爬行,攀援,游泳
C.行走,爬行,攀援D.攀援,行走,爬行
29.下列有关生物生殖发育的叙述正确的是()
A.植物嫁接是接穗和砧木结合在一起,属于有性生殖B.青蛙有抱对现象,属于体内受精、变态发育
C.蝗虫和蝴蝶都是有性生殖,变态发育D.鸟卵的结构复杂,其胎盘中含有细胞核
30.图形可以简洁的表示生物概念之间的关系,下列表述关系错误的一项是( )
A.分类等级 B.遗传相关结构图
C.血液组成 D.健康的三个方面
31.产于新疆的葡萄、哈密瓜、糖心苹果等水果比较甜,其主要原因是( )
A.昼夜温差大,利于有机物的积累
B.夜晚呼吸作用弱,消耗的有机物少
C.温度较高,蒸腾作用较强
D.白天光合作用强,制造的有机物多
32.下列关于绿色植物在自然界中作用的叙述,错误的是
A.为生物圈中其他生物提供有机物
B.为其他生物的生命活动提供能量
C.维持生物圈中二氧化碳和氧气的相对平衡
D.只产生氧气,不产生二氧化碳
33.如图所示的培养基上有两处菌斑,A处较小且表面光滑黏稠;B处较大为褐色,以下判断错误的是( )
A.B处可能是某种真菌的菌落
B.A处可能是某种细菌的菌落
C.A处菌落可能呈绒毛状、絮状或蜘蛛网状
D.B处可能是由一种霉菌形成的
34.关于人体运动系统的叙述,正确的是
A.运动系统由骨骼、关节、骨骼肌组成
B.骨骼肌既可以牵拉骨,又能推开骨
C.只要运动系统完好,人就能正常运动
D.运动是骨骼肌接受神经传来的刺激收缩,牵动骨绕关节活动而产生的
35.下列各项属于动物促进生态系统的物质循环的是( )
A.苍耳的果实表面有刺,可以钩挂在动物的皮毛上被带到远方
B.人为的捕杀某种动物,或者随意引进某种动物,都会影响生态系统的相对稳定状态
C.干草被牛羊吃了会在动物体内分解
D.动物的数量过多时,会对植物造成危害
第 = 2 \* ROMAN II卷(非选择题 共30分)
本题共4小题,共30分。
36.(7分)下图表示植物个体发育不同时期结构层次,据图回答下列问题:
(1)植物由小长大,是从图甲所示的 开始的。该过程与细胞 、 和分化密切相关。
(2)细胞从图甲到图乙过程中,细胞内最重要的变化是 数量先加倍,后平均分配到两个细胞中,从而确保了亲子代细胞内所含的遗传物质一样多。
(3)[b]过程叫做细胞的 ,所形成图丙所示的四种结构在结构层次上叫做 。
(4)图丁所示的植物叶在结构层次上叫做 。
37.(8分)如图是人体部分形态结构和生理功能图示,请据图回答:
(1)图甲血管①和②中血液成分的共同特点是 ;肺泡和小肠绒毛壁结构的共同特点是 。
(2)正常情况下,血液流经肾脏后,血液中的 等成分减少。某人尿检时发现大分子蛋白质超标,该人血常规检查中最可能超标的是 的数量。
(3)静脉注射治疗肾脏病变,药物到达病灶前先后经过心脏腔室的顺序依次是 (填字母);如果从③处向猪的心脏注水,水不能进入心脏的原因是 。
(4)图乙是人平静呼吸中肺内气压的变化曲线,BC段表示人体肋间肌和膈肌正处于 状态;证明人工呼吸有效的标志是:吹气过程中,被救者的胸廓 ,并且气体能够从口部排出。
38.(8分)如图是“验证绿叶在光下合成淀粉”的实验操作示意图,请根据图回答下列问题:
(1)请你结合实验的操作过程,将图中操作步骤正确排序: 。
(2)图⑦所控制的实验变量是: 。
(3)步骤②的作用是 ,选一片叶部分遮光的目的是 。
(4)图④滴加的碘液后叶片的见光部分 ,遮光部分 。
(5)本实验得出的结论: 是光合作用的产物, 是光合作用的必要条件。
39.(7分)阅读材料,结合所学知识回答问题:
材料一:2022年12月,国务院连发10条防疫政策,持续三年的新冠疫情管控逐步全面放开,我们成功打赢了这场疫情防控战。但接种疫苗配合有效的个人防护,仍是当前预防新冠病毒最有效的手段。目前,我国多地公布了最新新冠疫苗接种点。
材料二:新冠疫情管控全面放开后,很多人“阳了”,而做出这一准确判断的关键环节就是新冠病毒检测,常用到核酸检测和抗原检测的方法。核酸检测常用咽拭子采集方式。采集时,被检测人员头后仰,摘下口罩,张大嘴,充分暴露咽部,检测人员用灭菌棉拭子轻柔、迅速地擦拭咽侧壁及咽后壁数次。而抗原检测主要是检测新冠病毒表面的抗原物质,通过试纸条上质控区(C)和检测区(T)显色来判定结果(图甲)。
(1)从免疫角度分析,奥密克戎变异株新冠病毒灭活疫苗相当于 。小明在注射疫苗后的第二天还是感染了新冠,这是因为其体内还没来得及产生足够的 。
(2)从传染病角度分析,新冠病毒属于 ,后出现德尔塔和奥密克戎等变异毒株属于可遗传变异的原因是 。从控制传染病流行角度看,“接种疫苗”措施属于 。
(3)咽拭子采集时,被检测人员可能出现恶心现象,这属于 反射。
(4)若某人抗原检测的结果如图中乙所示,请判定他的检测结果为 性。
2024年中考生物押题预测卷02(北京卷)-(含考试版、答案、解析和答题卡): 这是一份2024年中考生物押题预测卷02(北京卷)-(含考试版、答案、解析和答题卡),文件包含2024年中考押题预测卷02北京卷-生物全解全析docx、2024年中考押题预测卷02北京卷-生物考试版A4docx、2024年中考押题预测卷02北京卷-生物考试版A3docx、2024年中考押题预测卷02北京卷-生物答题卡pdf、2024年中考押题预测卷02北京卷-生物参考答案及评分标准docx等5份试卷配套教学资源,其中试卷共49页, 欢迎下载使用。
2024年中考生物押题预测卷02(内蒙古卷)-(含考试版、答案、解析和答题卡): 这是一份2024年中考生物押题预测卷02(内蒙古卷)-(含考试版、答案、解析和答题卡),文件包含2024年中考押题预测卷02内蒙古卷-生物全解全析docx、2024年中考押题预测卷02内蒙古卷-生物考试版A4docx、2024年中考押题预测卷02内蒙古卷-生物考试版A3docx、2024年中考押题预测卷02内蒙古卷-生物参考答案及评分标准docx、2024年中考押题预测卷02内蒙古卷-生物答题卡pdf等5份试卷配套教学资源,其中试卷共16页, 欢迎下载使用。
2024年中考生物押题预测卷01(辽宁卷)-(含考试版、答案、解析和答题卡): 这是一份2024年中考生物押题预测卷01(辽宁卷)-(含考试版、答案、解析和答题卡),文件包含2024年中考押题预测卷01辽宁卷-生物全解全析docx、2024年中考押题预测卷01辽宁卷-生物考试版A4docx、2024年中考押题预测卷01辽宁卷-生物考试版A3docx、2024年中考押题预测卷01辽宁卷-生物参考答案及评分标准docx、2024年中考押题预测卷01辽宁卷-生物答题卡pdf等5份试卷配套教学资源,其中试卷共23页, 欢迎下载使用。

