- 2024年中考历史第二次模拟考试(福建卷) 试卷 0 次下载
- 2024年中考历史第二次模拟考试(贵州贵阳卷) 试卷 0 次下载
- 2024年中考历史第二次模拟考试(辽宁卷) 试卷 0 次下载
- 2024年中考历史第二次模拟考试(重庆卷) 试卷 0 次下载
- 2024年中考历史第二次模拟考试(陕西卷) 试卷 0 次下载
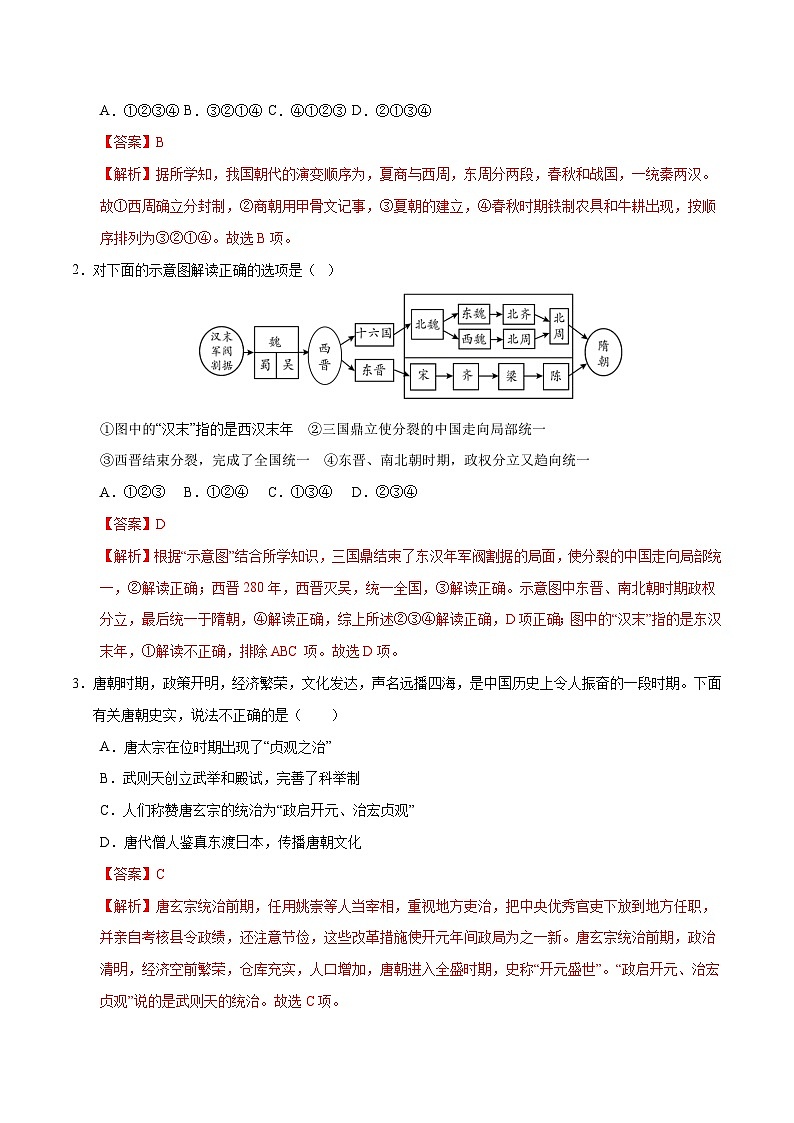
2024年中考历史第二次模拟考试(黑龙江哈尔滨卷)
展开2024年中考历史第三次模拟考试(黑龙江哈尔滨卷): 这是一份2024年中考历史第三次模拟考试(黑龙江哈尔滨卷),文件包含历史黑龙江哈尔滨卷全解全析docx、历史黑龙江哈尔滨卷考试版A4docx、历史黑龙江哈尔滨卷考试版A3docx、历史黑龙江哈尔滨卷参考答案及评分标准docx、历史黑龙江哈尔滨卷答题卡pdf等5份试卷配套教学资源,其中试卷共40页, 欢迎下载使用。
2024年中考第三次模拟考试题:历史(黑龙江哈尔滨卷)(考试版): 这是一份2024年中考第三次模拟考试题:历史(黑龙江哈尔滨卷)(考试版),共10页。
2024年中考第三次模拟考试题:历史(黑龙江哈尔滨卷)(解析版): 这是一份2024年中考第三次模拟考试题:历史(黑龙江哈尔滨卷)(解析版),共19页。

