还剩13页未读,
继续阅读
所属成套资源:新高考2024高考历史三轮冲刺过关回归教材重难点多份
成套系列资料,整套一键下载
新高考2024高考历史三轮冲刺过关回归教材重难点15工业革命与马克思主义的诞生
展开
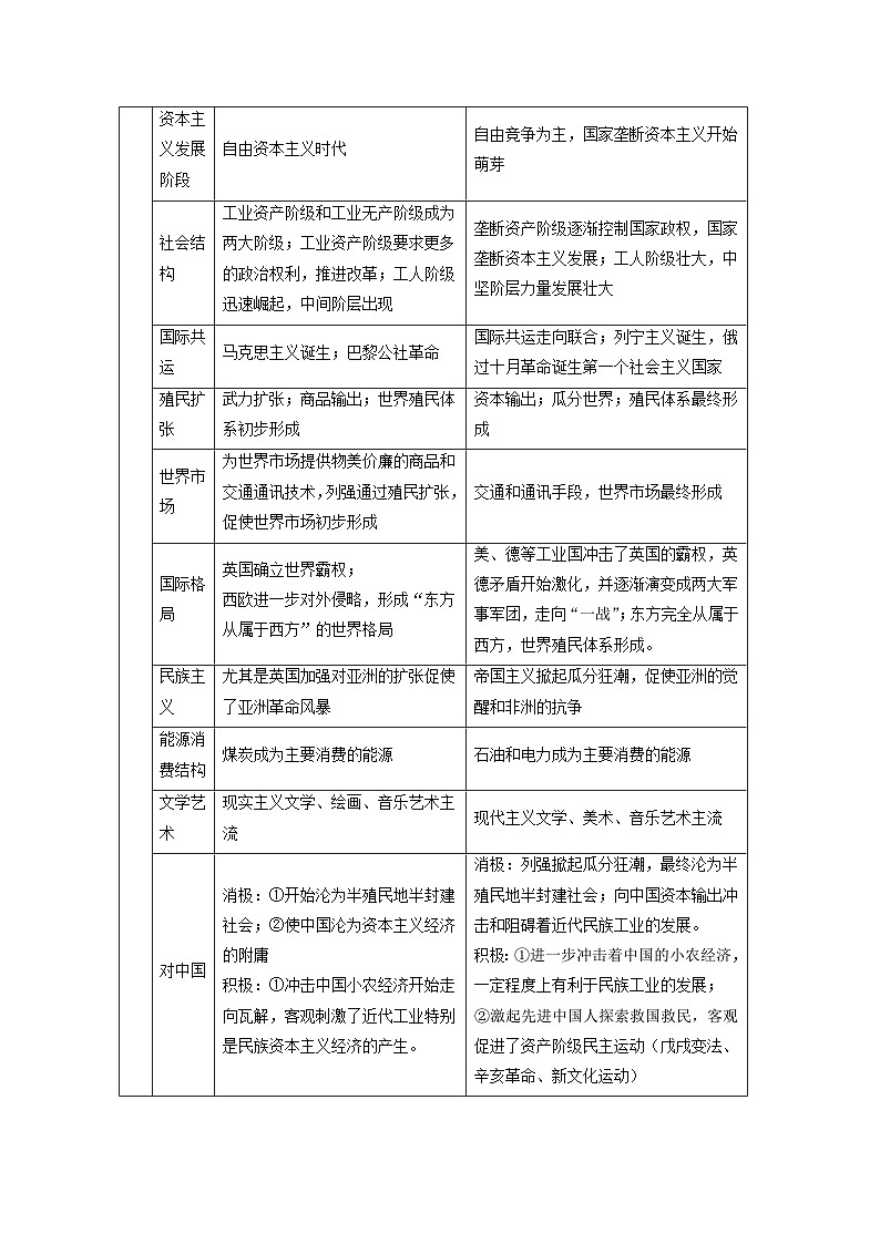
这是一份新高考2024高考历史三轮冲刺过关回归教材重难点15工业革命与马克思主义的诞生,共16页。试卷主要包含了两次工业革命,世界市场,马克思主义的诞生,国际工人运动的发展等内容,欢迎下载使用。
相关试卷
新高考2024高考历史三轮冲刺过关回归教材重难点04明清中国版图的奠定与面临的挑战 (1):
这是一份新高考2024高考历史三轮冲刺过关回归教材重难点04明清中国版图的奠定与面临的挑战 (1),共12页。试卷主要包含了明清时期手工业和商业的发展等内容,欢迎下载使用。
新高考2024高考历史三轮冲刺过关回归教材重难点06辛亥革命与中华民国的建立:
这是一份新高考2024高考历史三轮冲刺过关回归教材重难点06辛亥革命与中华民国的建立,共12页。试卷主要包含了资产阶级革命——辛亥革命,北洋军阀统治时期的政治等内容,欢迎下载使用。
新高考2024高考历史三轮冲刺过关回归教材重难点11古代文明的产生与发展:
这是一份新高考2024高考历史三轮冲刺过关回归教材重难点11古代文明的产生与发展,共14页。试卷主要包含了理顺人类文明产生的线索,多元文明古国,影响古希腊文明的因素,知识拓展与深化,古代文明的扩展,古代世界的帝国,古代文明的交流等内容,欢迎下载使用。

