所属成套资源:2024驻马店经济开发区高二下学期5月月考试题及答案(九科)
2024驻马店经济开发区高二下学期5月月考试题历史含解析
展开
这是一份2024驻马店经济开发区高二下学期5月月考试题历史含解析,共18页。试卷主要包含了本试卷主要考试内容, 建隆四年等内容,欢迎下载使用。
注意事项:
1.答题前,考生务必将自己的姓名、考生号、考场号、座位号填写在答题卡上。
2.回答选择题时,选出每小题答案后,用铅笔把答题卡上对应题目的答案标号涂黑。如需改动,用橡皮擦干净后,再选涂其他答案标号。回答非选择题时,将答案写在答题卡上。写在本试卷上无效。
3.考试结束后,将本试卷和答题卡一并交回。
4.本试卷主要考试内容:《中外历史纲要》上前三单元、选择性必修3。
一、选择题:本题共16小题,每小题3分,共48分。在每小题给出的四个选项中,只有一项是符合题目要求的。
1. 凤(鸟)最早为东夷族的图腾。夏商及西周时,华夏族等很多部落中也流行崇拜凤(鸟),商族的神话也以为其先祖与玄鸟有关。从考古文物看,长江流域的楚墓中也出土有很多凤(鸟)图案的绣品、木雕及帛画。这反映出( )
A. 古代民族关系的重要变化B. 中华文明的多元一体特征
C. 华夏认同观念的初步形成D. 楚文化的发展具有滞后性
2. 如图所示为考古工作者在山东临淄尧王村发掘的国子鼎,是春秋晚期齐国卿大夫国景子(国弱)之墓的随葬品。这组鼎有8件,规格仅次于周天子。这反映了当时( )
A. 宗法制度的瓦解B. 青铜制造业渐趋发达
C. 分封制彻底崩溃D. 礼乐制度遭受到破坏
3. 秦朝在岭南地区内地移民较多的地方设县,在原住民族聚居的地区设道,利用其首领即“臣邦君长”对民族地区进行统治。而在有些地区还维持其旧的部落组织,“且以其故俗治”。由此可见,秦朝( )
A. 地方治理比较灵活B. 民族关系有待加强
C. 地方势力较为强大D. 郡县制度推行受阻
4. 北魏孝文帝亲政后下诏,全国实施均田法。大量无主荒地属国家所有,分配给人民耕种。十五岁以上男子授田四十亩,女子授田二十亩。同时规定,奴婢也可领种土地,授田数与平民相同。这一做法( )
A. 动摇了世家大族割据基础B. 推动了南北民族大交融
C. 使封建生产方式得以扩展D. 巩固了统一多民族国家
5. 建隆四年(963年),宋太祖下诏规定各州:“凡兵民、钱谷、户口、赋役、狱讼听断之事,可否裁决,与守臣通签书施行。”而后,北宋又颁布诏令:“诸州通判无得怙权徇私,须与长吏连署文移,方许行下。”这些规定意在( )
A. 强化君主专制B. 规范地方行政C. 削减州府权力D. 改革文官体制
6. 古代中医的主流认识是思想及记忆由“心”主管。1599年,利玛窦刻印出版了《西国记法》一书,指出了“记含”(记忆)的器官在脑囊,其位置在“颅额后枕骨下”,所以人在想不出事时“其手不觉搔脑后”。利玛窦的上述学说( )
A. 使西医成为主流医学B. 遏止了中医的发展
C. 迎合了天朝上国观念D. 开阔了人们的眼界
7. 下图所示是清朝乾隆时期内务府承制的紫檀嵌珐琅重檐楼阁更钟。它把我国传统夜间计时的“更”与西方计时的“时”“分”有机结合起来。该更钟体现了( )
A. 一定的时代性和民族性
B. 西学东渐改变了国人儒学观念
C. “向西方学习”的流行
D. 清文化产业逐步融入世界市场
8. 19世纪末,清朝统治者认为日本“专用西方制胜”,痛切感到“一代有一代之兵制,一时又有一时之兵制,未可泥古制以疗新病,居夏日御冬裘也”。这说明( )
A 清政府主张全面效法日本军事体制
B. 晚清统治集团认识到兵制改革的必要性
C. 学习西方科技已成为当时朝野共识
D. 甲午中日战争制约清朝政治制度的变革
9. 五四运动前夕,国内报刊上开始出现专门介绍马克思生平和学说的文章。五四运动后,传播马克思主义的刊物开始多了起来,《星期评论》《国民》《每周评论》《少年中国》等进步刊物成为宣传马克思主义的重要阵地。这一变化主要缘于当时( )
A. 思想文化氛围相当宽松B. 新兴政治力量的崛起
C. 五四与新思潮相互促进D. 俄国十月革命的影响
10. 近年来,我国科技工作者为防止甲骨片被持续风化和腐蚀,开启了运用超越人眼识别的多光谱等超高精度采样技术,尤其是微痕提取和三维图像技术,通过数字化采集让古老的甲骨文“活”起来。这反映出( )
A. 文化的保护和传承刻不容缓B. 建设甲骨文博物馆提上日程
C. 甲骨文的保护和传承国际化D. 高新技术拓展文化传承途径
11. 法史学家梅因对古罗马早期社会考察后指出:“家庭依附的逐步消灭及代之而起的个人义务的增长,个人不断地代替了家族,成为民事法律所考虑的单位。”据此可以推知,古罗马( )
A. 家庭解体破坏了社会稳定B. 率先发展出完备法律体系
C. 财产意识代替了等级观念D. 重视规范个人的权利与义务
12. 古希腊文化中的国王崇拜与王朝崇拜是希腊的英雄崇拜、马其顿的王族神裔观念与东方王权神化传统的合一。亚历山大开了先例,他的后继者建立的王朝大都仿而效之。据此可以推断,亚历山大东征( )
A. 丰富了希腊文化多元性B. 意在推动区域文明交融
C. 冲击了西亚北非古老文明D. 导致了宗教文化的盛行
13. 拿破仑在意大利统治了14年之久,在这14年当中,他扶植建立了阿尔卑斯山南共和国。后来,阿尔卑斯山南共和国虽然改为意大利王国,但是并没有改变其资产阶级政权的阶级实质。这表明拿破仑通过对外战争( )
A. 完成了一统欧洲的政治宏愿B. 增强了意大利国民的民族认同
C. 宣传了自由平等的启蒙思想D. 客观上瓦解了欧洲的封建秩序
14. 1650年,一位来自西班牙的殖民者在新世界建立了一个种植园。他使用了从非洲运来的奴隶劳动力,并与当地的原住民社区进行了交流。这种情况最能反映( )
A. 不同洲之间的族群混合B. 美洲原住民的迁移
C. 欧洲对亚洲的文化影响D. 亚洲殖民地的发展
15. 1960年,联合国通过的《给予殖民地国家和人民独立宣言》号召在所有尚未取得独立的领土内立即采取步骤,依照这些领土的人民自由表达的意志和愿望,不分种族、信仰和肤色,无条件与无保留地将所有权利都移交给他们,使他们享受完全的独立和自由。该文件的通过( )
A. 利于推动世界殖民体系瓦解B. 提升了第三世界国家的地位
C. 促使民族解放运动发展到高潮D. 表明联合国追求和平与发展
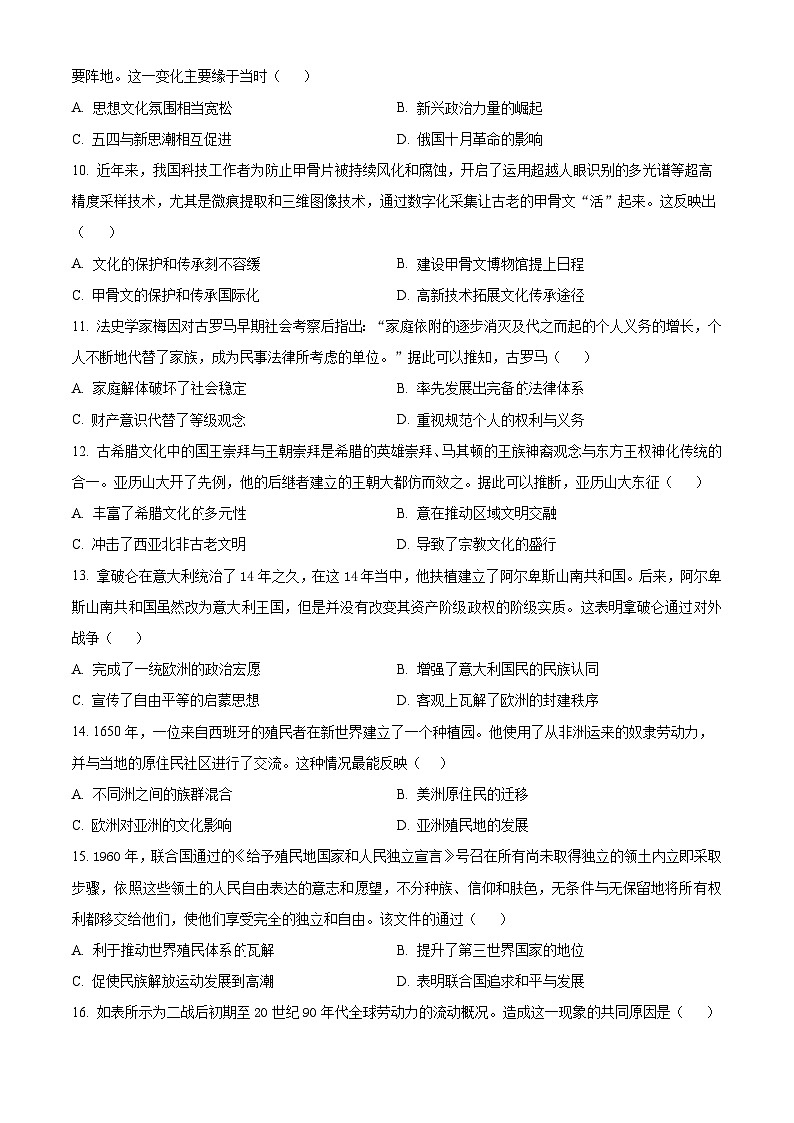
16. 如表所示为二战后初期至20世纪90年代全球劳动力的流动概况。造成这一现象的共同原因是( )
A. 中东和北非地区的战乱B. 中东地区的石油工业快速发展
C. 经济全球化的加速发展D. 地中海区域劳动力市场的形成
二、非选择题:本大题共4小题,共52分。
17. 阅读材料,完成下列要求。
材料一 辅佐国君以行治国之事者,在春秋时期多被称为“相”。终春秋之世,列国担任治图重任的“相”,皆属卿族。这些卿或随国君外出参加各种礼仪,或主持国政以决国家军政大事,实为卿权势力强大的一种表现。战国时期的“相”往往只有职官的意义,不是传统的贵族身份的标识。因为在国君的周围不需要存在能够使其“易位”的人物,而需要俯首听命的大臣。士阶层登上政治舞台为这一新格局的出现准备了条件。布衣卿相之局的噶矢在春秋战国之际的社会结构大变动中即已鸣响。
——摘编自晁福林《论战国相权》
材料二 唐初,“因隋制,以三省之长中书令、侍中、尚书令共议国政,此宰相职也”。“自太宗时杜淹以吏部尚书参议朝政,魏征以秘书监参预朝政,其后或曰参议得失、参知政事之类,其名非一、皆宰相职也。”起草文书诏令,原属中书省的职责,唐玄宗时则正式设置输林学士院,“专掌内命,凡拜免垂相,号令征伐”,皆出其手,“其后逸用益重,而礼遇益亲”,“又以为天子私人,元充其职者无定员”。在代宗永泰年间,又于内朝设立枢密院,以宦官充任枢密使,“其职掌惟承表奏于内中进呈,若人主有所处分,则宣付中书门下施行而已”,如此,则原来共同执掌军国政令、佐天子而统大政的中书、门下省,都降低为只能照章办事的执行机构。
——摘编自魏俊超《试论中国封建社会相职的演变》
(1)根据材料一并结合所学知识,概括春秋战国时期相权演变的特点。
(2)根据材料二、指出唐代君主削弱相权的主要措施,并结合所学知识分析上述措施的影响。
18. 阅读材料,完成下列要求。
材料 司马迁将项羽载入《史记·卷七·项羽本纪第七》,班固将项羽载入《汉书·卷三十一·陈胜项籍传第一》。在《史记》中,司马迁除了介绍项羽生平(“项籍者,下相人也,字羽”)以及转述项羽的言论之外,均对项羽以“字”相称,或者称其为“项王”。在《汉书》中,班固对项羽以“名”相称,很少称其为“项王”。在《史记》中,项羽的封号是“西楚霸王”,而在《汉书》中,项羽的封号是“西楚伯王”。关于项羽身死之后的记载,司马迁在《史记》中这样写道:“项王已死,楚地皆降汉,独鲁不下。汉乃引天下兵欲屠之,为其守礼义,为主死节,乃持项王头视鲁,鲁父兄乃降。始,楚怀王初封项籍为鲁公,及其死,鲁最后下,故以鲁公礼葬项王谷城。汉王为发哀,泣之而去。”在《汉书》中,班固没有如司马迁那样详细介绍汉军占领鲁地的过程,在写完项羽乌江自刎一段之后,班固仅用一句话交代了项羽的后事——“汉王乃以鲁公号葬羽于谷城”。
——摘编自张春巍《项羽生平记述差异分析—基于〈史记〉和〈汉书〉的考察》
(1)根据材料,概括《史记》和《汉书》记述项羽的差异。
(2)根据材料并结合所学知识,分析影响《史记》和《汉书》对项羽记述的因素。
19. 阅读材料,完成下列要求。
材料一 元代本着“损中国无用之费,易远方难制之物”的精神,鼓励商人从事海外贸易,其进出口货物数量和品种都倍于前代,且不断增长,呈现出繁荣发展的局面。据《大南海志》记载,元代前期经广州港进口的商品计有七类七十多种。元代后期,仅由四明(又名庆元,即今浙江宁波)进口的商品就高达二百二十四种,比元前期翻了三番。值得注意的是,在品种繁多的进口商品中,奢侈品的数量较前代有明显减少,而用于生产、生活的日用品比例大大增加。海外商品输入中国沿海港口以后,通过商贩们的转运,销往全国各地。
材料二 泉州作为元代最大的进出口港口,那里的各种货物堆积如山。江南最繁华的都市杭州,是元代最大的商品聚散地,政府在此设有市舶仓库,专门贮存从各地转运来的货物。杭州本身也是最多的消费城市,仅胡椒一项,每日销量竞达四十三担,每担重九十公斤。元大都(今北京)虽远离东南沿海贸易港口,但由于它是元朝统治中心,达官贵人、富商大贾云集于此。不论是政府,还是民间商贩,都将各国商品转运来此经销。当时的大都,凡是世界上珍稀的东西,几乎都能在这里找到,特别是来自印度的商品,如宝石、珍珠、药材和香料。
——以上材料均摘编自喻常森《元代海外贸易发展的积极作用与局限性》
(1)根据材料一、二、概括元代海外贸易繁荣发展的表现。
(2)根据材料一、二并结合所学知识,分析元代海外贸易繁荣发展的原因及其影响。
20. 阅读材料,完成下列要求。
材料 1662年,葡萄牙公主凯瑟琳嫁给英国国王查理二世,她在出嫁时把已传到葡萄牙的中国红茶带到了英国。她不仅爱喝茶,还把茶视为天赐的健美饮料。由于她的宣传提倡,饮茶的风气在英国宫廷里盛行起来,扩展到王公、贵族及富豪,饮茶成为他们养生的妙品和风雅的社交礼节。在凯瑟琳公主等人的推广下,人们群起仿效,饮茶的风气又被普及到民间大众,部分取代了酒成为风靡英国的国饮,所以凯瑟琳被称为“饮茶皇后”。
根据材料,以17世纪的“饮茶皇后”为主题自定标题,写一篇历史短文。(要求:主题明确,符合当时历史阶段特征,史论结合)
时间
劳动力主要流出区域
劳动力主要流入区域
二战后初期
南欧、北非、东南亚、拉丁美洲等地
西欧、北美和大洋洲等
20世纪七八十年代
非洲
中东
20世纪90年代
东欧
西欧、北美
2023—2024学年高二下学期第三次月考历史试卷
本试卷满分100分,考试用时75分钟。
注意事项:
1.答题前,考生务必将自己的姓名、考生号、考场号、座位号填写在答题卡上。
2.回答选择题时,选出每小题答案后,用铅笔把答题卡上对应题目的答案标号涂黑。如需改动,用橡皮擦干净后,再选涂其他答案标号。回答非选择题时,将答案写在答题卡上。写在本试卷上无效。
3.考试结束后,将本试卷和答题卡一并交回。
4.本试卷主要考试内容:《中外历史纲要》上前三单元、选择性必修3。
一、选择题:本题共16小题,每小题3分,共48分。在每小题给出的四个选项中,只有一项是符合题目要求的。
1. 凤(鸟)最早为东夷族的图腾。夏商及西周时,华夏族等很多部落中也流行崇拜凤(鸟),商族的神话也以为其先祖与玄鸟有关。从考古文物看,长江流域的楚墓中也出土有很多凤(鸟)图案的绣品、木雕及帛画。这反映出( )
A. 古代民族关系的重要变化B. 中华文明的多元一体特征
C. 华夏认同观念的初步形成D. 楚文化的发展具有滞后性
【答案】B
【解析】
【详解】本题是单类型单项选择题。据题干设问词,可知这是本质题。据题干时间信息可知准确时空是先秦时期(中国)。材料体现是在夏商周时期,不同地区均存在对凤的崇拜,说明的是中华文明的多元一体特征,B项正确;材料未体现民族关系的变化,排除A项;材料强调的是中华文明的多元一体特征,并非是华夏认同观念的形成,华夏认同观念的形成是在春秋战国时期,排除C项;材料强调的是楚文化的发展具有多样性,并非是滞后性,排除D项。故选B项。
2. 如图所示为考古工作者在山东临淄尧王村发掘的国子鼎,是春秋晚期齐国卿大夫国景子(国弱)之墓的随葬品。这组鼎有8件,规格仅次于周天子。这反映了当时( )
A. 宗法制度瓦解B. 青铜制造业渐趋发达
C. 分封制彻底崩溃D. 礼乐制度遭受到破坏
【答案】D
【解析】
【详解】本题是单类型单项选择题。据本题主题干设问词,可知这是本质题。据本题时间信息可知准确时空是春秋晚期中国。根据材料“规格仅次于周天子”可知,春秋晚期卿大夫国景子墓葬的规格超过了诸侯,这说明当时礼乐制度遭到破坏,D项正确;材料内容没有涉及宗法制度,排除 A项;材料内容主要体现了当时礼乐制度遭到破坏,没有强调青铜制造业的发展,排除B项;C项说法不符史实,春秋时期分封制遭到破坏,并没有彻底崩溃,排除C项。故选D项。
3. 秦朝在岭南地区内地移民较多的地方设县,在原住民族聚居的地区设道,利用其首领即“臣邦君长”对民族地区进行统治。而在有些地区还维持其旧的部落组织,“且以其故俗治”。由此可见,秦朝( )
A. 地方治理比较灵活B. 民族关系有待加强
C. 地方势力较为强大D. 郡县制度推行受阻
【答案】A
【解析】
【详解】本题是单类型单项选择题。据本题主题干的设问词,可知这是推断题。据本题时间信息可知准确时空是:秦朝(中国)。根据材料“在岭南地区内地移民较多的地方设县,在原住民族聚居的地区设道”结合所学知识可知,秦朝在岭南地区,按照当地的情况设置不同机构,治理方式灵活,反映出地方治理比较灵活,A项正确;材料强调的是对不同地区的管理方式灵活多样,而不是民族关系,排除B项;材料没有体现出地方势力情况,排除C项;D项与史实不符,郡县制并未受阻,排除D项。故选A项。
4. 北魏孝文帝亲政后下诏,在全国实施均田法。大量无主荒地属国家所有,分配给人民耕种。十五岁以上男子授田四十亩,女子授田二十亩。同时规定,奴婢也可领种土地,授田数与平民相同。这一做法( )
A. 动摇了世家大族割据基础B. 推动了南北民族大交融
C. 使封建生产方式得以扩展D. 巩固了统一多民族国家
【答案】C
【解析】
【详解】本题是单类型单项选择题。据本题主题干的设问词,可知这是影响题。据本题时间信息可知准确时空是:北魏(中国)。孝文帝推行均田制将大量的土地分给农民,极大地促进了北方经济的恢复和发展,使得鲜卑族从一个以游牧为主的民族逐渐成为了农耕民族,使封建生产方式得以扩展,C项正确;均田制是推行封建生产关系,把国家手中掌握的土地分配给无地或少地的农民,和动摇世家大族割据无关,排除A项;北魏仅仅统一了北方,不会推动南北民族大交融,排除B项;当时南北分裂,不会巩固了统一多民族国家,排除D项。故选C项。
5. 建隆四年(963年),宋太祖下诏规定各州:“凡兵民、钱谷、户口、赋役、狱讼听断之事,可否裁决,与守臣通签书施行。”而后,北宋又颁布诏令:“诸州通判无得怙权徇私,须与长吏连署文移,方许行下。”这些规定意在( )
A. 强化君主专制B. 规范地方行政C. 削减州府权力D. 改革文官体制
【答案】B
【解析】
【详解】本题是单类型单项选择题。据本题设问词是目题。据本题时间信息可知准确时空:北宋(中国)。据题干及所学可知,北宋规定地方公事需要知州与通判共同签署才能实行,表明知州与通判互相制约,同时规定通判不得徇私舞弊,应及时处理相关事务,这有利于规范地方的行政,加强中央对地方的控制,B项正确;材料涉及的是中央与地方之间的关系,而不是强化君主专制,排除A项;材料反映了州府的知州与通判的制衡,而不是削弱州府权力,排除C项;材料并未涉及改革官僚体制的问题,排除D项。故选B项。
6. 古代中医的主流认识是思想及记忆由“心”主管。1599年,利玛窦刻印出版了《西国记法》一书,指出了“记含”(记忆)的器官在脑囊,其位置在“颅额后枕骨下”,所以人在想不出事时“其手不觉搔脑后”。利玛窦的上述学说( )
A. 使西医成为主流医学B. 遏止了中医的发展
C. 迎合了天朝上国观念D. 开阔了人们的眼界
【答案】D
【解析】
【详解】本题是单类型单项选择题。据题干设问词,可知这是目的题。据题干时间信息可知准确时空是明朝。依据材料“古代中医的主流认识是思想及记忆由‘心’主管”“利玛窦刻印出版了《西国记法》一书,指出了‘记含’(记忆)的器官在脑囊,其位置在‘颅额后枕骨下’”可知,利玛窦的《西国记法》丰富了古代西医对记忆的认识,开阔了人们的眼界,D项正确;明朝时期,中国的中医仍然是主流医学,排除A项;遏止说法错误,排除B项;题干无法判断是否迎合天朝上国观念,排除C项。故选D项。
7. 下图所示是清朝乾隆时期内务府承制的紫檀嵌珐琅重檐楼阁更钟。它把我国传统夜间计时的“更”与西方计时的“时”“分”有机结合起来。该更钟体现了( )
A. 一定的时代性和民族性
B. 西学东渐改变了国人儒学观念
C. “向西方学习”的流行
D. 清文化产业逐步融入世界市场
【答案】A
【解析】
【详解】本题是单类型单项选择题。据本题主题干的设问词,可知这是本质题。据本题时间信息可知准确时空是:清朝(中国)。根据材料和所学可知,该更钟把我国传统夜间计时的“更”与西方计时的“时”“分”有机结合起来,体现了中西文化的结合,反映了当时“西学东渐”的时代特征,“重檐楼阁”样式极具中华文化特征,A项正确;乾隆时期,中国人的儒学观念仍然和深厚,并没有因为西学东渐而得到改变,排除B项;“向西方学习”的流行是晚清时期的阶段特征,与乾隆时期的情况不符,排除C项;材料体现的是当时中西文化结合,而不是清文化产业逐步融入世界市场,排除D项。故选A项。
8. 19世纪末,清朝统治者认为日本“专用西方制胜”,痛切感到“一代有一代之兵制,一时又有一时之兵制,未可泥古制以疗新病,居夏日御冬裘也”。这说明( )
A. 清政府主张全面效法日本军事体制
B. 晚清统治集团认识到兵制改革的必要性
C. 学习西方科技已成为当时朝野共识
D. 甲午中日战争制约清朝政治制度变革
【答案】B
【解析】
【详解】本题是单类型单项选择题,根据设问可知是本质题,时空是19世纪末(中国)。根据材料“一代有一代之兵制,一时又有一时之兵制,未可泥古制以疗新病,居夏日御冬裘也”可知甲午战争后,清政府在反思战败中已经认识到伴随着时代的变迁,兵制也要随之改革,B项正确;材料仅仅只是现有兵制,并未提及全面效法学习日本,排除A项;材料强调改革兵制,而非科技,排除C项;材料强调的是甲午中日战争对统治者思想的解放作用,非阻碍,排除D项,故选B项。
9. 五四运动前夕,国内报刊上开始出现专门介绍马克思生平和学说的文章。五四运动后,传播马克思主义的刊物开始多了起来,《星期评论》《国民》《每周评论》《少年中国》等进步刊物成为宣传马克思主义的重要阵地。这一变化主要缘于当时( )
A. 思想文化氛围相当宽松B. 新兴政治力量的崛起
C. 五四与新思潮相互促进D. 俄国十月革命的影响
【答案】C
【解析】
【详解】本题是单类型单项选择题。据本题主题干设问词,可知这是原因题。据本题时间信息可知准确时空是:五四运动前后(中国)。根据材料并结合所学可知,1917年俄国十月革命胜利之后,李大钊第一个举起社会主义大旗宣传马克思主义,马克思主义的宣传推动了人民的思想解放,为五四运动的发生准备了思想基础。五四运动促进了马克思主义的传播,故五四运动后,传播马克思主义的刊物开始多了起来,《星期评论》《国民》《每周评论》《少年中国》等进步刊物成为宣传马克思主义的重要阵地,C项正确;“思想文化氛围相当宽松”史实表述错误,排除A项;“新兴政治力量的崛起”是五四运动后,传播马克思主义的刊物开始多了起来的结果,并非原因,排除B项;“俄国十月革命的影响”并非五四运动后,传播马克思主义的刊物开始多了起来的原因,排除D项。故选C项。
10. 近年来,我国科技工作者为防止甲骨片被持续风化和腐蚀,开启了运用超越人眼识别的多光谱等超高精度采样技术,尤其是微痕提取和三维图像技术,通过数字化采集让古老的甲骨文“活”起来。这反映出( )
A. 文化的保护和传承刻不容缓B. 建设甲骨文博物馆提上日程
C. 甲骨文的保护和传承国际化D. 高新技术拓展文化传承途径
【答案】D
【解析】
【详解】本题是单类型单项选择题。据本题主题干的设问词,可知这是本质题。据本题的时间信息可知准确时空是:现代(中国)。据材料“我国科技工作者为防止甲骨片被持续风化和腐蚀”“通过数字化采集让古老的甲骨文‘活’起来。”可知,高新技术应用于甲骨文的研究与保护,拓展了文化传承途径,D项正确;材料没有讲述文化的保护和传承刻不容缓,排除A项;材料没有讲述建设甲骨文博物馆提上日程,排除B项;材料没有讲述甲骨文的保护和传承国际化,排除C项。故选D项。
11. 法史学家梅因对古罗马早期社会考察后指出:“家庭依附的逐步消灭及代之而起的个人义务的增长,个人不断地代替了家族,成为民事法律所考虑的单位。”据此可以推知,古罗马( )
A. 家庭解体破坏了社会稳定B. 率先发展出完备的法律体系
C. 财产意识代替了等级观念D. 重视规范个人的权利与义务
【答案】D
【解析】
【详解】本题是单类型单项选择题,根据设问可知是推断题,时空是古代罗马。根据材料,根据“早期罗马法发展的趋向” 个人成为民事法律所考虑的单位,可知他认为早期罗马法是强调以个人权利为本位的,C项正确;家庭依附的逐步消灭并不会导致社会不稳定加强,而是强化了个人权利与义务的划分,排除A项;材料仅涉及罗马社会的变化,并未提及其他国家,无法得出先后对比,排除B项;材料只是强调民事法律面对个人制定,并未涉及财产意识与社会等级的变迁,排除C项,故选D项。
12. 古希腊文化中的国王崇拜与王朝崇拜是希腊的英雄崇拜、马其顿的王族神裔观念与东方王权神化传统的合一。亚历山大开了先例,他的后继者建立的王朝大都仿而效之。据此可以推断,亚历山大东征( )
A. 丰富了希腊文化的多元性B. 意在推动区域文明交融
C. 冲击了西亚北非古老文明D. 导致了宗教文化的盛行
【答案】A
【解析】
【详解】本题是单类型单项选择题。据题干设问词,可知这是推断题。据题干时间信息可知准确时空是古代(亚历山大帝国)。依据材料“古希腊文化中的国王崇拜与王朝崇拜是希腊的英雄崇拜、马其顿的王族神裔观念与东方王权神化传统的合一”可知,古希腊文化由多种文化构成,反映出希腊文化的多元特征,A项正确;依据题干并结合所学可知,亚历山大东征时客观上带动区域文明交融,不是其主要目的,排除B项;亚历山大东征时客观上冲击了西亚北非古老文明,不是其主要意图,排除C项;材料的不是宗教文化,排除D项。故选A项。
13. 拿破仑在意大利统治了14年之久,在这14年当中,他扶植建立了阿尔卑斯山南共和国。后来,阿尔卑斯山南共和国虽然改为意大利王国,但是并没有改变其资产阶级政权的阶级实质。这表明拿破仑通过对外战争( )
A. 完成了一统欧洲的政治宏愿B. 增强了意大利国民的民族认同
C. 宣传了自由平等的启蒙思想D. 客观上瓦解了欧洲的封建秩序
【答案】D
【解析】
【详解】本题是单类型单项选择题。据本题主题干设问词,可知这是本质题。据本题时间信息可知准确时空是拿破仑帝国时期。 材料反映了拿破仑统治意大利时期,在意大利建立了资产阶级政权,这说明拿破仑通过对外战争客观上瓦解了意大利封建秩序,据此可以推知,拿破仑占领的其他欧洲地区也实行资本主义制度,D项正确; A项表述不符史实,据所学可知拿破仑统治时期并没有统一欧洲,排除A项;据材料无法得出拿破仑战争增强了意大利国民的民族认同,排除B项;C项表述符合史实,但是材料无法体现,排除C项。故选D项。
14. 1650年,一位来自西班牙的殖民者在新世界建立了一个种植园。他使用了从非洲运来的奴隶劳动力,并与当地的原住民社区进行了交流。这种情况最能反映( )
A. 不同洲之间的族群混合B. 美洲原住民的迁移
C. 欧洲对亚洲的文化影响D. 亚洲殖民地的发展
【答案】A
【解析】
【详解】本题是单类型单项选择题。据本题主题干的设问词,可知这是本质题。据本题时间信息可知准确时空是:1650年(美洲)。据材料可知,新航路开辟后,西班牙在美洲建立种植园,从非洲贩卖黑人奴隶,并与美洲原住民社区交流,体现了欧洲、美洲、非洲等不同洲之间的族群交流,A项正确;材料描述的是不同文化的交流,没有体现原住民的迁移,排除B项;根据材料信息,无法得出欧洲对亚洲文化的影响,排除C项;材料描述的是美洲,而非亚洲,排除D项。故选A项。
15. 1960年,联合国通过的《给予殖民地国家和人民独立宣言》号召在所有尚未取得独立的领土内立即采取步骤,依照这些领土的人民自由表达的意志和愿望,不分种族、信仰和肤色,无条件与无保留地将所有权利都移交给他们,使他们享受完全的独立和自由。该文件的通过( )
A. 利于推动世界殖民体系的瓦解B. 提升了第三世界国家的地位
C. 促使民族解放运动发展到高潮D. 表明联合国追求和平与发展
【答案】A
【解析】
【详解】本题是单类型单项选择题。据本题主题干的设问词,可知这是影响题。据本题时间信息可知准确时空是:1960年(世界)。根据材料信息可知,联合国《给予殖民地国家和人民独立宣言》否定了殖民主义,肯定了民族自决原则,这是利于推动世界殖民体系的瓦解,A项正确;该文件有利于第三世界获得独立,而不是提升其地位,排除B项;二战后民族解放运动就迎来高潮,排除C项;联合国追求和平与发展和材料无关,排除D项。故选A项。
16. 如表所示为二战后初期至20世纪90年代全球劳动力的流动概况。造成这一现象的共同原因是( )
A. 中东和北非地区的战乱B. 中东地区的石油工业快速发展
C. 经济全球化的加速发展D. 地中海区域劳动力市场的形成
【答案】C
【解析】
【详解】本题是单类型单选题,据题干设问词可知是原因题,据材料时间信息得出准确时空是二战后世界。根据材料,二战后形成了劳动力的全球性流动,这主要是因为经济全球化的发展,C项正确;当时北非并未有战乱,排除A项;B项只是体现材料的局部,排除B项;拉丁美洲不属于地中海区域,排除D项。故选C项。
二、非选择题:本大题共4小题,共52分。
17. 阅读材料,完成下列要求。
材料一 辅佐国君以行治国之事者,在春秋时期多被称为“相”。终春秋之世,列国担任治图重任的“相”,皆属卿族。这些卿或随国君外出参加各种礼仪,或主持国政以决国家军政大事,实为卿权势力强大的一种表现。战国时期的“相”往往只有职官的意义,不是传统的贵族身份的标识。因为在国君的周围不需要存在能够使其“易位”的人物,而需要俯首听命的大臣。士阶层登上政治舞台为这一新格局的出现准备了条件。布衣卿相之局的噶矢在春秋战国之际的社会结构大变动中即已鸣响。
——摘编自晁福林《论战国相权》
材料二 唐初,“因隋制,以三省之长中书令、侍中、尚书令共议国政,此宰相职也”。“自太宗时杜淹以吏部尚书参议朝政,魏征以秘书监参预朝政,其后或曰参议得失、参知政事之类,其名非一、皆宰相职也。”起草文书诏令,原属中书省的职责,唐玄宗时则正式设置输林学士院,“专掌内命,凡拜免垂相,号令征伐”,皆出其手,“其后逸用益重,而礼遇益亲”,“又以为天子私人,元充其职者无定员”。在代宗永泰年间,又于内朝设立枢密院,以宦官充任枢密使,“其职掌惟承表奏于内中进呈,若人主有所处分,则宣付中书门下施行而已”,如此,则原来共同执掌军国政令、佐天子而统大政的中书、门下省,都降低为只能照章办事的执行机构。
——摘编自魏俊超《试论中国封建社会相职的演变》
(1)根据材料一并结合所学知识,概括春秋战国时期相权演变的特点。
(2)根据材料二、指出唐代君主削弱相权的主要措施,并结合所学知识分析上述措施的影响。
【答案】(1)特点:春秋时期相多为卿族,体现卿权强大;战国时期相的贵族身份标识弱化,更多是职官意义;战国时期士阶层参与相权,形成布衣卿相之局。
(2)主要措施:实行三省制,分散相权;增加各种名号的官员参与议政,分割相权;设置翰林学士院,分割中书省起草文书诏令的权力;设立枢密院,分割相权,使中书、门下成为执行机构。
影响:一定程度上削弱了相权,加强了君主专制;有利于提高行政效率;但也导致官僚机构膨胀,行政成本增加;三省制等制度的发展完善,对后世政治制度产生深远影响。
【解析】
【小问1详解】
本题是特点类材料分析题。时空是春秋战国时期(中国)。特点:据材料一“终春秋之世,列国担任治图重任的‘相’,皆属卿族”可知,春秋时期相多为卿族,体现卿权强大;据材料一“战国时期的‘相’往往只有职官的意义,不是传统的贵族身份的标识”可知,战国时期相的贵族身份标识弱化,更多是职官意义;据材料一“士阶层登上政治舞台为这一新格局的出现准备了条件。布衣卿相之局的噶矢在春秋战国之际的社会结构大变动中即已鸣响”可知,战国时期士阶层参与相权,形成布衣卿相之局。
【小问2详解】
本题是特点类、影响类材料分析题。时空是春秋战国时期(中国)。第一小问主要措施:据材料二“因隋制,以三省之长中书令、侍中、尚书令共议国政,此宰相职也”可知,实行三省制,分散相权;据材料二“自太宗时杜淹以吏部尚书参议朝政,魏征以秘书监参预朝政,其后或曰参议得失、参知政事之类,其名非一、皆宰相职也。”可知,增加各种名号的官员参与议政,分割相权;据材料二“起草文书诏令,原属中书省的职责,唐玄宗时则正式设置输林学士院,‘专掌内命,凡拜免垂相,号令征伐’,皆出其手”可知,设置翰林学士院,分割中书省起草文书诏令的权力;据材料二“在代宗永泰年间,又于内朝设立枢密院,以宦官充任枢密使,‘其职掌惟承表奏于内中进呈,若人主有所处分,则宣付中书门下施行而已’”可知,设立枢密院,分割相权,使中书、门下成为执行机构。第二小问影响:上述措施的影响从相权本身、政府和后世几个角度去分析;如从相权本身来说,据材料皇帝不断削弱相权的措施并结合所学可知,一定程度上削弱了相权,加强了君主专制;从政府来说,这些措施的实施有利于提高行政效率;据材料中不断增加官僚机构并结合所学可知,但也导致官僚机构膨胀,行政成本增加;对后世来说,结合所学可知,三省制等制度的发展完善,对后世政治制度产生深远影响。
18. 阅读材料,完成下列要求。
材料 司马迁将项羽载入《史记·卷七·项羽本纪第七》,班固将项羽载入《汉书·卷三十一·陈胜项籍传第一》。在《史记》中,司马迁除了介绍项羽生平(“项籍者,下相人也,字羽”)以及转述项羽的言论之外,均对项羽以“字”相称,或者称其为“项王”。在《汉书》中,班固对项羽以“名”相称,很少称其为“项王”。在《史记》中,项羽的封号是“西楚霸王”,而在《汉书》中,项羽的封号是“西楚伯王”。关于项羽身死之后的记载,司马迁在《史记》中这样写道:“项王已死,楚地皆降汉,独鲁不下。汉乃引天下兵欲屠之,为其守礼义,为主死节,乃持项王头视鲁,鲁父兄乃降。始,楚怀王初封项籍为鲁公,及其死,鲁最后下,故以鲁公礼葬项王谷城。汉王为发哀,泣之而去。”在《汉书》中,班固没有如司马迁那样详细介绍汉军占领鲁地的过程,在写完项羽乌江自刎一段之后,班固仅用一句话交代了项羽的后事——“汉王乃以鲁公号葬羽于谷城”。
——摘编自张春巍《项羽生平记述差异分析—基于〈史记〉和〈汉书〉的考察》
(1)根据材料,概括《史记》和《汉书》记述项羽的差异。
(2)根据材料并结合所学知识,分析影响《史记》和《汉书》对项羽记述的因素。
【答案】(1)差异:传记体例的安排;项羽的称谓;项羽的形象。(学生从具体角度作答亦可)
(2)因素:作者所处的时代背景;作者的个人生活经历;作者的情感价值观(史学观和文学观);项羽作为历史人物的复杂性。(答出三点即可,其他答案言之有理亦可)
【解析】
【小问1详解】
本题是对比类材料分析题。时空是古代的中国。差异:根据材料“司马迁将项羽载入《史记·卷七·项羽本纪第七》,班固将项羽载入《汉书·卷三十一·陈胜项籍传第一》”可得出传记体例的安排;根据材料“在《史记》中,司马迁……《汉书》中,班固对项羽以‘名’相称”可得出项羽的称谓;根据材料“在《史记》中,项羽的封号是‘西楚霸王’,而在《汉书》中,项羽的封号是‘西楚伯王’”可得出项羽的形象。
【小问2详解】
本题是背景类材料分析题。时空是古代的中国。根据材料主要信息和司马迁与班固所处的时代可知影响因素主要有作者所处的时代背景;作者的个人生活经历;作者的情感价值观(史学观和文学观);项羽作为历史人物的复杂性。
19. 阅读材料,完成下列要求。
材料一 元代本着“损中国无用之费,易远方难制之物”的精神,鼓励商人从事海外贸易,其进出口货物数量和品种都倍于前代,且不断增长,呈现出繁荣发展的局面。据《大南海志》记载,元代前期经广州港进口的商品计有七类七十多种。元代后期,仅由四明(又名庆元,即今浙江宁波)进口的商品就高达二百二十四种,比元前期翻了三番。值得注意的是,在品种繁多的进口商品中,奢侈品的数量较前代有明显减少,而用于生产、生活的日用品比例大大增加。海外商品输入中国沿海港口以后,通过商贩们的转运,销往全国各地。
材料二 泉州作为元代最大的进出口港口,那里的各种货物堆积如山。江南最繁华的都市杭州,是元代最大的商品聚散地,政府在此设有市舶仓库,专门贮存从各地转运来的货物。杭州本身也是最多的消费城市,仅胡椒一项,每日销量竞达四十三担,每担重九十公斤。元大都(今北京)虽远离东南沿海贸易港口,但由于它是元朝统治中心,达官贵人、富商大贾云集于此。不论是政府,还是民间商贩,都将各国商品转运来此经销。当时的大都,凡是世界上珍稀的东西,几乎都能在这里找到,特别是来自印度的商品,如宝石、珍珠、药材和香料。
——以上材料均摘编自喻常森《元代海外贸易发展的积极作用与局限性》
(1)根据材料一、二、概括元代海外贸易繁荣发展的表现。
(2)根据材料一、二并结合所学知识,分析元代海外贸易繁荣发展的原因及其影响。
【答案】(1)表现:设置专门管理机构;海外贸易范围广;进出口货物种类繁多、数量庞大;海外贸易规模大;民间贸易发达。
(2)原因:政府的鼓励和推动;大一统带来的稳定局面;交通系统的发展;造船技术和航海技术先进;农业和手工业发达。
影响:促进了社会经济的发展;推动了中外经济文化交流;扩大了中华文明的影响力。
【解析】
【小问1详解】
本题是特点类材料分析题。时空是元朝中国。表现:根据材料“政府在此设有市舶仓库,专门贮存从各地转运来的货物”可分析出设置专门管理机构;根据材料“来自印度的商品”可分析出海外贸易范围广;根据材料“进出口货物数量和品种都倍于前代,且不断增长”可分析出进出口货物种类繁多、数量庞大,出海外贸易规模大;根据材料“海外商品输入中国沿海港口以后,通过商贩们的转运,销往全国各地”可分析出民间贸易发达。
【小问2详解】
本题是背景类和影响类材料分析题。时空是元朝中国。原因:根据材料“政府在此设有市舶仓库”可分析出政府的鼓励和推动;结合元朝大一统可分析出大一统带来的稳定局面;结合长途贩运贸易和大运河可分析出交通系统的发展;结合所学可分析出造船技术和航海技术先进;结合元朝经济发展状况可分析出农业和手工业发达。
影响:结合所学可分析出促进了社会经济的发展;结合中外经济交流可分析出推动了中外经济文化交流;结合所学可知,扩大了中华文明的影响力。
20. 阅读材料,完成下列要求。
材料 1662年,葡萄牙公主凯瑟琳嫁给英国国王查理二世,她在出嫁时把已传到葡萄牙的中国红茶带到了英国。她不仅爱喝茶,还把茶视为天赐的健美饮料。由于她的宣传提倡,饮茶的风气在英国宫廷里盛行起来,扩展到王公、贵族及富豪,饮茶成为他们养生的妙品和风雅的社交礼节。在凯瑟琳公主等人的推广下,人们群起仿效,饮茶的风气又被普及到民间大众,部分取代了酒成为风靡英国的国饮,所以凯瑟琳被称为“饮茶皇后”。
根据材料,以17世纪的“饮茶皇后”为主题自定标题,写一篇历史短文。(要求:主题明确,符合当时历史阶段特征,史论结合)
【答案】标题:“饮茶皇后”与英国茶文化的兴起
在17世纪的英国,葡萄牙公主凯瑟琳的到来带来了一股全新的风尚——饮茶。当时的英国正处于社会变革和发展的重要时期。凯瑟琳公主将中国红茶引入英国宫廷,她对茶的喜爱和宣传起到了至关重要的作用。宫廷里饮茶风气的盛行,反映出当时上层社会对精致生活和高雅品味的追求。 饮茶不仅成为王公贵族养生的妙品,更是风雅的社交礼节,这契合了当时英国贵族追求优雅和高贵形象的需求。随着这种风气的扩展,饮茶逐渐普及到民间大众。这一过程体现了文化自上而下的传播特点。 凯瑟琳被称为“饮茶皇后”,她的影响力推动了英国茶文化的兴起。茶的普及改变了英国人的生活方式和社交习惯,丰富了英国的文化内涵。同时,这也反映出在全球化的早期阶段,不同国家和地区之间文化交流与融合的重要性。
总之,“饮茶皇后”凯瑟琳在17世纪英国茶文化的兴起过程中扮演了关键角色,她的行为和影响深刻地塑造了当时英国的社会文化风貌。
【解析】
【详解】本题是论述题之历史短文撰写类。时空17世纪(英国)。首先确定标题,据题干要求,以17世纪的“饮茶皇后”为主题自定标题,据材料“由于她的宣传提倡,饮茶的风气在英国宫廷里盛行起来,扩展到王公、贵族及富豪,饮茶成为他们养生的妙品和风雅的社交礼节”并结合所学可以确定标题,如“饮茶皇后”与英国茶文化的兴起。然后论述,结合当时英国的阶段特征和材料中茶文化的传播进行论述,如在17世纪的英国,葡萄牙公主凯瑟琳的到来带来了一股全新的风尚——饮茶。当时的英国正处于社会变革和发展的重要时期。凯瑟琳公主将中国红茶引入英国宫廷,她对茶的喜爱和宣传起到了至关重要的作用。宫廷里饮茶风气的盛行,反映出当时上层社会对精致生活和高雅品味的追求。饮茶不仅成为王公贵族养生的妙品,更是风雅的社交礼节,这契合了当时英国贵族追求优雅和高贵形象的需求。随着这种风气的扩展,饮茶逐渐普及到民间大众。这一过程体现了文化自上而下的传播特点。 凯瑟琳被称为“饮茶皇后”,她的影响力推动了英国茶文化的兴起。茶的普及改变了英国人的生活方式和社交习惯,丰富了英国的文化内涵。同时,这也反映出在全球化的早期阶段,不同国家和地区之间文化交流与融合的重要性。最后总结升华,强调“饮茶皇后”对英国茶文化的作用,如“饮茶皇后”凯瑟琳在17世纪英国茶文化的兴起过程中扮演了关键角色,她的行为和影响深刻地塑造了当时英国的社会文化风貌。
时间
劳动力主要流出区域
劳动力主要流入区域
二战后初期
南欧、北非、东南亚、拉丁美洲等地
西欧、北美和大洋洲等
20世纪七八十年代
非洲
中东
20世纪90年代
东欧
西欧、北美
相关试卷
这是一份2024河南省豫北名校高二下学期5月月考试题历史含解析,共20页。试卷主要包含了 唐玄宗时期,殿试进一步发展, 据如表可知,鸦片战争后等内容,欢迎下载使用。
这是一份2024河南省创新发展联盟高二下学期5月月考试题历史含解析,共18页。试卷主要包含了本试卷主要考试内容, 建隆四年等内容,欢迎下载使用。
这是一份2024安徽省皖东县中联盟高二下学期5月月考试题历史含解析,共12页。试卷主要包含了本试卷分选择题和非选择题两部分,答题前,考生务必用直径0,本卷命题范围等内容,欢迎下载使用。

