- 2024年中考物理考前押题卷 物理(甘肃卷) 试卷 0 次下载
- 2024年中考物理考前押题卷 物理(广东卷) 试卷 1 次下载
- 2024年中考物理考前押题卷 物理(广东深圳卷) 试卷 2 次下载
- 2024年中考物理考前押题卷 物理(广西卷) 试卷 0 次下载
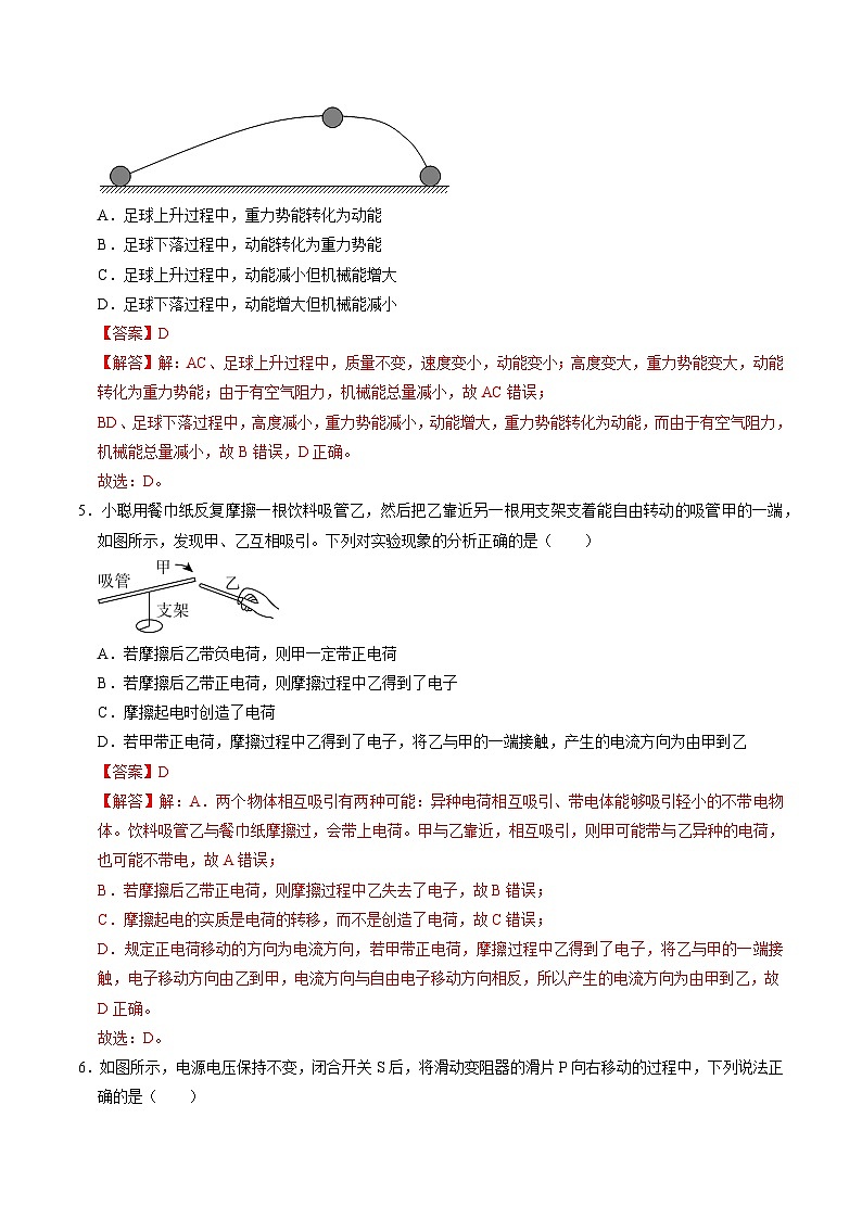
- 2024年中考物理考前押题卷 物理(贵州卷) 试卷 1 次下载
2024年中考物理考前押题卷 物理(广东广州卷 )
展开一、选择题(本题共10小题,每小题3分,共30分。在每小题给出的四个选项中,只有一项最符合题目要求)
二、非选择题(本题共9小题,共60分)
11.(2分)
12.(6分)(1);(2)凸;二倍焦距;照相机;漫。
13.(4分)(1);(2)小于;小。
14.(6分)(1)小于;增大;能量;(2)属于;5;0.8。
15.(8分)(1)暗;垂直;(2)匀速直线;2.2。
16.(4分)(1)断路;(2)有示数;无示数。
17.(10分)(1)小于;a;400;(2)相平;小于;下降到与A管外液面相平。
18.(12分)解:根据图1可知,开关闭合时,小灯泡L和定值电阻R并联,电压表测小灯泡两端的电压,电流表A1测通过小灯泡的电流,电流表A测干路电流。
(1)由并联电路的电压特点可知,R两端的电压和电源电压:UR=U=UL=2V,(2分)
由并联电路的电流可知,通过R的电流:IR=I﹣IL=0.3A﹣0.2A=0.1A,(2分)
由欧姆定律可知,R的阻值为:R===20Ω,(2分)
灯L的实际功率为:PL=ULIL=2V×0.2A=0.4W,(2分)
(2)L和R消耗的总电能:W=UIt=2V×0.3A×20s=12J;(2分)
(3)由图2图像可知,当该灯泡两端电压为3V时,通过灯泡的电流在0.2A到0.3A之间,因此通过灯泡的电流可能是0.25A。(2分)
答:(1)此时R的电阻为20Ω,灯L的实际功率为0.4W;
(2)通电20s,L和R消耗的总电能为12J;
(3)0.25A;由图像可知,当该灯泡两端电压为3V时,通过灯泡的电流在0.2A到0.3A之间,因此通过灯泡的电流可能是0.25A。
19.(8分)①;②费力;乙;③能;乙提升物体M时的机械效率为25%。
1
2
3
4
5
6
7
8
9
10
B
B
D
D
D
D
B
C
B
C
2024年中考物理考前押题卷 物理(河南卷): 这是一份2024年中考物理考前押题卷 物理(河南卷),文件包含物理河南卷考试版A4全解全析docx、物理河南卷考试版A4考试版docx、物理河南卷考试版A3docx、物理河南卷参考答案docx等4份试卷配套教学资源,其中试卷共27页, 欢迎下载使用。
2024年中考物理考前押题卷 物理(海南卷): 这是一份2024年中考物理考前押题卷 物理(海南卷),文件包含物理海南卷全解全析docx、物理海南卷考试版docx、物理海南卷参考答案及评分标准docx、物理海南卷答题卡docx等4份试卷配套教学资源,其中试卷共23页, 欢迎下载使用。
2024年中考物理考前押题卷 物理(广西卷): 这是一份2024年中考物理考前押题卷 物理(广西卷),文件包含物理广西卷全解全析docx、物理广西卷考试版A4docx、物理广西卷考试版A3docx、物理广西卷答题卡docx、物理广西卷答题卡pdf、物理广西卷参考答案及评分标准docx等6份试卷配套教学资源,其中试卷共53页, 欢迎下载使用。

