2024年山东省潍坊市高密市中考三模化学试题(原卷版+解析版)
展开
这是一份2024年山东省潍坊市高密市中考三模化学试题(原卷版+解析版),文件包含2024年山东省潍坊市高密市中考三模化学试题原卷版docx、2024年山东省潍坊市高密市中考三模化学试题解析版docx等2份试卷配套教学资源,其中试卷共32页, 欢迎下载使用。
注意事项:
1.答卷前,考生务必将自己的姓名、考号等填写在答题卡和试卷指定位置。
2.回答选择题时,选出每小题答案后,用铅笔把答题卡上对应题目的答案标号涂黑,如需改动,用橡皮擦干净后,再选涂其他答案标号。回答非选择题时,将答案写在答题卡相应位置。写在本试卷上无效。
3.考试结束后,将本试卷和答题卡一并交回。
可能用到的相对原子质量:H-1 C-12 N-14 O-16 Al-27 S-32 Cl-35.5 Ca-40 Cu-64 Zn-65 Ag-108
一、选择题:本题共11小题,每小题2分,共22分。每小题只有一个选项符合题目要求。
1. 人类的发展进步离不开科学家的贡献。对下列科学家贡献的叙述不合理的是
A. 张青莲:精确测定部分元素相对原子质量
B. 拉瓦锡:用红磷燃烧法测得空气的组成
C. 屠呦呦:提取治疗疟疾有效药物青蒿素
D. 侯德榜:改进制碱工艺发明联合制碱法
【答案】B
【解析】
【详解】A、张青莲:精确测定部分元素相对原子质量,科学家贡献的叙述合理;
B、拉瓦锡:用在空气中加热汞的方法测得空气的组成,科学家贡献的叙述不合理;
C、屠呦呦:提取治疗疟疾有效药物青蒿素,科学家贡献的叙述合理;
D、侯德榜:改进制碱工艺发明联合制碱法,科学家贡献的叙述合理;
故选:B。
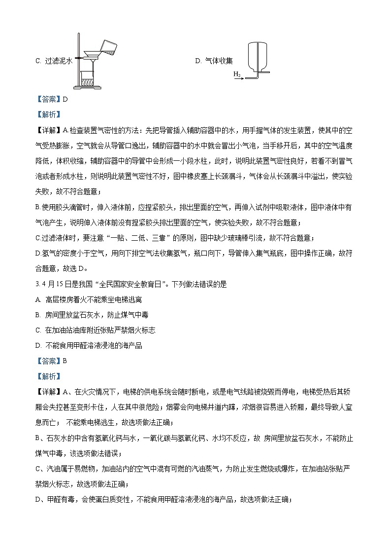
2. 规范的实验操作是实验安全和成功的保证。下列基本操作正确的是
A. 检查气密性B. 吸取液体
C. 过滤泥水D. 气体收集
【答案】D
【解析】
【详解】A.检查装置气密性的方法:先把导管插入辅助容器中的水,用手握气体的发生装置,使其中的空气受热膨胀,空气就会从导管口逸出,辅助容器中的水中就会冒出小气泡,当手移开后,其中的空气温度降低,体积收缩,辅助容器中的导管中会形成一小段水柱,此时,说明此装置气密性良好,若看不到冒气泡或者形成水柱,则说明此装置气密性不好,图中橡皮塞上长颈漏斗,气体会从长颈漏斗中溢出,使实验失败,故不符合题意;
B.使用胶头滴管时,伸入液体前,应捏紧胶头,排出里面的空气,再伸入试剂中吸取液体,图中液体中有气泡产生,说明伸入液体前没有捏紧胶头排出里面的空气,使实验失败,故不符合题意;
C.过滤液体时,要注意“一贴、二低、三靠”的原则,图中缺少玻璃棒引流,故不符合题意;
D.氢气的密度小于空气,用向下排空气法收集氢气,瓶口向下,导管伸入集气瓶底,图中操作正确,故符合题意,故选D。
3. 4月15日是我国“全民国家安全教育日”。下列做法错误的是
A. 高层楼房着火不能乘坐电梯逃离
B. 房间里放盆石灰水,防止煤气中毒
C. 在加油站油库附近张贴严禁烟火标志
D. 不能食用甲醛溶液浸泡的海产品
【答案】B
【解析】
【详解】A、在火灾情况下,电梯的供电系统会随时断电,或是电气线路被烧毁而停电,电梯受热后其轿厢会失控甚至变形卡住,人在其中很危险;烟雾会向电梯井道内蹿,浓烟很容易进入轿厢,最终导致人窒息而亡; 不能乘电梯逃生,故选项做法正确;
B、石灰水的中含有氢氧化钙与水,一氧化碳与氢氧化钙、水均不反应,故 房间里放盆石灰水,不能防止煤气中毒,该选项做法错误;
C、汽油属于易燃物,加油站内的空气中混有可燃的汽油蒸气,为防止发生燃烧或爆炸,在加油站张贴严禁烟火标志,故选项做法正确;
D、甲醛有毒,会使蛋白质变性,不能食用甲醛溶液浸泡的海产品,故选项做法正确;
故选B。
4. 物质的用途与性质密切相关。下列对物质的应用叙述不合理的是
A. 生石灰用作食品干燥剂
B. 纯碱、洗洁精用于洗涤油污
C. 明矾用于降低自来水硬度
D. 碳酸氢钠用作灭火器里二氧化碳的发生剂
【答案】C
【解析】
【详解】A、生石灰能与水反应生成氢氧化钙,因此生石灰可用作食品干燥剂,选项说法合理;
B、纯碱的水溶液显碱性,能与油污反应,洗洁精对油污有乳化作用,因此纯碱、洗洁精可用于洗涤油污,选项说法合理;
C、明矾溶于水形成的胶状物具有吸附性,可以吸附水中的悬浮杂质而加速其沉降,但不能降低水中可溶性钙、镁化合物的含量,即不能降低水的硬度,选项说法不合理;
D、碳酸氢钠能与酸反应生成二氧化碳气体,因此碳酸氢钠可用作灭火器里二氧化碳的发生剂,选项说法合理;
故选:C。
5. 《礼记•内则》有记载:“衣裳垢,和灰清”,描述的是用草木灰溶液清洗衣垢。下列说法错误的是
A. 向草木灰溶液中滴入酚酞,溶液变红
B. 草木灰的水溶液可以区分硬水和软水
C. 草木灰水溶液不适宜清洗蚕丝制品
D. 草木灰去油污主要利用了其乳化作用
【答案】D
【解析】
【详解】A、草木灰溶液主要成分是碳酸钾,显碱性,能使无色酚酞溶液变红色,则向草木灰溶液中滴入酚酞,溶液变红,故选项说法正确;
B、所谓硬水是指含有较多可溶性钙、镁化合物的水;而软水是指不含或少含可溶性钙、镁化合物的水。草木灰溶液主要成分是碳酸钾,草木灰的水溶液能区分硬水和软水,产生较多白色沉淀的是硬水,产生较少或不产生白色沉淀的是软水,故选项说法正确;
C、蚕丝制品不耐碱,草木灰溶液主要成分是碳酸钾,草木灰水溶液显碱性,不适宜清洗蚕丝制品,故选项说法正确;
D、草木灰溶液主要成分是碳酸钾,显碱性,能与油污反应,即草木灰去油污主要利用了其能与油污反应的性质,不是利用了乳化作用,故选项说法错误;
故选:D。
6. C3N4是一种新型材料,它的硬度比金刚石还大,可用切割工具.在C3N4中C元素的化合价为+4,则N元素的化合价是( )
A. ﹣4B. ﹣1C. ﹣3D. +3
【答案】C
【解析】
【详解】C3N4中C元素的化合价为+4,设铁元素的化合价是x,根据在化合物中正负化合价代数和为零,可得:(+4)×3+4x=0,则x=﹣3价。
故选C
7. 长期驻留空间实验室会导致航天员肌肉萎缩、骨钙丢失,为预防骨质疏松,可在航天食品中添加
A. C12H22O14CaB. FeC6H6O7C. KIO3D. C12H22O14Zn
【答案】A
【解析】
【分析】缺钙会导致骨质疏松,故为预防骨质疏松,可在航天食品中添加含钙元素的食品。
【详解】A、C12H22O14Ca是由碳、氢、氧、钙四种元素组成的,食用可补充钙元素,该选项符合题意;
B、FeC6H6O7是由碳、氢、氧、铁四种元素组成,食用不可补充钙元素,该选项不符合题意;
C、KIO3是由钾、碘、氧三种元素组成的,食用不可补充钙元素,该选项不符合题意;
D、C12H22O14Zn是由碳、氢、氧、锌四种元素组成的,食用不可补充钙元素,该选项不符合题意;
故选A。
8. 如图是空气成分体积含量示意图,有关气体a、b、c的说法正确的是
A. 气体a约占空气总质量的78%
B. 气体a化学性质比较活泼,可用于食品防腐
C. 气体c主要成分是二氧化碳
D. 气体b可用作发射宇宙火箭的助燃剂
【答案】D
【解析】
【分析】空气中各物质体积分数,氮气约占78%,氧气约占21%,稀有气体约占0.94%,二氧化碳约占0.03%,其他约占0.03%。所以气体a是氮气,气体b是氧气。
【详解】A、气体a约占空气体积的78%,故A错误;
B、气体a氮气,化学性质不活泼,可用于食品防腐,故B错误;
C、气体c包含稀有气体、二氧化碳等,稀有气体含量高于二氧化碳,故C错误;
D、由分析可知,气体b是氧气,氧气具有助燃性,可用作发射宇宙火箭的助燃剂,故D正确。
故选D。
9. 如图是氯元素在元素周期表中的一个“方格”和对应微粒的结构示意图信息,小明对图中理解不正确的是
A. m=n,氯为非金属元素
B. n=a+b+8
C. “?”处的元素符号为“Cl”
D. 该微粒化学性质稳定
【答案】B
【解析】
【详解】A、氯元素是17号元素,在元素周期表中,汉字左上方数字表示原子序数,在原子中,原子序数=核电荷数,在微粒结构示意图中,圈内数字表示核电荷数,故m=n=17,氯不带“钅”字旁,属于非金属元素,说法正确,不符合题意;
B、氯原子核外电子排布为2、8、7,该微粒结构示意图最外层电子数为8,则该结构示意图为氯离子结构示意图,氯离子为阴离子,核电荷数小于核外电子数,所以,说法错误,符合题意;
C、在元素周期表中,汉字右上方表示元素符号,则“?”处的元素符号为“Cl”,说法正确,不符合题意;
D、该微粒最外层电子数为8,属于相对稳定结构,故该微粒化学性质稳定,说法正确,不符合题意。
故选:B。
10. 逻辑推理是化学学习中常用的思维方法。下列推理正确的是
A. 某物质在氧气中燃烧生成二氧化碳和水,则该物质一定含有碳元素和氢元素
B. 化学反应都会伴随着能量的变化,则有能量变化的过程一定发生了化学反应
C. 碱溶液能使酚酞试液变红,所以能使酚酞试液变红的溶液一定是碱溶液
D. 硝酸铵与熟石灰混合研磨会产生氨味,所以用硝酸钠替换硝酸铵也有氨味产生
【答案】A
【解析】
【详解】A、某物质在氧气中燃烧生成二氧化碳和水,根据质量守恒定律可知,化学反应前后元素种类不变,氧气中含有氧元素,二氧化碳中含有碳、氧元素,水中含有氢、氧元素,则该物质一定含有碳元素和氢元素,说法正确,符合题意;
B、化学反应都会伴随着能量的变化,但有能量变化的过程不一定发生了化学反应,如氢氧化钠溶于水放热,属于物理变化,说法错误,不符合题意;
C、碱溶液能使酚酞试液变红,但能使酚酞试液变红的溶液不一定是碱溶液,也有可能是碳酸钠等盐溶液,说法错误,不符合题意;
D、硝酸铵与熟石灰混合研磨会产生氨味,但硝酸钠与熟石灰混合研磨没有氨味产生,说法错误,不符合题意。
故选:A。
11. A、B、C三种物质的溶解度曲线如图所示。下列分析正确的是
A. t1℃时,A、C溶液中溶质的质量分数相等
B. 将t2℃的A、B饱和溶液降温至t1℃,A析出的晶体比B多
C. t2℃时,将30gA物质放入50g水中,充分溶解后,所得溶液的溶质质量分数为33.3%
D. 将t2℃时,A、B、C三种物质的饱和溶液降温至t1℃,所得溶液的溶质质量分数由大到小是B>A=C
【答案】C
【解析】
【详解】A、在t1℃时,A、C溶解度相等,饱和溶液的溶质质量分数与溶解度有关,则t1℃时,A、C饱和溶液中溶质的溶质质量分数相等,题干未指明溶液是一种或几种物质分散到另一种物质中形成均一稳定的混合物。是否饱和因此无法比较,故A说法错误;
B、A、B的溶解度均随温度的降低而降低,所以A、B饱和溶液降温后都会析出晶体,但不确定溶液质量,无法比较析出晶体的多少,故B说法错误;
C、t2℃时,A的溶解度为50g,则50g水最多溶解25gA形成饱和溶液,所得溶液溶质质量分数= ≈33.3%,故C说法正确;。
D、从t2℃时降到至t1℃,由于C溶解度增大,所以溶质质量分数不变,溶液由饱和溶液变为不饱和溶液。A、B两物质溶解度减小,均有晶体析出,最终为t1℃时的饱和溶液。t1℃时溶解度B>A,则饱和溶液溶质质量分数B>A。t1℃时A的溶解度>t2℃时C的溶解度,所以所得溶液的溶质质量分数由大到小是B>A>C,故D说法错误。
故选C。
二、选择题:本题共6小题,每小题3分,共18分。每小题有一个或两个选项符合题目要求,全部选对得3分,选对但不全的得2分,有选错的得0分。
12. 某同学绘制了含铁元素的物质转化关系图(图中“→”表示一种物质可转化为另一种物质,部分反应物、生成物及反应条件已略去)。下列说法正确的是
A. 通过反应①可以得到浅绿色溶液
B. 反应②中,Fe2O3发生氧化反应
C. 能实现转化③的金属,也能和稀硫酸反应
D. 能实现转化④的反应只有铁和稀盐酸的反应
【答案】AC
【解析】
【详解】A、反应①为铁与稀硫酸反应生成硫酸亚铁和氢气,硫酸亚铁溶液为浅绿色,则通过反应①可以得到浅绿色溶液,说法正确,符合题意;
B、反应②中Fe2O3失去氧变成了铁,发生的是还原反应,说法错误,不符合题意;
C、转化③是氯化亚铁和活泼金属发生置换反应生成铁,在金属活动性顺序中,活动性比铁强的金属才能置换出氯化亚铁中的铁,而铁的活动性排在氢前面,则能实现转化③的金属,也能和稀硫酸反应,说法正确,符合题意;
D、转化④可以是铁与氯化铜反应生成铜和氯化亚铁,则能实现转化④的反应不只有铁和稀盐酸的反应,说法错误,不符合题意。
故选:AC。
13. 用如图甲所示装置进行实验,先检查装置气密性,再将橡胶塞连接压强传感器,烧瓶中放入铝片(足量)和稀硫酸,塞紧瓶塞并打开仪器,一段时间后,得到如图乙所示的气体压强与时间的关系曲线图。
下列有关说法错误的是
A. A点溶液对应的pH小于C点对应溶液的pH
B. 曲线AB段压强变化不明显是因为铝片表面有Al2O3薄膜
C. 曲线BC段压强变化趋势说明铝与稀硫酸反应会放出热量
D. 曲线CD段压强减小说明生成氢气的总质量在减少
【答案】CD
【解析】
【分析】铝和硫酸反应生成硫酸铝和氢气;产生的氢气增多,使装置内压强逐渐增大;AB段压强变化不明显,说明铝片表面的氧化铝薄膜未打磨掉,氧化铝和硫酸反应生成硫酸铝和水。
【详解】A、从图像上可看出,A点气压小于C点气压,说明生成的气体增加,硫酸被消耗,溶液的酸性减小,pH变大,故A说法正确;
B、曲线 AB 段压强变化不明显是因为铝片表面有Al2O3薄膜,氧化铝先与硫酸反应生成硫酸铝和水,无气体生成,故B说法正确;
C、C点压强最高,D点压强减小,说明BC段过程中铝与稀硫酸反应会放出热量,故C说法错误;
D、曲线 CD 段压强减小说明温度降低,气体体积减小,压强减小,氢气的总质量不会改变,故D说法错误。
故选:CD。
14. 用如图装置进行实验。通入O2前,白磷均不燃烧:通入O2后,甲中白磷不燃烧,乙中白磷燃烧。下列说法错误的是
已知:白磷的着火点为40℃;红磷的着火点为240℃。
A. 该实验能验证可燃物燃烧需要与O2接触
B. 该实验不能验证可燃物燃烧需要达到着火点
C. 若将乙中的白磷换成红磷,能验证可燃物燃烧需要与O2接触
D. 若将O2换为N2,甲、乙中白磷均不能燃烧
【答案】BC
【解析】
【详解】A、乙中通入氧气前,白磷温度达到着火点,但没有与氧气接触,白磷不燃烧,通入氧气后,乙中白磷温度达到着火点,且与氧气接触,白磷燃烧,由此可验证可燃物燃烧需要与氧气接触,说法正确;
B、通入氧气后,甲中白磷与氧气接触,但温度没有达到着火点,白磷不燃烧,而乙中白磷与氧气接触,且温度达到着火点,白磷燃烧,由此可验证可燃物燃烧需要温度达到着火点,说法错误;
C、若将乙中的白磷换成红磷,通入氧气后,甲中白磷不燃烧,乙中的红磷也不燃烧,不能验证可燃物燃烧需要与氧气接触,说法错误;
D、氮气既不燃烧也不支持燃烧,若将O2换为N2,甲、乙中白磷均不能燃烧,说法正确;
故选:BC。
15. 某化学小组向一定量AgNO3和Al(NO3)3的混合溶液加入铜粉和锌粉,充分反应后过滤,得到溶液甲和固体乙,下列说法正确的是
①溶液甲中一定含Al(NO3)3和Zn(NO3)2
②固体乙中一定含Ag,可能含有Cu和Zn
③若溶液甲呈蓝色,则溶液甲一定含Al(NO3)3、Zn(NO3)2和Cu(NO3)2
④若向固体乙上滴加盐酸有气泡产生,则溶液甲中一定没有AgNO3和Cu(NO3)2
⑤若溶液甲呈无色,则溶液甲的质量可能大于原混合溶液的质量
A. ①④⑤B. ②③④C. ①②③④⑤D. ①②③④
【答案】D
【解析】
【分析】金属活动性Al>Zn>Cu>Ag,所以锌粉优先与AgNO3发生反应,铜粉后与AgNO3发生反应,但是铜粉和锌粉都不能和Al(NO3)3发生反应,Al(NO3)3一定在溶液中。
【详解】①锌粉优先与AgNO3发生反应生成硝酸锌和银,铜粉和锌粉都不能和Al(NO3)3发生反应,所以溶液中一定有Al(NO3)3和Zn(NO3)2,故说①法正确;
②锌粉优先与AgNO3发生反应生成硝酸锌和银,假如锌足量,硝酸银中的银被置换出来,固体乙中一定含有Ag,此时Cu没有反应,Zn有剩余,固体乙中一定含Ag,可能含有Cu和Zn,说法正确;
③若溶液甲呈蓝色,说明铜和硝酸银溶液反应生成硝酸铜和银,锌和硝酸银溶液反应生成银和硝酸锌,锌已经消耗完全,则溶液甲一定含Al(NO3)3、Zn(NO3)2和Cu(NO3)2,说法正确;
④若向固体乙上滴加盐酸有气泡产生,说明固体中含有锌,只有锌和盐酸反应有气泡生成,锌过量,硝酸银、硝酸铜都会与锌发生置换反应,则溶液甲中一定没有AgNO3和Cu(NO3)2,说法正确;
⑤若溶液甲呈无色,溶液中没有硝酸铜,说明铜没有和硝酸银发生反应,锌和硝酸银溶液反应生成银和硝酸锌,,每有65份质量的锌与足量硝酸银溶液完全反应,生成216份质量的银,则溶液甲的质量小于原混合溶液的质量,说法错误;
故选:D。
16. 某校兴趣小组为探究实验室制取二氧化碳后废液成分,向100g废液中持续加入溶质质量分数为10.6%的碳酸钠溶液,测得的数据如图所示。下列判断错误的是
A. 待测1的值为4.4
B. A点溶液中有两种溶质
C. 废液中一定含有HCl和CaCl2
D. BC段中溶液的pH不断变大
【答案】AD
【解析】
【分析】实验室通常用石灰石(或大理石)与稀盐酸反应制取二氧化碳,石灰石的主要成分碳酸钙和稀盐酸反应生成氯化钙、二氧化碳和水,向废液中加入碳酸钠溶液,由图可知,发生了两个反应,则废液的溶质为氯化钙和氯化氢,碳酸钠先与盐酸反应生成氯化钠、二氧化碳和水,待盐酸完全反应后,碳酸钠和氯化钙反应生成碳酸钙和氯化钠。
【详解】A、根据分析,待测1的值为生成二氧化碳的质量,,该选项判断错误;
B、0A段发生反应为碳酸钠和稀盐酸反应生成氯化钠、二氧化碳和水,故A点溶液中溶质为氯化钠、氯化钙,该选项判断正确;
C、由分析可知,废液中一定含有HCl、CaCl2,该选项判断正确;
D、BC 段发生反应为氯化钙和碳酸钠反应生成碳酸钙和氯化钠,该阶段pH始终等于7,pH不变,该选项判断错误;
故选AD。
17. 工业脱硫过程如图所示(CuS不溶于水),下列说法正确的是
A. 过程①发生置换反应
B. 整个过程中只有铜元素化合价不变
C. 脱硫过程中除了H2S外,被消耗的物质只有氧气
D. 若脱硫过程中,H2S和O2反应生成水,则H2S和O2消耗的质量比为17:8
【答案】CD
【解析】
【详解】A、分析过程①:H2S和Cu2+反应CuS生成,含有铜离子的是化合物,则反应物是两种化合物,不是置换反应,该选项说法错误;
B、硫化氢中氢元素为+1价,硫元素为-2价,硫化铜中铜元素为+2价,硫元素为-2价,整个过程中氢元素、铜元素化合价不变,该选项说法错误;
C、根据图示,被消耗的物质是硫化氢、氧气,该选项说法正确;
D、若脱硫过程中,H2S和O2反应生成水,则反应是:2H2S+O2═2S↓+2H2O,则H2S和O2消耗的质量比为17:8,该选项说法正确;
故选CD。
三、非选择题:本题共7小题,共60分。
18. 阅读下面科普短文,完成相关问题。
保鲜膜通常有适度的透氧性和不透水性,能调节被保鲜品周围O2和H2O的含量,从而起到保鲜作用。目前市场上常见的保鲜膜主要是聚乙烯保鲜膜,它是以石油中提炼出的乙烯(C2H4)为主要原料制成的,不易降解。用从海藻中提取的海藻酸钠制成的保鲜膜具有良好的可降解性。
科研人员以4℃环境下储藏的鲜切西瓜为样品,测试了海藻酸钠保鲜膜对西瓜品质的影响。其中,用海藻酸钠保鲜膜和聚乙烯保鲜膜分别包裹的西瓜,储藏期间微生物生长的情况如图(纵坐标数值越大,代表微生物数量越多)。
(1)物质的性质决定用途,保鲜膜起到保鲜作用,是因为其具有_______性。
(2)聚乙烯保鲜膜属于_______材料(填“合成”或“复合”),这类材料因具有_______(填“热塑性”或“热固性”),可以回收利用;从环保角度考虑,应尽量选用_______(填“聚乙烯”或“海藻酸钠”)保鲜膜,原因是_______。
(3)海藻酸钠化学式为C6H7NaO6,具有良好的生物相容性和凝胶性,其中碳、氧元素的质量比是_______。
(4)微生物的滋生是引起水果腐烂变质的一个重要原因。图中数据可作为海藻酸钠保鲜膜的保鲜效果优于聚乙烯保鲜膜的证据之一,理由是_______。
【答案】(1)透氧性和不透水性
(2) ①. 合成 ②. 热塑性 ③. 海藻酸钠 ④. 海藻酸钠保鲜膜容易降解而聚乙烯保鲜膜不易降解
(3)3:4 (4)相同条件下,在储藏期间储藏相同的时间,用海藻酸钠保鲜膜包裹的西瓜产生的微生物数量少
【解析】
【小问1详解】
由题干信息可知,保鲜膜通常有适度的透氧性和不透水性,能调节被保鲜品周围O2和H2O的含量,从而起到保鲜作用;
【小问2详解】
聚乙烯保鲜膜属于合成材料;这类材料因具有热塑性,可以回收利用;从环保角度考虑,应尽量选用海藻酸钠保鲜膜,原因是海藻酸钠保鲜膜容易降解而聚乙烯保鲜膜不易降解;
【小问3详解】
海藻酸钠化学式为C6H7NaO6,其中碳、氧元素的质量比是;
【小问4详解】
微生物的滋生是引起水果腐烂变质的一个重要原因,由图可知,相同条件下,在储藏期间储藏相同的时间,用海藻酸钠保鲜膜包裹的西瓜产生的微生物数量少,因此海藻酸钠保鲜膜的保鲜效果优于聚乙烯保鲜膜。
19. 农业上常用溶质质量分数为16%的氯化钠溶液进行选种。现需要配制50g溶质质量分数为16%的氯化钠溶液,请完成下列问题:
(1)请写出正确的实验步骤_______(用字母表示)→装瓶→贴标签。
(2)实验操作:需称量氯化钠固体_______g,量取水的体积_______ml,在用量筒量取水的体积接近刻度时,需要进行的操作是_______,将配制好的溶液装在_______(填“广口瓶”或“细口瓶”)中,并贴上标签。请完善如图标签内容_______。
(3)误差分析:上图操作中对配制的溶液溶质质量分数影响分析正确的是_______。
A. A中称量操作导致溶质质量分数偏大
B. B中量取操作导致溶质质量分数偏小
C. C中固体洒落导致溶质质量分数偏大
D. 配制好的溶液转移过程中溅出,溶质质量分数无影响
(4)已知20℃时氯化钠的溶解度为36g,若将50g16%的氯化钠溶液变为饱和溶液,需蒸发水的质量为_______g(结果保留1位小数)。
【答案】(1)ACBDE
(2) ①. 8 ②. 42 ③. 使用胶头滴管逐滴加入,直至凹液面最低处与刻度线相平 ④. 细口瓶 ⑤. 16% (3)BD
(4)19.8
【解析】
【小问1详解】
配制50g溶质质量分数为16%的氯化钠溶液的步骤为计算、称量、量取、溶解、装瓶贴标签,故正确的实验步骤为ACBDE→装瓶→贴标签;
【小问2详解】
配制50g溶质质量分数为16%的氯化钠溶液需称量氯化钠固体;
量取水的体积;
在用量筒量取水的体积接近刻度时,需要进行的操作是使用胶头滴管逐滴加入,直至凹液面最低处与刻度线相平;
将配制好的溶液装在细口瓶中,并贴上标签;
标签内容应包括溶液的名称和该溶液的溶质质量分数,则完善如图标签内容为16%;
【小问3详解】
A、A中药品与砝码位置放反了,则氯化钠的质量=砝码质量+游码质量,由于氯化钠质量为8g,不需要使用到游码,因此不会造成实际称量氯化钠的质量偏大或偏小,则不会影响溶质质量分数,说法错误,不符合题意;
B、B中量取操作仰视读数,会造成实际量取水的体积偏大,则水的质量偏大,根据,导致溶质质量分数偏小,说法正确,符合题意;
C、C中固体洒落,会造成氯化钠的实际质量偏小,根据,导致溶质质量分数偏小,说法错误,不符合题意;
D、溶液具有均一性、稳定性,配制好的溶液在转移过程中溅出,不会影响溶质质量分数,说法正确,符合题意。
故选:BD;
【小问4详解】
已知20℃时氯化钠的溶解度为36g,若将50g16%的氯化钠溶液变为饱和溶液,设需蒸发水的质量为x,则,解得,故将50g16%的氯化钠溶液变为饱和溶液,需蒸发水的质量为19.8g。
20. 在学习了酸碱盐的化学性质后,某同学建构了如图知识网络。已知A、B、C、D、E是不同类别的物质,“—”表示相连的物质一定条件下可以发生化学反应。请回答下列问题:
(1)A类物质具有相似的化学性质,是因为溶液中都含有_______(填微粒符号),请写出一个符合条件的反应①的化学方程式_______。
(2)反应②的微观实质是_______,该性质在农业上的应用为_______(一条即可)。
(3)反应③中对C类物质的要求是_______。
(4)B类物质能使紫色的蕊试液变_______色,该类物质在空气中需要密封保存,其反应原理可用_______表示(填“②”“④”或“⑤”)。
(5)物质D可用于造纸和洗涤剂的生产,请写出⑤的化学方程式:_______。
【答案】(1) ①. H+ ②. Fe2O3+6HCl=2FeCl3+3H2O
(2) ①. H++OH-=H2O ②. 改良土壤的酸碱性
(3)在金属活动性顺序中,排在氢前面,钾、钙、钠除外
(4) ①. 蓝 ②. ④
(5)Na2CO3+Ca(OH)2=CaCO3↓+2NaOH
【解析】
【分析】A、B、C、D、E是不同类别的物质。A能和氧化铁反应,能和酸碱指示剂作用,则A是酸,可以是盐酸;A能和B反应,B也能和酸碱指示剂作用,则B是碱,可以是氢氧化钙;物质D可用于造纸和洗涤剂的生产,能和酸、碱反应,则D是碳酸钠;碱能和E反应,则E是非金属氧化物,可以是二氧化碳;酸能和C反应,则C是金属单质,可以是在金属活动性顺序中,排在氢前面的活泼金属,钾、钙、钠除外,代入验证,推论合理。
【小问1详解】
A类物质是酸,酸具有相似的化学性质,是因为溶液中都含有氢离子,微粒符号为:H+;
一个符合条件的反应①是氧化铁和盐酸反应生成氯化铁和水,反应的化学方程式为:Fe2O3+6HCl=2FeCl3+3H2O。
【小问2详解】
反应②是酸碱中和反应,微观实质是氢离子和氢氧根离子结合生成水分子,即H++OH-=H2O;该性质在农业上的应用为改良酸性土壤。
【小问3详解】
反应③是酸和活泼金属反应,对金属的要求是在金属活动性顺序中,排在氢前面。
【小问4详解】
B类物质是碱,碱能使紫色的蕊试液变蓝色;该类物质在空气中需要密封保存,其反应原理可用④表示,反应④可以是氢氧化钙和二氧化碳反应生成碳酸钙沉淀和水。
【小问5详解】
物质D是碳酸钠,反应⑤是氢氧化钙和碳酸钠反应生成碳酸钙沉淀和氢氧化钠,反应的化学方程式为:Ca(OH)2+Na2CO3=CaCO3↓+2NaOH。
21. 随意丢弃废旧干电池会造成环境污染,废旧干电池中的许多物质可以回收利用。请据图回答下列问题。
(1)石墨可作为电极材料,是利用了它的_______性;干电池在工作时的能量转化形式是_______。
(2)锌皮与铜帽作为金属资源可以回收,要比较锌和铜的活动性,可以使用_______试剂。
(3)将黑色粉末在空气中充分灼烧,质量减轻,剩余粉末在过氧化氢制取氧气的实验中起_______作用。
(4)将糊状A物质(主要成分NH4Cl)的溶液分为两份,一份加入烧碱溶液,加热产生一种有刺激性气味的气体_______(填化学名称),另一份加入AgNO3溶液,产生白色沉淀,该反应的化学方程式为_______。以上两个反应的微观过程如图所示,请用文字描述其反应的微观实质_______。
【答案】(1) ①. 导电 ②. 化学能转化为电能
(2)硫酸铜溶液 (3)催化
(4) ①. 氨气 ②. NH4Cl+AgNO3=AgCl↓+NH4NO3 ③. 前者是铵根离子和氢氧根离子生成氨气分子和水分子,后者是银离子和氯离子生成氯化银沉淀
【解析】
【小问1详解】
石墨具有导电性,可用作电极材料;干电池在工作时的能量转化形式是化学能转化成电能。
【小问2详解】
比较锌和铜的活动性,可利用金属和另一种金属的盐溶液反应进行判定,比如:锌和硫酸铜溶液,可以使用硫酸铜试剂。
【小问3详解】
黑色粉末是二氧化锰和碳,在空气中充分灼烧,质量减轻,剩余固体是二氧化锰,二氧化锰可作过氧化氢制取氧气的实验的催化剂,起催化作用。
【小问4详解】
NH4Cl和烧碱溶液在加热条件下反应生成氯化钠、氨气和水,产生一种有刺激性气味的气体是氨气,另一份加入AgNO3溶液,硝酸银和氯化铵溶液反应生成氯化银沉淀和硝酸铵,该反应化学方程式:NH4Cl+AgNO3=AgCl↓+NH4NO3。两个反应的微观过程如图所示,用文字描述其反应的微观实质:前者是铵根离子和氢氧根离子生成氨气分子和水分子,后者是银离子和氯离子生成氯化银沉淀。
22. 碳酸锂(Li2CO3)是制备手机锂电池的重要原料。工业上以锂辉石精矿(主要成分为Li2O,其余成分不溶于水,也不参与反应)为原料制取Li2CO3,其主要工艺流程如图所示,请完成下列问题。(提示:Li2CO3微溶于水,其溶解度随温度的升高而减小。)
(1)投入锂辉石前一般先将矿石研磨成粉末,目的是_______,酸浸槽中加入适量的X,请写出X的化学式_______。
(2)在酸浸槽和反应器之间需要进行的操作是_______,写出反应器中发生反应的化学方程式_______,沉锂池中分离出的滤液中含有的阴离子有_______(用符号表示)。
(3)洗涤槽中使用热水洗涤碳酸锂的原因是_______,证明Li2CO3洗涤干净的方法是_______(写出具体的操作、现象和结论)。
【答案】(1) ①. 增大反应物的接触面积,使反应更充分 ②. H2SO4
(2) ①. 过滤 ②. Li2SO4+Na2CO3=Li2CO3↓+Na2SO4 ③. SO和CO
(3) ①. 使碳酸锂溶解度减小而析出 ②. 取最后一次洗涤液少量于试管中,滴加足量稀硝酸,再加入硝酸钡溶液,无沉淀产生,说明洗涤干净
【解析】
【小问1详解】
投入锂辉石前一般先将矿石研磨成粉末,其目的是:增大反应物之间的接触面积,使反应更快更充分;
锂辉石中Li2O与X反应生成硫酸锂,氧化锂属于金属氧化物,金属氧化物与酸反应生成盐和水,故X为稀硫酸,其化学式为:H2SO4;
【小问2详解】
锂辉石精矿主要成分为Li2O,其余成分不溶于水,也不参与反应,加入反应器中溶液为硫酸锂溶液,故在酸浸槽和反应器之间需要进行的操作是过滤;
反应器中发生反应为硫酸锂与碳酸钠反应生成硫酸钠与碳酸锂沉淀,该反应的化学方程式为:Li2SO4+Na2CO3=Li2CO3↓+Na2SO4;
由于反应器中加入的碳酸钠溶液过量,故滤液中溶质为硫酸钠、碳酸钠、碳酸锂,故沉锂池中分离出的滤液中含有的阴离子有硫酸根离子()、碳酸根离子();
【小问3详解】
碳酸锂的溶解度随温度的升高而减小,故洗涤时使用热水的原因是:碳酸锂在热水中溶解度很小,避免洗涤时碳酸锂损失;
若要证明Li2CO3洗涤干净,可通过证明最后一次洗涤液中不含硫酸根离子验证,取最后一次洗涤液少量于试管中,滴加足量稀硝酸,再加入硝酸钡溶液,无沉淀产生,说明洗涤干净。
23. 某化学小组在实验室探究碳酸钠溶液与稀盐酸的反应原理,请你一起完成实验探究。
(1)实验一:在5mL稀盐酸中逐滴加入碳酸钠溶液,边滴边振荡,直至滴完5mL碳酸钠溶液。
现象:开始有气泡产生,一段时间后无气泡产生,在反应后的溶液中加入2滴酚酞溶液,溶液变红,则反应后溶液中的溶质是_______(写出化学式)。
实验二:在5mL碳酸钠溶液中逐滴加入稀盐酸,边滴边振荡,直至滴完5mL稀盐酸。
现象:整个实验过程无气泡产生。
【提出问题】用量相同的两种反应物,滴加顺序不同,现象为什么不一样呢?
【查阅资料】
1.碳酸钠溶液与盐酸反应时,若盐酸过量,生成NaCl、CO2和H2O;若盐酸不足,产物是NaCl和NaHCO3。
2.碳酸钙难溶于水,碳酸氢钙易溶于水。
【作出猜想】
(2)实验二结束后,试管中溶液的溶质成分。
猜想1:NaCl、NaHCO3和Na2CO3
猜想2:_______
猜想3:NaCl、NaHCO3和HCl
猜想4:NaCl和HCl
小明认为猜想3明显不合理,理由是_______,小华认为猜想4也不合理,理由是_______。
【实验探究】
(3)实验二结束后,将试管中溶液分成三等份,分别做下列三个实验。
【交流反思】
用量相同的两种反应物,滴加顺序不同,现象和产物可能都不一样。
(4)向碳酸钠溶液中逐滴滴加稀盐酸至过量,写出产生气泡的化学方程式_______。
【答案】(1)Na2CO3、NaCl
(2) ①. NaCl、NaHCO3 ②. NaHCO3和HCl 在溶液中不可共存 ③. 整个实验过程无气泡产生,因此溶质中一定含有含碳元素的物质
(3) ①. Cl- ②. 氯化钡##氯化钙##硝酸钡(答案不唯一,合理即可) ③. 稀盐酸##稀硫酸(答案不唯一,合理即可) ④. 气泡
(4)
【解析】
【小问1详解】
碳酸钠与稀盐酸反应生成氯化钠、水和二氧化碳,在反应后的溶液中加入2滴酚酞溶液,溶液变红,说明溶液显碱性,进一步说明碳酸钠过量,则反应后溶液中的溶质是Na2CO3、NaCl,故填写:Na2CO3、NaCl。
【小问2详解】
在5mL碳酸钠溶液中逐滴加入稀盐酸,边滴边振荡,碳酸钠与稀盐酸反应生成氯化钠、水和二氧化碳,碳酸钠又二氧化碳和水反应,生成碳酸氢钠,所以,整个实验过程无气泡产生,会出现两种情况,当碳酸钠过量时,溶液中的溶质有剩余的碳酸钠,生成的氯化钠和碳酸氢钠,当碳酸钠与稀盐酸恰好完全反应时,溶液中的溶质有生成的氯化钠(NaCl)和碳酸氢钠(NaHCO3),故填写:NaHCO3、NaCl;
猜想3中有NaHCO3和HCl,NaHCO3和HCl反应,生成氯化钠、水和二氧化碳,因此,NaHCO3和HCl 在溶液中不可共存,猜想3不合理,故填写:NaHCO3和HCl 在溶液中不可共存;
猜想4中有NaCl和HCl,由题干可知,整个实验过程无气泡产生,因此,根据质量守恒定律的宏观实质:化学反应前后,元素种类不变可知,反应前碳酸钠中含有碳元素,反应后生成物中也应含有碳元素,没有气体,说明溶质中含有碳元素,而猜想4的溶质中,不含碳元素,所以,不合理,故填写:整个实验过程无气泡产生,因此溶质中一定含有含碳元素的物质。
【小问3详解】
由实验1的步骤及现象可知,加入硝酸银溶液,产生白色沉淀,再加入稀硝酸,沉淀不消失,此沉淀为氯化银,溶液中含氯离子(Cl-),故填写:Cl-;
由题干可知,猜想1和猜想2的主要区别是有无碳酸钠,由于碳酸氢钠也与稀酸反应,生成气体,所以,不能用稀酸检验碳酸钠,可以滴加使碳酸钠产生白色沉淀的可溶性盐(氯化钡、氯化钙、硝酸钡等),故填写:氯化钡或氯化钙或硝酸钡(答案不唯一,合理即可);
由表格可知,猜想2正确,猜想2中含有NaCl、NaHCO3,氯化钠是反应后的产物,溶液中必须含有的溶质,不用检验,检验碳酸氢钠的方法是:滴加稀酸(稀盐酸、稀硫酸等),观察是否有气泡产生,故填写:稀盐酸或稀硫酸(答案不唯一,合理即可);
猜想2正确,说明溶液中的溶质中有碳酸氢钠,加稀酸后,会产生气泡,故填写:气泡。
【小问4详解】
碳酸钠溶液中逐滴滴加稀盐酸至过量,产生气泡的原因是:碳酸氢钠与稀盐酸反应,生成氯化钠、水和二氧化碳,化学方程式为:,故填写:。
24. 化学兴趣小组为测定某地石灰石中CaCO3质量分数,进行了以下实验,有关数据如表所示(石灰石中所含杂质不溶于水,也不参加反应)。
请回答下列问题。
(1)两个烧杯中产生CO2的质量a=_______,b=_______。
(2)求所用稀盐酸的质量分数(写出计算过程,结果精确到0.1%,下同)。
(3)计算石灰石样品中CaCO3的质量分数。
【答案】(1) ①. 2.2 ②. 3.3
(2)设稀盐酸的质量分数为x。
=
x=7.3%
答:稀盐酸的溶质质量分数为7.3%。
(3)设石灰石中CaCO3的质量分数为y。
=
y=62.5%
答:石灰石中CaCO3的质量分数为62.5%。
【解析】
【小问1详解】
根据质量守恒定律,第一个烧杯稀盐酸完全反应,产生二氧化碳质量a=12g+50g−59.8g=2.2g;第二个烧杯石灰石样品完全反应,产生二氧化碳质量b=12g+100g−108.7g=3.3g;
【小问2详解】
见答案 。
【小问3详解】
见答案。序号
实验操作及实验现象
实验结论
实验1
加入硝酸银溶液,产生白色沉淀,再加入稀硝酸,沉淀不消失
溶液中含_______(写离子符号)
实验2
加入_______溶液,无沉淀产生
猜想1不成立
实验3
加入_______溶液,有_______产生
猜想2成立
各物质的质量
第一个烧杯
第二个烧杯
石灰石样品的质量/g
12
12
稀盐酸的质量/g
50
100
烧杯中残留物的质量/g
59.8
108.7
产生CO2的质量/g
a
b
相关试卷
这是一份2024年山东省潍坊市高密市中考三模化学试题,文件包含化学三模试题docx、三模化学答题纸docx、化学答案docx等3份试卷配套教学资源,其中试卷共12页, 欢迎下载使用。
这是一份2024年山东省济南市历下区中考三模化学试题(原卷版+解析版),文件包含2024年山东省济南市历下区中考三模化学试题原卷版docx、2024年山东省济南市历下区中考三模化学试题解析版docx等2份试卷配套教学资源,其中试卷共31页, 欢迎下载使用。
这是一份2024年山东省济南市槐荫区中考三模化学试题 (原卷版+解析版),文件包含2024年山东省济南市槐荫区中考三模化学试题原卷版docx、2024年山东省济南市槐荫区中考三模化学试题解析版docx等2份试卷配套教学资源,其中试卷共29页, 欢迎下载使用。

