还剩3页未读,
继续阅读
2024年河南省内乡县中考三模生物试卷
展开
这是一份2024年河南省内乡县中考三模生物试卷,共6页。
相关试卷
2024年河南省内乡县中考三模生物试卷:
这是一份2024年河南省内乡县中考三模生物试卷,共6页。
2023年河南省鹤壁市浚县中考生物三模试卷(含解析):
这是一份2023年河南省鹤壁市浚县中考生物三模试卷(含解析),共21页。试卷主要包含了选择题,简答题等内容,欢迎下载使用。
2023年河南省南阳市内乡县年中考三模生物试题(含解析):
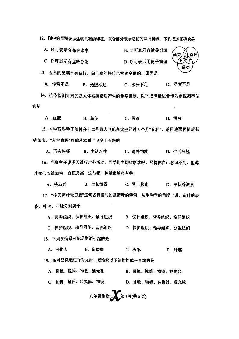
这是一份2023年河南省南阳市内乡县年中考三模生物试题(含解析),共21页。试卷主要包含了单选题,综合题,资料分析题等内容,欢迎下载使用。

