2024年中考道德与法治押题预测卷02(福建卷)-(含考试版、答案、解析和答题卡)
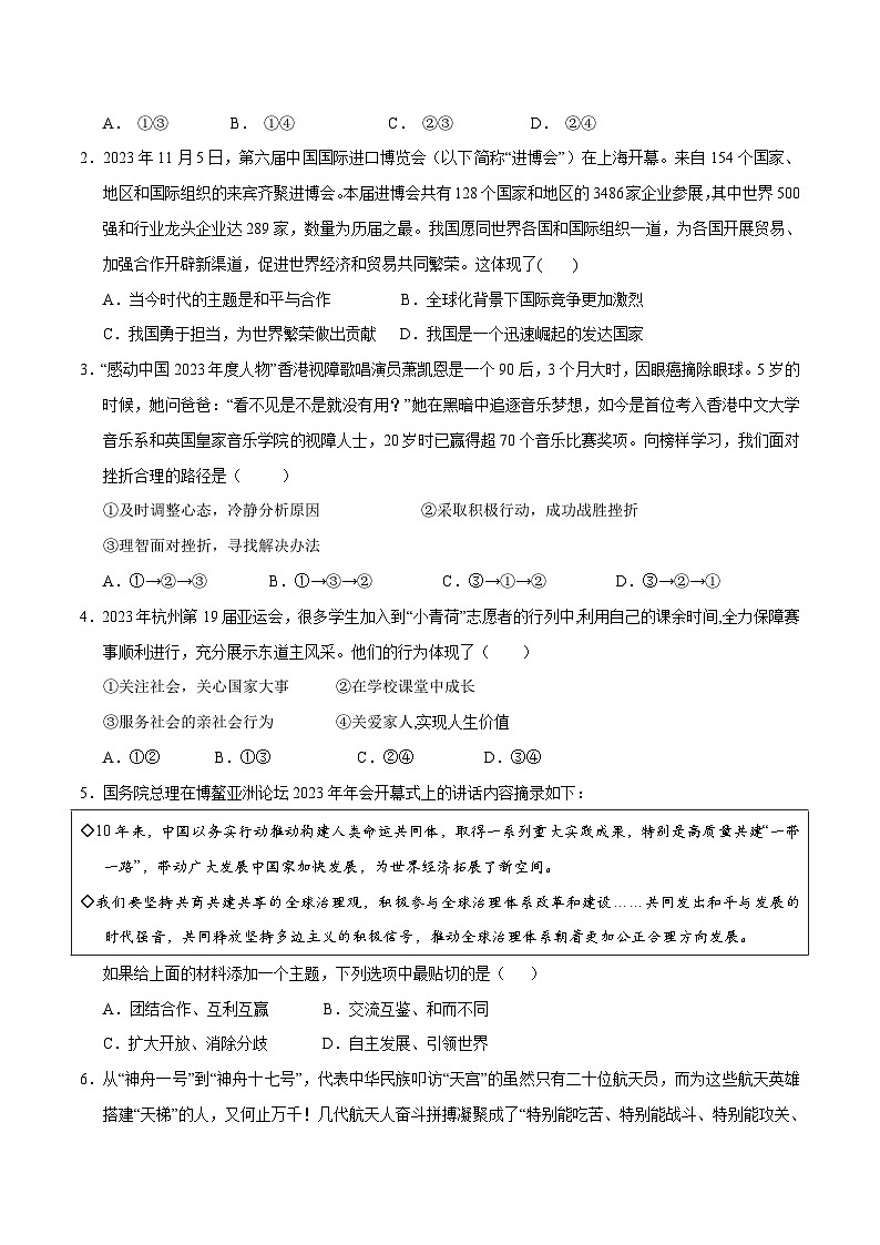
展开2、练心态。平时做练习卷,有多少同学是磨磨蹭蹭应付的?如果严格按照中考的时间限时做题,并且仔细把答题卡填涂好,这种限时训练是非常必要的。因此中考流程越熟悉,超常发挥的几率才越大。
3、研究答案详解。押题卷里面的答案非常详细,解题思路、考点、命题意图全都有,而且还要对照中考改卷标准,这才是真正意义的改完一道题。
2024年中考押题预测卷02【福建卷】
道德与法治·参考答案
第Ⅰ卷(选择题,共50分)
一、选择题(本大题共25个小题,每小题2分,共50分,每小题均有四个选项,其中只有一项符合题目要求)
第Ⅱ卷(非选择题,共50分)
二、请根据下列各题要求,回答问题(5题,共50分)
26.判断说理(8分)
判断下列做法或说法是否正确,正确的在括号内打“√”,错误的在括号内打“×”,并说明理由。(每小题4分,共8分)
(1)
(×)(1分)理由:小明的想法是国家安全意识不强的表现。维护国家安全是我们的共同责任,需要我们每个人作出贡献。维护国家安全,人人可为。我们要通过各种方式为维护国家安全贡献智慧和力量,自觉履行维护国家安全的义务。(3分)
(2)
(√)(1分)理由:①这是公民行使监督权的表现。②公民参与民主监督有利于国家机关和国家工作人员改进工作、提高工作效率;有利于克服官僚主义、防止滥用权力、预防腐败。③我们要向李强学习,积极参与民主生活,为促进国家法治建设出一份力。(3分)
27.(6分)
①中国推动全球治理塑料污染,说明我国重视生态环境保护,是构建人命运共同体的需要。(1分)②中国推动全球治理塑料污染有利于倡导人们树立保护环境和节约资源的意识,加强塑料污染治理,为推动可持续发展作出积极贡献;有利于形成全球治理塑料污染的自觉行动,共建人与自然和谐共生的美丽家园;有利于贯彻落实我国节约资源和保护环境的基本国策,促进经济社会的可持续发展战略,建设美丽中国。(4分)③我们要从小事做起,自觉承担起保护生态环境的责任。(1分)
28.(10分)
(1)
党和政府坚持以人民为中心的发展思想,让人民共享发展成果;共同富裕是中国特色社会主义的本质要求;人民对美好生活的向往,就是党的奋斗目标;发展的根本目的就是增进民生福祉。(6分)
(2)
①坚持以人民为中心的发展思想,实现共同富裕;②提高就业质量和人民收入水平,不断满足人民日益增长的美好生活需要;③补齐民生短板、促进社会公平正义,促进人的全面发展、社会全面进步。(4分)
29.(14分)
(1)
①法治能够为人们提供良好的生活秩序,保障人们依法享有广泛的权利和自由,使人们安全、有尊严地生活。②法治是现代政治文明的核心,是实现强国富民的基本保障,是维护社会稳定、实现社会正义的有效方式。③无障碍环境建设专门立法,为增强残疾人、老年人的安全感、幸福感和获得感提供了有力的法治保障。(6分)
(2)
公民在法律面前人人平等;我国实施依法治国的基本方略,切实做到科学立法、严格执法、公正司法、全民守法;维护社会公平正义,促进和谐社会。(4分)
(3)
增强法治意识,自觉尊法学法守法用法,依法规范自身行为;积极宣传新法、新规,践行社会主义法治理念,弘扬法治精神;敢于并善于同违法犯罪行为作斗争。(4分)
30.(12分)
(1)
《未成年人网络保护条例》的实施,为我国对未成年人网络保护提供了有力的法治保障。体现了对未成年人的特殊保护,有利于为未成年人的健康成长营造良好的学习、生活和成长环境;有利于打击网络违法犯罪,全面推进依法治国,建设社会主义法治国家;有利于净化网络环境,营造健康、绿色的网络生态。(6分)
(2)
提高媒介素养,积极利用网络获取新知;不沉溺于网络,学会“信息节食”;自觉抵制不良信息;自觉遵守道德和法律,做一名负责的网络参与者。(6分)题号
1
2
3
4
5
6
7
8
9
10
11
12
13
答案
B
C
C
B
A
D
C
D
B
C
C
A
B
题号
14
15
16
17
18
19
20
21
22
23
24
25
答案
A
C
D
C
B
A
C
C
B
A
C
A
2024年中考道德与法治押题预测卷02(长沙卷)-(含考试版、答案、解析和答题卡): 这是一份2024年中考道德与法治押题预测卷02(长沙卷)-(含考试版、答案、解析和答题卡),文件包含2024年中考押题预测卷02长沙卷-道德与法治全解全析docx、2024年中考押题预测卷02长沙卷-道德与法治考试版A4docx、2024年中考押题预测卷02长沙卷-道德与法治参考答案docx、2024年中考押题预测卷02长沙卷-道德与法治考试版A3docx、2024年中考押题预测卷02长沙卷-道德与法治答题卡pdf等5份试卷配套教学资源,其中试卷共33页, 欢迎下载使用。
2024年中考道德与法治押题预测卷02(辽宁卷)-(含考试版、答案、解析和答题卡): 这是一份2024年中考道德与法治押题预测卷02(辽宁卷)-(含考试版、答案、解析和答题卡),文件包含2024年中考押题预测卷02辽宁卷-道德与法治全解全析docx、2024年中考押题预测卷02辽宁卷-道德与法治考试版A4docx、2024年中考押题预测卷02辽宁卷-道德与法治考试版A3docx、2024年中考押题预测卷02辽宁卷-道德与法治参考答案docx、2024年中考押题预测卷02辽宁卷-道德与法治答题卡pdf等5份试卷配套教学资源,其中试卷共29页, 欢迎下载使用。
2024年中考道德与法治押题预测卷02(湖北卷)-(含考试版、答案、解析和答题卡): 这是一份2024年中考道德与法治押题预测卷02(湖北卷)-(含考试版、答案、解析和答题卡),文件包含2024年中考押题预测卷02湖北卷-道德与法治全解全析docx、2024年中考押题预测卷02湖北卷-道德与法治考试版A4docx、2024年中考押题预测卷02湖北卷-道德与法治考试版A3docx、2024年中考押题预测卷02湖北卷-道德与法治参考答案docx、2024年中考押题预测卷02湖北卷-道德与法治答题卡pdf等5份试卷配套教学资源,其中试卷共27页, 欢迎下载使用。

