吉林省松原市宁江区2023—2024年学七年级下学期期中生物试题
展开
这是一份吉林省松原市宁江区2023—2024年学七年级下学期期中生物试题,共17页。
注意事项:
1.答题前,请将自己的姓名、准考证号填写在答题卡上,并将条形码准确粘贴在条形码区域内。
2.答题时,请按照考试要求在答题卡上的指定区域内作答,在草稿纸、试题上答题无效。
一、选择题(下列各题只有一个正确答案,每小题1分,共20分)
1. 关于人类的起源和进化的叙述,错误的是( )
A. 人类起源于森林古猿B. 人类的起源与环境变化密切相关
C. 人类出现的标志是直立行走D. 人类首先掌握技能是使用文字
【答案】D
【解析】
【分析】根据人类的起源和进化过程进行解答。
【详解】 A.人类与线代类人猿有共同的祖先,是由森林古猿进化而来,A正确。
B.森林古猿广泛分布于非、亚、欧地区,尤其是非洲的热带丛林,后来由于环境的变化,森林古猿朝两个方面进化,一部分森林古猿仍然以树栖生活为主,慢慢进化成了现代类人猿,另一支却由于森林的大量消失等环境的改变被迫下到地面上来生活,慢慢的进化成了人类。由此可知,B正确。
C.直立行走是进化发展的基础,直立行走使人类脱离了束缚,是区别森林古猿与人类的重要标志,是使用工具制造工具的基础,C正确。
D.在人类的进化历程中,人类首先掌握的技能是使用简单的工具,而不是使用文字,D错误。
【点睛】解答此类题目的关键是理解人类的起源和进化历程。
2. 学习了“食物中的营养物质”,小刚提出了以下饮食建议,不合理的是( )
A. 水、无机盐、维生素虽不能为生命活动提供能量,但在饮食中必不可少
B. 脂肪是主要的储能物质,青少年应多吃含脂肪丰富的食物
C. 补钙的同时需要补充维生素D
D. 牙龈易出血,应多吃新鲜蔬菜、水果
【答案】B
【解析】
【分析】食物中含有六大类营养物质:蛋白质、糖类、脂肪、维生素、水和无机盐,各具有不同的作用,据此解答。试卷源自 每日更新,更低价下载,欢迎访问。【详解】A.水、无机盐、维生素不提供能量,但在饮食中必不可少,如缺少维生素C会得坏血病等,正确。
B.脂肪是人体内备用的能源物质,蛋白质是构成人体细胞的基本物质,青少年应多吃含蛋白质丰富的食物,错误。
C.维生素D影响钙的吸收和利用,缺维生素D一定会导致缺钙,在注意补钙的同时,还要注意补充维生素D,正确。
D.牙龈出血是缺少维生素C的表现,因为维生素C能够增强人体的抵抗力。维生素C主要存在于新鲜的蔬菜和水果中,应多吃新鲜蔬菜、水果,正确。
故选B。
【点睛】掌握食物中各种营养成分的作用是解题的关键。
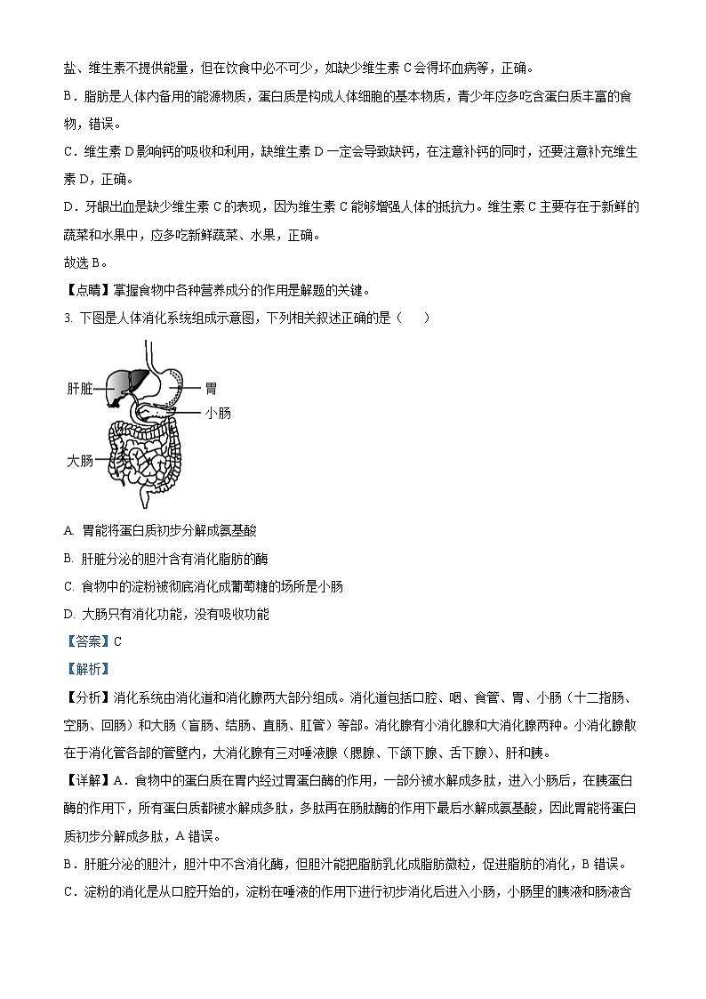
3. 下图是人体消化系统组成示意图,下列相关叙述正确的是( )
A. 胃能将蛋白质初步分解成氨基酸
B. 肝脏分泌的胆汁含有消化脂肪的酶
C. 食物中的淀粉被彻底消化成葡萄糖的场所是小肠
D. 大肠只有消化功能,没有吸收功能
【答案】C
【解析】
【分析】消化系统由消化道和消化腺两大部分组成。消化道包括口腔、咽、食管、胃、小肠(十二指肠、空肠、回肠)和大肠(盲肠、结肠、直肠、肛管)等部。消化腺有小消化腺和大消化腺两种。小消化腺散在于消化管各部的管壁内,大消化腺有三对唾液腺(腮腺、下颌下腺、舌下腺)、肝和胰。
【详解】A.食物中的蛋白质在胃内经过胃蛋白酶的作用,一部分被水解成多肽,进入小肠后,在胰蛋白酶的作用下,所有蛋白质都被水解成多肽,多肽再在肠肽酶的作用下最后水解成氨基酸,因此胃能将蛋白质初步分解成多肽,A错误。
B.肝脏分泌的胆汁,胆汁中不含消化酶,但胆汁能把脂肪乳化成脂肪微粒,促进脂肪的消化,B错误。
C.淀粉的消化是从口腔开始的,淀粉在唾液的作用下进行初步消化后进入小肠,小肠里的胰液和肠液含有消化糖类的酶,在这些酶的作用下,淀粉被彻底消化为葡萄糖,淀粉在小肠内被彻底消化为葡萄糖,C正确。
D.大肠不具有消化功能,但大肠可以吸收少量的水、无机盐和维生素,D错误。
故选C。
4. 下列哪项不是小肠的结构与吸收功能相适应的特点( )
A 小肠长5~6米
B. 小肠内表面有许多皱襞和小肠绒毛
C. 小肠壁内有肠腺
D. 小肠绒毛中有毛细血管
【答案】C
【解析】
【分析】小肠很长,约5-6米,小肠壁的内表面有许多环形皱襞,皱襞上有许多绒毛状的突起,这种突起叫做小肠绒毛,由于环形皱襞和小肠绒毛的存在,使小肠的吸收面积大大增加,可达200平方米以上,小肠绒毛的壁很薄,只有一层扁平上皮细胞构成,而且绒毛中有丰富的毛细血管和毛细淋巴管,这种结构特点有利于小肠吸收营养物质,所以小肠是吸收的主要器官,小肠有肠腺,可产生消化液,有利于消化。
【详解】AB.小肠长5~6米,肠内表面有许多皱襞和小肠绒毛,吸收面积大,AB正确。
C.小肠壁内有肠腺,肠腺能分泌小肠液,肠液中含有消化糖类、蛋白质和脂肪的酶。与吸收营养物质无关,C错误。
D.小肠绒毛中有毛细血管,有利于营养物质被吸收进入血液,D正确。
故选C。
5. 5月20日是中国学生营养日,合理营养有利于学生的健康。某同学设计和烹制了一顿午餐:米饭、红烧肉、清蒸鱼、豆腐汤。为使这顿午餐符合合理营养原则,应添加( )
A. 馒头B. 酱牛肉C. 鸡蛋羹D. 凉拌菠菜
【答案】D
【解析】
【分析】合理营养是指全面而平衡的营养。“全面”是指摄取的营养素(六类营养物质和膳食纤维)种类要齐全;“平衡”是指摄取各种营养素的量要合适(不少也不多,比例适当),与身体的需要要保持平衡。
【详解】合理营养主要是指摄取营养素的种类要齐全,摄取营养素要合适,与身体需要的保持平衡。为了做到合理营养,营养学家提倡城乡居民每天均衡地吃“平衡膳食宝塔”中的五类食物。以避免营养不良和营养过剩。平衡膳食、合理营养要求营养成分全面,搭配合理。大米饭中主要含有糖类,红烧肉主要含有蛋白质和脂肪类,清蒸鱼和豆腐汤中主要含有蛋白质类,以上食物的营养成分中缺少维生素类,故应再添加凉拌菠菜比较合理。
故选D。
6. 实验课上进行了测定花生种子中能量的实验(如图所示),下列相关叙述不正确的是( )
A. 花生种子燃尽后,待温度计示数不再上升就可以读数了
B. 实验中水吸收的热量正好等于花生种子实际所含的能量
C. 实验中要注意不随意走动引起明显的气体流动,其目的是减少热量散失
D. 若种子燃烧不完全,会使测量结果偏小
【答案】B
【解析】
【分析】每克食物在体外充分燃烧时释放的热量,是食物的热价。食物的热价反映出食物中储存能量的多少。
【详解】A.实验中,要等花生种子燃尽后,温度计示数不再上升再读数,这样数值更准确,A正确。
B.实验过程中由于存在种子燃烧不充分、保温措施不够好等因素,会导致实验中水吸收的热量小于花生种子中实际所含的能量,B错误。
C.实验过程中尽量在密闭的环境中进行,如要注意挡风,不随意走动,来减少热量散失,C正确。
D.种子不完全燃烧,种子储存能量没有完全转化给水,会使测量结果偏小,D正确。
故选B。
7. 一位同学吃西瓜时,将一粒西瓜子咽了下去,下列哪项是它的旅行路线( )
A. 口腔→食道→胃→大肠→小肠→肛门
B. 口腔→胃→食道→小肠→大肠→肛门
C. 口腔→大肠→胃→食道→小肠→肛门
D. 口腔→食道→胃→小肠→大肠→肛门
【答案】D
【解析】
【分析】此题是一道基础知识题,考查的是消化道的组成。
【详解】消化道是食物的通道,是由口腔、咽、食道、胃、小肠、大肠、肛门组成,食物经过消化道的顺序是:口腔→咽→食道→胃→小肠→大肠→肛门。所以一位同学吃西瓜时,将一粒西瓜子咽了下去,它的旅行路线是口腔→咽→食道→胃→小肠→大肠→肛门。
故选D。
【点睛】掌握消化道的组成是本题解题关键。
8. 下列在青春期做法中,正确的是( )
A. 独立意识增强,不受父母管教
B. 隐蔽自我,不听他人意见
C. 与异性交往有礼有节、互相尊重
D. 通过抽烟喝酒排解烦恼
【答案】C
【解析】
【分析】青春期是一个生长和发育发生重要变化的时期。身高体重迅速增加是青春期的一个显著特点;性发育和性成熟也是青春期最突出的特征;另外脑的结构和功能不断发展和完善,心肺等器官的功能也显著增强。青春期是人一生中身体发育和智力发展的黄金时期。
【详解】ABD.进入青春期,男孩和女孩心理变化的最大特点就是自我意识的增强,有了强烈的独立意识,很多事情不愿意与人交流,但自我约束力很差,需要接受老师和父母的管教,广泛听取他人意见,有烦恼应该主动寻求帮助,不能通过抽烟喝酒排解烦恼。因此,ABD错误。
C.青春期的男孩和女孩的性器官都迅速发育,男性的睾丸和女性的卵巢都重量增加,并能够产生生殖细胞和分泌性激素,性激素能促进第二性征的出现,男孩女孩对异性产生了好奇和神秘感,不应该可以躲避,也不能过分交往,与异性交往时应该做到有礼有节、互相尊重,C正确。
故选C。
9. “民以食为天,食以安为先”。下列做法不符合食品安全的是( )
A. 发霉的花生洗净煮熟后食用
B. 打开包装的牛奶要及时饮用
C. 购买经检疫合格的农家猪肉
D. 生豆角要烹制熟透后再食用
【答案】A
【解析】
【分析】食品安全指食品无毒、无害,符合应当有的营养要求,对人体健康不造成任何急性、亚急性或者慢性危害。
【详解】A.霉变的食物有毒,洗净煮熟也不能食用,A错误。
B.打开了包装的牛奶、饮料等,会与空气接触,容易漂浮进去细菌或真菌,所以应尽快喝完,不要在常温下久放,B正确。
C.购买盖有检疫印章的猪肉符合食品安全,C正确。
D.生豆角含有植物毒素,因此生豆角要烹制熟透后再吃,D正确。
故选A。
10. 呼吸道能对吸入的空气进行处理,呼吸道不具备的功能是( )
A. 气体交换B. 清洁空气C. 温暖空气D. 湿润空气
【答案】A
【解析】
【分析】呼吸系统的组成包括呼吸道和肺两部分,呼吸道包括鼻腔、咽、喉、气管、支气管,是呼吸的通道,肺是气体交换的主要场所。
【详解】呼吸系统由呼吸道和肺组成。呼吸道包括鼻、咽、喉、气管、支气管,是气体进出肺的通道,对吸入的气体进行处理,使肺部的气体温暖、湿润、清洁。肺是进行气体交换的器官,全身的静脉血在肺泡毛细血管处动脉化,将氧气带到全身各个器官,故A符合题意。
【点睛】掌握呼吸系统组成及各部分的功能是解题的关键。
11. 下列结构中,既属于呼吸系统,又属于消化系统的器官是( )
A. 鼻B. 喉C. 咽D. 气管和支气管
【答案】C
【解析】
【详解】试题分析: 消化道包括口腔、咽、食道、胃、小肠、大肠、肝门。呼吸道包括鼻腔、咽、喉、气管、支气管。所以咽是呼吸系统和消化系统的共同通道。
考点: 呼吸道和消化道的组成。
12. 新冠病毒感染流行期间,外出时要戴口罩,吐痰时要用纸巾捂住口鼻。这是因为痰液中可能含有病毒等。那么痰液形成的主要部位是( )
A. 气管、支气管B. 鼻、口腔C. 口腔、食道D. 咽、喉
【答案】A
【解析】
【分析】呼吸道的组成由上到下依次是鼻腔、咽、喉、气管和支气管,鼻腔内有鼻毛,可以阻挡灰尘,呼吸道都有骨或软骨做支架,其内表面覆盖着黏膜,黏膜内还分布有丰富的毛细血管。
【详解】气管和支气管的黏膜上有腺细胞,腺细胞可以分泌黏液,可以使气管内湿润,黏液中含有能抵抗细菌和病毒的物质。当黏膜上的纤毛向喉部摆动时,把外来的尘粒、细菌等和黏液一起送到咽部,通过咳嗽排出体外,形成痰。因此痰液形成的主要部位是气管、支气管。
故选A。
13. 肺泡内的氧气扩散到血液需要经过几层细胞( )
A. 一层B. 二层C. 三层D. 四层
【答案】B
【解析】
【分析】肺泡与血液的气体交换示意图:
【详解】肺泡外缠绕着毛细血管,肺泡壁和毛细血管壁都是只由一层上皮细胞构成。血液中的氧气浓度比肺泡内的氧气浓度低,根据气体扩散作用的原理,氧气会穿过毛细血管壁、肺泡壁进入血液。所以,肺泡内的气体进入血液,需要经过两层细胞,故B正确,ACD错误。
故选B。
14. 在显微镜下观察人血永久涂片时,看到的物像如图所示,其中能够吞噬病菌、促进止血的血细胞分别是
A. ①、②B. ①、③C. ③、②D. ②、③
【答案】D
【解析】
【分析】血液分为两部分:血浆和血细胞,血细胞包括①红细胞、②白细胞、③血小板。
【详解】人体三种血细胞的特点:
根据表格,能够吞噬病菌、促进止血的血细胞分别是②白细胞和③血小板,D符合题意。
故选D。
15. 贫血患者的血常规检验报告单中,明显低于正常值的可能是红细胞和( )
A. 白细胞B. 淋巴细胞C. 血小板D. 血红蛋白
【答案】D
【解析】
【分析】血细胞包括红细胞、白细胞和血小板。红细胞是数量最多的血细胞,成熟的红细胞没有细胞核,富含血红蛋白,具有运输氧气的功能,也运输一部分二氧化碳。白细胞是数量最少的血细胞,有细胞核,但比红细胞大,能吞噬病菌,有防御保护功能。血小板是体积最小的血细胞,无细胞核,形状不规则,有止血和凝血的作用。
【详解】血液中红细胞的数量过少或血红蛋白的含量过低都叫贫血。铁是构成血红蛋白的一种成分,人体缺铁会使血红蛋白的合成发生障碍,从而使人体内血红蛋白的含量过低,导致贫血,出现头晕、乏力等贫血症状。因此,患贫血的病人,需要在食物中增加的营养成份是铁和蛋白质。所以,贫血患者的血常规检验报告单中,明显低于正常值的可能是红细胞和血红蛋白。
故选D。
16. 青少年如果挑食、偏食,常导致某些疾病的发生,下列疾病与病因对应错误的是( )
A. 神经炎——缺乏含铁的无机盐
B. 佝偻病——缺乏含钙的无机盐
C. 夜盲症——缺乏维生素A
D. 坏血病——缺乏维生素C
【答案】A
【解析】
【分析】1、维生素是一类比较简单的有机物,种类很多,不为人体提供能量,人体每日对它们的需要量也很小,但是它们对人体的重要作用是其他营养物质所不能代替的。2、无机盐对人体的作用多种多样。
【详解】A.人体缺乏维生素B1易患神经炎、消化不良、食欲不振等,缺乏维生素D易患佝偻病、骨质疏松症,故A错误。
B.佝偻病是人体缺钙和维生素D的表现。人体缺乏含钙的无机盐,儿童易患佝偻病,中老年人特别是妇女易患骨质疏松症,故B正确。
C.夜盲症是人体缺乏维生素A的表现。人体缺乏维生素A易患皮肤干燥、夜盲症、干眼症等,故C正确。
D.坏血病是由于缺乏维生素C形成的,故D正确。
故选A。
17. 下图中X、Y、Z三条曲线表示食物中脂肪、淀粉、蛋白质三种营养物质在消化道(依次用A、B、C、D、E表示)中被消化的程度,下列有关叙述正确的是( )
A. 脂肪的消化曲线为Y
B. 淀粉、蛋白质分别在消化道的口腔和小肠开始被消化
C. 由图可知脂肪、淀粉、蛋白质的起始消化位置不同
D. 由图可推测C是消化营养物质的主要器官
【答案】C
【解析】
【分析】图示中,横坐标表示各段消化道,其中A是口腔,B是咽和食道,C是胃,D是小肠,E是大肠;纵坐标表示的是淀粉、脂肪和蛋白质在各段消化道中的消化程度。曲线X代表的物质自口腔开始消化,在小肠内被消化完,此物质应为淀粉;曲线Y代表的物质在胃内开始被消化,在小肠内被分解完毕,此物质应为蛋白质;曲线Z代表的物质只在小肠内被消化,此物质应为脂肪。
【详解】A.X、Y、Z三种物质最终被完全消化的区间为D,而小肠是营养物质消化和吸收的主要器官,可推测D表示小肠。由于脂肪只在小肠内被消化,则曲线Z为脂肪的消化曲线,A错误。
B.淀粉消化从口腔开始;蛋白质的消化是从胃开始的;脂肪的消化开始于小肠,即淀粉、蛋白质和脂肪分别在消化道的口腔、胃和小肠开始被消化,B错误。
C.淀粉的消化从口腔开始;蛋白质的消化是从胃开始的;脂肪的消化开始于小肠,C正确。
D.D小肠是食物消化和营养物质吸收的主要场所,D错误。
故选C。
18. 某生物小组用新鲜的猪心脏做灌流实验。当水从肺静脉灌入,观察到水流出的血管是( )
A. 主动脉B. 肺动脉C. 肺静脉D. 上、下腔静脉
【答案】A
【解析】
【分析】房室瓣只能朝向心室开,动脉瓣只能朝向动脉开。这样就保证了血液只能按一定的方向流动:血液只能从心房流向心室,从心室流向动脉,而不能倒流。
【详解】心脏有四个腔:左心房、右心房、左心室、右心室,左心房连通肺静脉,右心房连通上下腔静脉,左心室连通主动脉,右心室连通肺动脉;将水从肺静脉灌入,水在心脏内的流动路线是:水→肺静脉→左心房→左心室→主动脉,因此水从主动脉流出。
故选A。
19. 献血能挽救更多的生命。下列有关献血的叙述,错误的是( )
A. 提倡公民义务献血B. 任何人都可以参加献血
C. 我国实行无偿献血制度D. 一次献血300毫升不会影响健康
【答案】B
【解析】
【分析】无偿献血是指为了拯救他人生命,志愿将自己的血液无私奉献给社会公益事业,而献血者不向采血单位和献血者单位领取任何报酬的行为。
【详解】A.我国实行无偿献血制度,鼓励公民自愿献血,A正确。
B.我国实行无偿献血制度,鼓励公民自愿献血,无偿献血的年龄是18-55周岁,男体重大于等于50公斤,女体重大于等于45公斤,经检查身体合格者,可以参加献血,B错误。
C.从1998年起,我国实行无偿献血制度,C正确。
D.健康成年人一次献血200-300毫升,献血后,身体自动调节,使血量很快恢复正常,不会影响健康,D正确。
故选B。
20. 医院有患者急需大量输血,该患者的血型是 AB 型,最好给他输入的血液是 ( )
A. O 型B. A 型C. B 型D. AB 型
【答案】D
【解析】
【分析】输血以输同型血为原则,如正常情况下A型血的人输入A型血,B型血的人输入B型血。
【详解】由分析可知,输血以输同型血为原则。但在紧急情况下,AB血型的人可以接受任何血型,O型血可以输给任何血型的人。 如果异血型者之间输血输得太快太多,输进来的凝集素来不及稀释,也可能引起凝集反应。因此,输血时应该以输入同型血为原则。异血型者之间输血,只有在紧急情况下,不得已才采用。因此首先考虑的应该是输同型血,故给急需大量输血的AB 血型的患者,最好输入AB型血,即D符合题意。
故选D。
二、非选择题(每空1分,共30分)
21. 北京在2023年3月26日成功将“试管婴儿”纳入医保中,1978年7月25日世界上第一例试管婴儿在英国出生,揭开了人类辅助生育技术的新纪元,采用辅助生育技术不仅可以治疗不孕症,而且可以通过该技术观察胚胎发育的过程,揭示生殖的奥秘。结合图示,完成如下问题:
(1)试管婴儿并不是指婴儿在试管里完成生长发育,而是指用人工的方法使卵细胞和精子在试管内完成______作用;其胚胎发育的主要场所是______。
(2)本实验过程中采集的卵细胞产生于[④]______中。
(3)胎儿通过[___](填序号)与母体进行物质交换,获得营养物质和氧,排出代谢废物。
(4)成熟的胎儿和胎盘从母体阴道产出的过程叫做______。
【答案】(1) ①. 受精 ②. 子宫
(2)卵巢 (3)②
(4)分娩
【解析】
【分析】如图中,①脐带,②胚盘,③子宫,④卵巢,⑤输卵管。
【小问1详解】
试管婴儿是指采用人工方法让卵细胞和精子在体外受精,试管婴儿的生命始于受精卵,并进行早期胚胎发育,然后移植到母体子宫内发育诞生的婴儿。因此,试管婴儿并不是指婴儿在试管里完成生长发育,而是指用人工的方法使卵细胞和精子在试管内完成受精作用;其胚胎发育的主要场所是子宫。
【小问2详解】
卵巢的作用是产生卵细胞和分泌雌性激素。因此,本实验过程中采集的卵细胞产生于④卵巢。
【小问3详解】
胎儿生活在子宫内半透明的羊水中,通过胎盘、脐带与母体进行物质交换,胎儿从母体获得所需要的营养物质和氧气,胎儿产生的二氧化碳等废物,也是通过胎盘经母体排出体外的,故胎盘是胎儿与母体之间进行物质交换的器官。因此,胎儿通过②胎盘与母体进行物质交换,获得营养物质和氧,排出代谢废物。
【小问4详解】
母体怀孕40周左右,胎儿就发育成熟了;成熟的胎儿从母体阴道产出,这一过程称为分娩。
22. 图甲是“观察小鱼尾鳍内血液流动”实验材料的处理,图乙是显微镜下观察到的血液在血管中的流动情况。请据图回答下列问题。
(1)为了便于观察血液的流动,应选择活的且尾鳍色素________(填“较多”或“较少”)的小鱼。
(2)图甲中用湿棉絮包裹小鱼的鳃盖和躯干部,并时常往棉絮上滴水以保持湿润,其目的是维持小鱼正常的________。
(3)图乙中②是________(填血管名称),判断依据是________________。
(4)显微镜下观察到血液在图乙中的______(填序号)内流动速度最快。实验结束后,将小鱼放回鱼缸。
【答案】(1)较少 (2)呼吸
(3) ①. 毛细血管 ②. 其内红细胞呈单行通过
(4)①
【解析】
【分析】用显微镜观察小鱼尾鳍时,判断动脉、静脉和毛细血管的依据是:从主干流向分支的血管是动脉,由分支流向主干的血管是静脉,红细胞单行通过的是毛细血管。图乙中①是动脉,②是毛细血管,③是静脉。
【小问1详解】
为了便于观察,应选取尾鳍含色素少的活小鱼。
【小问2详解】
鱼生活在水中,用鳍游泳,用鳃呼吸,实验时应用湿棉花将小鱼的鳃盖和躯干部包裹起来,保证正常的呼吸。小鱼生活在水中,用鳃呼吸,来获得水中的溶解氧,因此在观察小鱼尾鳍内血液的流动的实验过程中,要用浸湿的棉絮,并经常滴加清水,将小鱼的头部的鳃盖和躯干包裹起来,目的是保持小鱼正常的呼吸。
【小问3详解】
红细胞单行通过的是②毛细血管;其中毛细血管的特点是管腔最细,血流速度最慢,只允许红细胞单行通过。
【小问4详解】
从主干流向分支的血管是①动脉,动脉是将血液从心脏运送到全身各处的血管,动脉内血液流动速度最快。
23. 将馒头放入口中,慢慢地咀嚼,细细地品尝你会感觉有甜味,这是为什么呢?生物学兴趣小组的同学对此展开了探究,他们设计了如下表所示实验方案。请据此回答下列问题。
(1)馒头的主要成分是淀粉,属于糖类,糖类与食物中的脂肪、________既是组成细胞的主要有机物,又能为生命活动提供能量。
(2)若选用1号和3号试管进行对照,探究的问题是________。
(3)要想探究温度对唾液淀粉酶作用的影响,应选择______号和4号试管进行对照。
(4)预测实验现象,只有______号试管不变蓝色,原因是______________。
(5)1号试管和2号试管的探究结果告诉我们。吃饭时应该______________。
【答案】(1)蛋白质 (2)唾液是否影响淀粉的消化?
(3)1 (4) ①. 1 ②. 该试管加入了唾液,并进行了充分搅拌,唾液与淀粉充分混合,淀粉被完全分解
(5)细嚼慢咽
【解析】
【分析】(1)唾液腺能分泌唾液,唾液中含有唾液淀粉酶,能够将淀粉初步消化为麦芽糖;淀粉遇到碘液会变蓝,麦芽糖遇到碘液不会变蓝。
(2)在研究一种条件对研究对象的影响时,所进行的除了这种条件不同以外,其它条件都相同的实验,叫对照实验,一组对照实验分为实验组和对照组。实验组是接受实验变量处理的对象组;对照组是不接受实验变量处理的对象组。为了确保实验结果只是由实验变量的不同引起的,就应当使实验组和对照组中除实验变量不同外,其它条件都相同。
【小问1详解】
食物中含有的六大类营养物质中,能为人体提供能量的是糖类、脂肪和蛋白质,其中蛋白质是构成人体细胞的基本物质,蛋白质还能被分解,为人体的生理活动提供能量;糖类是人体最重要的供能物质,糖类也是构成细胞的一种成分;脂肪是人体内备用的能源物质,同时也参与细胞膜的构建。因此糖类与食物中的脂肪、蛋白质既是组织细胞的物质,又能为生命活动提供能量。
【小问2详解】
若选用1号与3号试管进行对照实验,则实验变量是唾液,探究的问题是唾液是否影响淀粉的消化?
【小问3详解】
要想探究温度对唾液淀粉酶作用的影响,则实验变量是温度,即除温度不同外,其他条件都相同且适宜,故应选择1号和4号试管进行对照实验。
【小问4详解】
1号试管中唾液淀粉酶将馒头中的淀粉完全分解成麦芽糖,因此滴加碘液不变蓝;3号试管中清水对淀粉没有分解作用,因此滴加碘液变蓝;4号试管的环境温度是0℃,低温影响酶的活性,因此滴加碘液变蓝;2号试管中唾液淀粉酶未与馒头中的淀粉充分混合,唾液淀粉酶没有将淀粉全部分解消化,因此滴加碘液变蓝。所以实验结果是1号试管中的物质遇到碘液不变蓝,原因是该试管加入了唾液,并进行了充分搅拌,在适宜温度下,唾液与淀粉充分混合,淀粉被完全分解成麦芽糖了。
【小问5详解】
馒头碎屑模拟牙齿的咀嚼,搅拌模拟舌的搅拌;故比较1号和2号试管实验结果可知,牙齿的咀嚼和舌的搅拌能够促进淀粉的消化。因此,这探究结论给我们的启示是吃饭时要细嚼慢咽。
24. 新型冠状病毒感染者主要表现为发热、干咳、呼吸困难。重症感染者甚至可能导致呼吸衰竭。ECMO(体外膜肺氧合器,俗称人工肺),可给重症心肺功能衰竭患者提供持续的体外呼吸与循环,以维持患者生命。如图所示,该设备将人体内上、下腔静脉中的血液引出体外,经氧合器将其充氧,再送回患者的肺静脉,请结合材料和示意图回答下列问题。
(1)血液流经氧合器后由含氧少的________血变成了含氧丰富的________血(填“静脉”或“动脉”)。氧合器起到了人体内________(填器官名称)的功能。
(2)图中人体内上、下腔静脉的血液经氧合器,再流回到肺静脉,这个过程相当于人体血液循环中的________(填“体循环”或“肺循环”)。
(3)心房与心室之间、心室与动脉之间都具有能开闭的瓣膜,它的作用是________。
(4)心脏是一个主要由肌肉组织组成的中空的器官,心脏的四个腔中,肌肉最发达的,壁最厚的是________。
【答案】(1) ①. 静脉 ②. 动脉 ③. 肺
(2)肺循环 (3)防止血液倒流
(4)左心室
【解析】
【分析】(1)心脏的壁主要由肌肉组织构成,能够收缩和舒张,推动血液在心脏和血管组成的管道中循环流动,是血液循环的动力器官。
(2)肺循环的路线是:右心室→肺动脉→肺部毛细血管→肺静脉→左心房,血液流经肺部毛细血管时,与肺泡进行气体交换,血液中的二氧化碳进入肺泡,肺泡中的氧进入血液。这样血液由含氧少的静脉血变成含氧丰富的动脉血。
【小问1详解】
新鲜空气被吸入肺后,肺泡中的氧气含量高于血液里的氧气含量,氧气由肺泡扩散到血液里;血液里二氧化碳的含量高于肺泡中的二氧化碳的含量,二氧化碳由血液扩散到肺泡里;血液中氧气增多,二氧化碳减少,血液成分发生的变化是由静脉血变成动脉血。氧合器为人体提供氧气,起到肺的功能,血液流经氧合器后由含氧少的静脉血变成了含氧丰富的动脉血。
【小问2详解】
肺循环的路线是:右心室→肺动脉→肺部毛细血管→肺静脉→左心房。氧合器模拟人的肺,因此,图中人体内上、下腔静脉的血液经氧合器,再流回到肺静脉,这个过程相当于人体血液循环中的肺循环。
【小问3详解】
心房和心室之间瓣膜叫房室瓣,它只能朝向心室开,保证血液只能从心房流向心室;心室和相连的动脉之间的瓣膜叫动脉瓣,只能朝向动脉开,保证血液只能从心室流向动脉。这样就保证了血液只能按一定方向流动:心房→心室→动脉,而不能倒流。
【小问4详解】
心脏壁越厚,肌肉越发达,收缩和舒张就越有力。心室的收缩把血液输送到全身的毛细血管或肺部的毛细血管,而心房的收缩只需要把血液送入心室。因此,与心室及心房各自所承担的功能相适应,心室的壁就比心房的壁厚。同样的道理,左心室的收缩把血液输送到全身,而右心室的收缩把血液输送到肺,二者相比,左心室输送血液的距离长,与此相适应,左心室的壁比右心室的壁厚。
25. 下图为呼吸运动模型,请据图回答下列问题。
(1)图中①模拟的结构是________,④模拟的结构是________。
(2)如图所示,用手下拉橡皮膜时气球会胀大,这表示________气的过程。此过程进行时,橡皮膜代表的结构会________(填“收缩”或“舒张”),其顶部________(填“上升”或“下降”),胸廓的上、下径增大,使得胸腔容积________(填“增大”或“减小”),肺便扩张,肺内的气体压力________(填“增大”或“减小”),于是气体就进入肺。
(3)人体呼出的气体中,________含量增多,该物质能使澄清的石灰水变浑浊。
【答案】(1) ①. 气管 ②. 膈
(2) ①. 吸 ②. 收缩 ③. 下降 ④. 增大 ⑤. 减小
(3)二氧化碳##CO2
【解析】
【分析】呼吸运动是人体胸廓有节律的扩大和缩小,呼吸运动包括吸气和呼气两个过程。吸气时,膈肌与肋骨间的肌肉收缩,胸廓扩张,肺随之扩大,肺内气压降低,肺内气压低于外界大气压,气体入肺;当膈肌和肋骨间的肌肉舒张时,胸廓缩小,肺随之缩小,肺内气压升高,肺内气压高于外界大气压,气体出肺。分析图示,①模拟气管,②模拟支气管,③模拟肺,④模拟膈肌。
【小问1详解】
结合分析可知,①模拟的结构是气管,④模拟的结构是膈肌。
【小问2详解】
吸气时,膈肌与肋骨间的肌肉收缩,胸廓扩张,肺随之扩大,肺内气压降低,肺内气压低于外界大气压,气体入肺。因此,用手下拉橡皮膜时气球胀大,这表示吸气过程。此过程进行时,橡皮膜代表的膈肌收缩,其顶部下降,胸廓的上、下径增大,胸腔容积增大,肺便扩张,肺内气压减小,于是气体就进入肺。
【小问3详解】
人体呼吸时,从外界吸入空气,呼出的气体与吸入的气体相比较,二氧化碳增多了,氧减少了。因此,人体呼出的气体中,二氧化碳含量增多。项目
血细胞类型
红细胞
白细胞
血小板
形状
面凹的圆饼状
球形
形状不规则
有无细胞核
无(成熟的红细胞)
有
无
大小、数量
较大
最多
男性(5.0×1012/L),女性(4.2×1012/L)
最大
较少
(4.0-10.0)×109个/L
最小
100~300×109个/L
功能
运输氧、二氧化碳
吞噬病菌,防御和保护
止血和加速凝血
试管编号
加入物质
是否搅拌
温度
水浴时间
检测试剂
实验现象
1
馒头碎屑+2毫升唾液
充分搅拌
37℃
10分钟
碘液
2
馒头块+2毫升唾液
不搅拌
3
馒头碎屑+2毫升清水
充分搅拌
4
馒头碎屑+2毫升唾液
充分搅拌
0℃
相关试卷
这是一份2023年吉林省松原市宁江区中考生物三模试卷(含解析),共19页。试卷主要包含了选择题,简答题等内容,欢迎下载使用。
这是一份吉林省松原市宁江区三校2022-2023学年九年级下学期期中生物试题,共5页。试卷主要包含了单项选择题,连线题,识图题,分析说明题,科学探究题等内容,欢迎下载使用。
这是一份2023年吉林省松原市宁江区四九年级三模生物试题,共3页。

