河南省濮阳市濮阳县卫都实验学校2023-2024学年八年级下学期3月考试地理试题
展开注意事项:
1.答题前填写好自己的姓名、班级、考号等信息;
2.请将答案正确填写在答题卡上。
一、选择题(每题1分,共20分)
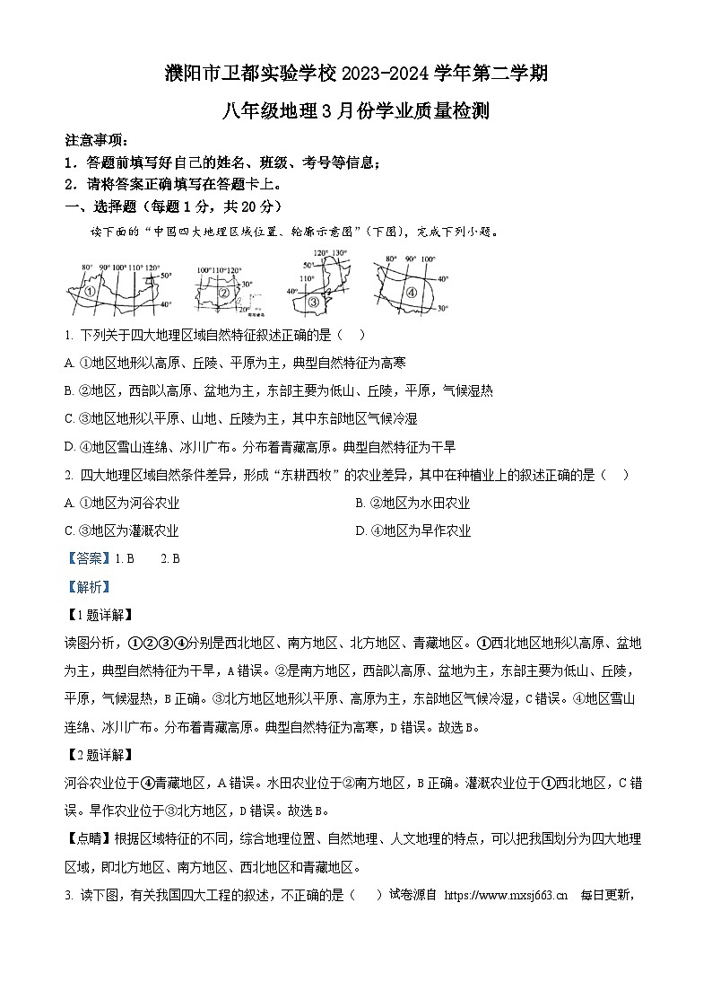
读下面的“中国四大地理区域位置、轮廓示意图”(下图),完成下列小题。
1. 下列关于四大地理区域自然特征叙述正确的是( )
A. ①地区地形以高原、丘陵、平原为主,典型自然特征为高寒
B. ②地区,西部以高原、盆地为主,东部主要为低山、丘陵,平原,气候湿热
C. ③地区地形以平原、山地、丘陵为主,其中东部地区气候冷湿
D. ④地区雪山连绵、冰川广布。分布着青藏高原。典型自然特征为干旱
2. 四大地理区域自然条件差异,形成“东耕西牧”的农业差异,其中在种植业上的叙述正确的是( )
A. ①地区为河谷农业B. ②地区为水田农业
C. ③地区为灌溉农业D. ④地区为早作农业
【答案】1. B 2. B
【解析】
【1题详解】
读图分析,①②③④分别是西北地区、南方地区、北方地区、青藏地区。①西北地区地形以高原、盆地为主,典型自然特征为干旱,A错误。②是南方地区,西部以高原、盆地为主,东部主要为低山、丘陵,平原,气候湿热,B正确。③北方地区地形以平原、高原为主,东部地区气候冷湿,C错误。④地区雪山连绵、冰川广布。分布着青藏高原。典型自然特征为高寒,D错误。故选B。
【2题详解】
河谷农业位于④青藏地区,A错误。水田农业位于②南方地区,B正确。灌溉农业位于①西北地区,C错误。旱作农业位于③北方地区,D错误。故选B。
【点睛】根据区域特征的不同,综合地理位置、自然地理、人文地理的特点,可以把我国划分为四大地理区域,即北方地区、南方地区、西北地区和青藏地区。
3. 读下图,有关我国四大工程的叙述,不正确的是( )试卷源自 每日更新,更低价下载,欢迎访问。
A. 图中西气东输工程气源地是塔里木盆地
B. 青藏铁路是世界海拔最高和最长的高原铁路,它的起止点是格尔木至拉萨
C. 南水北调工程东线可利用京杭运河
D. 西电东送中线的核心电站是三峡水电站
【答案】B
【解析】
【分析】
【详解】西气东输工程气源地是塔里木盆地,该盆地油气资源丰富,故A叙述正确;青藏铁路是世界海拔最高和最长高原铁路,它的起止点是西宁至拉萨,故B叙述错误;南水北调工程东线起点在长江下游的扬州,终点在天津,可利用京杭运河输水,故C叙述正确;"西电东送"就是把煤炭、水能资源丰富的西部省区的能源转化成电力资源,输送到电力紧缺的东部沿海地区,西电东送中线是将三峡和金沙江干支流水电送往华东地区,核心电站是三峡水电站,故D叙述正确。故选B。
【点睛】
4. 1100名科学家为我们赖以生存的地球勾画出了这样一幅景象:30年后,地球上70%的自然环境将遭到破坏,许多物种灭绝,一半以上的国家严重缺水,而可怜的地球还要养活20亿的新增人口。30年后地球上70%的自然环境将遭到严重破坏,请你猜测一下,将会遭到破坏的环境包括以下哪些
①温室效应,气候变暖,海平面上升
②板块运动异常,地震、火山、海啸频繁
③森林资源进一步受到破坏,水土流失加剧
④过度开采,各类资源特别是矿产资源面临枯竭问题
A. ①②③B. ②③④C. ①③④D. ①②③④
【答案】C
【解析】
【分析】
【详解】30年后将会遭到破坏的环境包括温室效应,导致气候变暖,海平面上升;森林资源进一步受到破坏,水土流失加剧;过度开采,各类资源特别是矿产资源面临枯竭的问题;板块运动异常则与这个关系不大,故选C.
【点睛】本题考查环境问题的有关知识.
除夕夜,北方包饺子迎新年,南方年糕扑鼻香,我国南北方地理差异显著,读图,完成下面小题。
5. 南方地区和北方地区的划分依据,主要考虑的是( )
A. 地形的不同B. 气候的不同C. 方言的不同D. 植被类型的不同
6. 关于我国南、北方农业生产差异的叙述,错误的是( )
A. 南方以水田为主,北方以旱地地为主
B. 南方主要种植水稻,北方主要种植小麦
C. 同一种农作物,在南方生长期长,在北方生长期短
D. 南方农作物可以一年两熟至三熟,北方只能一年一熟或两年三熟
7. 关于南、北方人文风情差异的描述,不符合实际情况的是( )
A. 民间体育——南滑雪北划船B. 饮食习惯——南米饭北面食
C. 传统民居风格——南尖顶北平顶D. 传统交通工具——南乘船北骑马
【答案】5. B 6. C 7. A
【解析】
【5题详解】
我国南北的分界线是秦岭——淮河,其两侧的气候差异显著,造就了南北不同的人文差异。B正确。地形、方言、植被类型存在差异,但不是划分的依据。ACD错误。故选择B。
【6题详解】
我国南方以水田为主,北方以旱地为主; 南方主要种植水稻,北方主要种植小麦; 南北农作物的活动积温不同,熟制不一样,同一种农作物,在南方生长期短,在北方生长期长; 南方农作物可以一年两熟至三熟,北方只能一年一熟或两年三熟。ABD叙述正确,C叙述错误。故选择C。
【7题详解】
我国南、北方人文风情差异明显:民间体育为南赛龙舟北滑雪;饮食习惯为南米饭北面食;传统民居风格为南尖顶北平顶;传统交通工具为南乘船北骑马。故选A。
【点睛】秦岭——淮河大致是我国1月份0℃等温线和800毫米等降水量线。其两侧气候差异显著,因此成为我国南北重要地理分界,南北自然环境的差异进一步导致了人文环境的差异。
“民以食为天,中国饮食文化源远流长,素有“烹饪王国”之称,读我国八大菜系分布图,完成下面小题。
8. 想要品尝正宗的“粤菜”,最好去( )
A. 四川省B. 广东省
C. 湖南省D. 福建省
9. 川菜的烹调方式以麻.辣为特色,人们都喜爱吃辣,产生这种现象的主要原因是( )
A. 吃辣椒能强身健体,有助于长高
B. 冬季气候较阴冷潮湿,吃辣椒可以驱寒抗湿
C. 四川为湿润山区,山地有利于辣椒作物生长
D. 四川经济发达,人们大量购买辣椒
10. 我国有丰富多样的餐饮食材,这主要是因为我国( )
A. 农业技术先进B. 人口分布不均
C. 民族文化多样D. 气候复杂多样
【答案】8. B 9. B 10. D
【解析】
【8题详解】
四川省简称川或蜀,湖南省简称湘,福建省简称闽,粤是广东省的简称,从图中所示位置看想要品尝正宗的“粤菜”,最好去广东省。A、C、D不符合题意,B符合题意。故选B。
【9题详解】
喜爱吃辣椒与强身健体和长高无关,A错误。四川居民爱吃辣椒主要还是因为当地气候的原因,四川地处山区,冬季气候较阴冷潮湿,吃辣椒可以驱寒抗湿,这是因为辣椒中含有一种叫做辣椒素的物质,吃了辣椒能使人心跳加快,毛孔张大,皮肤毛细血管扩张变粗,血液加速,汗腺张开,全身冒汗,身上的寒气湿气就被驱赶出体内,全身就会感觉到热乎乎的,B正确。四川适合辣椒生长与人们喜爱吃辣椒关系不大,C错误,经济发达与否和喜爱吃辣椒无关,D错误。故选B。
【10题详解】
我国气候复杂多样,使我国动植物资源极其丰富,世界上大多数动植物都能在我国找到适合生长的地方,所以我国有丰富多样的餐饮食材,D选项符合题意;丰富的餐饮食材与农业技术先进、人口分布以及民族文化关系不大,A、B、C不符合题意。故选D。
【点睛】我国幅员辽阔,面积广大,气候类型多样化,有温带季风气候、亚热带季风气候、温带大陆性气候、高山高原气候、热带季风气候四川省纬度较低,地势西北高,东南低,属于亚热带季风气候。
菠萝喜温暖、怕积涝,在年均温24-27℃,年降水量1000~2000mm的气候条件下生长最为适宜。徐闻县种植菠萝已有近百年的历史,是全国最大的菠萝产区。图示意我国菠萝主要种植县分布及徐闻县气候资料。读图,完成下面小题。
11. 我国菠萝主要种植县主要分布在( )
A. 北方地区B. 云、桂、川三省区
C. 暖温带区D. 北回归线南北两侧
12. 徐闻县种植菠萝的有利自然条件是( )
①纬度较低,热量充足②交通便利,市场广阔
③台风、洪涝灾害多发④季风气候,降水丰沛
A. ①②B. ①④C. ②③D. ③④
13. 从可持续发展的角度,徐闻县“菠萝经济”的发展可以采取( )
①打造品牌,提升知名度,扩大市场②进行深加工,延长产业链,提高附加值
③提升专业化生产,确保产业单一化④把叶渣加工成有机肥,提高资源利用率
A. ①②③B. ①②④C. ①③④D. ②③④
【答案】11. D 12. B 13. B
【解析】
【11题详解】
由图可知,我国菠萝主要种植县主要分布在云南省(运)、广西壮族自治区(桂)、广东省(粤)、福建省(闽)、台湾省(台)和海南省(琼),没有四川省;这些省区在北回归线南北两侧,属于热带和亚热带,属于南方地区,D正确,ABC错误。故选D。
【12题详解】
由图可知,徐闻县位于雷州半岛,这里纬度较低,热量充足;位于热带季风气候区,降水丰富,又是平原地形,地势平缓,适合种植菠萝;①④符合题意。交通便利,市场广阔属于社会经济条件,②不符合题意。台风、洪涝灾害多发是菠萝种植的不利条件,③不符合题意。故选B。
【13题详解】
从可持续发展的角度,徐闻县“菠萝经济”的发展可以采取的措施:加大科技投入,培育或引进优良品种,提高产量和品质;打造品牌,提升菠萝产品知名度,扩展市场;对菠萝产品进行深加工,将菠萝加工成果汁、果酒、罐头等,延长产业链,提高附加值,增加财政收入;下脚料、叶渣再利用,如菠萝的叶还可以做纺织材料,根可以提取菠萝酶,加工成保健药品和化妆美容品,提高资源利用率,保护环境;①②④符合题意。发展多种经营,优化产业结构,促进一、二、三产业协调发展,增加就业机会,③不符合题意。故选B。
【点睛】影响农业的因素有自然因素,也有社会因素。自然因素有—气候、水源、地形、土壤、热量、光照等;社会经济因素有—市场需求、交通、国家政策、农业生产技术、工业基础、劳动力、地价水平等。
第二十四届冬季奥林匹克运动会闭幕式于2022年2月20日晚在国家体育场隆重举行。北京成为世界首座“双奥之城”,据此完成下面小题。
14. 本届冬奥会选择2月4日至20日举行,主要原因是北京此时段( )
A. 降水丰富,积雪量大B. 少大风天气,干扰少
C 气温低,利于室外冰雪留存D. 树木落叶,视线遮挡少
15. 据了解,本届冬奥会的很多比赛场馆、赛道和综合配套设施等都由首钢搬迁后废弃建筑改造而成,首钢从北京迁出的主要原因是( )
A. 迎接冬奥会召开B. 腾出地方建设交通
C. 减少对北京的环境污染D. 提高首钢经济效益
【答案】14. C 15. C
【解析】
【14题详解】
北京属于温带季风气候,冬季寒冷干燥,夏季高温多雨。本届冬奥会选择在2月举办,从气候角度看,2月份气温低,室外冰雪不易融化,节约能源,C正确。北京冬季降水少,A错误。北京冬季多大风,B错误。跟树木落叶,视线遮挡少无关,D错误。故选C。
【15题详解】
据了解,本届冬奥会的很多比赛场馆、赛道和综合配套设施等都由首钢搬迁后废弃建筑改造而成。首钢环境污染大,搬迁之后,可以减少对北京的环境污染,确保北京冬奥会以及今后空气质量更好,C正确。跟迎接冬奥会召开、 腾出地方建设交通、 提高首钢经济效益关系不大,ABD错误。故选C。
【点睛】北京是我国的首都,是全国的政治中心、交通中心、教育中心、科研中心、文化中心和国际交往城市,对于未来的发展北京也做出了长远规划,北京市未来的建设发展目标定位于:国家首都(政治中心)、世界城市(国际交往中心)、文化名城(文化中心),并首次提出“宜居城市”概念。
16. 河西走廊是我国“丝绸之路经济带”的要道。种植业一直分布在灌溉水源相对稳定的狭长地带,多以种植一些耐旱性较强的作物。近年来,随着大中小城市的不断崛起,该地种植业结构发生变化。如图示意河西走廊地区。据此完成下列小题。
对河西走廊地区农业发展不利条件的叙述,正确的是( )
A. 规模受灌溉水源的制约B. 纬度高,光热条件差
C. 位置闭塞,交通落后D. 高寒的自然环境制约
【答案】A
【解析】
【详解】河西走廊的灌溉水源是祁连山的冰雪融水,河西走廊规模受灌溉水源的制约,A正确;河西走廊主要属于温带大陆性气候,该地区光照充足,B错误;河西走廊交通比较发达,C错误;河西走廊位于西北地区,该地区夏季热量比较充足,高寒是青藏地区自然环境的特点,D错误。故选A。
三江源地区被誉为“中华水搭”。20世纪80年代以来,由于全球气候变暖,冰川逐年萎缩,加上矿产盗采、过度放牧、虫草滥挖等不合理的人类活动,导致草地覆盖率下降15%~25%,其涵养水源的能力急剧下降,“中华水塔”水源“告急”。长江、黄河、澜沧江的年平均径流量分别减少了24%、27%和13%。读三江源地区示意图,完成下列各题。
17. “中华水塔”河流丰盈的时期,最可能在( )
A. 1、2月B. 3、4月C. 7、8月D. 11、12月
18. 针对目前的现状,可采取的措施有( )
①以草定畜,控制载畜量 ②鼓励采挖虫草,增加收入
③禁止用水,保护水源 ④填埋矿坑,恢复地表植被
A. ①④B. ②③C. ③④D. ①②
【答案】17. C 18. A
【解析】
【17题详解】
读图可知,三江源位于我国青藏地区,河流主要以高山冰雪融水和山地降水为主,河流丰盈时,最可能是夏季,夏季风带来的降水和气温升高带来的融水多,其他时候河流水少,C正确,ABD错误。故选C。
【18题详解】
由题意可知,由于全球气候变暖,冰川逐年萎缩,加上矿产盗采、过度放牧、虫草滥挖等不合理的人类活动,导致草地覆盖率下降15%-25%,其涵养水源的能力急剧下降。因此需要以草定畜,控制载畜量;有计划、合理采挖虫草;合理利用水,保护水源;填埋矿坑,恢复地表植被。①④正确,②③错误。BCD错误,故选A。
【点睛】三江源地区被誉为“中华水搭”,是长江、黄河、澜沧江的发源地,位于青藏地区,生态环境脆弱。
历史悠久的“蚝宅”是我国广州小洲村的传统民居。坚固的“蚝墙体”能有效抵御风雨侵袭,蚝壳以向下45°的角度整齐垒砌。蚝壳表面的小孔可以储存微量的雨水,使住在“蚝宅”的人夏季觉得十分凉爽;蚝壳墙外表坚硬粗糙,不好翻爬,明代很多家境殷实的人家用来防盗。下图为“蚝墙体”景观图及当地气候资料。据此完成下题。
19. 蚝壳墙最可能出现在( )
A. 内蒙古高原B. 珠江三角洲C. 塔里木盆地D. 横断山区
20. 砌墙时,蚝壳堆砌成鳞状,向地面约45°倾斜排列,反映了当地气候( )
A. 寒冷,利于室内保暖B. 炎热,可保持室内通风
C. 多雨,方便雨水下泄D. 干燥,可增加室内湿度
【答案】19. B 20. C
【解析】
【19题详解】
蚝壳即生蚝的壳,生蚝生命力强,主要分布在沿海地区,经常作为食物出现在人们的餐桌上,选项中四地只有珠江三角洲位于沿海地区,且当地属于夏季高温多雨,冬季温和少雨的亚热带季风气候气候,与材料所给的当地气候资料相符。所以,B符合题意,ACD不符合题意。故选B。
【20题详解】
砌墙时,蚝壳堆砌成鳞状,向地面约45°倾斜排列,是为了方便雨水下泄,反映了当地多雨的气候特点,C正确;与室内保暖、增加室内湿度和保持室内通风无关,ABD错误。故选C。
【点睛】聚落是人们长期居住并进行生产生活的场所,根据生产方式的不同,可分为乡村和城市,两者都受到自然条件和社会经济条件的制约。
二、综合题(共30分)
21. 【美丽中国生态兴】国家公园是人与自然和谐共生的典范。2021年10月,我国宣布设立东北虎豹、大熊猫、海南热带雨林、武夷山、三江源五个首批国家公园。读图,回答问题。
(1)读图,在①②③④四大地理区域中,首批国家公园数量最多的区域是________(填序号);位于非季风区的国家公园是________(填国家公园名称)。
(2)虎豹属于肉食动物。部分季节因食物短缺东北虎豹国家公园需增设人工投喂区,请判断人工投喂的季节并简要分析原因。
【答案】(1) ①. ① ②. 三江源国家公园
(2)冬季;冬季气候寒冷,冬季大雪封山,食物短缺,东北虎捕食能力比较差,因此需增设人工投喂。
【解析】
【分析】本题以首批国家公园分布示意图为材料设置试题,涉及我国四大地理区域相关知识,考查学生读图分析能力。
【小问1详解】
读图可知南方地区的首批国家公园数量最多,为序号①;②是北方地区,③是西北地区,④是青藏地区;位于非季风区的国家公园是位于青藏地区的三江源国家公园。
【小问2详解】
根据所学可知,东北虎豹国家公园位于东北地区,以温带季风气候为主,冬季寒冷而漫长,大雪封山,食物短缺,东北虎捕食能力比较差,因此需增设人工投喂。
【点睛】我国四大地区区域为南方的地区、北方地区、西北地区、青藏地区,南北方地区属于季风区,西北地区和青藏地区大部分位于非季风区。
22. 阅读图文材料,完成下列各题。
(1)图中数码②代表的铁路中,属正在修建的川藏铁路。该铁路跨越的气候区是亚热带季风气候区和________气候区;该铁路建成运营后,将助力我国主要的________(少数民族)分布区的乡村振兴更上一层楼。
(2)柴达木盆地出产的野生黑枸杞品质特别优良的原因是________。(多选题)
A. 生长地人烟稀少,几乎无污染B. 光照充足,昼夜温差大
C. 生长周期长,有机物质积累多D. 盆地内河流多,水源充足
(3)未来,假如你乘坐川藏铁路火车,车窗外的风景壮丽多姿.请你用简洁、生动的语言描绘出一个“风景这边独好”的场景。
【答案】(1) ①. 高山高原 ②. 藏族 (2)ABC
(3)稻田,雪山绵延,冰川广布,牛羊遍地等
【解析】
【分析】本题以川藏铁路示意图为材料设置试题,涉及川藏铁路途径的地区及其气候特点、民族、自然景观等相关知识,考查学生读图分析和综合运用能力。
【小问1详解】
读图可知,川藏铁路途径青藏地区和南方地区,该铁路跨越的气候区是亚热带季风气候区和高山高原气候;青藏地区是我国藏族的集聚地,可以改善当地交通,助力乡村振兴更上一层楼。
【小问2详解】
结合所学可知,柴达木盆地海拔高,空气稀薄,生长地人烟稀少,几乎无污染 ;光照充足,昼夜温差大;生长周期长,有机物质积累多,因此品质优良,ABC正确;盆地内河流较少,不是其品质优良的优势,D错误。故选ABC。
【小问3详解】
读图可知,川藏铁路途径四川盆地、横断山区、青藏高原,因此乘坐川藏铁路火车,可以看到稻田、山高谷深、雪山绵延、冰川广布、牛羊遍地等。
23. 根据图文资料回答问题。
材料一:2022年4月9日,随着气温回暖,作为中国的长绒棉主产区,新疆棉花春播从南向北依次拉开序幕。新疆棉花种植采用超宽膜,滴灌节水、强化土地播前喷水,这些措施有效地提高了棉苗的出苗率。
材料二:棉花生长对光照、热量需求很大,对水分的需求随生长期不同而不同,适合种植在20℃至25℃的肥沃沙质土壤。
(1)乌鲁木齐的长绒棉工厂将棉花通过________运输(填交通运输方式)销往长三角工业基地。新疆地区气候________(干旱/湿润),棉花种植采用超宽膜、滴灌节水、多利用________为水源进行灌溉。
(2)试归纳新疆棉花产区的分布特点。
(3)分析新疆棉花品质优异的主要原因。
【答案】(1) ①. 铁路 ②. 干旱 ③. 高山冰雪融水
(2)新疆南部,沿盆地边缘分布
(3)夏季晴天多,光照充足,昼夜温差大,有利于有机物积累
【解析】
【分析】本题以新疆棉花主要产地分布示意图为材料设置试题,涉及新疆的气候、农业生产及交通运输方式选择等相关知识,考查学生读图分析和综合思维能力。
【小问1详解】
由题意可得,乌鲁木齐距离长三角工业基地远,棉花耐存且价格较低,因此适宜利用运量大、速度较快、适宜长距离运输的铁路运输。新疆深居内陆,距海远,降水稀少,因此气候干旱,多高山冰雪融水为补给水源。
【小问2详解】
读图可知,新疆棉花产区主要分布于南疆的塔里木盆地边缘地带。
【小问3详解】
由题可知,棉花生长对光照、热量需求很大,适合种植在20℃至25°℃的肥沃沙质土壤。新疆以温带大陆性气候为主,降水稀少,夏季晴天多,光照充足,昼夜温差大,有利于有机物积累,且多为沙质土壤。
24. “乡愁是一湾浅浅的海峡,我在这头,大陆在那头”,这一句诗抒发了台湾同胞对大陆浓浓的思念。台湾是祖国神圣不可分割的领土,尽早实现台湾与祖国大陆的统一,是海峡两岸人民的共同愿望。读图1,完成下列各题。
主题一:祖国领土
(1)“乡愁是一湾浅浅的海峡”,这句话中的海峡是指①________海峡。
(2)台湾省包括台湾岛,以及附近的许多小岛。与台湾岛隔海相望的省区②是________(省级行政区全称),岛屿③是________岛。
主题二:情系大陆
读图2“台湾的主要贸易对象的贸易占比”、图3“台湾对中国大陆出口依存度”和图4“台湾经济发展的历程”,完成下列各题。
(3)出口贸易一直是台湾重要的经济命脉。目前,中国大陆是台湾最大的贸易伙伴,台湾出口的主要产品是________。
A. 纺织服饰、高档家具、化工产品等B. 初级农副产品
C. 软件、晶圆、集成电路板等高新技术产品D. 水果、优质大米等农产品
(4)20世纪50年代,出口的产品中有一种与台湾最著名的树种________有关。
【答案】(1)台湾 (2) ①. 福建省 ②. 钓鱼
(3)C (4)红桧
【解析】
【分析】本题以台湾省分布图示意图为材料设置试题,涉及台湾省的位置与范围、经济发展等相关知识,考查学生读图和理解能力。
【小问1详解】
由题意可知,诗中的海峡是指台湾海峡。
【小问2详解】
台湾西隔台湾海峡与福建省相望,岛屿③是我国固有领土钓鱼岛。
【小问3详解】
读图4可知,目前台湾的出口主要产品是软件、晶圆、集成电路板等高新技术产品。纺织服饰、高档家具、化工产品、初级农副产品、水果、优质大米等产品不是主要出口产品 。ABD错误,故选C。
【小问4详解】
台湾盛产特有树种是红桧。
25. 北京延庆某夏令营在暑假期间带领学员们到北京野鸭湖湿地进行了观鸟等实践活动。读图文材料,回答下列问题。
北京野鸭湖国家湿地公园是由官厅水库延庆辖区及环湖海拔479米以下淹没区及滩涂、河流、库塘、沼泽组成的自然—人工复合型湿地,占地总面积283.4公顷。有鸟类303种,植物472种,还有上百种昆虫与鱼类,是北京地区重要的鸟类栖息地,也是国际鸟类迁徙路线东亚—澳大利亚路线的中转驿站。
步骤一:收集材料。
(1)同学们根据收集的材料手绘了野鸭湖周边地区示意图(如图所示),利用这幅地图,我们可以获取的地理信息有________________等;若想利用该图估算野鸭湖湿地的占地面积,需要补充比例尺。
步骤二:规划路线。
(2)同学们计划从延庆前往八达岭野生动物园参观,合理的路线是沿延康路先向西南经________镇往西,再向________方向到达目的地。
步骤三:考察学习。
(3)据材料可知,北京野鸭湖湿地可以为过境的候鸟提供________。(多选)
①丰富的食物 ②肥沃的土壤 ③广阔的休憩地
(4)前往野鸭湖进行观鸟和拍摄需要携带的物品有________。(列举一种)
【答案】(1)图中存在哪些地理事物,及它们之间的相对位置
(2) ①. 康庄 ②. 西北
(3)①③ (4)望远镜、照相机、地图、防晒用品等
【解析】
【分析】本题以野鸭湖湿地为材料,共设置4道小题,涉及地图的阅读、湿地的生态效益等相关内容,考查学生的读图能力、分析运用地理知识的能力,培养学生的地理核心素养。
【小问1详解】
地图中蕴含了丰富的地理信息。利用这幅地图,我们可以获取图中地理事物及它们之间相对位置的地理信息。利用该图估算野鸭湖的占地面积,需要补充地图三要素中的比例尺。
【小问2详解】
读图可知,根据图中的指向标判断,合理的路线是沿延康路先向西南经康庄镇往西,再向西北方向到达目的地。
【小问3详解】
北京野鸭湖湿地是鸟类迁徙“东亚-澳大利亚路线”的中转驿站,每年春秋雨季,众多迁徙候鸟在这里休憩,补充体力。北京野鸭湖湿地可以为过境的候鸟提供丰富的食物、广阔的休憩地,①③符合题意,②不符合题意,故选①③。
【小问4详解】
在野鸭湖进行观鸟和拍摄需要携带的物品有望远镜、照相机、防晒用品、指南针、地图等。
26. 东北地区的黑土地和大平原绘就了“北大仓”的壮美画卷。结合图文材料,完成下列问题。
材料一:云计算中心基地的云存储对电能的消耗较大,数据中心需要不断地降温来达到恒温的环境。随着国家“振兴东北老工业基地”战略的实施,哈尔滨已建成“中国云谷”一云计算中心基地、应用创新研发基地、产业发展基地等。
材料二:图1为松花江某水文站年平均径流量示意图,图2为东北地区简图。
(1)图中①是____(海域),②地的土地利用类型以为____主。
(2)以下四地耕作制度和主要农作物结构图,符合本地区实际情况的是____
(3)结合图文材料,分析哈尔滨建设“中国云谷”的有利条件____。
(4)结合材料二,描述松花江水位季节变化特点,并说明其原因____。
【答案】(1) ①. 渤海 ②. 草地 (2)C
(3)气温低,低温时间长,气候环境及地理优势明显、能源电力充足、高校人才集中。
(4)水位季节变化较大,在春季和夏季出现汛期,春汛时水量增大的原因主要是春季气温回升,冰雪融水多;夏汛的发生与夏季风密切相关,夏季风能带来大量的降水。
【解析】
【分析】本大题以东北地区的图文资料为依据,共设置四道小题,涉及土地利用类型、耕作制度、主要农作物、产业发展等相关内容,考查学生区域认知核心素养。
【小问1详解】
读图可知,图中①是渤海海域,②地位于大兴安岭以西,是内蒙古高原,以草地为主。
【小问2详解】
由于东北地区热量不足,因此农作物熟制多为一年一熟,农作物主要是大豆,小麦,玉米,高粱,糖料作物是甜菜,故选C。
【小问3详解】
气温低,低温时间长,气候环境及地理优势明显、能源电力充足、高校人才集中为哈尔滨建设“中国云谷”提供了有利条件。
【小问4详解】
松花江的水位季节变化较大,在春季和夏季出现汛期,春汛时水量增大的原因主要是春季气温回升,冰雪融水多;夏汛的发生与夏季风密切相关,夏季风能带来大量的降水。
河南省漯河市源汇区实验学校2023-2024学年八年级下学期期中地理试题: 这是一份河南省漯河市源汇区实验学校2023-2024学年八年级下学期期中地理试题,共6页。
河南省濮阳市南乐县2023-2024学年七年级下学期期中地理试题: 这是一份河南省濮阳市南乐县2023-2024学年七年级下学期期中地理试题,共6页。
河南省濮阳市南乐县2023-2024学年八年级上学期期末地理试题: 这是一份河南省濮阳市南乐县2023-2024学年八年级上学期期末地理试题,共8页。试卷主要包含了关于图中山脉的描述,正确的是,图中甘肃省降水的空间分布特点是,海坛岛濒临的海域是等内容,欢迎下载使用。

