新疆乌鲁木齐市五校联考2022-2023学年高一下学期期末考试地理试卷(含答案)
展开一、单选题
中国科幻片《流浪地球》讲述了在不久的将来太阳即将毁灭,人开启‘流浪地球计划’。该计划分为三步:第一步,中止地球自转;第二步,将地球推入木星轨道,弹射出太阳系;第三步,地球泊入比邻星系统到达新家园,根据材料完成各小题。
1.如果地球顺利泊入比邻星轨道,则地球所处的天体系统为( )
A.太阳系B.银河系C.河外星系D.地月系
2.地球上存在生命的原因及条件,对应正确的是( )
A.大小行星各行其道,互不干扰——太阳光照稳定
B.日地距离适中——大气层得以形成
C.体积和质量适中——有液态水存在
D.自转和公转周期适中——地表温度适宜
3.2019年以来,太阳活动日益频繁,到2025年更将迎来活动最高峰,太阳耀斑、日冕物质抛射可能会频繁发生。推测到2025年,地球上可能会出现( )
①野外考察的人发现罗盘无法正确指示方向
②赤道附近出现“极光”的范围将扩大
③全球降水均减少,旱灾发生频率增加
④手机信号极不稳定
A.①②B.②③C.①④D.③④
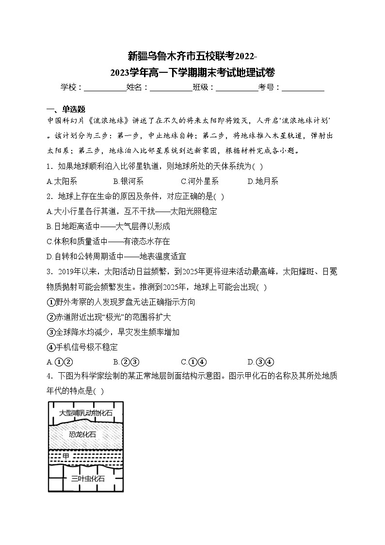
4.下图为科学家绘制的某正常地层剖面结构示意图。图示甲化石的名称及其所处地质年代的特点是( )
A.小型哺乳动物化石,裸子植物兴盛
B.蓝细菌化石,大量金属矿藏成矿期
C.鱼类等脊椎动物化石,重要成煤期
D.两栖动物化石,被子植物高度繁盛
5.关于地球圈层描述正确的是( )
A.莫霍界面位于地幔和地核之间
B.大气圈是由气体和悬浮物质组成的简单系统
C.地壳厚薄不一,大陆地壳厚,海洋地壳薄
D.地壳和上地幔统称岩石圈
6.关于图中①②层大气的正确叙述是( )
A.①层大气厚度不随纬度变化而变化B.②层因臭氧吸引紫外线而增温
C.②层里的电离层能反射无线电波D.②层复杂的天气现象不利于飞行
7.“橘生淮南则为橘,生于淮北则为枳”古人总结的这一规律在今天正悄然改变。内蒙古自治区巴彦淖尔市五原县某农场的温室大棚里,百香果长势喜人,阵阵果香扑面而来。温室大棚能透光、保温、保湿,在不适宜作物生长的季节和地区,提供生育期和增加产量。读该农场温室大棚示意图,热带的百香果能成功在该地种植,主要得益于温室大棚( )
A.增加地面对太阳辐射的吸收B.复合墙体增加棚内外空气交换
C.保温膜增强了大气辐射强度D.保温膜阻挡了地面辐射散出
8.如图是形成北半球近地面的各种力的示意图,下列说法正确的是( )
A.图中③是使风向向右偏转的地转偏向力
B.图中②是使风力增强的地面摩擦力
C.图中③是使风向发生变化的水平气压梯度力
D.图中①是指大气产生运动的水平气压梯度力,方向总是由南向北
9.如图,在水循环的各个环节中,南水北调工程体现人类活动对下列的哪个环节施加影响( )
A.①B.③C.④D.⑤
10.读海洋某区域的表层海水等温线图,如果该海域在太平洋,则虚线处洋流影响不正确的是( )
A.沿岸多海雾B.不利于污染物扩散
C.对沿岸降温减湿D.形成著名渔场
11.海南岛五指山热带雨林保护区土壤垂直差异显著,600米以下低海拔地区的土壤有机碳含量明显比600~1000米的中海拔地区低。形成上述差异的原因是,低海拔地区( )
A.地表径流汇集,冲刷力强B.基岩风化程度低,矿物质少
C.生物量大,枯枝落叶多D.气温低,利于有机质积累
12.如图为某生物学家拍摄到的植物景观的照片和骆驼刺根系结构示意图,骆驼刺为亚洲某地区的典型植物。导致图片中三种植物形态差异的主要原因是( )
A.光热条件不同B.水分条件差异C.海陆位置差异D.土壤性质不同
2022年11月27日意大利南部伊斯基亚岛遭遇强降雨,引发山体滑坡和泥石流,造成严重的财产损失和人员伤亡。据此完成各小题。
13.监测此次泥石流的影响范围需要用到的地理信息技术是( )
A.GPSB.GISC.RSD.数字地球
14.在山区遇到泥石流应( )
A.迅速朝河流下游方向跑到地势低的地方
B.保持冷静抱住大树,减少泥石流的冲击
C.沿着山谷向山顶奔跑,寻找制高点
D.朝垂直于河谷的方向逃离,尽量逃往地势较高处
15.在下列这些因素中与人口环境容量呈负相关的是( )
A.资源B.科技水平C.地区开放程度D.消费水平
16.有关城市功能区的正确叙述是( )
①每种功能区以一种功能为主,无其他功能
②同类活动空间上高度聚集,形成了功能区
③一个城市通常只有一个工业区
④商业区的区位需求是要有便捷的交通
A.①②B.③④C.②④D.①③
17.随着电影《满江红》的热映,山西的古建筑再一次在大众面前亮相。电影取景地太原古县城成为游客热捧的网红打卡地。山西省有一些传统的四合院民居,房屋的屋脊向单面倾斜为单坡内落水,用当地的话说是“四水归堂”。读电影海报,完成问题。“四水归堂”反映出( )
A.建筑美观B.珍惜水资源C.建筑结构坚固D.农业灌溉用水
18.如图是城市化进程示意图,下列属于图中b阶段反映的城市化现象的是( )
A.城市化速度减慢甚至停滞B.出现郊区城市化现象
C.城市化水平低,发展较慢D.出现逆城市化现象
19.“好粮卖好价、好米出好品”,在素有“北大仓”之称的黑龙江省,正在加速推进农业市场化转型。2020年哈尔滨某公司抓住“鲜米”做文章,该公司实行定制化服务,在稻谷储藏、加工、包装、配送等环节保证“新鲜”,确保水稻脱壳后的“鲜米”在90小时内送到客户家中。完成我国黑龙江省多出“好粮”的主要自然条件是( )
A.土壤肥沃,生长周期长B.夏季高温多雨
C.河湖众多,水源充足D.地形平坦,农业机械化水平高
20.如图中甲、乙、丙反映了三类工厂的投入构成情况,按主导因素划分,乙类工厂代表的工业类型是( )
A.原料指向型B.技术指向型C.劳动力指向型D.动力指向型
21.2017年第三季度中国互联网餐饮外卖市场总规模已经达到了582.7亿元人民币,下图示意2017年第三季度中国互联网餐饮外卖市场份额构成。读图,互联网餐饮外卖市场蓬勃兴起的最主要原因是( )
A.物流通达性增强B.流动人口增加
C.互联网技术发达D.餐饮行业质量的提升
22.修建城市轻轨铁路的最主要目的是( )
A.改善城市结构B.改善居民生活C.改善城市环境D.改善交通状况
23.京沪高铁全线“以桥代路”的建设主要体现的交通运输的原则是( )
A.因地制宜B.适度超前C.尽量少占用土地D.依据运输需求
24.读图并结合所学知识,若画面中的情景出现在我国江南地区,该生态环境问题会带来的后果有( )
①林产品短缺
②珍稀动物减少
③旱涝、泥石流等自然灾害加剧
④臭氧层破坏
A.②③④B.①③④C.①②④D.①②③
25.我国维护南海权益的重要意义有( )
①保护和开发海洋资源
②巩固国家安全
③治理海洋环境污染
④维护国家主权和领土完整
A.①②③B.②③④C.①③④D.①②④
二、综合读图题
26.读下面两幅图分别表示北半球某地的气压分布图,完成下列问题。
(1)在图左中用箭头将热力环流模式图补充完整。
(2)热力环流发生的根本原因是______。
(3)图左中,甲乙两地中,气压较高的是______,气温较高的是______。
(4)假若图左示环流为城市热岛环流,则表示郊区的是______地。
(5)一般情况下,甲地为______天气,甲、乙两地气温日较差较大的是______。
(6)图右中A与B相比,风力较大的是______,理由是______。
27.新中国成立以来,我国共进行了七次全国人口普查,读“我国七次人口普查统计图”和下表“我国近两次人口普查年龄构成统计表”,回答下列问题。
(1)图中所反映的我国城镇化表现有______、______。
(2)第四至七次普查期间,乡村人口的变化特点是______,农村可能出现的现象有______。(双选)
A.吸引大量人才迁入B.经济发展速度加快
C.独居老人比例上升D.土地资源利用率低
(3)上表反映出我国最突出的人口问题是______,对我国可能带来的影响有______、______等。
(4)与我国相比,发达国家的城镇化表现出起步______、水平______的特点。
28.如图为“我国北方地区某城市规划”,读图完成下列各题。
(1)在ABC三处中,______处地租最高,因为______、______。
(2)在a、b、c、d四地中,环境质量最好的应该是______。
(3)假如要在甲、乙、丙、丁四地中建设一个高档生活小区,那么该小区应选择在______处附近,原因是______、______。
(4)图中①②③分别代表三类企业。假设这些企业的布局是合理的,那么,在这些企业中,污染程度最小的是______。
(5)钢铁工业生产需要煤、铁矿石和大量淡水,以及排放大量的废水、废气和废渣。从河流和风向角度分析乙地建设钢铁厂的合理性______。
29.读“我国西北地区某农业科技园区循环经济模式图”,回答下列问题。
(1)依据图中序号的含义,将下列选项的字母填入相应位置上:
A.饲料加工
B.生产过程废弃物
C.肥料
①______、②______、③______。
(2)该园区循环经济模式体现出可持续发展的三个内涵:______持续发展是基础、______持续发展是条件和______持续发展是目的。
(3)该园区循环经济模式遵循了可持续发展的______原则、______原则、______原则。
(4)图中农业发展循环经济可以______。
A.解决水资源短缺问题B.简化生产环节
C.增加资源消耗D.减轻环境污染
三、材料分析题
30.阅读图文资料,回答下列问题。
材料一:A、B、C三图分别为三个地区的地貌景观图。
材料二:安徽省某山是国家地质公园和国家4A级旅游景区,境内海拔多在50米到450米之间,是华东地区规模最大的喀斯特地貌景观区。丙图为“该山景观图”。丁图为“该山喀斯特地貌成因过程图”(顺序已被打乱)。
(1)图A所示地貌主要由______作用形成的______地貌。
(2)图B所示的是______地貌,沉积物从扇顶到扇缘,堆积物颗粒由______到______。
(3)图C所示地貌主要由______作用形成的,多形成于我国______地区,其主导风向迎风坡为______(陡/缓)坡。
(4)材料二中的喀斯特地貌发育过程(丁图)的先后排序是______,图中石林的形成受______作用影响。
参考答案
1.答案:B
解析:太阳系的直径约为1光年,银河系的直径约10万光年。根据图片,比邻星距离太阳4.22光年,超出了太阳系的范围,依然在银河系内,B正确,A、C、D错误。
故选:B。
2.答案:D
解析:大小行星各行其道,互不干扰为地球提供了安全的宇宙环境,故A错误。日地距离适中,使得地球表面获得的太阳辐射较适宜,地球表面温度适宜使得地球上的水以液态形式存在,故B错误。地球体积和质量适中,产生的引力适宜,形成了包围地球一周的大气层,故C错误。地球自转和公转周期适中使得地球上的温度季节变化和日变化较适宜,使得地球上的水以液态形式存在,故D正确。故选:D。
3.答案:C
解析:地球磁场受到太阳活动的干扰增多,磁暴现象增多,导致罗盘无法正确指示方向,①正确。极光主要出现在高纬度地区,②错误。到2025年将迎来太阳活动最高峰,可能会加剧水旱灾害,全球降水可能增加,也可能减少,③错误。太阳活动对无线电短波通讯的影响变大,因此可能造成手机信号极不稳定,④正确。故选:C。
4.答案:C
解析:恐龙化石形成于中生代时期,三叶虫化石形成于古生代早期,因此含有甲化石的地层形成于古生代早期之后和中生代之前,可能是古生代晚期;该时期鱼类等脊椎动物盛行,陆地上以蕨类植物为主,是地质历史时期重要的成煤期之一,C正确。小型哺乳动物化石形成于新生代时期,A错误。蓝细菌化石一般形成于前寒武纪时期,B错误。被子植物高度繁盛是在新生代时期,D错误。故选:C。
5.答案:C
解析:根据所学知识,地球圈层结构中,莫霍界面是地壳和地幔之间的不连续界面,A错误。大气圈是由多种混合气体组成的混合物,低层大气包括气体、水汽和固体杂质,B错误。地球圈层结构中地壳平均厚度17km,但地壳厚薄不一,大陆地壳较厚,海洋地壳较薄,C正确。岩石圈范围包括地壳和上地幔顶部,也就是软流层之上的地幔部分和地壳,D错误。故选:C。
6.答案:B
解析:①为对流层,对流层在低纬度可达到17-18km,中纬度为10-12km,高纬度为8-9km,A错。②为平流层,该层有大量臭氧吸收紫外线,使其气温随高度增加而增加,B对。电离层位于高层大气,②为平流层,C错。②平流层大气平稳,天气晴朗,适合飞机飞行,D错。故选:B。
7.答案:D
解析:根据所学知识,内蒙古纬度高,昼夜温差大,夜间降温快;由材料可知百香果作为热带水果易受低温冻害,保温膜可以阻挡地面长波辐射,减少了夜晚的热量损失,增加热量,D正确。根据材料及所学知识可知,温室大棚的复合墙体比一般墙体保温性能好,但它的主要作用是用来支撑塑料保温膜,B错误。根据材料及所学知识可知,大棚能透过太阳辐射,但不能增加地面对太阳辐射的吸收,A错误。根据材料及所学知识可知,大气辐射强度与大气温度有关,保温膜不能增强大气辐射强度,C错误。故选:D。
8.答案:A
解析:根据图上信息及所学知识可知,水平气压梯度力始终是从高压指向低压,并与等压线垂直,由此可以确定图中的①代表的是水平气压梯度力,D错误。根据图上信息及所学知识可知,只有地转偏向力才会始终与风向垂直,故图中的③一定代表的是地转偏向力,其特点是北半球向右偏,南半球向左偏,A正确,C错误。根据图上信息及所学知识可知,摩擦力始终与风向相反,减弱风力,所以图中的②所表示的是摩擦力,它使风力减小,B错误。故选:A。
9.答案:D
解析:结合图可知,①是水汽输送、②是降水、③是蒸发、④是降水、⑤是地表径流。南水北调工程是将南方的水资源调往北方,主要干预的是地表径流环节,D正确。故选:D。
10.答案:B
解析:秘鲁寒流水温比较低,暖湿气流遇到较冷的洋面,水汽易凝结成沿岸多海零,A观点正确,不符合题意。寒流对沿岸有降温减湿的作用,C观点正确,不符合题意。秘鲁寒流为上升补偿流,将大洋底部营养盐类带到表层,利于浮游生物繁殖,鱼类饵料丰富,形成世界著名的大渔场,D观点正确,不符合题意。洋流在流动过程中能够加快污染物的净化速度,同时扩大污染物的范围,有利于污染物扩散,B观点错误,符合题意。故选:B。
11.答案:A
解析:根据图上信息可知,600米以下低海拔地区受地表径流汇聚,水流冲刷力强,土壤枯枝落叶层、有机质层被冲刷,使得土壤有机碳含量较低,A正确。根据所学知识可知,海南地处热带季风气候区,基岩风化程度较高,矿物质进入土壤较多,B错误。根据所学知识可知,热带低海拔地区生物量大,枯枝落叶多,但是受流水冲刷,使得土壤有机碳较少,C错误。低海拔地区气温较高,且气温造成不是中低海拔土壤有机碳差异的原因,D错误。故选:A。
12.答案:B
解析:读某生物学家拍摄到的植物景观的照片和骆驼刺根系结构示意图,结合图示信息和所学知识可以判断,第一幅图是草原植被,第二幅图是热带雨林植被,第三幅图是荒漠地区植被,导致三个地区植物形态差异的主导因素是水分条件的差异,ACD错误,B正确。故选:B。
13.答案:C
解析:根据所学知识,监测泥石流影响范围可以利用遥感技术(RS),C正确。GPS为全球定位导航系统,主要作用为定位和导航,A错误。GIS为地理信息系统可以对受灾数据进行处理分析,数字地球是用数字化的手段来处理整个地球的自然和社会活动等方面的问题,BD错误。
故选:C。
14.答案:D
解析:根据所学知识,当山区遇到泥石流时,应向垂直于河谷的地方逃离,尽量逃往地势较高处,避免受泥石流影响,D正确,ABC错误。故选:D。
15.答案:D
解析:A、资源状况在很大程度上决定了一个国家或地区的环境人口容量,资源越丰富,能够供养的人口数量就越多,因此资源与环境人口容量呈正相关,故不符合题意。B、科技发展水平的提高,能在很大程度上提高人类对资源的开发程度和利用程度,从而带来环境人口容量的变化,使环境能够供养更多的人口,与环境人口容量之间呈正相关,故不符合题意。C、地区开发程度越高,与外界联系越多,能够供养的人口数量就越多,因此地区开发程度与人口环境容量呈正相关,故不符合题意。D、人类消费水平的提高,对资源的需求量加大,使人类开发、利用资源的程度和范围大为扩展,会给资源和环境带来巨大的压力,因此消费水平与环境人口容量呈负相关,故正确。故选:D。
16.答案:C
解析:城市同类活动在空间上高度聚集,形成了功能区;每种功能区以一种功能为主,可兼有其他功能;功能区之间没有明确的界线;一个城市功能区很多,一般都有工业区、商业区、住宅区。故选:C。
17.答案:B
解析:山西属于温带季风气候,大陆性强,水资源较少,屋脊由外向内倾斜可以收集较多的降水,使降水得到较充分利用,B正确。“四水归堂”和建筑美观、结构稳固无关,AC错误。收集雨水数量较少,不能用来农业灌溉,D错误。故选:B。
18.答案:B
解析:A、城市化速度减慢甚至停滞为c阶段的特点,不符合题意。B、b为中期阶段,城市化速度快,有可能出现郊区城市化现象,故符合题意。C、城市化水平低、发展缓慢是a阶段的特点,不符合题意。D、出现逆城市化现象c阶段的特点,不符合题意。故选:B。
19.答案:A
解析:本题主要从自然条件分析,市场广阔,交通便利,农业机械化水平高属于社会经济条件,D错。根据所学知识可知,我国南方夏季也高温多雨,河湖众多,水源充足,因此这些不是黑龙江省多出“好粮”的主要区位条件,BC错。根据所学知识可知,我国黑龙江纬度高,气温低,生长周期长,有利于营养物质的积累;多黑土分布,土壤肥沃,可以提供大量的微量元素,因此多出“好粮”,A正确。故选:A。
20.答案:B
解析:由图可知,甲类工厂投入的成本中,原料比重最大,为原料指向型工业;乙类工厂投入的成本中,科技比重最大,为技术指向型工业;丙类工厂的投入成本中,工资比重最大,为劳动力指向型工业。综合上述分析,乙类工厂代表的工业类型是技术指向型工业,B正确,ACD错误。故选:B。
21.答案:C
解析:随着互联网技术的快速发展及普及,“互联网+餐饮”的饮食文化迅速融入城市日常生活,互联网餐饮的用户挑选、下单、餐馆的接单、外卖送餐等环节都依赖互联网的线上服务,所以互联网餐饮外卖市场蓬勃兴起的主要原因是互联网技术的发达,故C正确。ABD不是主要原因。故选C。
22.答案:D
解析:根据材料及所学知识可知,修建城市轻轨铁路的最主要目的,是为了改善城市交通状况,减少交通拥挤,D正确。根据材料及所学知识可知,不会改变城市结构,A错误。根据材料及所学知识可知,对改变居民生活和城市环境有一定的影响,但不是主要目的,BC错误。故选:D。
23.答案:C
解析:我国的基本国情是人多地少,后备土地资源不足,因此为了节约东部地区的土地资源,京沪高铁全线优先采用“以桥代路”的方式建设,C正确。因地制宜、适度超前、依据运输需求不是此做法的主要原则,ABD错误。故选:C。
24.答案:D
解析:森林具有涵养水源、保持水土、维护生物多样性、调节气候等生态功能,我国江南丘陵山区的森林遭到破坏会导致旱涝、泥石流、滑坡等自然灾害加剧,林产品短缺,同时还会带来珍稀动物减少,影响生物的多样性,①②③正确。臭氧层破坏与森林减少无关,④错误。故选:D。
25.答案:D
解析:南海海域蕴藏着极为丰富的石油、天然气资源,维护南海权益能保护和开发海洋资源,①正确。中国政府曾多次发表声明,指出中国对西沙、南沙群岛及其周围海域拥有不可争议的主权,任何周边国家对这些岛屿的占领,均是对我国主权的侵犯,故维护南海权益能巩固国家安全,②正确。治理海洋环境污染主要通过限制污染物排放或达标排放、规范人类活动等技术或管理等措施,维护南海权益不能直接治理海洋环境污染,③错误。南海是我国主权范围的海域,维护南海权益就是维护国家主权和领土完整,④正确。故选:D。
26.答案:(1)如图所示:
(2)地面冷热不均
(3)甲;乙
(4)甲
(5)晴朗;甲
(6)A;A处等压线密集
解析:(1)根据等压面形态,甲地气压高,乙地气压低,高空气压分布状况与地面相反。近地面的乙地气压低,气温高,气流上升,甲地气压高,气温低,气流下沉。如图:
(2)由于地面冷热不均引起热力环流,而热力环流是大气运动最简单的形式。
(3)根据第一题和图片可知,甲地等压面向海拔高处凸出为高压,乙处等压面向下凹陷为低压,推测乙地温度高,气流上升。
(4)郊区温度较低,近地面容易形成高压,推测郊区为甲地。
(5)甲为高压,多晴朗天气,白天大气对太阳辐射削弱少,气温较高,夜晚大气逆辐射较弱,气温较低,昼夜温差较大。
(6)右图中A与B相比,A处等压线更密集,水平气压梯度力更大,风力较强。
27.答案:(1)城镇人口比重上升;城镇人口数量增加,乡村人口数量下降
(2)逐渐减少;CD
(3)人口老龄化严重;社会负担加重;劳动力数量下降
(4)早;高
解析:(1)读图可知,图中反映我国城镇化表现有城镇人口比重上升、乡村人口比重下降,城镇人口数量增加。
(2)第四至七次普查期间,乡村人口数量不断减少,大量乡村青壮年前往城市学习工作,乡村独居老人比例上升,出现大量闲置土地,土地资源利用率低,CD正确,AB错误。故选:CD。
(3)第六次和第七次人口普查中,60岁以上的比例均超过10%,人口老龄化问题最突出;容易出现社会养老负担加重,青壮年劳动力数量下降等问题。
(4)与我国相比,发达国家城镇化起步早,发展水平高。
28.答案:(1)C;位于城市中心;交通通达度高
(2)d
(3)丁;位于盛行风的上风地带,空气清新;地势较高,靠近河流,环境优美;靠近文教区,文化素质较高
(4)③
(5)地处流经城市河流的下游;位于盛行风下风地带的郊外等。
解析:(1)影响地租高低的主要因素是距离市中心的远近和交通通达度的高低。读图可知,在ABC三处中,C处位于市中心,且有多条公路相交,交通通达度最高,因此C处地租最高。
(2)读图可知,在a、b、c、d四地中,d点的环境质量最好。原因是d点依山傍水,且位于城区的东北方向的远郊,位于盛行风的上风向,受到城区和工业区的影响小,环境质量最好;b临近铁路和工业区,环境污染较大;a和c位于盛行风的下风向,且距离工业区较近,环境质量差。
(3)读图可知,要在甲、乙、丙、丁四地中建设一个高档生活小区,那么该小区应选择在丁处。理由是丁位于城区的东北方向,东北方向地势较高,占据高坡,环境优美;位于河流的上游,水质好;位于主导风向的上风向,空气清新;而且临近文教区,文化素质较高;距离公路近,交通便利。甲、乙、丙距离工业区近,环境质量较差。
(4)读图可知,图中①②③分别代表三类企业。假设这些企业的布局是合理的,那么,在这些企业中,污染程度最小的是③,原因是③位于住宅区内。
(5)钢铁工业生产需要煤、铁矿石和大量淡水,以及排放大量的废水、废气和废渣。从河流和风向角度分析乙地建设钢铁厂的合理性是乙地位于盛行风向的下风地带的城市郊外,不污染城市大气;流经城市河流的下游,对城市水污染小等。
故答案为:
29.答案:(1)B;A;C
(2)生态;经济;社会
(3)共同性;持续性;公平性
(4)D
解析:(1)读图,根据箭头方向,图中序号的含义,①由作物种植提供给沼气池的作原料,生成沼气,为B生产过程废弃物;②由秸秆提供给禽畜养殖,应是A饲料加工,将秸秆加工成饲料;③由沼气池提供给种植业、养殖业,是沼液、沼渣等应是C肥料。
(2)该园区循环经济模式对产品进行深加工,没有废弃物排放,获得了经济效益,又保护了环境,体现出经济可持续发展、生态可持续发展和社会可持续发展,其中生态持续发展是基础,经济持续发展是条件,社会持续发展是目的。
(3)图中农业发展模式实现了资源循环利用,废弃物资源化利用。农业生产环节相互促进,节约利用水资源,实现了经济增长与环境保护共同发展,有利于可持续发展。因此,该园区循环经济模式遵循了可持续发展的公平性原则、持续性原则、共同性原则。
(4)图中农业发展模式实现了资源循环利用,废弃物资源化利用,减少环境污染,D正确。不能解决水资源短缺的问题,A错误。由于要充分利用废弃物,环节复杂,B错误。可以降低能源的消耗,C错误。故选:D。
30.答案:(1)流水堆积;河口三角洲
(2)冲积扇;大;小
(3)风力沉积;西北内陆;缓
(4)①④②③;流水溶蚀
解析:(1)A属于在河流入海口,河水受到海水顶托作用,流水携带的泥沙沉积形成河口三角洲。
(2)B在山麓地区,是冲积扇,由沉积物从扇顶到扇缘,流水速度逐渐变慢,携带泥沙逐渐沉降堆积,堆积物颗粒由大到小。
(3)C地貌是沙漠地区的弯月形沙丘,属于风力沉积作用,在我国西北内陆地区降水少的地区较多,在迎风坡上泥沙不断堆积,坡度较缓。
(4)石林是在流水溶蚀作用下形成的。石灰岩是海相沉积地貌,海洋环境①,形成了以石灰岩为主的沉积岩层结构;后由于地壳运动,地壳抬升,沉积在海底的石灰岩层升出地表,形成的山地④;由于该地为亚热带季风气候,降水较丰沛、夏季高温,所以可溶性岩石被风化、流水侵蚀、化学溶蚀等作用,形成石林等喀斯特地貌景观③;溶洞内则由于流水沉积作用(即磷酸氢钙又由于水蒸发而形成磷酸钲),形成钟乳石等景观②,综上所述,先后排序是①④②③。
0-14岁(%)
15-59岁(%)
60岁以上(%)
第六次
16.6
70.14
13.26
第七次
17.95
63.35
18.7
新疆乌鲁木齐市六校联考2023-2024学年高二上学期期末考试地理试题(原卷版+解析版): 这是一份新疆乌鲁木齐市六校联考2023-2024学年高二上学期期末考试地理试题(原卷版+解析版),文件包含精品解析新疆乌鲁木齐市六校联考2023-2024学年高二上学期期末考试地理试题原卷版docx、精品解析新疆乌鲁木齐市六校联考2023-2024学年高二上学期期末考试地理试题解析版docx等2份试卷配套教学资源,其中试卷共33页, 欢迎下载使用。
新疆乌鲁木齐市五校联考2022-2023学年高二下学期期末考试地理试卷(含答案): 这是一份新疆乌鲁木齐市五校联考2022-2023学年高二下学期期末考试地理试卷(含答案),共19页。试卷主要包含了单选题,综合读图题,材料分析题,读图填空题等内容,欢迎下载使用。
新疆乌鲁木齐市名校2021-2022学年高二下学期期末考试地理试卷(含答案): 这是一份新疆乌鲁木齐市名校2021-2022学年高二下学期期末考试地理试卷(含答案),共16页。试卷主要包含了单选题,材料分析题等内容,欢迎下载使用。

