2024保定部分示范性高中高二下学期5月期中考试生物含答案
展开本试卷满分100分,考试用时75分钟。
注意事项:
1.答题前,考生务必将自己的姓名、考生号、考场号、座位号填写在答题卡上。
2.回答选择题时,选出每小题答案后,用铅笔把答题卡上对应题目的答案标号涂黑。如需改动,用橡皮擦干净后,再选涂其他答案标号。回答非选择题时,将答案写在答题卡上。写在本试卷上无效。
3.考试结束后,将本试卷和答题卡一并交回。
4.本试卷主要考试内容:人教版必修1第1~3章,选择性必修3。
一、单项选择题:本题共13小题,每小题2分,共26分。在每小题给出的四个选项中,只有一项是符合题目要求的。
1.科学家根据部分植物细胞的观察结果,得出“植物细胞都有细胞核”的结论。下列相关叙述错误的是( )
A.早期的细胞研究主要运用了观察法
B.上述结论的得出运用了不完全归纳法
C.同种植物不同类型的组织细胞,其结构和功能相同
D.利用同位素标记法可研究细胞核内物质的转移途径
2.下列关于哺乳动物体内脂质和糖类的叙述,正确的是( )
A.性激素属于磷脂类物质,能维持人体的第二性征
B.花生种子中的脂肪能被苏丹III染液染成蓝色
C.胆固醇是动物细胞膜的重要组分,还参与血液中脂质的运输
D.几丁质是一种二糖,可用于制作食品添加剂和人造皮肤
3.某生物兴趣小组进行了生物组织中还原糖检测的实验,如图所示。下列相关叙述正确的是( )
A.向组织样液中先加入斐林试剂乙液,以营造碱性环境
B.也可以选用梨匀浆或葡萄匀浆代替苹果进行实验
C.加入石英砂的目的是抑制苹果果肉褐变,以免影响实验结果
D.试管内有砖红色沉淀生成,说明组织样液中含有淀粉等还原糖
4.细胞中某些蛋白质分子能识别正在合成的多肽链或部分折叠的多肽,并将这些多肽转运到相应功能发挥的部位,从而帮助多肽的折叠和装配,这些蛋白质分子本身不参与最终产物的形成,被称为分子伴侣。下列有关分子伴侣的叙述,不成立的是( )
A.分子伴侣结构改变会引起多肽的异常积累B.分子伴侣活性丧失可能会改变细胞的生理功能
C.分子伴侣能将靶蛋白质运输到特定的部位D.分子伴侣变性后,其氨基酸序列发生改变
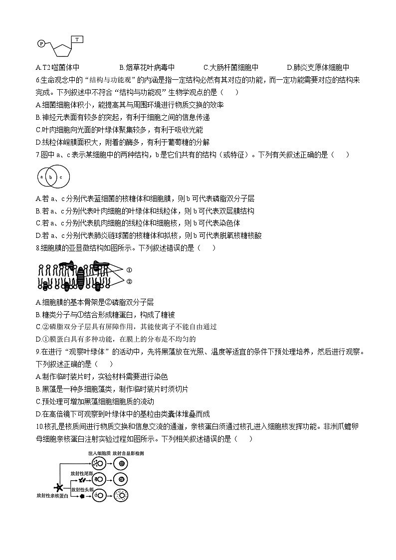
5.生物体内的某种单体的结构如图所示,以此为基本单位构成的化合物不存在于( )
A.T2噬菌体中B.烟草花叶病毒中C.大肠杆菌细胞中D.肺炎支原体细胞中
6.生命观念中的“结构与功能观”的内涵是指一定结构必然有其对应的功能,而一定功能需要对应的结构来完成。下列叙述中不符合“结构与功能观”生物学观点的是( )
A.细菌细胞体积小,能提高其与周围环境进行物质交换的效率
B.神经元表面有较多的突起,有利于细胞之间的信息传递
C.叶肉细胞向光面的叶绿体聚集较多,有利于吸收光能
D.线粒体嵴膜面积大,附着的酶多,有利于葡萄糖的分解
7.图中a、c表示某细胞中的两种结构,b是它们共有的结构(或特征)。下列有关叙述正确的是( )
A.若a、c分别代表蓝细菌的核糖体和细胞膜,则b可代表磷脂双分子层
B.若a、c分别代表叶肉细胞的叶绿体和线粒体,则b可代表双层膜结构
C.若a、c分别代表肌肉细胞的线粒体和细胞核,则b可代表染色体
D.若a、c分别代表肺炎链球菌的核糖体和拟核,则b可代表脱氧核糖核酸
8.细胞膜的亚显微结构如图所示。下列叙述错误的是( )
A.细胞膜的基本骨架是②磷脂双分子层
B.糖类分子与①结合形成糖蛋白,构成了糖被
C.②磷脂双分子层具有屏障作用,其能使离子不能自由通过
D.①膜蛋白具有多种功能,在膜上的分布是不均匀的
9.在进行“观察叶绿体”的活动中,先将黑藻放在光照、温度等适宜的条件下预处理培养,然后进行观察。下列叙述正确的是( )
A.制作临时装片时,实验材料需要进行染色
B.黑藻是一种多细胞藻类,制作临时装片时须切片
C.预处理可增加黑藻细胞细胞质的流动
D.在高倍镜下可观察到叶绿体中的基粒由类囊体堆叠而成
10.核孔是核质间进行物质交换和信息交流的通道,亲核蛋白须通过核孔进入细胞核发挥功能。非洲爪蟾卵母细胞亲核蛋白注射实验过程如图所示。下列相关叙述错误的是( )
A.核孔具有选择透过性,代谢旺盛的细胞的核孔数量多
B.核膜为双层膜结构,其主要组成成分为蛋白质和脂质
C.核孔不允许放射性的亲核蛋白及RNA通放射性亲核蛋白过进入细胞核
D.亲核蛋白是否能进入细胞核由尾部决定,仅有头部不能进入
11.无论在细胞结构中还是在细胞的生命活动中,蛋白质常常通过与其他物质结合形成复合物来发挥作用。下列相关叙述错误的是( )
A.蛋白质与多糖结合形成的复合物可能具有信息传递作用
B.大肠杆菌细胞中不存在蛋白质与DNA结合形成的复合物
C.蛋白质与DNA结合可参与构成染色质
D.由特定蛋白质参与组成的细胞器与mRNA结合后启动蛋白质的合成
12.在一定条件下,斐林试剂可与葡萄糖反应生成砖红色沉淀,去除沉淀后的溶液蓝色变浅,测定其吸光值可用于计算葡萄糖含量。下表表示用该方法检测不同样本的结果。下列相关分析不合理的是( )
A.反应液去除砖红色沉淀后蓝色变浅与斐林试剂的乙液有关
B.吸光值大小与样本的葡萄糖含量及斐林试剂的用量有关
C.若某样本的吸光值为0.600,则其葡萄糖含量大于0.2mg·mL-1
D.在一定范围内,葡萄糖含量越低,去除沉淀后溶液的蓝色越深
13.豆酱是一种具有特色的传统调味品,其制作流程为“大豆→浸泡→蒸熟→冷却→制曲→成曲→发酵”。制曲过程中用牛皮纸包裹大豆,毛霉等多种微生物在大豆表面大量繁殖。发酵期间定期搅拌,30天后发酵完毕。下列分析错误的是( )
A.蒸熟可杀死大豆中的大部分微生物,也可使大豆蛋白质变性从而易于分解
B.毛霉分泌的蛋白酶能水解大豆蛋白,产生小分子肽和氨基酸
C.发酵过程添加食盐和酒精不会影响酶活性,不影响豆酱成熟时间
D.定期搅拌有利于酶与大豆的营养物质充分接触,缩短发酵周期
二、多项选择题:本题共5小题,每小题3分,共15分。在每小题给出的四个选项中,有两个或两个以上选项符合题目要求,全部选对得3分,选对但不全的得1分,有选错的得0分。
14.细胞中化合物a与化合物b生成化合物(或结构)d的过程如图所示,其中c表示化学键。下列相关叙述正确的是( )
A.若a为葡萄糖,b为果糖,则d是动物特有的乳糖
B.若a、b为两条肽链,d为胰岛素,则c可能是二硫键
C.若a为腺嘌呤脱氧核苷酸,b为胸腺嘧啶脱氧核苷酸,则c一定为氢键
D.若a为ADP,b为磷酸,则c断裂时,末端磷酸基团会脱离下来
15.细菌的细胞骨架蛋白(FtsZ)与细胞分裂有关。细胞中每个FtsZ单体都与一个GTP结合,FtsZ-GTP首先装配为中空的FtsZ原丝,装配时FtsZ-GTP可转化为FtsZ-GDP,FtsZ原丝进一步在细胞分裂部位的细胞膜内壁上装配形成环状结构,其过程如图所示。已知GTP和GDP的结构与ATP和ADP的类似。下列相关叙述正确的是( )
A.细菌的FtsZ与维持细胞形态和细胞运动密切相关
B.细菌进行有丝分裂时,细胞中FtsZ-GTP的数量增多
C.FtsZ-GTP转化为FtsZ-GDP时会释放能量,生成磷酸
D.抑制细胞呼吸,FtsZ原丝在细胞膜内壁上的装配受阻
16.蛋白质分选是依赖蛋白质自身信号序列,从蛋白质起始合成部位转运到其功能发挥部位的过程,大体分为两条途径:一是在游离核糖体上完成肽链合成,然后转运至线粒体、叶绿体及细胞核或成为细胞质基质和细胞骨架的成分,这被称为翻译后转运;二是蛋白质合成在游离核糖体上起始之后由信号肽引导,边合成边转入内质网中,再经一系列加工后转运至溶酶体、细胞膜或分泌到细胞外,即共翻译转运。下列相关分析正确的是( )
A.细胞膜上的胰岛素受体蛋白属于翻译后转运蛋白
B.人体细胞中的蛋白质转运时,主要由线粒体供能
C.共翻译转运蛋白的空间结构可能比翻译后转运蛋白的简单
D.转运方向不同的蛋白质,其自身信号序列中的氨基酸序列不同
17.细胞自噬是细胞成分降解和回收利用的基础,对生物的生长发育有重要意义。泛素是一种真核细胞内的多肽,细胞中错误折叠的蛋白质或损伤的细胞器被泛素标记后最终被溶酶体降解,以维持细胞内部环境的稳定,其机制如图所示。下列相关叙述正确的是( )
A.溶酶体中的酸性水解酶会降解溶酶体膜蛋白
B.吞噬泡与溶酶体融合依赖膜蛋白和膜磷脂的运动
C.细胞衰老后,被溶酶体降解的线粒体等细胞器增多
D.长期缺乏营养物质时,细胞自噬增强以提供营养物质
18.大引物PCR定点突变常用于研究蛋白质结构改变导致的功能变化。单核苷酸的定点诱变需要通过PCR获得,其过程如图所示。下列有关分析正确的是( )
A.向PCR体系中加入Mg2+能激活DNA聚合酶
B.PCR-I经过一次循环即可获得大引物模板
C.PCR-I得到的产物均作为PCR-Ⅱ的引物
D.PCR-II选用大引物和引物乙以获得定点诱变的基因片段
三、非选择题:本题共5小题,共59分。
19.(11分)油菜种子成熟过程中各种有机物含量的变化情况如图1所示,其中1~4分别表示可溶性糖、淀粉、含氮化合物和脂肪。小麦种子成熟过程中蛋白质、葡萄糖、淀粉的含量和淀粉磷酸化酶(能催化合成淀粉)活性的变化情况如图2所示。回答下列问题:
图1 图2
(1)二糖属于可溶性糖,常见的植物二糖有______(答出2点)。植物脂肪的主要作用是____________。
(2)分析图1可知,油菜种子在成熟过程中,可溶性糖和淀粉的含量变化趋势是______,脂肪的含量逐渐增多至稳定,据此可以得出的结论是______。
(3)小麦种子的储能物质主要是淀粉。分析图2可知,在小麦种子成熟过程中,物质①的含量会______。物质③是______。相同质量的脂肪彻底氧化分解释放的能量比糖类的多,从元素组成的角度分析,原因是______。
(4)在植物的生长阶段,促进种子萌发和开花的植物激素主要是______。促进果实衰老和脱落的植物激素主要是______。
20.(12分)某高等生物的细胞的部分亚显微结构如图1所示,该细胞部分细胞器的物质组成如图2所示。回答下列问题:
图1 图2
(1)图1所示的细胞可能是高等______(填“植物”或“动物”)的细胞,判断依据是______(答出2点)。
(2)图1所示的细胞中,含有核酸结构的是______(填序号),在结构上能直接相联系的是______(填序号)。
(3)图1中,结构②是细胞核,请阐述其功能:______。细胞中各种生物膜的功能不同,主要原因是______。
(4)图2中的a、b代表的细胞器分别是______和______(填名称)。研究表明硒对线粒体膜有稳定作用,当人体缺硒时,下列细胞中受损最严重的是______。
A.心肌细胞B.皮肤表皮细胞C.成熟的红细胞D.脂肪细胞
21.(12分)海洋红冬胞酵母是抗逆性很强的一种单细胞真菌,其分泌的蛋白质CAZymes能抑制病原微生物在果蔬伤口处的繁殖,保持果蔬的健康状态。CAZymes的合成及分泌过程如图1所示,其中甲~丁表示不同的细胞器。回答下列问题:
(1)物质X是CAZymes的单体,物质X一般都含有的元素是______。要研究酵母菌细胞内CAZymes的合成和分泌途径,常采用的方法是______。
(2)酵母菌细胞利用物质X合成CAZymes的过程中,甲中发生的变化是______,乙和丙能通过______在结构上相联系。丙的作用主要是______
(3)研究发现,CAZymes合成与分泌的过程中S蛋白参与囊泡运输。科研人员筛选获得S蛋白结构异常的酵母菌,CAZymes在酵母菌细胞内合成和分泌的途径如图2和图3所示。
图2 图3
(S蛋白功能正常的酵母菌) (S蛋白功能异常的酵母菌)
根据以上信息推测,CAZymes合成与分泌的过程中,S蛋白的作用是______。若在培养液中加入细胞呼吸抑制剂,S蛋白结构正常的酵母菌也会出现图3所示的结果,原因是______。
(4)组氨酸突变型酵母菌不能在缺乏组氨酸的培养基上正常生长,某小组获得了该突变酵母菌。请设计实验来验证该小组获得的是组氨酸突变型酵母菌:__________________。
22.(12分)为研究组蛋白去乙酰化酶8(HDAC8)基因的功能,研究人员利用CRISPR/Cas9基因编辑技术构建HDAC8基因缺失的突变体斑马鱼。CRISPR/Cas9基因编辑技术的原理如图1所示。回答下列问题:
图1 图2 图3
(1)sgRNA是向导RNA,可引导限制酶切割靶基因特定的碱基序列。分析图1可知,敲除HDAC8基因前,要根据______的原理设计合成sgRNA,sgRNA和Cas9蛋白的复合物与HDAC8基因的靶点结合并进行切割。
(2)表达sgRNA和Cas9蛋白的重组质粒通过______方法导入斑马鱼的受精卵中,经过______(填生物工程技术名称)获得HDAC8基因缺失的突变体斑马鱼。检测两种斑马鱼的HDAC8蛋白,结果如图2所示。经过CRISPR/Cas9编辑后,HDAC8基因可能发生了碱基的______,导致mRNA上的______,产生了异常的HDAC8蛋白。若要检测受体是否翻译出了异常HDAC8蛋白,则常利用的技术是______。
(3)培育HDAC8基因缺失的斑马鱼纯合突变体,比较野生型和纯合突变体在捕食性天敌存在条件下的相关活动指标,结果如图3所示。推测HDAC8基因有利于______,进而有利于生存。
23.(12分)脂多糖(LPS)是革兰氏阴性细菌细胞壁的一种特有成分,能诱发炎症反应。CD14蛋白是LPS的受体,能识别并结合LPS,在LPS性炎症反应、内毒素休克等病理反应中起重要作用。为制备抗CD14蛋白的单克隆抗体,研究人员通过基因工程构建了含有CD14蛋白基因的重组表达载体,如图1所示。制备抗CD14蛋白的单克隆抗体的过程如图2所示。回答下列问题:
图1 图2
(1)限制酶XhⅠ和SalⅠ切割DNA产生的黏性末端______(填“相同”或“不相同”),用这两种酶处理CD14蛋白基因和载体后,再用______酶进行拼接。
(2)CD14蛋白基因插入载体时,会形成正向连接和反向连接的两种重组载体。用XhⅠ和SalⅠ进行酶切,对CD14蛋白基因插入后的连接方向进行鉴定。若重组载体能被再次切开,则说明CD14正向接入载体。若重组DNA不能被再次切开,则说明CD14反向接入载体。判断的理由是______。
(3)从培养液中收集CD14蛋白并对小鼠进行免疫接种。图2中,过程②用灭活的病毒处理,其目的是______。
(4)图2中,过程⑥是从小鼠的______中提取抗CD14蛋白的单克隆抗体,这些抗体可减轻革兰氏阴性细菌入侵导致的炎症反应,其原理是______
河北省高二年级下学期5月联考
生物学参考答案
1.C 2.B 3.D 4.D 5.B 6.C 7.A 8.D 9.C 10.D 11.C 12.D 13.D 14.ABD 15.ACD 16.BC
17.ABD 18.AD
19.(1)麦芽糖、蔗糖(1分) 储存能量(或作为储能物质)(1分)
(2)逐渐减少至稳定(1分) 油菜种子成熟过程中,糖类大量转化为脂肪(2分)
(3)逐渐减少至稳定(或逐渐减少)(1分) 淀粉磷酸化酶(1分) 与糖类相比,脂肪分子中氧含量低、氢含量高(2分)
(4)赤霉素(1分) 脱落酸(1分)
20.(1)工业污水浸润的土壤中富含物质X,容易获得降解菌(2分) 无菌水(1分)
(2)进行富集培养(或增加降解菌的数量)(2分) 选择(1分) 以X作为唯一的碳源,含有琼脂(2分)
(3)向培养基乙滴加试剂甲,挑选透明圈直径较大的菌落(或在含有试剂甲的平板上挑选透明圈直径较大的菌落)(2分) X的降解速率(2分)
21.(1)任何一种类型的细胞,并进一步形成机体的所有组织和器官甚至个体(合理即可,2分) 囊胚(1分) 胎膜和胎盘(1分)
(2)清除代谢物,防止细胞代谢物积累对细胞自身造成危害(2分) 对母猴进行超数排卵处理,获得多枚卵母细胞后进行受精(或将早期胚胎进行胚胎分割)(2分)
(3)将hEPSCs注入猴囊胚的内细胞团中(2分) 嵌合胚胎移植后可能产生个体,违反了人类伦理道德(合理即可,2分)
22.(1)碱基互补配对(2分)
(2)显微注射(1分) 动物细胞培养(2分) 缺失(2分) 终止密码子提前(2分) 抗原抗体检测(1分)
(3)提高斑马鱼的活动性、游动速度、运动能力(距离),从而有利于斑马鱼躲避天敌(2分)
23.(1)相同(2分) DNA连接(1分)
(2)正向连接的重组质粒有这两种酶的识别序列,反向连接的重组质粒没有这两种酶的识别序列和切割位点(4分)
(3)诱导B淋巴细胞和SP2/0细胞融合,产生杂交瘤细胞(2分)
(4)腹水(或腹腔)(1分) 抗体与CD14蛋白结合后可阻止其与LPS结合,从而减轻LPS诱发的炎症反应(2分)
样本
①
②
③
④
⑤
⑥
吸光值
0.616
0.606
0.595
0.583
0.571
0.564
葡萄糖含量/(mg·mL-1)
0
0.1
0.2
0.3
0.4
0.5
河北省保定市部分示范性高中2023-2024学年高二下学期5月期中考试生物试题(Word版附答案): 这是一份河北省保定市部分示范性高中2023-2024学年高二下学期5月期中考试生物试题(Word版附答案),共8页。试卷主要包含了本试卷主要考试内容,细胞膜的亚显微结构如图所示等内容,欢迎下载使用。
2024保定部分示范性高中高一下学期5月期中考试生物含答案: 这是一份2024保定部分示范性高中高一下学期5月期中考试生物含答案,共8页。试卷主要包含了本试卷主要考试内容等内容,欢迎下载使用。
河北省保定市部分示范性高中2023-2024学年高二下学期5月期中生物试题(学生版+教师版): 这是一份河北省保定市部分示范性高中2023-2024学年高二下学期5月期中生物试题(学生版+教师版),文件包含河北省保定市部分示范性高中2023-2024学年高二下学期5月期中生物试题教师版docx、河北省保定市部分示范性高中2023-2024学年高二下学期5月期中生物试题学生版docx等2份试卷配套教学资源,其中试卷共29页, 欢迎下载使用。

