2023_2024学年广东深圳高一下学期期中物理试卷(名校)
展开这是一份2023_2024学年广东深圳高一下学期期中物理试卷(名校),共6页。试卷主要包含了单选题,多选题,实验题,解答题等内容,欢迎下载使用。
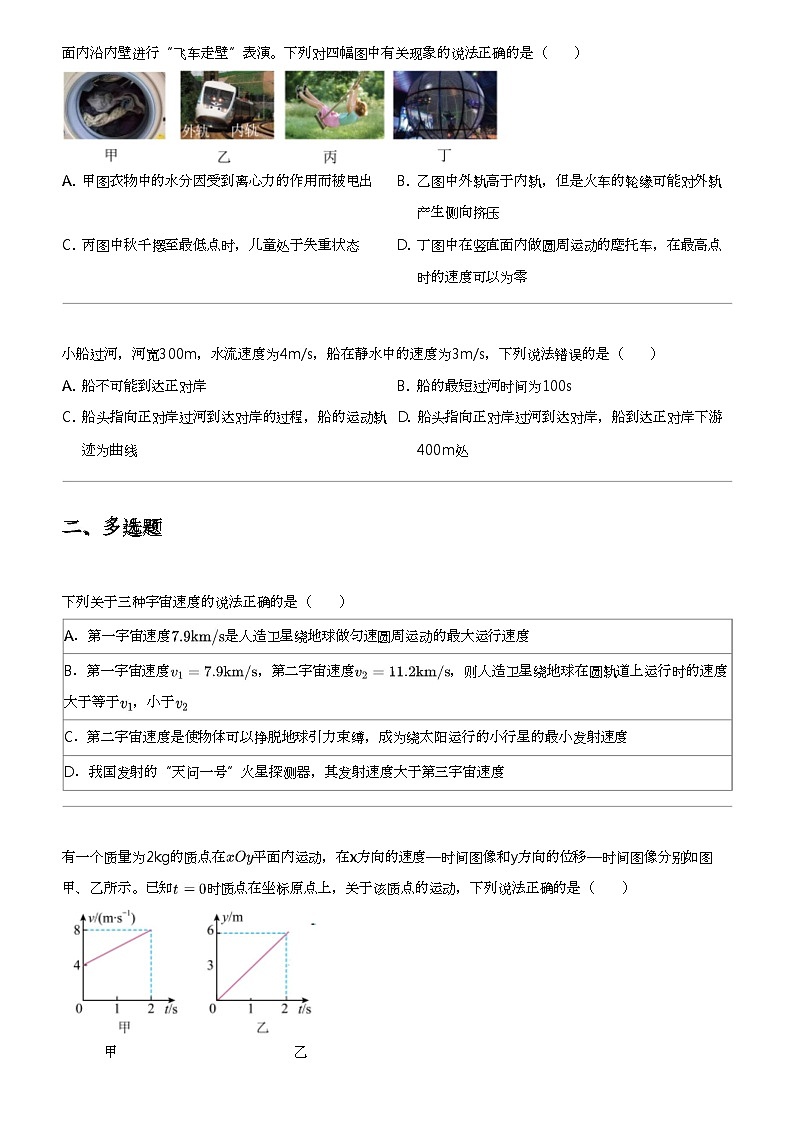
走。
2023~2024学年广东深圳高一下学期期中物理试卷(名校)
一、单选题
科学的发展离不开科学家的不断探索。关于科学家的贡献,下列说法正确的是( )
A. 卡文迪什首次通过实验测出了引力常量
B. 牛顿根据万有引力定律测出了地球的质量
C. 开普勒总结了行星运动的规律,并指出这是万有引 D. 伽利略提出了惯性概念,卫星保持匀速率做圆周运
力作用的结果
动的性质就是惯性
如图所示为模拟过山车,小球安全通过轨道内侧最高点,则小球通过最高点时( )
A. 受重力和向心力
B. 重力和弹力提供向心
力
C. 受重力、弹力和向心
力
D. 受竖直向上的离心力
作用
甲、乙两个质点间的万有引力大小为 ,若甲质点的质量不变,乙质点的质量增大为原来的4倍,同时它们间
的距离减为原来的 ,则甲、乙两个质点间的万有引力大小将变为( )
A.
B.
C. 3F
D. 9F
如图所示,一块橡皮用细线悬挂于O点,现用一支铅笔贴着细线的左侧水平向右以速度 匀速移动,运动过程
中保持铅笔的高度不变,悬挂橡皮的那段细线始终保持竖直。当细线与竖直方向夹角为 时,橡皮的速
度大小为(
)
A.
B.
C.
D.
如图所示为某同学对着竖直墙面练习投篮,在同一高度的A、B两点先后将球斜向上投出,篮球均能垂直打在竖
直墙上的同一点P点,不计空气阻力。关于篮球投出后在空中的运动,下列说法正确的是( )
A. A点投出在空中的运动时间长
C. B点投出打到P点的速度大
B. B点投出在空中运动的时间长
D. A、B两点投出打到P点的速度大小无法比较
如图所示,剪刀在使用过程中,剪刀上的A、B两点绕O点转动的角速度分别为ω 和ω ,线速度大小分别为v
A
B
A
和vB,则( )
A. ω =ω ,v
C. ω <ω ,v =v
D. ω >ω ,v =v
B
A
B
A
B
A
B
A
B
A
B
A
B
A
B
A
长为L的悬线固定在O点,在O点正下方 处有一钉子B,把悬线另一端的小球拉到跟悬点在同一水平面上无初
速度释放,小球到悬点正下方时悬线碰到钉子,则小球的( )
A. 线速度突然增大
B. 角速度突然减小
C. 向心力突然增大
D. 悬线拉力突然减小
生活中的很多现象往往都可从物理的角度进行解释。在下面的四幅图中,甲图展示的是正在脱水的衣物,乙图
展示的是火车正在水平面内转弯,丙图展示的是儿童正在荡秋千,丁图展示的是摩托车骑于正在球形铁笼竖直
面内沿内壁进行“飞车走壁”表演。下列对四幅图中有关现象的说法正确的是( )
A. 甲图衣物中的水分因受到离心力的作用而被甩出
C. 丙图中秋千摆至最低点时,儿童处于失重状态
B. 乙图中外轨高于内轨,但是火车的轮缘可能对外轨
产生侧向挤压
D. 丁图中在竖直面内做圆周运动的麾托车,在最高点
时的速度可以为零
小船过河,河宽300m,水流速度为4m/s,船在静水中的速度为3m/s,下列说法错误的是( )
A. 船不可能到达正对岸 B. 船的最短过河时间为100s
C. 船头指向正对岸过河到达对岸的过程,船的运动轨 D. 船头指向正对岸过河到达对岸,船到达正对岸下游
迹为曲线
400m处
二、多选题
下列关于三种宇宙速度的说法正确的是( )
A.第一宇宙速度
是人造卫星绕地球做匀速圆周运动的最大运行速度
,第二宇宙速度 ,则人造卫星绕地球在圆轨道上运行时的速度
B.第一宇宙速度
大于等于 ,小于
C.第二宇宙速度是使物体可以挣脱地球引力束缚,成为绕太阳运行的小行星的最小发射速度
D.我国发射的“天问一号”火星探测器,其发射速度大于第三宇宙速度
有一个质量为2kg的质点在
平面内运动,在x方向的速度—时间图像和y方向的位移—时间图像分别如图
甲、乙所示。已知 时质点在坐标原点上,关于该质点的运动,下列说法正确的是( )
甲
乙
A.
时,质点的速度大小为7m/s
B.质点所受的合外力大小为3N
C.在0~2s内,质点速度的变化量大小为4m/s
D.质点的运动轨迹是一条曲线
如图所示,一长为r的轻杆一端固定一质量为m的小球,以另一端O为圆心,使小球在竖直面内做圆周运动。以
下说法正确的是( )
A. 小球过最高点时,杆对球的作用力可能为零
C. 小球过最低点时,杆对球的作用力一定竖直向下
B. 小球恰能过最高点时的速度为
D. 小球恰能过最高点时的速度为0
三、实验题
用如图所示的实验装置探究影响向心力大小的因素。已知长槽上的挡板B到转轴的距离是挡板A的2倍,长槽上
的挡板A和短槽上的挡板C到各自转轴的距离相等,转动手柄使长槽和短槽分别随塔轮匀速转动,槽内的球就
做匀速圆周运动。挡板对球的支持力提供了向心力,球对挡板的反作用力通过横臂的杠杆作用使弹簧测力筒下
降,从而露出标尺,根据标尺上的等分格可以粗略估算出两个球所受向心力的比值。
(1)本实验所采用的实验探究方法是
。
(2)探究向心力和角速度的关系时,应将皮带套在两塔轮半径不同的轮盘上,将质量相同的两个小球各自放
在挡板
处。(选填“A和B”或“A和C”或“B和C”)
(3)皮带套左右两个塔轮的半径分别为
、
,某次实验使
,则A、C两处的角速度之比
为
。
如图甲所示是“研究平抛运动”的实验装置,斜槽末端口N与小球Q离地面的高度均为H。实验时,当小球P从
斜槽末端飞出与挡片相碰,立即断开电路使电磁铁释放小球Q,发现两小球同时落地,改变H大小,重复实
验,P、Q仍同时落地。
(1)关于实验条件,下列说法正确的有_______
A.斜槽轨道必须光滑
B.斜槽轨道末段N端必须水平
C.小球P可以从斜槽上不同的位置无初速度释放
D.小球P每次必须从斜槽上相同的位置无初速度释放
(2)该实验结果可表明_______
A.小球P在水平方向的分运动是自由落体运动
B.小球P在水平方向的分运动是匀速直线运动
C.小球P在竖直方向的分运动是匀速直线运动
D.小球P在竖直方向的分运动是自由落体运动
(3)某同学记录了小球P运动过程中经过A、B、C三点,取A点为坐标原点,建立了如图乙所示的坐标系,各点
坐标值图中已示出,重力加速度g取
,则小球P从A运动到C的时间为
s,小球P平抛的初
速度大小为
s,小球P经过B点时的速度大小为
。
四、解答题
一物体在地面上受到的重力大小
箭中,取地面重力加速度大小
为
,现把物体放在以加速度为
,地球半径
竖直向上做匀加速直线运动的火
时。
,求当物体对火箭的压力为
(1)物体受到的万有引力的大小F;
(2)火箭离地面的高度h。
风洞是研究空气动力学的实验设备。如图所示,将刚性杆水平固定在风洞内距地面高度
处,杆上套
,小球以大
一可沿杆滑动、质量为
的小球,将小球所受的风力调节为方向水平向左、大小为
,求:
小为 的初速度向右离开杆端。假设小球所受风力不变,重力加速度g取
(1)小球在空中运动的时间;
(2)小球落地时的水平位移大小;
(3)小球落地时的速度。
如图所示,一个半径为
,C、D为圆盘直径边缘的两点。某时刻将小球以一定的初速度 从B点水平向右抛出,初速度方向
与圆盘直径CD在同一竖直平面内,重力加速度g取 ,不计空气阻力,小球可看做质点。求:
(1)若 ,小球恰好能落到圆盘的C点,则B点与圆盘左边缘C点的水平距离x;
的圆盘浮在水面上.圆盘表面保持水平且与水平道路AB的高度差为
(2)若小球正好落在圆盘的圆心O处.则小球落到O处的速度;
(3)若小球从B点水平抛出的同时,圆盘绕过其圆心O的竖直轴以角速度ω匀速转动,要使小球能落到D点,
则圆盘转动的角速度ω。
相关试卷
这是一份2023_2024学年广东深圳高二下学期月考物理试卷(育才中学),共8页。试卷主要包含了单选题,多选题,填空题,实验题,解答题等内容,欢迎下载使用。
这是一份2023_2024学年广东高一下学期月考物理试卷,共6页。
这是一份31,广东省深圳市名校联考2023-2024学年高一下学期4月期中物理试题,共9页。试卷主要包含了答题前,考生务必用直径0,本卷命题范围等内容,欢迎下载使用。

