初中语文2024届中考记叙文常见考点答题术语整理(现代文+修辞手法+表现手法+诗歌)
展开
这是一份初中语文2024届中考记叙文常见考点答题术语整理(现代文+修辞手法+表现手法+诗歌),共4页。试卷主要包含了现代文,修辞手法的作用,表现手法的作用,诗歌等内容,欢迎下载使用。
一、现代文
1.长句:
A.容量大,气势盛;
B.能细致严密地说明事物;
C.表达复杂丰富的感情。
2.短句:
A.句子短,简洁明快,干脆有力;
B.音节少,停顿多,容易造成一种急促的气势 ;
C.便于表达丰富的情绪,强烈的感情。
3.自然环境描写的作用(在小说中):
A.渲染烘托气氛、形象、心情;
B.推动(或衬托)情节发展;
C.象征意义;
D.交代背景(时间、地点等)。
4.自然环境描写的作用(在散文中):
A.渲染烘托气氛、形象、心情;
B.抒写美;
C.抒发作者情感;
D.作为串时间的线索;E见证历史沧桑。
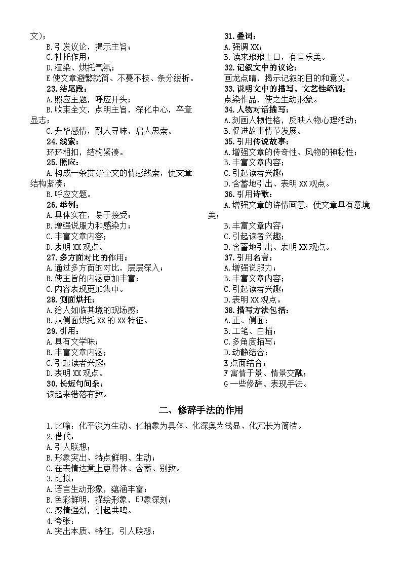
5.文学作品中的环境包括:
A.具体的风景描写;
B.生活和社会环境;
C.社会历史背景及时代特征。
6.文学作品的形象:
A.人物的性格特征;
B.人物的精神风貌;
C.人物的思想特征;
D.人物形象的社会或时代意义。
7.第一人称:
A.亲切自然;
B.自由直接;
C.真实生动。
8.第二人称:
A.呼告抒情,动人亲切;
B.便于感情交流;
C.充满气势,态度鲜明;
D.自由灵活。
9.第三人称:
A.直接展现丰富多彩的生活;
B.不受时空限制,灵活自由;
C.显得客观冷静。
10.肖像描写:
以形传神,更好地展现人物的外貌及内心世界。
11.动作描写:
表现人物个性特征及内心世界。
12.语言描写:
言为心声,表现人物性格特点。
13.心理描写:
A.揭示人物内心世界;
B.使形象更为丰满充实。
14.白描:
简笔勾勒,简洁准确传神。
15.工笔细描:
精雕细刻,丝毫毕现,具体生动。
16.细节描写:
A.真实精细;
B.传神鲜明。
17.插叙:
A.丰富内容;
B.深化主题;
C.使事件曲折有致;
D.使情节更加完整,结构更加严密;
E对主要情节或中心时间作必要的铺垫照应、补充说明。
18.倒叙:
A.设置悬念,增加兴趣;
B.读起来波澜起伏。
19.直接抒情:
淋漓尽致。
20.间接抒情:
A.表达含蓄,含而不露;
B.韵味悠长(不着一字,尽得风流)。
21.开头段:
A.提出话题,领起下文;
B.点明主旨,统摄下文;
C.设置悬念,吸引读者;
D.蓄势(张本(即伏笔)、铺垫、照应、对比),奠定感情基调;
E点明思想感情变化的线索;
F使文章避繁就简、不蔓不枝、条分缕析;
G与结尾呼应,强调主旨。
22.过渡段:
A.承上启下的过渡作用(有时只开启下文);
B.引发议论,揭示主旨;
C.衬托作用;
D.渲染、烘托气氛;
E使文章避繁就简、不蔓不枝、条分缕析。
23.结尾段:
A.照应主题,呼应开头;
B.收束全文,点明主旨,深化中心,卒章显志;
C.升华感情,耐人寻味,启人思索。
24.线索:
环环相扣,结构紧凑。
25.照应:
A.构成一条贯穿全文的情感线索,使文章结构紧凑;
B.呼应文题。
26.举例:
A.具体实在,易于接受;
B.增强说服力和感染力;
C.丰富文章内容;
D.表明XX观点。
27.多方面对比的作用:
A.通过多方面的对比,层层深入;
B.使主旨的内涵更加丰富;
C.内容表现更加集中。
28.侧面烘托:
A.给人如临其境的现场感;
B.从侧面烘托XX的XX特征。
29.引用:
A.具有文学味;
B.丰富文章内涵;
C.引起读者兴趣;
D.表明XX观点。
30.长短句间杂:
读起来错落有致。
31.叠词:
A.强调XX;
B.读来琅琅上口,有音乐美。
32.记叙文中的议论:
画龙点睛,揭示记叙的目的和意义。
33.说明文中的描写、文艺性笔调:
点染作品,使之生动形象。
34.人物对话描写:
A.刻画人物性格,反映人物心理活动;
B.促进故事情节发展。
35.引用传说故事:
A.增强文章的传奇性、风物的神秘性;
B.丰富文章内容;
C.引起读者兴趣;
D.含蓄地引出、表明XX观点。
36.引用诗歌:
A.增强文章的诗情画意,使文章具有意境美;
B.丰富文章内容;
C.引起读者兴趣;
D.含蓄地引出、表明XX观点。
37.引用名言:
A.增强说服力;
B.丰富文章内容;
C.引起读者兴趣;
D.表明XX观点。
38.描写方法包括:
A.正、侧面;
B.工笔、白描;
C.多角度描写;
D.动静结合;
E点面结合;
F寓情于景、情景交融;
G一些修辞、表现手法。
二、修辞手法的作用
1.比喻:化平淡为生动、化抽象为具体、化深奥为浅显、化冗长为简洁。
2.借代:
A.引人联想;
B.形象突出、特点鲜明、生动;
C.在表情达意上更得体、含蓄、别致。
3.比拟:
A.语言生动形象,蕴涵丰富;
B.色彩鲜明,描绘形象,印象深刻;
C.感情强烈,引起共鸣。
4.夸张:
A.突出本质、特征,引人联想;
B.烘托气氛,语言生动形象,增强感染力;
C.感情强烈,引起共鸣。
5.对偶:
A.便于吟诵,易于记忆;
B.表意凝练,抒情酣畅;
C.对比强烈,褒贬分明。
6.排比:
A.句式整齐,节奏匀称;
B.文章贯通,语势强劲;
C.集中内容,加重感情;
D.条分缕析,说理严密透彻,抒情酣畅淋漓。
7.设问:
A.提醒注意,引起思考;
B.突出内容,变化波澜;
C.承上启下的过渡作用;
D.增强说服力和表达效果。
8.反问:
A.强化语气,强调内容;
B.增强表达效果,表达强烈感情;
C.引起思考,余音回荡。
9.反复:
A.写景抒情感染力强;
B.承上启下,层次清晰;
C.多次强调,给人以深刻印象。
10.起兴:
A.渲染气氛,定下感情基调;
B.统摄全诗,引出故事;
C.激发读者想象;
D.化实为虚,形象生动。
11.双关:言在此而意在彼,使表情达意更含蓄,更有趣。
三、表现手法的作用
1.常见的表现手法有:比兴、对比、象征、用典、烘托、虚实结合(记忆口诀为:比用对象烘虚实)。
2.象征:
A.言在此而意在彼,内涵丰富;
B.富有哲理,给人以启迪。
3.衬托:突出事物特点。
4.先抑后扬:在变化和反差中突出事物特点。
5.借景抒情:
A.赋予客观景物以浓厚的主观色彩;
B.营造氛围;
C.委婉含蓄地表达XX思想感情。
6.融情于景:
A.赋予客观景物以浓厚的主观色彩;
B.营造氛围,创造意境;
C.表达XX思想感情;
D.含而不露,韵味悠长,使人想象于无穷之境界。
7.反讽:突出强调,深化主题。
8.托物言志:
A.富有暗示性、朦胧性,意在言外;
B.给读者留下丰富的想象空间。
9.虚实相生:
A.二者相互联系,相互渗透转化,可以达到虚实相生的境界;
B.丰富诗中的意象,开拓诗中的意境,为读者留下丰富的想象空间。
10.化用典故:
A.赋予文章语言的雅趣;
B.赋予文章铺垫和仿拟对象,增强古今对照的效果;
C.丰富文章内涵。
11.意象组合:
A.最大限度地增强了诗歌意象的密度和诗歌的力度;
B.使诗中的意象鲜明突出;
C.为读者提供了联想与想象的广阔天地和咀嚼回味的余地。
四、诗歌
1.对仗:
A.显示语言的对称美;
B.达到意境美和韵律美的完美结合。
2.顶真:具有回环跌宕的韵律美。
3.拟声词:
A.使诗文更生动形象;
B.使人有身临其境之感。
4.表颜色的词:
A.表现心情;
B.增加描写的色彩感和画面感;
C.渲染气氛。
5.语言特色的类型包括:清新淡雅、平淡自然、明快浅显、辞藻华丽、委婉含蓄、简洁洗练、沉郁顿挫、浑厚雄壮、多用口语、明白如话。
6.景物描写角度:
A.空间变化(远近高低)、时间变化
B.动静
C.视、听、嗅觉
D.虚实E。侧面F色彩、形状、声音。
相关试卷
这是一份初中语文2024届中考重点题型答题模板(诗歌+现代文+修辞手法+表现手法),共3页。试卷主要包含了诗歌,现代文,修辞手法,表现手法等内容,欢迎下载使用。
这是一份专题11 记叙文阅读之拓展探究(原卷版+解析版)-初中语文古诗文+现代文阅读常见考点讲解与训练(全国通用),文件包含专题11记叙文阅读之拓展探究-初中语文古诗文+现代文阅读常见考点讲解与训练全国通用解析版docx、专题11记叙文阅读之拓展探究-初中语文古诗文+现代文阅读常见考点讲解与训练全国通用原卷版docx等2份试卷配套教学资源,其中试卷共26页, 欢迎下载使用。
这是一份专题09 记叙文阅读之修辞手法(原卷版+解析版)-初中语文古诗文+现代文阅读常见考点讲解与训练(全国通用),文件包含专题09记叙文阅读之修辞手法-初中语文古诗文+现代文阅读常见考点讲解与训练全国通用解析版docx、专题09记叙文阅读之修辞手法-初中语文古诗文+现代文阅读常见考点讲解与训练全国通用原卷版docx等2份试卷配套教学资源,其中试卷共23页, 欢迎下载使用。

