广东省汕头市潮南区2023-2024学年八年级上学期1月期末物理试题含答案
展开(内容:第1-6章)
请把正确答案填写在答题卷的相应位置上。
一、选择题。(每小题3分,共21分)
1、在生活中经常要对物理量进行估测,以下估测合理的是( )
A、高铁运行的平均速度约为15m/s;B、现在教室里的声音强度约为90dB;
C、最舒适的房间温度为37℃;D、某八年级男生的身高约为170cm。
2、下列说法不正确的是( )
A、在建筑方面,设计、建造大礼堂时,必须把回声现象作为重要因素加以考虑;
B、动画片的配音常用慢录快放的方式,把成年人的声音变成了小孩的声音,这样能够使声音音调变高;
C、蝙蝠靠次声波探测飞行中的障碍和发现昆虫;
D、广播里播放“考生开始答题”的声音是通过空气传入同学们耳朵的。
3、如题3图所示足球在平整草坪上沿直线运动,速度越来越慢,测得,通过BC段所用的时间为0.5s,则足球从A运动到C的平均速度可能是( )
题3图
A、7m/sB、6m/sC、4m/sD无法确定
4、小兰爸爸喜欢喝茶,她发现爸爸沏茶时,玻璃杯的杯壁上常会出现大雾,一段时间后,水雾又消失了。关于这种现象,下列说法正确的是( )
A、水雾出现在玻璃杯的外壁上,“水雾消失”是升华现象;
B、水雾出现在玻璃杯的内壁上,“出现水雾”是熔化现象;
C、水雾出现在玻璃杯的外壁上,“出现水雾”是液化现象;
D、水雾出现在玻璃杯的内壁上,“水雾消失”是汽化现象。
5、暑假,小明去五台山旅游,站在清澈的湖边,望向平静的水面,看到“云在水中飘,鱼在云上游,鱼戏白塔绿树间”。这些景象中距离水面最远的是( )
A、白塔倒影B、白云倒影C、游动的鱼D、绿树倒影
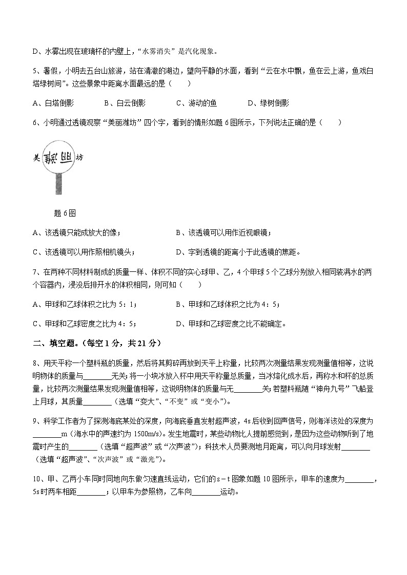
6、小明通过透镜观察“美丽潍坊”四个字,看到的情形如题6图所示,下列说法正确的是( )
题6图
A、该透镜只能成放大的像;B、该透镜可以用作近视眼镜;
C、该透镜可以用作照相机镜头;D、字到透镜的距离小于此透镜的焦距。
7、在两种不同材料制成的质量一样、体积不同的实心球甲、乙,4个甲球5个乙球分别放入相同装满水的两个容器内,浸没后排开水的体积相同,则可知( )
A、甲球和乙球体积之比为5:1;B、甲球和乙球体积之比为4:5;
C、甲球和乙球密度之比为4:5;D、甲球和乙球密度之比不能确定。
二、填空题。(每空1分,共21分)
8、用天平称一个塑料瓶的质量,然后将其剪碎再放到天平上称量,比较两次测量结果发现测量值相等,这说明物体的质量与________无关;将一小块冰放入杯中用天平称量总质量,当冰熔化成水后,再称水和杯的总质量,比较两次测量结果发现测量值相等,这说明物体的质量与无________关;若塑料瓶随“神舟九号”飞船登上月球,其质量________(选填“变大”、“不变”或“变小”)。
9、科学工作者为了探测海底某处的深度,向海底垂直发射超声波,4s后收到回声信号,则海洋该处的深度为________m(海水中的声速约为1500m/s)。发生地震时,某些动物比人提前感觉到,是因为这些动物听到了地震时产生的________(选填“超声波”或“次声波”);科技术人员要测地月距离,可以向月球发射________(选填“超声波”、“次声波”或“激光”)。
10、甲、乙两小车同时同地向东做匀速直线运动,它们的图象如题10图所示,甲车的速度为________,5s时两车相距________;以甲车为参照物,乙车向________运动。
题10图
11、在“青少年科技创新大赛”中,小刚同学发明了一种“神奇恒温杯”,他在双层玻璃杯的夹层中封入适量的熔点为48℃的海波,开水倒入杯中后,水温会迅速降至适合人饮用的48℃左右,并能较长时间保持水温不变,这是因为海波从水中________(选填“吸热”或“放热”)发生了________(填物态变化名称)现象,同时说明海波是一种________(选填“晶体”或“非晶体”)。
12、为了保证城市正常供水、减少水资源浪费,素有“城市血管医生”的听漏工常常在凌晨一点左右,大街上车辆稀少时,利用听音棒检查地下水管是否漏水,选择在凌晨且车辆稀少时段检查是为了尽量排除________,利用听音棒可以提高声音的________(选填“响度”、“音调”或“音色”),这说明________(选填“固体”、“液体”或“气体”)的传声效果更好。
13、小华去森林探险,看见阳光透过树叶的缝隙在地上留下圆形光斑,光斑的成像原理是________(填光学原理)。同时看见树林边溪水中的“蓝天白云”,这是________(填光学原理)在水中所成的虚像。小华想利用平面镜将太阳光束反射进一个水平山洞(如题13图所示),则他应将平面镜与水平地面成________夹角放置。
题13图
14、人眼是世界上最精密的照相机,晶状体相当于________,视网膜相当于光屏,站在教室后面的同学中,只有小莉看不清黑板上的字,她走到教室中央就能看清了,说明她是________(选填“近视”或“远视”)眼,站在教室后面的小莉佩戴眼镜后仍需要向黑板靠近几步才能看清黑板上的字,她应该配戴________(选填“凹”或“凸”)透镜制作的眼镜来矫正视力。
三、作图题。(2分+2分+3分=7分)
15、(1)如题15—1图所示,两透镜的主光轴在同一直线上,且两透镜的焦点正好重合,根据光路图,在方框内填上适当透镜的符号。
(2)一束光线从空气斜射入水中,在水面发生反射和折射,已知反射光线OA如题15—2图所示,请在图中画出它的入射光线和大致的折射光线。
(3)如题15—3图所示,平面镜与凹透镜的主光轴成30°放置,一束光线与平面镜成30°角入射到平面镜的O点,请画出反射光线和经凹透镜后的折射光线,并标出反射角的度数。
题15—1图 题15—2图 题15—3图
四、实验题。(6分+7分+6分=19分)
16、(1)如题16—1图甲所示,圆柱体的直径为________cm;如图乙所示的时间为________s。
题16—1图 题16—2图
(2)小亮在探究“水沸腾时温度变化的特点”的实验中:
①如题16—2图甲所示,某时刻温度计的示数是________℃。
②图乙是小亮根据实验数据绘制的温度一时间图象,由图象可知:水的沸点是________℃,分析图象还可以获得的信息有________(写出一条即可)。
③结合图象提供的信息,在同样环境条件下,给一大碗滚烫的热水降温,现有两种方法供你选择:I、先让滚烫的热水冷却5min,然后加一小杯冷水;II、先在滚烫的热水中加入一小杯冷水,然后冷却5min,你认为冷却效果较好的是________(选填“方法I”或“方法II”)。
17、为了测量某种液体的密度,小明取了适量这种液体的样品,进行了如题17—1图的三种方案的实验:
题17—1图
(1)实验前小明将天平放在________工作台上,把游码放在零刻度线处,发现指针指在分度盘的左侧,要使横梁平衡,应将平衡螺母向________(选填“右”或“左”)调节。
(2)实验记录数据:,,;________g(如题17—2图中的甲),________mL(如题17—2图中的乙),,,其中方案3液体密度大小为________。
题17—2图
(3)分析比较上述三种实验方案,你觉得比较合理的应该是________(选填“方案1”、“方案2”或“方案3”)。(2分)
18、在探究凸透镜成像规律时,如题18图甲所示,将A凸透镜固定在光具座上35cm刻度线处,将点燃的蜡烛放置在光具座上5cm刻度线处,移动光屏,使烛焰在光屏上成清晰的像,由A凸透镜成像中物距和像距的变化关系画出图象如图乙所示;接着他保持蜡烛的位置不变,将凸透镜A换为凸透镜B并保持位置不变,移动光屏,使烛焰在光屏上成清晰的像,如图丙所示。
题18图
(1)请根据上述实验现象和凸透镜成像规律判断:凸透镜A的焦距是________cm,凸透镜A的焦距________(选填“大于”、“小于”或“等于”)凸透镜B的焦距。
(2)在甲图中,保持凸透镜不动,把蜡烛向右移动5cm,要想在光屏上再次得到清晰的像,应该把光屏向________(选填“左”或“右”)移动一段距离,像将________(选填“变大”、“变小”或“不变”)。
(3)图丙所示的实验现象可以说明________(选填“照相机”、“幻灯机”或“放大镜”)的成像特点;若将远视眼镜放在蜡烛与凸透镜之间,光屏上原来清晰的像变模糊了,若保持凸透镜和光屏的位置不动,应使蜡烛________(选填“靠近”或“远离”)凸透镜,则又能在光屏上看到烛焰清晰的像。
五、计算题。(6分+7分=13分)
19、2017年4月20日,我国成功发射了“天舟一号”并与“天宫二号”完成对接。若飞船在赤道上空飞行,“天舟一号”到达距“天宫二号”30m停泊点后,开始以0.2m/s的相对速度向“天宫二号”缓缓靠拢对接。目前组合体在地面上方300km左右的轨道上绕地球飞行,环绕地球飞行一周的时间约为90min(地球半径,取3)。试求:
(1)“天舟一号”从停泊点到二者相互接触共耗时多少?
(2)飞船组合体环绕地球飞行的平均速度是多少km/h?
20、医用酒精是由无水酒精和水组成的,如题20图是小英在药点买的一瓶浓度为75%、体积为500mL的医用酒精。已知:无水酒精的密度为,水的密度为,酒精浓度指溶液中所含无水酒精的体积在溶液总体积中所占的百分比。则:
题20图
(1)这瓶医用酒精中含有的水的质量是多少?
(2)这瓶医用酒精的密度为多少?
六、综合能力题。(6分+7分+6分=19分)
21、小明同学为了探究平面镜成像特点,准备如下器材:各种长度的蜡烛若干、平面镜一块、玻璃板一块、白纸一张(如题21—1图所示)。
题21—1图 题21—2图
(1)平面M所选的器材是________(选填“平面镜”或“玻璃板”),小明把蜡烛A点燃放在M前面,再把其它各支蜡烛依次放在M后面适当位置,当某支蜡烛放在后面时,从前面看那支蜡烛好像也被点燃了一样。此时,后面的那支蜡烛与蜡烛A的大小关系是:________。小明测量两侧蜡烛到平面M的距离;再将蜡烛A远离M,则后面的蜡烛要________(选填“远离”或“靠近”)M才能再次看上去像被点燃了一样。
(2)多次观察及测量距离之后,小明同学得到初步结论是:平面镜所成的像与物关于平面镜________。
(3)如题21—2甲所示,一枚硬币放在竖直的平面镜前,硬币的像在a处,将平面镜平移到图乙所示的位置时,硬币的成像情况是________(选填字母代号)。(2分)
A、硬币成像在a处;B、硬币成像在b处;
C、硬币成像在c处;D、硬币无法通过平面镜成像。
22、太阳光在通过透镜时会被会聚或发散,那么声音在传播途中遇到不同介质时,会不会像光一样也被会聚或发散呢?在老师的帮助下,同学们用音叉、三个相同的气球(内部充有不同气体)、示波器、麦克风等器材设计了如题22图1所示的实验装置,并进行了如下探究:
图1 图2
题22图
①调整音叉和麦克风之间的距离,让音叉发出的声音只通过空气传播,用麦克风将声音信号输入示波器,观察并记录此时的波形如图2甲所示;
②分别将充有二氧化碳气体、空气和氢气的气球,依次放在音叉和麦克风之间,保持音叉和气球之间的距离不变,让音叉发出声音,记录示波器显示的波形如图2乙、丙、丁所示。
分析以上实验过程和现象可知:
(1)实验过程中,敲击音叉,使其________发声,且应控制音叉发出声音的响度________(选填“相同”或“不同”)。
(2)比较图2的乙与甲,发现声波在通过充有二氧化碳气体的气球后,麦克风接收到的声音响度________(选填“变大”、“变小”或“不变”),此时充有二氧化碳气体的气球对声波具有________作用,相当于一个________透镜,比较丁与甲后,发现充有氢气的气球对声波具有________作用,由此可见,声音与光之间存在某种对应关系。
(3)实验后,同学们查阅资料了解到,生物体组织在激光照射下,会因升温膨胀而产生频率高于20000Hz的________声波,生物医学上通过特殊介质和装置使这种声波集中并成像,克服纯光学成像的不足,更加有效地进行病情诊断、跟踪和治疗。
23、阅读短文,回答问题。
雪的形成
雪是从云中降落到地面的雪花形态的固体水,它由大量白色不透明的冰晶和其聚合物(雪团)组成,在水蒸气弥漫的云层里,雪最先以肉眼看不到的一颗微尘粒子形状存在,叫做晶核,通常会在低于零下10℃的环境下形成,晶核周围的水蒸气分子在冷空气作用下,围着晶核开始凝华,使晶核逐渐变大,成为雪晶,当雪晶增大到能够克服浮力时,便落到地面,这就是雪花,水蒸气的多少和温度的高低造成了雪花多少、大小和形状的差异。
降雪要满足三个气象条件:一是云层中含有较冷的晶核;二是要有充足的水汽;三是云层下面气温低于0℃,接近地面的气温一般不能低于4℃。当靠近地面的空气在0℃以上,但是这层空气不厚,温度也不很高,会使雪花没有来得及完全融化就落到了地面,这叫做降“湿雪”,或“雨雪并降”,这种现象在气象学里叫“雨夹雪”。
受强冷空气影响,2019年1月9日盐城部分地区迎来了首场降雪,为了应对下雪可能对交通的影响,交警和路政部门提前布局,做好了向路面撒盐除雪,并出动铲雪车进行铲雪作业的准备预案。
(1)晶核周围的水蒸气围绕晶核________(填物态变化名称)使晶核长大成雪晶,该过程中水蒸气需要________(选填“吸热”或“放热”)。
(2)下列不属于雪的形成条件的是________。
A、云层中气温较低B、云层水汽充足
C、云层中有较冷的晶核D、云层下气温较高
(3)向路面撒盐除雪的原理是盐水的凝固点比水的凝固点________(选填“高”或“低”)。
(4)收集一定量的干净雪置于室温下,观察雪的熔化现象,测量并作出雪熔化时温度随时间变化的图象如题23图所示,能反映雪熔化规律的图象是________。
题23图
(5)1月9日我市部分地区下的是雨夹雪,形成这一现象的原因是:________。
2023~2024学年度第一学期
八年级物理科期末考试卷(L)参考答案
一、选择题
1———7、DCADBCC
二、填空题
8、形状 状态 不变
9、3000 次声波 激光
10、0.2m/s 0.5m 西
11、吸热 熔化 晶体
12、其它声音的干扰 响度 固体
13、光的直线传播 光的反射 30°(或150°)
14、凸透镜 近视 凹
三、作图题
15、略
四、实验题
16、(1)1.20 92 (2)①96 ②100 水在沸腾过程中吸热但温度不变 ③方法I
17、(1)水平 右 (2)41.4 20 1.2 (3)方案2
18、(1)10 小于 (2)右 变大 (3)幻灯机 靠近
五、计算题。
19、解:(1)从停泊点到二者相互接触共耗时:
(2)飞行时间
飞行路程
平均速度:
答:略
20、解:(1)这瓶酒精中含水的体积:
含水的质量
(2)无水酒精的质量是:
这瓶酒精的密度:
答:略
六、综合能力题
21、(1)玻璃板 大小相等 远离
(2)对称
(3)A
22、(1)振动 相同
(2)变大 会聚 凸 发散
(3)超
23、(1)凝华 放热
(2)D
(3)低
(4)乙
(5)靠近地面的空气高于0℃,且这层空气不厚,温度也不是很高。
广东省汕头市潮南区两英镇2023-2024学年八年级上学期期末物理试题(原卷+解析): 这是一份广东省汕头市潮南区两英镇2023-2024学年八年级上学期期末物理试题(原卷+解析),文件包含精品解析广东省汕头市潮南区两英镇2023-2024学年八年级上学期期末物理试题原卷版docx、精品解析广东省汕头市潮南区两英镇2023-2024学年八年级上学期期末物理试题解析版docx等2份试卷配套教学资源,其中试卷共27页, 欢迎下载使用。
广东省汕头市潮南区2023-2024学年九年级上学期期末物理试题: 这是一份广东省汕头市潮南区2023-2024学年九年级上学期期末物理试题,共6页。试卷主要包含了选择题,材料分析题等内容,欢迎下载使用。
广东省汕头市潮南区2023-2024学年九年级上学期期末物理试题: 这是一份广东省汕头市潮南区2023-2024学年九年级上学期期末物理试题,共6页。试卷主要包含了选择题,材料分析题等内容,欢迎下载使用。

