生物:河南省郑州市航空港区全区2022-2023学年七年级下学期期末试题(解析版)
展开一、单选题(每小题2分,共50分)
1. 黑猩猩有32颗牙齿。牙齿的结构大体上和人相似;骨骼大体上和人相同,尤其是躯干骨与人很相近;拇指较短,可以像人一样与其他相对的指握合;胚胎发育8~9个月,胚胎在5个月以前与人的胚胎几乎完全相同:与人类一样有ABO血型;与人一样具有喜怒哀乐的表情。这些事实说明( )
A. 黑猩猩将来会进化成人类
B. 人类和黑猩猩具有共同的祖先
C. 人类和黑猩猩的亲缘关系较远
D. 人类是黑猩猩经过漫长的年代进化而来的
【答案】B
【分析】本题考查学生获取细细分析信息的能力。黑猩猩属于现代类人猿,它和人类都是由森林古猿进化而来。
【详解】A.黑猩猩属于现代类人猿,其形态结构、生理特点和生活习性与森林古猿不完全相同;另一方面,现在地球上的自然条件与森林古猿进化时的情况不同。古猿是我们现代人类和现代类人猿的共同祖先,现代类人猿与能变成人的古猿存在着许多差异,而且生活的环境与原来有很大不同,所以现代类人猿不能再变成人了,A不符合题意。
B.D.材料中的事实表明人和黑猩猩是由共同的祖先——森林古猿经过漫长的年代进化而来的,B符合题意,D不符合题意。
C.黑猩猩与人类在基因上的相似程度达到96%以上。表明人类和黑猩猩有较近的亲缘关系,C不符合题意。
故选B。
2. 随着“三孩”政策的全面放开,人们对生育质量越来越关心,据图分析下列关于人类生殖和发育的叙述正确的是( )
A. 过程I发生在女性输卵管中
B. 在胚胎发育过程中,需通过胚盘和脐带从母亲体内获得营养物质和氧气
C. 新生儿的诞生标志着新生命的起点。
D. 如果新生儿是女孩,这种性别是由细胞质决定的。
【答案】A
【分析】卵细胞受精以后即开始分裂、分化,形成胚泡。先形成的细胞团为桑葚胚,然后形成囊胚,并植入子宫内膜中,吸收母体的营养,继续发育。
【详解】A.I受精过程发生在女性输卵管中,A正确。
B.在胚胎发育过程中,需通过胎盘和脐带从母亲体内获得营养物质和氧气,B错误。
C.受精卵的形成意味着新生命的开始,C错误。
D.人的性别主要是由性染色体决定的,女性体细胞中的一对性染色体组成是XX,男性体细胞中的一对性染色体组成是XY,D错误。
故选A。
3. “恰同学少年,风华正茂”,青春期是青少年发育的黄金时期相关说法错误的是( )
A. 生殖器官迅速发育B. 内心世界逐渐复杂
C. 出现第一性征D. 男生会出现遗精,女生会来月经
【答案】C
【分析】青春期是一生身体发育和智力发展的黄金时期。
(1)身体变化。①进入青春期,男孩和女孩的身高、体重都迅速增加,这是青春期形态发育的显著特点;②神经系统以及心脏和肺等器官的功能也明显增强。③性器官迅速发育,男孩出现遗精,女孩会来月经,这是青春期发育的突出特征。
(2)心理变化。①有了强烈的独立的意识、叛逆性,遇到挫折又有依赖性,渴望得到家长和老师的关怀;②内心世界逐渐复杂,有的事情不想跟家长交流;③随着身体的发育,性意识也开始萌动,常表现为从初期的与异性疏远,到逐渐愿意与异性接近,或对异性产生朦胧的依恋。这些都是正常的心理变化。
【详解】A.进入青春期的青少年性器官迅速发育,男孩出现遗精,女孩会来月经,这是青春期发育的突出特征,A正确。
B.进入青春期的青少年有了强烈的独立的意识、叛逆性,内心世界逐渐复杂,B正确。
C.两性在生殖器结构方面的差异是各自性别最根本的标志,称为“第一性征”,又称主性征。同样可显示两性差异的生殖器以外的男女身体的外形区别则称为“第二性征”,又称副性征。第一性征在出生时就基本完备了,第二性征要在进入青春期后,在性激素刺激下才表现出来,C错误。
D.进入青春期后,随着生殖系统的迅速发育,男孩出现遗精,女孩会来月经,D正确。
故选C。
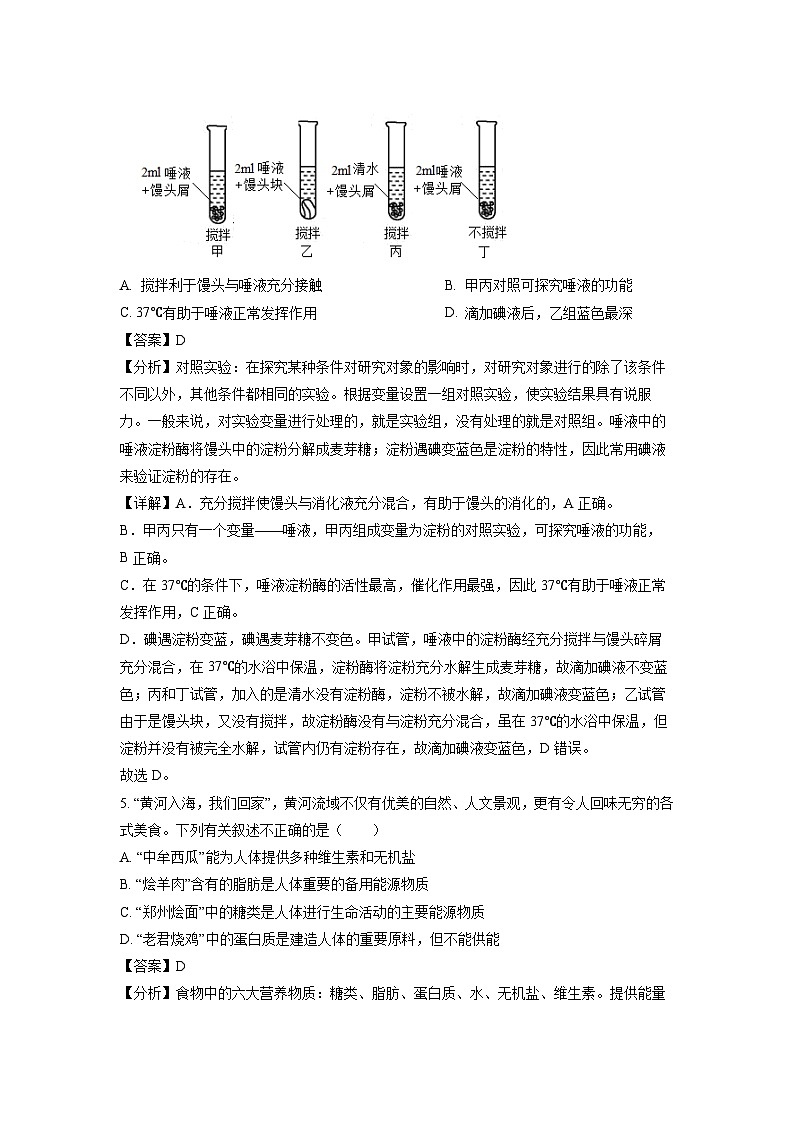
4. 下图为“探究馒头在口腔中的变化”的实验装置,将其在37℃温水中保温10分钟后滴加碘液。下列叙述错误的是( )
A. 搅拌利于馒头与唾液充分接触B. 甲丙对照可探究唾液的功能
C. 37℃有助于唾液正常发挥作用D. 滴加碘液后,乙组蓝色最深
【答案】D
【分析】对照实验:在探究某种条件对研究对象的影响时,对研究对象进行的除了该条件不同以外,其他条件都相同的实验。根据变量设置一组对照实验,使实验结果具有说服力。一般来说,对实验变量进行处理的,就是实验组,没有处理的就是对照组。唾液中的唾液淀粉酶将馒头中的淀粉分解成麦芽糖;淀粉遇碘变蓝色是淀粉的特性,因此常用碘液来验证淀粉的存在。
【详解】A.充分搅拌使馒头与消化液充分混合,有助于馒头的消化的,A正确。
B.甲丙只有一个变量——唾液,甲丙组成变量为淀粉的对照实验,可探究唾液的功能,B正确。
C.在37℃的条件下,唾液淀粉酶的活性最高,催化作用最强,因此37℃有助于唾液正常发挥作用,C正确。
D.碘遇淀粉变蓝,碘遇麦芽糖不变色。甲试管,唾液中的淀粉酶经充分搅拌与馒头碎屑充分混合,在37℃的水浴中保温,淀粉酶将淀粉充分水解生成麦芽糖,故滴加碘液不变蓝色;丙和丁试管,加入的是清水没有淀粉酶,淀粉不被水解,故滴加碘液变蓝色;乙试管由于是馒头块,又没有搅拌,故淀粉酶没有与淀粉充分混合,虽在37℃的水浴中保温,但淀粉并没有被完全水解,试管内仍有淀粉存在,故滴加碘液变蓝色,D错误。
故选D。
5. “黄河入海,我们回家”,黄河流域不仅有优美的自然、人文景观,更有令人回味无穷的各式美食。下列有关叙述不正确的是( )
A. “中牟西瓜”能为人体提供多种维生素和无机盐
B. “烩羊肉”含有的脂肪是人体重要的备用能源物质
C. “郑州烩面”中的糖类是人体进行生命活动的主要能源物质
D. “老君烧鸡”中的蛋白质是建造人体的重要原料,但不能供能
【答案】D
【分析】食物中的六大营养物质:糖类、脂肪、蛋白质、水、无机盐、维生素。提供能量的物质有:糖类、脂肪、蛋白质;非供能物质:水、无机盐、维生素。
【详解】A.果蔬中含有丰富的维生素和无机盐,A正确。
B.脂肪主要作为备用的能源物质贮存在体内,B正确。
C.糖类是人体主要的供能物质,也是构成细胞的一种成分,C正确。
D.蛋白质是构建和修复身体的重要原料,人体的生长发育以及受损细胞的修复和更新,都离不开蛋白质,同时也为人体供能,D错误。
故选D。
6. 近年来,学生配餐走进学校。以下针对特殊情况的学生设计的饮食方案合理的是( )
A. 佝偻症患者应适量补充富含铁和蛋白质的食物
B. 脚气病患者应适当补充新鲜水果和蔬菜
C. 经常牙龈出血的病人多吃含维生素C丰富的食物
D. 超重的学生应减少食物的摄入,每天只吃一顿饭
【答案】C
【分析】合理营养的含义是,由食物中摄取的各种营养素与身体对这些营养素的需要达到平衡,既不缺乏,也不过多。根据平衡膳食宝塔,均衡的摄取五类食物。合理营养是指全面而平衡营养。“全面”是指摄取的营养素种类要齐全;“平衡”是指摄取的各种营养素的量要适合,与身体的需要保持平衡。
【详解】A.贫血是由于血液中的红细胞数目减少,或者血液中血红蛋白的数目减少而造成的,血红蛋白是一种红色含铁的蛋白质,因此贫血的病人应多吃一些含蛋白质和铁丰富的食物。佝偻病患者应适量补充富含钙和维生素D丰富的食物,A错误。
BC.脚气病患者应适当补充富含维生素B1的食物,如粗粮;经常牙龈出血,这是坏血病的表现,是由于体内缺乏维生素C引起的,新鲜的水果和蔬菜含有较多的维生素C,尤其是新鲜的柑橘,B错误;C正确。
D.一日三餐,按时进餐,超重的学生应控制食量,加强体育运动,D错误。
故选C。
7. 电影《长津湖》正在热映,影片以抗美援朝战役中的长津湖战役为背景,讲述了中国人民志愿军赴朝作战,在极寒严酷环境下,凭着钢铁意志和英勇无畏的战斗精神一路追击,奋勇杀敌的英勇事迹。影片中有一个镜头在零下几十度的雪地里,中国的志愿军啃着冻土豆,而美军却在吃肉喝酒,形成鲜明对比。下列叙述正确的是( )
A. 土豆开始消化的场所是胃B. 脂肪是最重要的供能物质
C. 瘦肉消化的主要场所是小肠D. 肥肉的主要营养成分是蛋白质
【答案】C
【分析】食物的消化和营养物质的吸收过程:
【详解】A.淀粉在口腔中开始被消化,在唾液淀粉酶的作用下分解成麦芽糖,然后在小肠中,在肠液和胰液的作用下被彻底分解成葡萄糖,A错误。
B.糖类是主要的供能物质,能为人体提供能量;脂肪是备用能源,一般存储在皮下备用,B错误。
C.蛋白质的消化是从胃开始的,当食物中的蛋白质进入胃以后,在胃液的作用下进行初步消化后进入小肠,小肠里的胰液和肠液含有消化蛋白质的酶,在这些酶的作用下,蛋白质被彻底消化为氨基酸。瘦肉的主要营养成分是蛋白质。可知,瘦肉消化的主要场所是小肠,C正确。
D.肥肉的主要营养成分是脂肪,D错误。
故选C。
8. 如图为人体消化系统示意图,据图分析下列说法错误的是( )
A. 4内有大量环形皱襞和小肠绒毛,是消化和吸收的主要场所.
B. 小肠绒毛内密布毛细血管,有利于消化
C. 5能吸收少量的水,无机盐和部分维生素
D. 8分泌的胆汁能对脂肪进行乳化
【答案】B
【分析】图为人体的消化系统示意图,1口腔;2食道;3胃;4小肠;5大肠;6肛门;7唾液腺;8肝脏;9胰腺;10胆囊。
【详解】A.4小肠内壁有环形皱襞,皱襞上有小肠绒毛,增大了消化和吸收的面积,A正确。
B.小肠绒毛内有毛细血管和毛细淋巴管,绒毛壁、毛细血管壁、毛细淋巴管壁都是由一层上皮细胞构成的,有利于营养物质被吸收,B错误。
C.5大肠能吸收少量的水,无机盐和部分维生素,C正确。
D.8肝脏分泌的胆汁中不含消化酶,但胆汁对脂肪有乳化作用,能把脂肪乳化成微小颗粒,增加了脂肪与消化酶的接触面积,而有利于脂肪的消化,D正确。
故选B。
9. 《舌尖上的中国》曾在央视热播,中国人更需要“舌尖上的安全”。下列有关食品安全和健康生活方式的认识正确的是( )
A. 辣条营养全、可口,可多吃
B. 袋装产品尽管过期但没霉变仍可食用
C. 维生素和微量元素是人体必需的,可长期多吃
D. 青少年正处在生长发育的关键时期,应适当多吃鱼、肉、奶、蛋等食品
【答案】D
【分析】食品安全指食品无毒、无害,符合应当有的营养要求,对人体健康不造成任何急性、亚急性或者慢性危害。
【详解】A.辣条营养不全、食品添加剂较多,防腐剂含量较多,不可多吃,A错误。
B.袋装产品过了保质期,虽然没有霉变,但原有的细菌、真菌已开始大量繁殖,不能食用,B错误。
C.维生素和微量元素是人体必需的,但人体需要量不大,不可长期多吃,C错误。
D.蛋白质是构成组织细胞的基本物质,正处于身体发育期的青少年,应该适当多吃一些含蛋白质丰富的食物,如鱼、肉、奶、蛋等食品,D正确。
故选D。
10. 美国研发出可吞咽电子胶囊,这款电子胶囊可穿过人体消化道,探测消化道疾病,从而取代传统的胃肠镜检查。下列说法正确的是( )
A. 小肠炎症不会影响对淀粉的消化作用
B. 胃病患者对于馒头的消化会受到影响
C. 电子胶囊在消化道内“看”过的“最长的风景点”是小肠
D. 电子胶囊在人体的“探测路径”为:口腔→咽→气管→胃→小肠→大肠→肛门
【答案】C
【分析】胃位于腹腔的左上方,上连食道,下接十二指肠。在消化道中最膨大的部位是胃,能够暂时储存食物;胃壁的肌肉层收缩,能够使胃蠕动,使食物形成食糜,能促进食物的物理消化过程;胃腺分泌的胃液中含有胃酸和胃蛋白酶,胃蛋白酶对蛋白质有初步的消化作用,能把蛋白质分解成多肽。但胃中没有消化淀粉和脂肪的酶,故在胃处淀粉和脂肪不被消化。
【详解】A.淀粉在口腔中开始被消化,在唾液淀粉酶的作用下分解成麦芽糖,当淀粉和麦芽糖进入小肠后,在肠液和胰液的作用下被彻底分解成葡萄糖。因此,小肠炎症会影响对淀粉的消化作用,A错误。
B.结合分析可知,胃处淀粉和脂肪不被消化,因此胃病患者对于馒头(主要营养物质是淀粉)的消化不会受到影响,B错误。
C.小肠长约5~6m。因此,电子胶囊在消化道内“看”过的“最长的风景点”是小肠,C正确。
D.人体的消化系统包括消化道和消化腺。消化道自上而下依次是:口腔、咽、食道、胃、小肠、大肠和肛门;消化腺有唾液腺、胃腺、肝脏、肠腺和胰腺。所以,电子胶囊在人体的“探测路径”为:口腔→咽→食道→胃→小肠→大肠→肛门,D错误。
故选C。
11. 如图是人体内的气体交换示意图,下列错误的是( )
A. 图中所示的血管是毛细血管
B. A过程是肺与外界的气体交换
C. B过程是通过扩散作用实现的
D. 经过C过程血液由静脉血变为动脉血
【答案】D
【分析】图示表示的是人体内的气体交换示意图,图中A表示肺泡与外界的气体交换,B表示肺泡与血液的气体交换,C表示组织细胞处的气体交换。
【详解】A.图中所示血管血管的内径小,只允许红细胞单行通过,所以图中所示血管为毛细血管,A正确。
B.根据图示可知,A是肺泡与外界的气体交换,是通过呼吸运动实现的,B正确。
C.图中B肺泡内的气体交换和C组织里的气体交换都是通过扩散作用实现的,C正确。
D.图中所示的C过程表示组织间气体交换,血液流经组织细胞周围的毛细血管时血液中的氧气进入组织细胞,组织细胞中的二氧化碳进入血液,因此经过C过程血液由动脉血变为静脉血,D错误。
故选D。
12. 新冠肺炎严重患者会出现持续发热、干咳、呼吸困难、胸闷等症状,需用呼吸机维持呼吸,下列关于呼吸系统的叙述,错误的是( )
A. 呼吸系统由呼吸道和肺组成
B. 食物与气体的共同通道是咽和喉
C. 呼吸道有清洁、温暖、湿润空气的作用
D. 痰中可能带有病菌,不能随地吐痰
【答案】B
【分析】呼吸系统由呼吸道和肺组成。呼吸道包括鼻、咽、喉、气管、支气管,呼吸道是气体的通道,并对吸入的气体进行处理,使到达肺部的气体温暖、湿润、清洁,但是呼吸道对空气的处理能力是有限的。肺是气体交换的场所,是呼吸系统的主要器官。
【详解】A.结合分析可知,呼吸系统由呼吸道和肺组成,A正确。
B.咽是食物和气体的共同通道,既是消化器官,又是呼吸器官,B错误。
C.结合分析可知,呼吸道有清洁、温暖、湿润空气的作用,C正确。
D.气管和支气管的表面的黏膜上有腺细胞和纤毛,纤毛向咽喉方向不停摆动,将黏液和尘粒等排出形成痰。由于痰中往往有细菌等病原微生物,所以在公共场合随地吐痰是一种非常不文明的行为,D正确。
故选B。
13. 如图关于呼吸的解释错误的是( )
A. 甲图与丙图中BC段对应,处于呼气状态
B. 丙图B点表示吸气结束,内外气压相等
C. 甲图中膈肌处于舒张状态
D. 丙图中从A到B,胸廓在缩小
【答案】D
【分析】吸气时,肋间外肌收缩,肋骨上提,胸骨向上、向外移动,使胸廓的前后径和左右径都增大;同时,膈肌收缩,膈顶部下降,使胸廓的上下径增大。这时,胸廓扩大,肺随着扩张,肺的容积增大,肺内气压下降,外界空气就通过呼吸道进入肺,完成吸气动作。
呼气时,肋间外肌舒张,肋骨因重力作用而下降,胸骨向下、向内移动,使胸廓的前后径和左右径都缩小;同时,膈肌舒张,膈顶部回升,使胸廓的上下径缩小。这时,胸廓缩小,肺跟着回缩,肺的容积缩小,肺内气压升高,迫使肺泡内的部分气体通过呼吸道排到体外,完成呼气动作。
【详解】A.C.甲图膈肌舒张,膈顶部上升,使胸廓的上下径缩小,肺跟着回缩,肺的容积缩小,肺内气压升高,肺内气压大于外界气压(图丙中的BC段),从而迫使肺泡内的部分气体通过呼吸道排到体外,完成呼气动作,AC不符合题意。
B.图丙中的B点,肺内气压与外界气压差为0,即肺内气压等于外界气压,B不符合题意。
D.丙图中从A到B,肺内气压与外界气压差为负值,即肺内气压小于外界气压,表现为吸气,此时,胸廓扩大,D符合题意。
故选D。
14. 某同学因为严重腹泻需要输液治疗,药物通过血管输入到他的体内。有关叙述正确的是( )
A. 药物只经过体循环不经过肺循环
B. 药物最先到达心脏的右心房
C. 药物只会在消化道处发挥药效
D. 输液时针头应插入动脉血管
【答案】B
【分析】血液循环途径包括体循环和肺循环。在体循环中,血液由左心室进入主动脉,再经过全身各级动脉、毛细血管网、各级静脉,最后汇集到上腔、下腔静脉,流回右心房;在肺循环中,血液从右心室进入肺动脉,经过肺部毛细血管网,再经肺静脉回流到左心房。
【详解】静脉血管一般都位于浅表部位,且压力小,容易止血,所以输液时针头插入的是静脉血管。消炎药物和生理盐水通过静脉血管输入到他的体内,药物从手臂输液处到达患处组织细胞的血液途径如下:注射处组织细胞附近毛细血管→上腔静脉→右心房→右心室→肺动脉→肺部毛细血管→肺静脉→左心房→左心室→主动脉→患处组织细胞附近毛细血管。
A.药物不仅经过体循环,还经过肺循环,A不符合题意。
B.药物最先到达心脏的右心房,B符合题意。
C.药物不仅只会在消化道处发挥药效,也会在其他组织细胞发挥药效,C不符合题意。
D.输液时针头应插入静脉血管,D不符合题意。
故选B。
15. “下列有关输血和献血的叙述中,不正确的是( )
A. 安全输血应以输同型血为原则
B. O型血的人能接受任何血型的血液
C. 一次献血200—300毫升对健康没有太大影响
D. 国家提倡18至55周岁的健康公民自愿献血
【答案】B
【分析】安全输血:以输入同型血为原则。但在紧急情况下,AB血型的人可以接受任何血型,但只能输给AB型的人,O型血可以输给任何血型的人,但只能接受O型血。如果异血型者之间输血输得太快太多,输进来的凝集素来不及稀释,红细胞可能引起凝集反应。因此,输血时应该以输入同型血为原则。
倡导无偿献血:健康成年人每次献血200~300毫升是不会影响健康的。从1998年起,我国实行无偿献血制度,提倡18~55周岁的健康公民自愿献血。
【详解】A.安全输血应以输同型血为原则,异血型者之间输血输得太快太多,输进来的凝集素来不及稀释,红细胞可能引起凝集反应,A正确。
B.O型血可以输给任何血型的人,但只能接受O型血,B错误。
C.健康成年人每次献血200~300毫升是不会影响健康的,失去的血液能得到自然补充,C正确。
D.从1998年起,我国实行无偿献血制度,提倡18~55周岁的健康公民自愿献血,D正确。
故选B。
16. 7月16日中山大学附属医院召开新闻发布会,正式宣布世界首例“无缺血”心脏移植手术获得成功,此次手术中实现了全程不中断血流、心脏不停跳。下列有关血液循环的叙述,正确的是( )
A. 心脏的四个腔都是相通的
B. 心房与心室之间的瓣膜使血液从心室流向心房
C. 心脏内血液流动的方向:静脉→心室→心房→动脉
D. 手术后患者服用的抗排斥药物通过下腔静脉到达心脏
【答案】D
【分析】心脏主要由心肌构成,它有4个腔:左心房、左心室、右心房、右心室。心房在上,心室在下,而且左心房只和左心室相通,右心房只和右心室相通,左右心房和左右心室之间都是不相通的,在心脏的4个腔中,左心室的肌肉壁最厚。
【详解】A.心脏的四个腔中,左心房和左心室,右心房和右心室是相通的,左右是分开的,A错误。
B.心房与心室之间的瓣膜使血液从心房流向心室,B错误。
C.心脏中有防止血液倒流的瓣膜,同侧的心室和心房之间有房室瓣,保证血液从心房流向心室;心室与动脉之间有动脉瓣,保证血液从心室流向动脉。所以,心脏中的血液流动的方向是:静脉→心房→心室→动脉,C错误。
D.口服药物经吸收后,在血液中的运输途径为:肠静脉→下腔静脉→右心房→右心室→肺动脉→肺部毛细血管→肺静脉→左心房→左心室→主动脉→全身各级动脉→相关部位。所以手术后患者服用的抗排斥药物通过下腔静脉到达心脏,D正确。
故选D。
17. 图示人体某部位的部分血管,其中箭头表示血液流动方向,下列说法错误的是( )
A. 若b为肺部毛细血管网,则经肺循环后c中血液氧气含量增多
B. 若b为小肠处毛细血管网,则c为含营养物质丰富的静脉血
C. 若b为肾小球毛细血管网,则c中为代谢废物减少的静脉血
D. 若b为肾小管外毛细血管网,则c中为含葡萄糖等营养物质增多的静脉血
【答案】C
【分析】人体内的血管包括动脉、静脉、毛细血管,动脉是将血液从心脏输送到身体个部分去的血管,毛细血管是连通于最小的动脉与静脉之间的血管,静脉是把血液从身体各部分送回心脏的血管;血液在流经某一器官的毛细血管时,与该器官的组织细胞进行物质交换,因此血液从该器官流出后,血液的成分会发生变化:血液在血管内的流动方向一般是动脉→毛细血管→ 静脉,据此分析解答。
【详解】A.血液在血管里的流动方向是:动脉→毛细血管→静脉;若标号b为肺泡外毛细血管,则标号a表示的是肺动脉,肺动脉里流的是静脉血;c是肺静脉,当血液流经肺部的毛细血管时,由于吸入肺泡内的空气中,氧的含量比血液中的多,而二氧化碳的含量比血液中的少,因此肺泡内的氧气扩散到血液里,血液中的二氧化碳扩散到肺泡里,这样,血液由含二氧化碳较多的静脉血变成了含氧气较多、二氧化碳较少的动脉血,即血液流经肺部毛细血管时c中血液氧气含量增多,A正确。
B.b为小肠绒毛内毛细血管,则此血液循环是体循环,途径为左心室→主动脉→肠动脉→小肠绒毛处毛细血管→肠静脉→下腔静脉→右心房。经过体循环,血液在组织细胞内进行物质交换,由于小肠是消化和吸收的主要场所,所以经过小肠绒毛毛细血管的血液含养料增加,血液由含氧较多、颜色鲜红的动脉血变为含氧较少、颜色暗红的静脉血。因此,血液流经小肠时则c为含营养物质丰富的静脉血,B正确。
C.肾小球是一个毛细血管球,它的一端连着入球小动脉,另一端连着出球小动脉,入球小动脉、肾小球、出球小动脉里流的都是动脉血,因此如果b为肾小球的毛细血管网,那么血管a是入球小动脉、c血管是出球小动脉,在a、c内流动的都是动脉血;而b肾小球在功能上具有过滤作用,形成原尿。因此,则c中为代谢废物减少的动脉血,C错误。
D.当尿液流经肾小管时,原尿中对人体有用的全部葡萄糖、 大部分水和部分无机盐,被肾小管重新吸收,回到肾小管周围毛细血管的血液里,不重吸收尿素,因此,血液流经肾小管外的毛细血管时,发生了重吸收作用和气体交换作用,故若b为肾小管外毛细血管网,则c中为葡萄糖增多,二氧化碳增多,废物减少,氧气减少的静脉血,D正确。
故选C。
18. 2021年3月11日是第十六个世界肾脏日专家呼吁,早期干预和预防是避免尿毒症的关键,如图是肾单位结构示意图,下列有关叙述正确的是( )
A. 图中①②③④构成肾单位
B. ⑤中含有血细胞和大分子蛋白质
C. ④中出现大分子蛋白质是②发生病变引起的
D. 与①相比,③内流动的血液中含有较多的二氧化碳
【答案】C
【分析】肾单位是肾脏的结构和功能单位,肾单位包括肾小体和肾小管,肾小体包括呈球状的肾小球和呈囊状包绕在肾小球外面的肾小囊,囊腔与肾小管相通。 尿的形成包括肾小球的滤过作用和肾小管的重吸收作用。图中①入球小动脉,②肾小球,③出球小动脉,④肾小管,⑤肾小囊。
【详解】A.图中②肾小球、④肾小管、⑤肾小囊构成肾单位,错误。
B.经过肾小球的滤过作用,⑤肾小囊中没有血细胞和大分子蛋白质,错误。
C.当血液流经肾小球和肾小囊壁时,除血细胞和大分子蛋白质以外,血浆中的一部分水、无机盐、葡萄糖和尿素等物质都可以经肾小球过滤到肾小囊中形成原尿,当原尿流经肾小管时,全部的葡萄糖、大部分的水和部分无机盐等被肾小管重新吸收,并且进入包绕在肾小管外面的毛细血管中,送回到血液里,而剩下的水和无机盐、尿素就形成了尿液。所以,④肾小管中出现大分子蛋白质是②肾小球发生病变引起的,正确。
D.①入球小动脉,③出球小动脉中都是动脉血,含有较多的氧气和较少的二氧化碳,错误。
故选C。
19. 如下图所示,人在碰到高温物品后会发生缩手反射。下列关于该反射及相关叙述,正确的是( )
A. 属于条件反射B. 神经中枢位于大脑皮层
C. ①②③④⑤构成反射弧D. 若④受损,则不会感到烫
【答案】C
【分析】神经调节的基本方式是反射,反射活动的结构基础称为反射弧,包括感受器、传入神经、神经中枢、传出神经和效应器,反射必须通过完整的反射弧来完成,缺少任何一个环节反射活动都不能完成。
【详解】A.据图分析可知,该反射只有脊髓参与,没有大脑皮层的参与,属于非条件反射,A错误。
B.图中该反射的神经中枢位于脊髓,B错误。
C.图中感受器①、传入神经②、神经中枢③、传出神经④和效应器⑤构成完整的反射弧,C正确。
D.若传出神经④受损,则会感到烫,但不会出现缩手的反应,D错误。
故选C。
20. 新冠疫情期间“停课不停学”,同学们借助网络,在“空中课堂”与老师相见。同学们在线学习时的听觉感受器、视觉和听觉的形成部位及视觉感受器分别位于下图中的( )
A. a、e、6B. c、e、3C. c、f、4D. d、g、4
【答案】B
【分析】观图可知,甲图中a是鼓膜,b是听小骨,c是耳蜗,d是听神经;乙图中e是大脑皮层,f是小脑,g是脑干;丙图中1是巩膜,2是脉络膜,3是视网膜,4是视神经,5是玻璃体,6是晶状体。
【详解】c耳蜗中有听觉感受器,感受振动刺激,产生神经冲动,因此人的听觉感受器位于耳蜗。3视网膜上有感光细胞,能感受光的刺激,产生神经冲动,属于视觉感受器,所以人的视觉感受器位于视网膜。
视觉形成的过程是:外界物体反射来的光线,经过角膜、房水,由瞳孔进入眼球内部,再经过晶状体和玻璃体的折射作用,在视网膜上能形成清晰的物像,物像刺激了视网膜上的感光细胞,这些感光细胞产生的神经冲动,沿着视神经传到e大脑皮层的视觉中枢,就形成视觉。听觉的形成:外界声波通过介质传到外耳道,再传到鼓膜。鼓膜振动,通过听小骨传到内耳,刺激耳蜗内的毛细胞而产生神经冲动。神经冲动沿着听神经传到e大脑皮层的听觉中枢,形成听觉。B正确,ACD错误。
故选B。
21. 2022年2月8日,谷爱凌在北京冬奥会自由式滑雪项目中以高难度动作成功夺冠,该动作中与保持平衡有关的主要结构是( )
A. 脊髓B. 脑干C. 小脑D. 大脑
【答案】C
【分析】各级中枢的分布与功能:
①大脑:大脑皮层是调节机体活动的最高级中枢,是高级神经活动的结构基础,其上有语言、听觉、视觉、运动等高级中枢。
②小脑:有维持身体平衡的中枢。
③脑干:有许多重要的生命活动中枢,如心血管中枢、呼吸中枢等。
④下丘脑:有体温调节中枢、渗透压感受器(水平衡中枢)、血糖平衡调节中枢,是调节内分泌活动的总枢纽。
⑤脊髓:调节躯体运动的低级中枢。
【详解】脑位于颅腔内,包括大脑、小脑和脑干三部分,大脑皮层是调节人体生理活动的最高级中枢;小脑的主要功能是使运动协调、准确,维持身体的平衡;脑干的灰质中含有一些调节人体基本生命活动的中枢(如心血管中枢、呼吸中枢等);脊髓位于脊柱的椎管内,有反射和传导的功能。所以,滑雪动作中与保持平衡有关的主要结构是小脑。
故选C。
22. 2022北京冬奥会,河南首次有5名选手参赛。所参赛的雪车等项目也是中国首次有运动员参加,填补了国家在这些项目上的空白。下列相关叙述错误的是( )
A. 听到发令声,运动员立即出发,属于条件反射
B. 发令声在运动员的耳蜗处形成听觉
C. 滑行途中,运动员身体能够保持平衡与小脑的调节有关
D. 运动员夺冠时,观众手舞足蹈,欢呼雀跃,是神经系统和内分泌系统共同调节的结果
【答案】B
【分析】条件反射是人出生以后在生活过程中逐渐形成的后天性反射,是在非条件反射的基础上,经过一定的过程,在大脑皮层参与下完成的,是一种高级的神经活动,是高级神经活动的基本方式。非条件反射是先天的,神经中枢在脊髓,不受大脑皮层的控制。
听觉的形成:外界声波→外耳道→鼓膜(产生振动)→听小骨→耳蜗(听觉感受器)→听神经→大脑的听觉中枢(产生听觉)。
脑包括大脑、小脑和脑干三部分。大脑皮层是调节人体生理活动的最高级中枢。小脑的主要功能是使运动协调、准确,维持身体的平衡。脑干位于大脑的下方和小脑的前方,它的最下面与脊髓相连,脑干的灰质中含有一些调节人体基本生命活动的中枢(如心血管中枢、呼吸中枢等)。
【详解】A.听到发令声后运动员立即出发,是后天长期训练的结果,反射的神经中枢在大脑皮层,属于条件反射,A正确。
B.耳蜗是听觉感受器,能产生神经冲动,神经冲动通过听觉神经传递到大脑皮层的听觉中枢,形成听觉,B错误。
C.小脑的主要功能是维持身体的平衡,滑行途中,运动员身体能够保持平衡主要受小脑的调节,C正确。
D.在人体内激素调节和神经调节的作用是相互联系、相互影响的,人体在神经和激素的调节下,才能够更好地适应环境的变化。运动员夺冠时,观众兴奋地手舞足蹈,面红耳赤,这是神经系统和激素共同调节的结果,D正确。
故选B。
23. 神舟十三号载人飞船“出差三人组”完成既定任务返回地球。收到消息的家人们激动万分,心跳加快,此时他们体内分泌量增加的激素主要是( )
A. 生长激素B. 胸腺激素C. 肾上腺素D. 胰岛素
【答案】C
【分析】激素含量少,作用大,生长激素能促进生长,胰岛素能降低血糖,胸腺激素可以抵御疾病。
【详解】肾上腺素能让人呼吸加快(提供大量氧气),心跳与血液流动加速,瞳孔放大。因此收到消息的家人们激动万分,心跳加快时,他体内肾上腺素水平明显升高。
故选C。
24. 用年龄、体重相同,生理状态相似的甲、乙、丙三只小狗,分别切除甲、乙某内分泌腺,丙不处理。一段时间后测得血液中激素含量如表(单位:微克/100毫升),下列叙述错误的是( )
A. 能正常生长发育的是丙狗
B. 甲切除了垂体,乙切除了甲状腺
C. 甲、乙两狗发育状况一致
D. 对乙定期注射适量的甲状腺激素,能恢复正常生长发育
【答案】C
【分析】垂体分泌生长激素,有促进生长的作用;甲状腺分泌甲状腺素,促进生长发育及神经系统的兴奋性。
【详解】通过分析此实验表中的数据可知,甲、乙分别切除某种内分泌腺,丙不做任何处理,因此丙组是对照组,甲、乙是实验组。甲组的小狗生长激素含量过低,切除的是垂体,乙组的小狗甲状腺激素过少,因此切除的是甲状腺;丙狗能正常生长发育。生长激素是由垂体分泌的,有促进生长的作用。如果幼年时生长激素分泌不足,则生长迟缓,身材矮小,因此甲组的小狗会生长缓慢,出现类似侏儒的症状。而乙组小狗甲状腺激素低下,会得甲减症状,身体发育迟缓,神经系统反应迟钝、记忆力下降等,C符合题意。
故选C。
25. 2022年4月22日是第53个世界地球日,今年的宣传主题是“珍爱地球,人与自然和谐共生”。下列做法与这一理念不相符的是( )
A. 大量开采化石燃料缓解能源危机B. 拒绝食用野生动物
C. 绿色出行,低碳排放D. 退耕还林,植树造林
【答案】A
【分析】人类活动对生态环境的影响有二大方面,一是有利于或改善其它生物的生存环境;二是不利于或破坏其它生物的生存环境,从目前看,大多活动都是破坏性的。
【详解】A.大量开采化石燃料会产生大量的空气污染物,应该减少使用化石燃料,开发利用新能源,错误。
B.拒绝食用野生动物,利于保护生物多样性,正确。
C.坚持绿色出行,减少使用私家车对环境的污染,正确。
D.退耕还林,植树造林,利于保护生物多样性,正确。
故选A。
二、非选择题(每空1分,共50分)
26. 图一是女性生殖系统示意图(正面),图二是人胚胎发育的某一阶段示意图。请据图及相关知识回答问题([ ]内填图中序号)。
(1)女孩从青春期开始乳房发育,骨盆变宽大。与这些身体变化关系密切的是图一中的结构[ ]卵巢分泌的____________。
(2)受精卵不断进行细胞分裂逐渐发育成_______后,缓慢地移动到[③]______中,最终附着在③的内膜上,其内的细胞继续进行分裂和分化,逐渐发育成________。
(3)胎儿生活在③内半透明的羊水中,通过图二的[⑥]_______和脐带从母体获得所需 要的营养物质和氧气;胎儿产生的二氧化碳等废物通过⑥经母体排出。
(4)成熟的胎儿和⑥从母体的阴道产出,这个过程叫做_________。
【答案】(1)① 雌性激素
(2)①. 胚泡 ②. 子宫 ③. 胚胎 (3)胎盘 (4)分娩
【分析】图一中女性生殖系统由①卵巢、②输卵管、③子宫、④阴道等组成,图二中⑤子宫,⑥胎盘,⑦阴道。
【小问1详解】
卵巢是女性的主要生殖器官,呈葡萄状,位于腹腔内,左右各一个,能产生卵细胞并分泌雌性激素。卵巢分泌的雌激素(固醇类物质),具有促进女性性器官的发育、卵子的发育和排卵,激发并维持第二性征的作用。所以,女孩从青春期开始乳房发育,骨盆变宽大。与这些身体变化关系密切的是图一中的结构[①]卵巢分泌的雌性激素。
【小问2详解】
受精卵不断进行分裂,逐渐发育成胚泡;胚泡缓慢地移动到子宫中,最终植入子宫内膜,这是怀孕;胚泡中的细胞继续分裂和分化,形成组织,并进一步形成器官,逐渐发育成胚胎,并于怀孕后8周左右发育成胎儿,胎儿已具备人的形态。所以,受精卵不断进行细胞分裂逐渐发育成胚泡后,缓慢地移动到[③]子宫中,最终附着在③的内膜上,其内的细胞继续进行分裂和分化,逐渐发育成胚胎。
【小问3详解】
胎儿生活在子宫内半透明的羊水中,通过胎盘、脐带与母体进行物质交换,胎儿从母体获得所需要的营养物质和氧气,胎儿产生的二氧化碳等废物,也是通过胎盘经母体排出体外的。所以,胎儿生活在③内半透明的羊水中,通过图二的[⑥]胎盘和脐带从母体获得所需要的营养物质和氧气;胎儿产生的二氧化碳等废物通过⑥经母体排出。
【小问4详解】
胎儿发育成熟,成熟的胎儿和胎盘一起从母体的阴道排出,即分娩。故成熟的胎儿和⑥胎盘从母体的阴道产出,这个过程叫做分娩。
27. 请根据人体消化系统结构模式图和中国居民“平衡膳食宝塔”答题:
(1)“平衡膳食宝塔”第一层的食物,主要营养物质是________,该物质在消化系统中开始被消化的部位是[①]________,在此部位中,唾液里的________会将该营养成分分解成麦芽糖,所以当我们细嚼米饭时会觉得有甜味。
(2)在消化系统中的[④]________处,含有由[⑤]________分泌的,能促进________消化的胆汁、肠腺分泌的肠液和________分泌的胰液等多种消化液。
(3)青少年处于长身体的关键阶段,在保证摄入足够的第一、第二层食物的同时,应多吃些处于第三层和第四层的食物,因为这些食物可以提供丰富的________。
(4)小红最近在刷牙时经常牙龈出血,你建议她应该多吃第________层的食物。
【答案】①. 糖类 ②. 口腔 ③. 唾液淀粉酶 ④. 小肠 ⑤. 肝脏 ⑥. 脂肪 ⑦. 胰腺 ⑧. 蛋白质 ⑨. 二
【分析】图示中,①是口腔,②是食道,③是胃,④是小肠,⑤是肝脏,⑥是大肠。平衡膳食宝塔的第一级是含糖类丰富的食物,第二级是含维生素和无机盐丰富的蔬菜、水果类,第三级和第四级的食物含有丰富的蛋白质,第五级是脂肪多的食物。
【详解】(1)根据平衡膳食宝塔图示可以看出,“平衡膳食宝塔”第一级的食物,是大米、面包、薯类等食品,主要的营养物质是淀粉。淀粉的消化开始于①口腔,被唾液淀粉酶分解为麦芽糖,在小肠内被彻底分解为葡萄糖。
(2)④小肠是消化食物和吸收营养物质的作用场所。小肠中含有由⑤肝脏分泌的,能促进脂肪消化的胆汁、肠腺分泌的肠液和胰腺分泌的胰液等多种消化液。
(3)蛋白质是构成人体细胞的基本物质,人体的生长发育、组织的更新等都离不开蛋白质。青少年正处于生长发育的关键时期,因此应多食用“平衡膳食宝塔”中第三级和第四级的食物,这些食物中含有丰富的蛋白质。
(4)牙龈出血是由于人体缺乏维生素C所引起的疾病,由“平衡膳食宝塔”可以看出,需要补充第二级食物,因为含维生素和无机盐丰富的蔬菜、水果类较多。
28. 呼吸是人类赖以生存的首要条件。如果人体长期吸入粉尘污染的空气,肺泡组织会被损坏,继而出现异常修复、肺组织纤维化,造成“尘肺病”。下面是呼吸系统的部分结构,请仔细观察,回答下列问题。
(1)甲图表示支气管在肺内形成各级分支,并在支气管最细的末端形成许多____________。
(2)丙图表示肺泡和毛细血管的壁都很薄,只由一层上皮细胞构成,所以,肺泡中的________(填“氧气”或“二氧化碳”)进入毛细血管,只需经过__________层细胞。
(3)在(2)(3)小题中所述结构特点,适于肺泡与血液之间进行__________交换。
(4)丙图所示的气体按照d方向离开肺泡时,丁图中[3]__________(填名称)应处于_________状态(填“收缩”或“舒张”)。
(5)人患“尘肺病”后,会出现咳痰现象,痰形成的部位是___________。
【答案】(1)肺泡 (2)①. 氧气 ②. 两 (3)气体
(4)①. 膈肌 ②. 舒张 (5)气管和支气管
【分析】图丙中a表示二氧化碳、b表示氧气、c吸气、d呼气。
图丁中1肺、2呼吸道、3膈肌。
【小问1详解】
肺是呼吸系统的主要器官,是气体交换的场所;左右支气管进入左右两肺后反复分支,愈分愈细,形成许多树枝状的分支,并在末端形成许多肺泡。
【小问2详解】
丙图表示肺泡和毛细血管的壁都很薄,只由一层层上皮细胞构成。所以,肺泡中的氧气进入毛细血管,只需经过肺泡壁和毛细血管壁两层细胞。
【小问3详解】
肺的结构特点与其功能相适应,适于肺泡与血液之间进行气体交换。
【小问4详解】
两图所示的气体按照d方向离开肺泡时表示呼气状态,丁图中3膈肌应处于舒张状态,膈的顶部回升。
【小问5详解】
气管和支气管的表面的黏膜上有腺细胞和纤毛,腺细胞分泌黏液,使气管内湿润,黏液中含有能抵抗细菌和病毒的物质。纤毛的摆动可将外来的灰尘、细菌等和黏液一起送到咽部,通过咳嗽排出体外形成痰,可见痰的形成场所是气管和支气管。
29. 如图甲是血液循环和气体交换示意图,图乙是肾单位结构模式图。请综合分析作答:
(1)在甲图中,①和②,③和④之间都有________,该结构的作用是________。
(2)取一个完整的心脏,从血管⑧处灌水,并用手捏心室,此时水将从________(填血管名称)流出,血液由④射出流经⑦、⑧到①的循环途径叫_________。⑦和⑧相比,⑦中的血流速度___。
(3)某儿童扁桃腺发炎,需要进行静脉注射,则应在_____(填序号)血管处输液,注射的药物到达病灶至少需要经过心脏_____次。
(4)心脏③④中流的是_____血(填“动脉”或“静脉”);血液由M经组织细胞到N处后,血液中的_____含量大大减少(填“氧气”或“二氧化碳”),血液变成了__________血。
(5)肾脏是个神奇的器官,而尿液又是健康的”晴雨表”。尿液中发现了血细胞和大分子蛋白质,医生诊断为急性肾炎,你认为其病变部位应是图丙中的[ ]________。
【答案】(1)①. 房室瓣##瓣膜 ②. 防止血液倒流
(2)①. 肺动脉 ②. 体循环 ③. 快
(3)①. ⑧ ②. 2##两##二
(4)①. 动脉 ②. 氧气 ③. 静脉
(5)②肾小球
【分析】图甲中:①右心房、②右心室、③左心房、④左心室、⑤肺动脉、⑥肺静脉、⑦主动脉、⑧上、下腔静脉。
图乙中:①入球小动脉、②肾小球、③是肾小管周围的毛细血管、④肾小管。
【小问1详解】
心房和心室之间的瓣膜叫房室瓣,它只能朝向心室开,保证血液只能从心房流向心室。因此图中①右心房和②右心室,③左心房和④左心室之间都有房室瓣,该结构的作用是防止血液倒流。
【小问2详解】
血液循环途径如图:
取一完整心脏,从图中血管⑧上、下腔静脉处灌水,并用手捏心室,这时水的流动途径为:⑧上腔静脉→右心房→右心室→肺动脉→……,因此水会从肺动脉流出。血液由④左心室射出流经⑦主动脉、⑧上、下腔静脉到①右心房的循环途径叫体循环。⑦是主动脉,⑧是上、下腔静脉,动脉中的血流速度比静脉快。
【小问3详解】
某儿童扁桃腺发炎,需要进行静脉注射,药物到达病灶经过的途径是:⑧上、下腔静脉→①右心房→②右心室→⑤肺动脉→肺泡周围的毛细血管→⑥肺静脉→③左心房→④左心室→⑦主动脉→颈动脉→扁桃腺组织周围的毛细血管→病灶。所以,某儿童扁桃腺发炎,静脉注射青霉素后,药物到达病灶共2次经过心脏。
【小问4详解】
心脏左侧的心腔和血管(③左心房、④左心室、⑥肺静脉、⑦主动脉),都流含氧丰富的动脉血;心脏右侧的心腔和血管(①右心房、②右心室、⑧上、下腔静脉、⑤肺动脉),都流含氧量较少的静脉血。图中,血液从M流到N处,在组织处发生了物质交换,组织细胞中的二氧化碳扩散进入血液,血液中的氧气和营养物质进入组织细胞,血液由动脉血变成了静脉血。
【小问5详解】
正常情况下肾小球不能过滤血细胞和大分子蛋白质,若肾小球病变,肾小球的通透性增大。原本不能过滤的血细胞和大分子蛋白质进入了原尿。而肾小管又不重吸收血细胞和大分子蛋白质,因此尿液中会出现血细胞和大分子蛋白质。所以某人排出的尿液中含有蛋白质,则病变的部位可能是②肾小球。
30. 低碳生活,绿色出行,共享单车已经成为郑州市一道靓丽的风景线,人在骑车时需要身体各个系统的协调配合才能完成,请据图回答问题:
(1)骑车时看到身边景物由远及近,这是通过调节图甲中[___](填序号)的曲度完成的。当听到汽车的鸣笛声时,图乙中[ ]________(填序号)处感受刺激,形成神经冲动.遇到巨大声响时,要迅速张口,或闭嘴堵耳以防止震破图乙中的______。
(2)看红灯时要停车等待,这属于________反射,某人不小心磕到膝盖,引起了膝跳反射,请用图丙中的字母与箭头写出此反射的神经冲动传导途径:_____________________。
(3)上坡骑车时比较费力,心跳会加快,呼吸会急促,这说明人体的生命活动主要受到_______系统的调节,但也受到激素调节的影响。
【答案】(1)①. ② ②. ⑥耳蜗 ③. 鼓膜
(2)①. 条件 ②. a→b→c→d→e
(3)神经
【分析】图甲中①角膜,②晶状体,③玻璃体,④视网膜,⑤视神经;乙图中①听小骨,②半规管,③前庭,④鼓膜,⑤咽鼓管,⑥耳蜗;图丙中a感受器、b传入神经、c神经中枢、d传出神经、e效应器、A白质、B灰质。
【小问1详解】
外界物体反射来的光线,经过角膜、房水,由瞳孔进入眼球内部,再经过②晶状体和玻璃体的折射作用,在视网膜上能形成清晰的物像,物像刺激了视网膜上的感光细胞,这些感光细胞产生的神经冲动,沿着视神经传到大脑皮层的视觉中枢,就形成视觉。图乙中的⑥耳蜗内含有听觉感受器,受振动刺激能产生冲动,能够把振动转变成与听觉有关信息当听到巨大声响时,空气震动剧烈导致耳膜受到的压力突然增大,容易击穿鼓膜。这时张大嘴巴,可以使咽鼓管张开,保持鼓膜内外大气压的平衡,以免振破鼓膜。如果闭嘴同时用双手堵耳也是同样道理,这样就避免了压强的突然改变对鼓膜的损伤。
【小问2详解】
行驶到路口时,发现红灯立即刹车,此反射类型属于条件反射。膝跳按时属于非条件反射,反射弧包括感受器、传入神经、神经中枢、传出神经、效应器,膝跳反射的基本途径:a→b→c→d→e。
【小问3详解】
人体的各项生命活动常常同时受神经和激素的调节,正是由于这两种调节方式的相互协调,相互影响的,各器官、系统的活动才能协调一致,使人体成为一个复杂、协调、统一的整体。
31. 糖尿病是当今世界上危害人体健康的常见病之一,常见的症状有多饮、多食、多尿以及消瘦等。糖尿病的主要危害在于它的并发症,会对人体多种系统造成损害。目前,糖尿病患者常采取注射胰岛素的方法治疗。口服胰岛素能治疗糖尿病吗?为探究这一问题,某科技小组设计了下表所示方案:
该小组根据上述有关内容,做了如下探究活动,请你结合自己所学知识,回答下列问题:
(1)对该实验作出假设:________________。
(2)请将该方案补充完整:B步骤“?”处的正确处理方式是定时喂与乙鼠等量的全营养饲料,每次喂食前______与乙鼠等量的胰岛素。
(3)在A步骤中将两只鼠的胰岛破坏,目的是避免小鼠自身产生_________,对实验产生干扰。
(4)假如按照上述方案进行实验,最终仅在甲鼠的尿液中检测到了葡萄糖,由此可以得出结论:口服胰岛素________(填“能”或“不能”)治疗糖尿病。
(5)将正常小鼠的胰管结扎,一段时间后检测尿液成分,发现小鼠________(填“有”或“没有”)出现尿糖,因为胰岛分泌的胰岛素直接进入_________通过_______运往全身各处。
(6)以下最能反映健康人饮入高浓度葡萄糖水后6小时内血糖浓度变化趋势的曲线是( )
A. B.
C. D.
【答案】(1)口服胰岛素不能(或能)治疗糖尿病 (2)口服
(3)胰岛素 (4)不能
(5)①. 没有 ②. 毛细血管 ③. 血液循环 (6)B
【分析】(1)胰岛素的主要作用是调节糖的代谢。胰岛素只能注射,不能口服,因为胰岛素是一种蛋白质,如果口服,进入消化道后会在胃内被初步消化,从而失去疗效,在小肠内会被彻底分解成氨基酸。
(2)对照实验是指在研究一种条件对研究对象的影响时,所进行的除了这种条件不同之外,其他条件都相同的实验。其中不同的条件就是实验变量。
(3)探究的一般过程:提出问题、作出假设、制订计划、实施计划、得出结论、表达和交流。
【小问1详解】
根据提出的问题:口服胰岛素能治疗糖尿病吗?作出假设:口服胰岛素不能(或能)治疗糖尿病。
【小问2详解】
甲和乙的变量是胰岛素的摄入方式,乙组定时喂全营养饲料,每次喂食前注射适量胰岛素,甲组定时喂与乙相同的全营养饲料,每次喂食前口服与乙等量的胰岛素。
【小问3详解】
当两只小鼠的胰岛破坏后,胰岛也就不起作用了,不能分泌胰岛素,这样做的目的是避免胰岛素作用的干扰。
【小问4详解】
假如按照上述方案进行实验,最终仅在甲鼠的尿液中检测到了葡萄糖,说明甲鼠可能患有糖尿病,乙鼠注射胰岛素后小鼠体内的血糖浓度迅速降低。由此得出结论:胰岛素具有降低血糖的作用,口服胰岛素不起作用。
【小问5详解】
胰腺包括内分泌腺和外分泌腺,外分泌部能分泌胰液,胰液通过胰管进入小肠.胰岛素是由胰岛分泌的,属于内分泌腺,内分泌腺没有导管,分泌物直接进入腺体周围的毛细血管。胰岛素的作用是调节糖在体内的吸收、利用和转化等,如促进血糖(血液中的葡萄糖)合成糖原,加速血糖的分解等。将正常小鼠的胰管结扎,一段时间后检测尿液成分,发现小鼠没有出现尿糖,因为胰岛分泌的胰岛素直接进入毛细血管通过血液循环运往全身各处。
【小问6详解】
刚进餐时还没有消化,所以血糖浓度低,饭后一段时间消化吸收进入高峰期,血糖浓度也到了最高值,随着时间的推移,大部分的血糖用于供给人体正常的生命活动,逐渐降低,等降到一定值时,由于体内的反馈作用,人体将一些非糖物质转化为糖类供代谢使用,所以处于轻微的波动。组别
生长激素
甲状腺激素
甲
0.1
2.8
乙
5.8
0.1
丙
6
3
步骤
甲鼠
乙鼠
A
将生长状况完全相同的甲、乙两只小鼠的胰岛破坏
B
?
定时喂全营养饲料,每次喂食前注射适量的胰岛素
C
重复步骤B一段时间后,采集甲,乙两只小鼠的尿液检测其葡萄糖含量,分析得出结论
江苏省泰州市高港区等2地2022-2023学年七年级下学期期末生物试题(解析版): 这是一份江苏省泰州市高港区等2地2022-2023学年七年级下学期期末生物试题(解析版),共22页。试卷主要包含了5分), 下列相关叙述正确的是等内容,欢迎下载使用。
江苏省泰州市高港区等2地2022-2023学年七年级下学期期末生物试题(解析版): 这是一份江苏省泰州市高港区等2地2022-2023学年七年级下学期期末生物试题(解析版),共23页。试卷主要包含了5分), 下列相关叙述正确的是等内容,欢迎下载使用。
河南省郑州市中原区2022-2023学年七年级下学期期末生物试题(含答案): 这是一份河南省郑州市中原区2022-2023学年七年级下学期期末生物试题(含答案),共9页。试卷主要包含了选择题,非选择题等内容,欢迎下载使用。

