所属成套资源:2024福州一中高三下学期5月模拟考试及答案(九科)
- 2024福州一中高三下学期校模拟英语试题 试卷 0 次下载
- 2024福州一中高三下学期5月模拟考试数学试题 试卷 0 次下载
- 2024福州一中高三下学期模拟地理试题 试卷 0 次下载
- 2024福州一中高三下学期5月模拟考试政治试卷 试卷 0 次下载
- 2024福州一中高三下学期校模拟生物试题 试卷 0 次下载
2024福州一中高三下学期5月模拟考试生物试题
展开
这是一份2024福州一中高三下学期5月模拟考试生物试题,共11页。试卷主要包含了单项选择题,填空题等内容,欢迎下载使用。
一、单项选择题:(1—10题,每小题2分;11—15题,每小题4分,共40分。)
1.关于细胞生命活动的相关叙述,错误的是( )
A.细胞增殖包括物质准备和细胞分裂两个过程
B.细胞自噬可以提供自身生存所需的物质和能量
C.抑制端粒酶的活性有助于延缓细胞衰老
D.蛋白纤维组成的细胞骨架能维持细胞形态
2.酵母菌在密闭容器内以葡萄糖为底物的呼吸速率变化过程如下图所示。下列叙述正确的是( )
A.0~6h内,随着容器中O2不断减少,有氧呼吸速率逐渐降低
B.6~8h内,酵母菌呼吸作用消耗的O2量小于CO2的产生量
C.8~10h内,酵母菌细胞呼吸释放的能量主要储存在ATP中
D.6~10h内,用溴麝香草酚蓝溶液可检测到无氧呼吸产生的酒精
3.如图是果蝇的一个初级精母细胞中的两条染色体,黑点表示染色体上的部分基因位点,其中有两对基因用(A/a)、(B/b)表示,这部分基因的位置是通过现代生物学技术标记显示出来的,下列相关说法错误的是( )
A.图示基因在染色体上呈线性排列
B.图示基因可遵循孟德尔分离定律
C.图示显示该细胞可能发生了交换
D.图示细胞可能产生AB的精细胞
4.下图表示某生物遗传信息传递和表达的过程,相关叙述错误的是( )
A.酶1为解旋酶,酶2为RNA聚合酶
B.该图显示了提高翻译效率的方式
C.核糖体在mRNA上从a→b移动
D.决定氨基酸1的密码子是CCG
5.节食可减轻体重,但容易发生回弹。如图所示,下丘脑前区神经元在体重下降时兴奋,释放神经递质谷氨酸,使下丘脑内侧区神经元兴奋,增加饥饿感。下列叙述正确的是( )
A.下丘脑是调节摄食和躯体运动的中枢
B.该神经通路参与维持体重的相对稳定
C.抑制下丘脑前区神经元可提高饥饿感
D.谷氨酸可使突触后膜内侧负电荷增加
6.某地在山地梯田处建立了生态苹果园,在园地苹果树间隙种植蔬菜,放养肉鸡,并利用人畜粪便、枯枝落叶、杂草、蔬菜烂叶等进行发酵产生沼气,再将发酵后的沼渣(含较多有机物)作为肥料施用到土地中,得到了良好的经济收益。下列关于该地生态苹果园的叙述,正确的是( )
A.该生态苹果园遵循了循环、整体等生态工程原理
B.在苹果树间隙种植蔬菜将提高该生态系统的能量传递效率
C.肉鸡取食害虫改变了该生态系统能量流动的特点
D.肥料中的有机物可直接被农作物吸收利用,提高了能量利用率
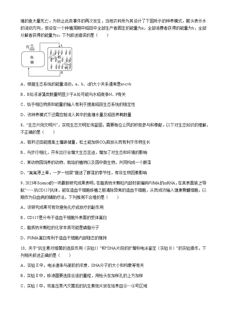
7.某南方养殖户为提高鱼类的产量面向鱼塘大量投放饲料后,鱼塘水质快速恶化,浮游藻类大量繁殖,养殖的鱼大量死亡。为防止此类事件的再次发生,当地农科所为其设计了下图所示的种养模式,箭头表示水的流动方向,假设在一个种植周期中稻田中全部生产者固定的能量为a,全部消费者获得的能量为b,全部分解者获得的能量为c。下列叙述错误的是( )
A.根据生态系统的能量流动,a、b、c的大小关系通常是a>c>b
B.B处浮游藻类数量明显少于A处可能与水稻竞争N、P有关
C.给予相应物质和能量的输入有利于提高稻田生态系统的稳定性
D.该种养模式下还需控制流入其中的鱼塘水量及稻田养鸭数量
8.“生态兴则文明兴”,实现生态文明宏伟蓝图,需要每位公民的积极参与和奉献。以下对生态知识的理解,不正确的是( )
A.秸秆还田能提高土壤碳储量,松土能加快CO2释放从而有利于作物生长
B.与步行相比,开车出行会增大生态足迹,增加了对生态和环境的影响
C.某动物园饲养的动物、栽培的植物以及园中微生物,共同构成一个群落
D.“离离原上草,一岁一枯荣”描述了群落的季节性,有非生物因素影响
9.2023年Science的一项最新研究成果表明,在脂质纳米颗粒内部封装编码PUMA的mRNA,在其表面装上“导航”——抗CD117抗体,能在造血干细胞移植之前清除异常的造血干细胞,从而成功输入健康骨髓细胞,以期作为白血病的辅助疗法,下列推测不合理的是( )
A.该研究成果可有效避免化疗或放疗的副作用
B.CD117是分布于造血干细胞外表面的受体蛋白
C.脂质纳米颗粒的化学本质可能是磷脂分子
D.PUMA蛋白有利于造血干细胞内部稳态的维持
10.关于“抗生素对细菌的选择作用(实验I)”和“DNA片段的扩增和电泳鉴定(实验Ⅱ)”的实验操作,下列相关叙述正确的是( )
A.实验Ⅱ中,电泳速率与凝胶的浓度、DNA分子的大小和构象等有关
B.实验Ⅱ中,移液器要选择合适的量程,用枪头在加样孔的上方加样
C.实验Ⅰ中,将高压蒸汽灭菌后的抗生素纸片放在培养皿②—④号区域
D.实验Ⅰ中,进行涂布平板接种时,要保证获得的菌落数为30—300个
11.产黄青霉菌是一种好氧真菌,其生长繁殖的适宜温度是30℃,但在20℃的条件下才会大量合成分泌青霉素。工业上采用玉米浆、棉籽饼等作为原料,进行青霉素的生产,下列叙述,正确的是( )
A.要选育符合生产要求的产黄青霉菌,可采用诱变育种或杂交育种等方法
B.发酵过程中需要对发酵罐及时加热或降温处理,调节pH、通入无菌空气
C.发酵过程可采用多菌种联合发酵,这样有助于提高青霉素的产量和品质
D.发酵结束后,将发酵液离心,取菌体并进行破碎处理,从中提取青霉素
12.恩格列净作用于肾脏,是临床上常用的口服降糖药物。但在部分患者的治疗中,其效果并不理想,需要配合其他药物治疗。医生尝试将六味地黄丸与恩格列净联合使用治疗2型糖尿病,实验结果如下表所示,下列说法错误的是( )
A.推测恩格列净的可能机制是减少肾小管对葡萄糖的重吸收
B.对照组口服恩格列净片,实验组口服等剂量的六味地黄丸
C.二药联合使用可降低空腹血糖,提高胰岛素敏感性指数
D.胰岛素抵抗导致2型糖尿病患者出现多尿且口渴等症状
13.澜沧黄杉为中国特有珍稀濒危植物,研究人员根据云南某地不同群落类型(澜沧黄杉林、冷杉林和云南松林)中澜沧黄杉种群的调查数据,绘制了其生存率和死亡率曲线。下列叙述错误的是( )
图1图2图3
径从小到大的顺序进行划分
注:龄级是按照植株胸
A.三种类型的群落命名的依据是群落中的优势种
B.依据图中的数据不能预测种群数量的变化趋势
C.澜沧黄杉林中的澜沧黄杉种群最可能更早进入衰退期
D.导致各群落澜沧黄杉种群生存率下降的生物因素可能不同
14.植物体细胞通常被诱导为愈伤组织后才能表现全能性。研究发现,愈伤组织的中层细胞是根或芽再生的源头干细胞,其在不同条件下,通过基因的特异性表达调控生长素、细胞分裂素的作用,表现出不同的效应(见下表)。下列推论合理的是( )
A.WOX5失活后,中层细胞会维持干细胞特性
B.WOX5+PLT可能有利于愈伤组织中生长素的积累
C.ARR5促进细胞分裂素积累或提高细胞对细胞分裂素的敏感性
D.由题干信息可知体细胞中生长素和细胞分裂素具有协同作用
15.果蝇的多翅脉/正常翅脉、短刚毛/正常刚毛以及钝圆平衡棒/正常平衡棒三对相对性状受三对等位基因A/a、S/s和D/d控制。现用基因型为AaSsDd的多翅脉短刚毛钝圆平衡棒的雌果蝇与纯合隐性的雄果蝇进行杂交,得到下列表中所示基因型的后代,判断三对等位基因的位置关系是( )
ABCD
二、填空题
16.青蒜苗是广受欢迎的蔬菜。研究人员为给青蒜苗的生产和经济效益提供理论依据,探究了不同光质组合处理下青蒜苗生长及生理生化特性的变化情况,相关实验结果如表所示,其中第1组为对照组。回答下列问题:
(1)不同光质会影响青蒜苗的光合作用。该实验选择红、蓝光进行组合处理青蒜苗的原因是______。
(2)据表分析,不同光质对青蒜苗净光合速率的影响主要是通过影响______(填表中指标)来实现的,依据是______。
(3)研究人员进一步测定了相应光质组合下Rubisc(参与CO2固定的酶)活性,结果如图所示,结合表中数据和图中信息分析,不同光质组合处理青蒜苗后,青蒜苗的净光合速率提升幅度均较高的原因是______。(答出2点)
(4)若要提高青蒜苗的产量,据表分析,最有利于青蒜苗生长的光质组合为______。
17.褪黑素是哺乳动物和人类的松果体产生的一种内源激素,其分泌有昼夜节律,晚上分泌得多,白天分泌得少,具有调整睡眠的作用。如图所示为光周期信号通过“视网膜→松果体”途径对生物钟的调控。
请回答下列问题:
(1)结合图中信息可知褪黑素的分泌是由反射活动产生的结果,此反射弧的效应器是______,褪黑素由松果体分泌后,经______运输到下丘脑视交叉上核。
(2)有人喜欢长期熬夜玩手机或电脑,从而扰乱了生物钟,推测其原因是______。
(3)为研究睡眠持续不足对机体的影响,科研人员对健康小鼠进行了连续一周的睡眠剥夺实验。实验结果显示,小鼠血液中的细胞因子增多,实验结束后有70%的小鼠因多器官衰竭而死亡。请回答以下问题:
①在免疫系统的组成主要包括免疫器官______、______。
②细胞因子由免疫细胞和某些非免疫细胞产生,在特异性免疫中的作用是______。
③进一步研究表明,睡眠剥夺使大脑皮层某区域兴奋,产生的前列腺素D2(一种激素)经血脑屏障的ABC转运蛋白转运进循环系统的速率显著提高。为验证睡眠剥夺导致的细胞因子增多与前列腺素D2有关,请从受体角度简述可行性方案______。
18.(12分)茄子的花是两性花,其花色、果皮色等性状是育种选种的重要依据,研究人员对以上两对相对性状的遗传规律展开研究。
(1)纯种紫花和白花茄子正反交,F1均为紫花,据此可以做出的判断是______,F1自交后,F2的紫花:白花=3:1,可推断茄子花色的遗传遵循______定律。
(2)茄子的果皮色由两对独立遗传的等位基因(相关基因用A/a、B/b表示)控制。研究人员用纯种紫皮茄子与白皮茄子杂交得到F1,F1均为紫皮,F1自交,F2的紫皮:绿皮:白皮=12:3:1.关于果皮色形成,有人提出如图1所示的模式。该模式是否正确,请解释:______。若不正确,请在方框中绘制新的模式图。
图1
(3)研究人员发现光诱导植物花青素形成的部分信号通路,光激活受体CRY,引起下游转录因子H蛋白积累,进而促进花青素合成关键基因CHS的表达合成花青素。①将H蛋白与用CHS基因的启动子部分片段制作的探针混合并电泳,结果如图2所示。该实验表明H蛋白可与CHS基因的启动子区域特异性结合,请说明理由______。
图2
注:5x、10x、15x表示未标记探针的倍数,生物素显示探针所在条带
②花青素在植物细胞内具有抗氧化活性、抗癌和延缓衰老等功效,强光促进花青素合成,含量过高时会通过相关转录因子抑制花青素基因表达,通过______机制维持花青素相对稳定。
19.(12分)蝗灾会对农牧业、经济和环境造成重大威胁。蝗灾发生的生物学基础是蝗虫由散居型向群居型转变,群聚信息素在该过程中发挥重要作用。群聚信息素由个体释放,是一种可招募同种个体聚集到特定区域的物质,吸引的个体无性别差异。回答下列问题:
(1)为探明导致蝗虫聚集的群聚信息素的化学本质,科学家分别对散居型和群居型蝗虫释放的关键化合物的相对含量进行了检测,结果如表所示。据表分析PAN(苯乙腈)和4VA(4-乙烯基苯甲醚)可能是群聚信息素的依据是______。
注:ND表示未检测到该物质的释放。
(2)为了进一步确定PAN是不是群聚信息素,研究人员设计了以下两个行为实验。
①蝗虫行为实验:将同一空地划分为两个区域,其中一个区域释放PAN气体,另一个区域作空气对照,发现蝗虫的活动轨迹主要在空气对照组区域,由此得出的结论是______。
②鸟类行为实验:取同种散居型蝗虫涂抹______后,发现其被鸟类捕食的比率显著降低,据此推测群居型蝗虫释放PAN的作用是______。由此说明信息传递在生态系统中的作用是______。
(3)群聚信息素和性外激素都有招募同种个体聚集的作用。若要进一步确认4VA不是性外激素(由个体释放,吸引异性个体的物质),还需观测的指标是______,利用4VA防治蝗灾属于______防治。
20.(14分)某真菌的w基因编码一种可高效降解纤维素的酶,已知图中w基因转录方向是从左往右。为使放线菌产生该酶,以图中质粒为载体,进行转基因
(1)限制酶主要是从______生物中分离纯化出来的,应使用限制酶______切割图中质粒,使用限制酶______切割图中含w基因的DNA片段,以获得能正确表达w基因的重组质粒。构建基因表达载体的目的是______。
(2)与质粒中启动子结合的酶是______。启动子通常具有物种特异性,在质粒中插入w基因,其上游启动子应选择______的启动子(填生物类型)。
(3)w基因转录的模板链是______,研究人员利用W基因的mRNA进行逆转录得到了cDNA,已知mRNA的序列为5'-UGAACGCUA…(中间序列)…GUCGACUCG-3',利用PCR技术对cDNA进行扩增,为便于将扩增后的基因和载体连接构建重组质粒,请分别写出PCR扩增时所需一对引物的前12个碱基序列5'______3'、______5'______3'。
福州一中2023-2024学年高三生物学校质量检测试卷答案
单项选择题:
1-5 CBCDB 6-10 AACDA 11-15 BBCB C
二、填空题
16、(10分)(1)叶绿素主要吸收红光和蓝紫光
(2)气孔导度(1分) 不同光质组合处理下,叶绿素相对含量变化幅度不明显,但气孔导度变化幅度较大
(3)不同光质组合处理青蒜苗后,气孔导度均高于第1组,使青蒜苗吸收更多的CO2,同时,Rubisc活性均高于第1组,有利于CO2的固定,使暗反应速率加快(3分)
(4)6h白光+6h(红光+蓝光)+12h黑暗(或第4组)
17、(12分)(1)传出神经末梢及其支配的松果体 体液
(2)手机或电脑的光线抑制了褪黑素的分泌,进而影响睡眠
(3)①免疫细胞,免疫活性物质
②促进B细胞、T细胞增殖和分化,增强细胞毒性T细胞的杀伤作用
③使用前列腺素D2受体抑制剂,检测是否可以降低睡眠剥夺小鼠体内的细胞因子含量
(或敲除表达前列腺素D2受体相关的基因,检测是否可以降低睡眠剥夺小鼠体内的细胞因子含量)
(12分)(1)紫花是显性性状,且控制花色的基因位于细胞核中(的染色体上)
基因分离
(2)不正确,若为该模式,F2的紫皮:绿皮:白皮=9:3:4
(3)组2有条带,组1无条带;随着未标记的探针倍数增加,组2、3、4、5条带变浅,这说明标记探针与非标记探针竞争结合H蛋白 负反馈调节
19(12分)
(1)PAN和4VA只由群居型蝗虫释放或在群居型有释放,在散居型中没有释放(2分)(答“含量高低比较”0分)
(2)①不是一种群聚信息素(2分)
②PAN (1分) 防止(避免)鸟类的捕食(2分)
调节生物的种间关系,进而维持生态系统的平衡和稳定(2分)
观察4VA吸引个体的性别比例(或性比)或4VA在雌雄群体中作用的差异性(2分)
生物(1分)
20、(14分)(1) 原核(1分) MfeI、HindIII EcRI、HindIII 让W基因在受体细胞中稳定存在,并且遗传给下一代;同时使W基因能够表达和发挥作用。
(2) RNA聚合酶 (1分) 放线菌 (1分)
(3)乙链(1分) GAATTC (或 CAATTG)TGAACG AAGCTTCGAGTC
组别n/例
空服血糖(mml·L-1)
餐后两不时血糖(mml·L-1)
胰岛素抵抗指数
治疗前
治疗后
治疗前
治疗后
治疗前
治疗后
对照组51
9.31±1.89
6.48±1.21
13.72±2.04
9.83±1.58
4.09±0.87
3.18±0.62
实验组51
9.05±1.77
5.92±1.06
13.98±1.95
7.86±1.42
4.12±0.96
2.53±0.47
条件
基因表达产物和相互作用
效应
①
WOX5
维持未分化状态
②
WOX5+PLT
诱导出根
③
WOX5+ARR2,抑制ARR5
诱导出芽
基因型
A_S_D_
A_S_dd
A_ssD_
A_ssdd
aaS_D_
aaS_dd
aassD_
aassdd
数目
38
101
99
40
41
100
102
39
组别
不同光质组合处理
叶绿素相对含量(mg/g)
气孔导度(mlH2O/m2/s)
净光合速率(μmlCO2/m2/s)
1
12h白光+12h黑暗
56.00
9.60
0.50
2
6h白光+6h红光+12h黑暗
55.75
12.60
1.84
3
6h白光+6h蓝光+12h黑暗
56.62
13.20
1.89
4
6h白光+6h(红光+蓝光)+12h黑暗
55.8
14.80
2.02
化合物
苯甲醛
苯乙腈
愈创木酚
4—乙烯基苯甲醚
苯乙醛
群居型
34.4
33.1
6.5
1.8
2.8
散居型
41.8
ND
18.8
ND
0.3
限制酶
BamHl
EcRl
Mfel
Kpnl
Hindlll
识别序列和切割位点
G↓GATCC
G↓AATTC
C↓AATTG
GGATC↓C
A↓AGCTT
相关试卷
这是一份福建省福州第一中学2024届高三下学期5月模拟考试生物试卷(含答案),共15页。试卷主要包含了单选题,读图填空题,实验探究题等内容,欢迎下载使用。
这是一份福建省福州第一中学2023-2024学年高三下学期校模拟生物试题(Word版附解析),文件包含福建省福州第一中学2023-2024学年高三下学期校模拟生物试题原卷版docx、福建省福州第一中学2023-2024学年高三下学期校模拟生物试题解析版docx等2份试卷配套教学资源,其中试卷共29页, 欢迎下载使用。
这是一份福建省福州第一中学2023-2024学年高三下学期校模拟生物试题,共4页。

