- 2024潍坊高三下学期三模试题数学PDF版含答案 试卷 0 次下载
- 2024潍坊高三下学期三模试题政治含答案 试卷 0 次下载
- 2024潍坊高三下学期三模试题地理PDF版含答案 试卷 0 次下载
- 2024潍坊高三下学期三模试题化学含答案 试卷 1 次下载
- 2024潍坊高三下学期三模试题物理PDF版含答案 试卷 0 次下载
2024潍坊高三下学期三模试题生物含答案
展开生物
2024.5
注意事项:
1.答题前,考生先将自己的学校、班级、姓名、考生号、座号填写在相应位置。
2.选择题答案必须使用2B铅笔(按填涂样例)正确填涂;非选择题答案必须使用0.5毫米黑色签字笔书写,字体工整、笔迹清楚。
3.请按照题号在各题目的答题区域内作答,超出答题区域书写的答案无效;在草稿纸、试题卷上答题无效。保持卡面清洁,不折叠、不破损。
一、选择题:本题共15小题,每小题2分,共30分。每小题只有一个选项符合题目要求。
1.核小体是组成染色质的基本单位,由DNA缠绕在组蛋白外形成。组蛋白乙酰化后,与DNA的结合会变松散。下列说法正确的是
A.原核细胞中也含有核小体
B.有丝分裂过程中核小体会解体和重建
C.组蛋白乙酰化不利于基因表达
D.核小体有利于DNA在细胞核中的储存
2.人体大多数生理活动受到Ca2+的调控。胞内钙库(如内质网)和胞外的Ca2+浓度均高于胞浆(细胞质基质),Ca2+浓度梯度是Ca2+作为细胞信使的基础。当细胞受某种刺激使胞浆Ca2+浓度大幅度增加时,借助Ca2+与不同蛋白质的结合实现信号传导,调控细胞
特定的生理功能。下列说法错误的是
A.胞浆Ca2+的来源有胞内钙库和胞外
B.神经冲动引起的胞浆Ca2+浓度升高可促进神经递质的释放
C.Ca2+由胞外进入胞浆与由胞浆进入内质网的跨膜方式相同
D.Ca2+可以在不同时间不同细胞中通过不同变化来传递信号
3.研究表明,氧气浓度较低时线粒体数量会降低,线粒体受损时会释放自由基。此外线粒体中某些酶的异常可以诱发细胞癌变,癌细胞即使在氧气充足情况下也会优先分解葡萄糖产生乳酸获取能量。下列说法错误的是
A.线粒体受损易导致细胞衰老
B.细胞通过细胞自噬消除过多线粒体导致细胞坏死
C.细胞内线粒体长期代谢受阻,可能导致细胞癌变
D.通过对体内大量消耗葡萄糖的区域进行定位可以帮助识别癌变部位
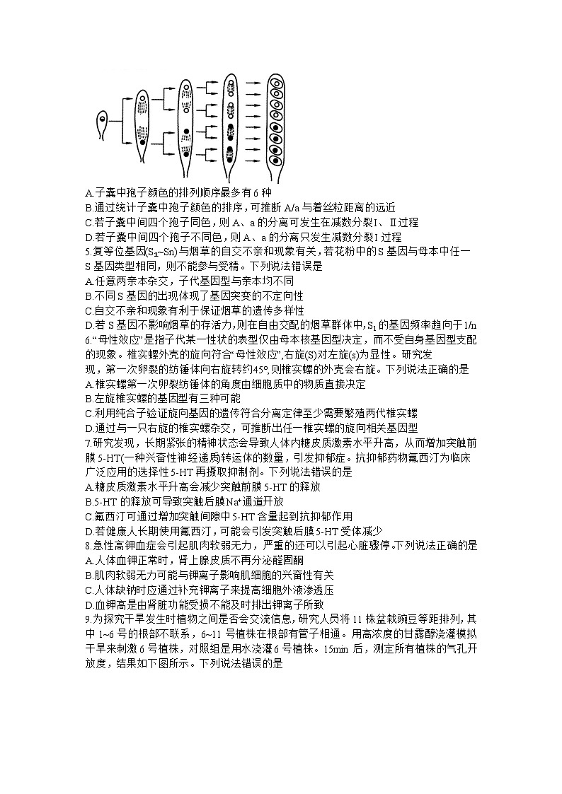
4.粗糙脉孢菌(2n)在一个子囊中经过减数分裂和一次有丝分裂产生8个孢子。子囊狭窄的空间导致孢子只能单列纵立排列,如图所示。成熟孢子的颜色受等位基因A和a控制,染色体片段发生交换的概率与其长度呈正相关。不考虑突变,对基因型为Aa的粗糙脉孢菌产生孢子的说法,错误的是
A.子囊中孢子颜色的排列顺序最多有6种
B.通过统计子囊中孢子颜色的排序,可推断A/a与着丝粒距离的远近
C.若子囊中间四个孢子同色,则A、a的分离可发生在减数分裂I、Ⅱ过程
D.若子囊中间四个孢子不同色,则A、a的分离只发生减数分裂I过程
5.复等位基因(S₁~Sn)与烟草的自交不亲和现象有关,若花粉中的S基因与母本中任一
S基因类型相同,则不能参与受精。下列说法错误是
A.任意两亲本杂交,子代基因型与亲本均不同
B.不同S基因的出现体现了基因突变的不定向性
C.自交不亲和现象有利于保证烟草的遗传多样性
D.若S基因不影响烟草的存活力,则在自由交配的烟草群体中,S1的基因频率趋向于1/n
6.“母性效应”是指子代某一性状的表型仅由母本核基因型决定,而不受自身基因型支配的现象。椎实螺外壳的旋向符合“母性效应”,右旋(S)对左旋(s)为显性。研究发
现,第一次卵裂的纺锤体向右旋转约45°,则椎实螺的外壳会右旋。下列说法正确的是
A.椎实螺第一次卵裂纺锤体的角度由细胞质中的物质直接决定
B.左旋椎实螺的基因型有三种可能
C.利用纯合子验证旋向基因的遗传符合分离定律至少需要繁殖两代椎实螺
D.通过与一只右旋的椎实螺杂交,可推断出任一椎实螺的旋向相关基因型
7.研究发现,长期紧张的精神状态会导致人体内糖皮质激素水平升高,从而增加突触前膜5-HT(一种兴奋性神经递质)转运体的数量,引发抑郁症。抗抑郁药物氟西汀为临床
广泛应用的选择性5-HT再摄取抑制剂。下列说法错误的是
A.糖皮质激素水平升高会减少突触前膜5-HT的释放
B.5-HT的释放可导致突触后膜Na+通道开放
C.氟西汀可通过增加突触间隙中5-HT含量起到抗抑郁作用
D.若健康人长期使用氟西汀,可能会引发突触后膜5-HT受体减少
8.急性高钾血症会引起肌肉软弱无力,严重的还可以引起心脏骤停。下列说法正确的是A.人体血钾正常时,肾上腺皮质不再分泌醛固酮
B.肌肉软弱无力可能与钾离子影响肌细胞的兴奋性有关
C.人体缺钠时应通过补充钾离子来提高细胞外液渗透压
D.血钾高是由肾脏功能受损不能及时排出钾离子所致
9.为探究干旱发生时植物之间是否会交流信息,研究人员将11株盆栽豌豆等距排列,其中1~6号的根部不联系,6~11号植株在根部有管子相通。用高浓度的甘露醇浇灌模拟干旱来刺激6号植株,对照组是用水浇灌6号植株。15min后,测定所有植株的气孔开
放度,结果如下图所示。下列说法错误的是
A.在不受干旱胁迫时,各植株的气孔开放度差异不大
B.15min后,7~11号气孔开放度下降是干旱胁迫所致
C.干旱胁迫会导致植物体内脱落酸含量增加
D.可通过检测6~11号根部附近溶液的物质来确定交流信息的物质
10.黑刺粉虱是茶园的主要害虫之一,成虫主要聚集在未完全展开的嫩叶上刺吸为害,且偏好在茶树上部幼嫩叶片产卵。下列说法错误的是
A.调查黑刺粉虱种群密度应在茶树上随机选取部分嫩叶计数
B.黑刺粉虱种群数量在某些特定条件下会出现种群爆发
C.黑刺粉虱与茶树的寄生关系,是物种之间协同进化的结果
D.利用微生物农药杀灭黑刺粉虱属于生物防治
11.高原鼠兔穴居于高山草甸地区,天敌众多,为躲避天敌会啃除洞口周围的高大植物。研究发现,青藏高原某区域土壤全氮含量(土壤肥力指标)随高原鼠兔洞口密度的增
加出现先增加后减少的变化趋势。下列说法错误的是
A.高原鼠兔与其食物和天敌之间的信息传递可以调节种间关系
B.高原鼠兔洞口密度适宜时,有利于提高生态系统的自我调节能力
C.高原鼠兔和天敌之间的物质循环过程伴随着能量的转化和散失
D.高原鼠兔啃除高大植物的行为,会影响植物之间的竞争结果
12.某地冰川退缩后逐渐从原生裸地演替到顶级群落,研究人员采用空间代替时间的方式,按照冰川退缩时间在冰川退缩地设置若干连续样地,通过评估不同样地土壤矿质元素、固碳释氧、土壤保持、涵养水源等方面的功能价值,分析植被演替规律。下列说法错
误的是
A.该冰川退缩地上进行的演替是初生演替
B.距离冰川最近的样地,地表植被最简单
C.演替的最终群落类型受人类活动影响
D.固碳释氧、土壤保持、涵养水源均体现了生物多样性的直接价值
13.为从泡菜汁中分离出乳酸菌高产菌株,甲、乙两同学分别采用平板划线法和稀释涂布平板法获取单菌落。已知在培养基中添加碳酸钙可使培养基变浑浊,而乳酸等酸性物
质可溶解培养基中的碳酸钙形成透明圈。下列说法错误的是
A.利用泡菜汁进行平板划线操作前无需进行稀释
B.涂布用的菌浓度应控制在30~300个/mL
C.接种后需将平板放置在无氧条件下培养
D.周围透明圈最大的菌株,产酸能力不一定最强
14.三白草和鱼腥草因疗效相近且具有叠加效应常被用作“药对”。研究人员利用原生质体融合技术将两者的配伍(两种或两种以上药物配合使用)提前并实现有效成分的工
厂化生产,具体操作流程如图所示。下列说法错误的是
A.①需要用纤维素酶和果胶酶处理
B.②需要在无菌水中进行,用物理法或化学法诱导
C.③需要在特定的诱导培养基上进行
D.该技术流程不能体现植物细胞的全能性
15.细胞划痕实验是一种研究细胞迁移的体外实验方法。当细胞长到融合成单层状态时,在融合的单层细胞上人为制造一个空白区域,称为“划痕”。划痕边缘的细胞会逐渐进入
空白区域使“划痕”愈合,以此来观察测量细胞的迁移侵袭能力。下列说法错误的是
A.经划痕处理后的细胞需放在CO₂培养箱中进行培养
B.为更好的达到实验目的可适当降低培养基中血清的浓度
C.并非所有的动物细胞都适合做划痕实验
D.划痕缩小直至愈合,完全是由细胞迁移所导致
二、选择题:本题共5小题,每小题3分,共15分。每小题有一个或多个选项符合题目要求,全部选对得3分,选对但不全的得1分,有选错的得0分。
16.将酵母菌破碎后,离心处理为只含有酵母菌细胞质基质的上清液和只含有酵母菌细胞
器的沉淀物两部分,取以上材料进行实验,结果如表。下列说法错误的是
A.上清液中不含与有氧呼吸有关的酶
B.O₂的存在会导致与无氧呼吸有关的酶失活
C.“?”处的产物应该是CO₂和H₂O
D.有氧呼吸和无氧呼吸不能在酵母菌细胞内同时进行
17.果蝇Ⅱ号染色体上的基因A(卷翅)对基因a(正常翅)为显性,基因F(星状眼)对基因f(正常眼)为显性,基因A和基因F均属于纯合致死基因。果蝇品系M全部为卷翅星状眼,且该品系内的果蝇相互杂交后代也均为卷翅星状眼。现有一该品系的果蝇与经诱变处理后的一只正常眼正常翅雄果蝇X交配,从F1中挑选一只卷翅雄蝇与品系M的雌蝇杂交,在F₂中选取卷翅正常眼的雌雄个体相互交配。不考虑减数分裂
中的交换,下列说法正确的是
A.品系M果蝇中基因A和F位于同一条染色体上,所以不会自由组合
B.若F₃全部是卷翅果蝇,则果蝇X的Ⅱ号染色体上发生了纯合致死突变
C.若F₃中有1/3的个体为新突变型,则果蝇X的Ⅱ号染色体上发生了隐性突变
D.若F₃中有3/4的个体为新突变型,则果蝇X的Ⅱ号染色体上发生了显性突变
18.不少糖尿病患者有清晨空腹血糖明显升高的现象。其中一种为夜间短暂低血糖后引起的血糖反跳性增高,称为“苏木杰反应”;另一种为夜间血糖平稳,清晨出现一段时
间高血糖,称为“黎明现象”。下列说法正确的是
A.糖尿病都是由胰岛功能减能减退,分泌胰岛素减少所致
B.当饥饿过度或降糖药物使用过量时,容易出现“苏木杰反应”
C.可将尿中酮体(脂肪代谢产物)的含量作为诊断“苏木杰反应”的依据之一
D.“黎明现象”可能与下丘脑的节律控制功能有关
19.物种去除实验是指从群落中去除一种或几种物种的实验方法,被用在种间关系、物种
多样性、某一特定种与生态系统功能的关系等研究中。下列说法错误的是
A.若去除一种生物后,另一种生物也随之消失,说明两种生物是互利共生关系
B.在不同的群落中去除同一种植物,生态系统功能会发生相同程度的变化
C.一般来说,营养结构越复杂的生态系统,去除物种造成的影响越小
D.物种去除实验运用了自变量控制的“减法原理”
20.下列关于DNA片段扩增及电泳鉴定实验的说法,错误的是
A.放入PCR仪前,需要对离心管进行离心,使反应液集中在底部
B.配置琼脂糖溶液时,需要根据DNA片段的大小调节琼脂糖浓度
C.电泳时需要的两种缓冲液分别含有核酸染料和指示剂
D.电泳时,需要根据电泳槽阳极至阴极之间的距离设定电压
三、非选择题:本题共5小题,共55分。
21.(10分)Q蛋白是植物体内参与光反应的一种蛋白质,高温会导致Q蛋白含量下降,进而对光合作用造成影响,药物L会完全抑制Q蛋白合成。为研究高温如何影响Q蛋
白的含量,科研人员以番茄为实验材料进行了相关实验,实验结果如表所示。
(1)Q蛋白在植物细胞内的分布部位最可能是_______。植物光反应产生的NADPH在暗反应中的作用是_______。
(2)本实验的自变量是。为排除番茄植株生长状况对实验的影响,选择植株的要点有_______(答出两点即可)。
(3)据实验结果分析,高温时Q蛋白含量下降的主要原因是_______(填“合成减少”或“降解增加”或“合成减少和降解增加”),判断依据是_______。
22.(13分)已知鸡的金羽、银羽由一对等位基因控制,其中银羽为显性。现有一群鸡自由交配,F₁中金羽♀:金羽♂:银羽♀:银羽♂=2:1:1:2。已知金羽、银羽基因对鸡的生存能力、繁殖能力均无影响,不考虑突变。
(1)金羽、银羽的遗传属于伴性遗传,判断依据是_______。据杂交结果,_______(填“能”或“不能”)排除控制金羽、银羽基因位于Z、W同源区段,理由是_______。
(2)研究发现,金羽、银羽为Z染色体上的基因控制,F₁雄鸡中金羽基因的基因频率是_______。若每代都自由交配,雄鸡中金羽基因的基因频率会逐渐趋向于_______。
(3)现有一批纯种黑羽鸡,黑羽鸡与金羽、银羽杂交后,后代均表现为黑羽鸡。已知黑羽是由11号染色体一对基因控制。用两只金羽鸡与该品种黑羽鸡杂交,F₁自由交配,F₂中银羽鸡占比为3/16,这两只金羽鸡的性别是_______(填“雄性”或“雌性”或“一雌一雄”)。为对黑羽基因进行精准定位,科研人员从F₂中选出4只鸡,利用分子标记(P1~P16)研究其11号染色体的组成情况,结果如图(不同颜色代表染色体片段来自不同亲本)。已知染色体交换位置均不在基因内部,由该实验结果可以确定黑羽基因在11号染色体上的位置在分子标记_______之间。
23.(10分)现代药理学研究发现四君子汤具有降血糖、抗肿瘤等功效。
(1)原癌基因与细胞的癌变密切相关,这类基因一旦突变或_______,就可能引起细胞癌变。特异性免疫功能异常也可导致癌症的发生,特异性免疫的分子基础是_______。
(2)为确定四君子汤的抗肝癌效果,构建肝癌模型小鼠随机分成3组,并另设空白对照组进行实验,得到下表结果。CTX是一种广谱抗肿瘤药,TNF-α是动物体内一种抗肿瘤
的细胞因子。与CTX相比,四君子汤用于肝癌治疗的优点有_______(答出两点即可)。
(3)T2DM是一种以慢性高血糖为特征的代谢性疾病,为研究四君子汤调节T2DM的
分子机制,以正常小鼠、T2DM模型小鼠为实验材料进行实验,结果如图。已知PI3K为胰岛素受体。
有人提出,T2DM是胰岛素分子结构异常所致。据本实验结果_______(填“能”或“不能”)推翻这一说法,理由是_______。据图推测,四君子汤降低血糖的机制是_______。
24.(9分)科研人员2015年和2020年两次对攀枝花苏铁国家级自然保护区内所有木本
植物进行调查,部分调查结果如下(图中已含群落中重要值大于1的全部木本植物)。
(1)重要值是研究某个物种在群落中的地位和作用的综合数量指标,表征物种在群落
中的优势程度。重要值的计算可能与下列指标相关。
A.种群密度(该种群全部个体数/样地面积)
B.种群频度(该种群个体出现样方数/总样方数)
C.种群显著度(该种群全部个体主茎横截面积/样地面积)
D.种群年死亡率(该种群死亡的个体数/种群个体数)
E.种群年补员率(该种群新出现的个体数/种群个体数)
F.种群大小变化率(该种群增加的个体数/种群个体数)
(2)根据调查数据推测,该保护区群落演替方向_______(填“有利于”或“不利于”)攀枝花苏铁的就地保护,依据是_______。
(3)攀枝花苏铁有较强的耐火能力,因此可采用人为控制计划烧除的方法,清除地面积累物。科研人员在划定区域内使用计划烧除方式干预后,与对照区域内的成年攀枝花苏
铁进行研究,结果如下。
据结果分析,计划烧除干预对成年攀枝花苏铁的影响是_______。火烧会对土壤产生复杂影响,请从土壤的角度分析,计划烧除对攀枝花苏铁可能产生的利与弊_______。
25.(13分)镉(Cd)作为一种重金属元素,会严重威胁人体健康。科研人员将Cd响应启动子CadR与绿色荧光蛋白基因(EGFP)组合在一起导入大肠杆菌,构建能够检测环境中Cd污染的生物传感器。已知LacZ基因编码产生的β-半乳糖苷酶可以分解X-gal产生蓝色物质,使菌落呈现蓝色,否则菌落为白色。相关信息如图所示,其中P1、P2、P3表示引物。
(1)构建重组质粒的过程中需要用到E.cliDNA连接酶,该酶的作用是_______。据图分析,应选用_______酶切割质粒,以保证质粒与目的基因高效重组。
(2)已知EGFP基因转录得到的RNA中缺乏起始密码子AUG。利用PCR技术获取EGFP基因时,为保证EGFP基因能正确插入载体且可以正常表达,除选择引物P1外,还
需要选择引物_______,并在其5'端增加碱基序列5'_______-3'。
(3)通过琼脂糖凝胶电泳可将不同的DNA片段区分开来,该技术所依据的原理是_______。对PCR产物进行电泳检测,结果显示除EGFP基因条带外,还有多条非特异性条带(引物和模板不完全配对导致)。为减少非特异性条带的产生,可适当_______(填“提高”或“降低”)PCR中复性过程的温度。
(4)为筛选出成功导入重组质粒的目标菌,需要将转化后的大肠杆菌接种到含有四环素和X-gal的培养基上,结果发现长出了蓝色和白色两种菌落。若需进一步鉴定该生物传感器是否制备成功,需要进行的操作是_______。
高三生物参考答案及评分标准
一、选择题:本题共15小题,每小题2分,共30分。每小题只有一个选项符合题目要求。
1.D 2.C 3.B 4.D 5.A 6.A 7.A 8.B 9.B10.A 11.C 12.D 13.B 14.B 15.D
二、选择题:本题共5小题,每小题3分,共15分。每小题有一个或多个选项符合题目要求,全部选对得3分,选对但不全的得1分,有选错的得0分。
16.ABD 17.BC 18.BCD 19.AB 20.C
三、非选择题:本题共5小题,共55分。
21.(10分)
(1)叶绿体类囊体薄膜(1分) 作为还原剂并提供能量(2分)
(2)高温、药物L(2分) 多株、生长状况良好、株高相近(2分)
(3)降解增加(1分) 抑制Q蛋白合成后,高温组与常温组差值增大,说明高温情况下,Q蛋白合成增加;高温下Q蛋白的含量下降,可推测Q蛋白降解增加是其含量下降的主要原因(2分)
22.(13分)
(1)F1雌性中金羽:银羽=2:1,雄性中金羽:银羽=1:2,表现出性状与性别相关联(2分)
不能(1分) 若亲本中的雌鸡W染色体上均为金羽基因,也可得到上述杂交结果(2分)
(2)7/12(2分) 11/18(2分)
(3)雌性(2分) P7~P9之间(2分)
23.(10分)
(1)过量表达(或抑癌基因突变)(1分) 抗体与抗原、免疫细胞表面的受体与抗原的特异性结合(2分)
(2)促进TNF-α合成与分泌;有助于肾功能恢复(2分)
(3)不能(1分) T2DM模型小鼠体内胰岛素受体PI3K mRNA相对含量低,即使胰岛素分子结构正常也可引起高血糖(2分) 四君子汤通过提高胰岛素受体PI3K表达量,更好的发挥胰岛素的降血糖效果(2分)
24.(9分)
(1)ABC(2分)
(2)不利于(1分) 调查时间内攀枝花苏铁的重要值降低,表明其优势程度在下降,随着演替的进行,其优势地位可能会被其他物种取代(2分)
(3)计划烧除干预几乎不影响攀枝花成年树的株高,但会增加新生叶片数目,同时新生叶片长度有所减小(2分)
利:有机物经燃烧产生的灰烬增加了土壤中无机盐的含量;去除林下的草本和灌木植物,减少对土壤养分的竞争;弊:增加地表水分散失,干旱程度增加;杀死地表部分微生物,减弱分解者的分解作用(2分)
25.(13分)
(1)将具有互补黏性末端的DNA片段连接起来(2分) Mun I和Xhl I (2分)
(2)P2(2分) GAATICATG(2分)
(3)不同DNA分子的大小和构象不同,在凝胶中的迁移速率不同(2分) 提高(1分)
(4)选取白色菌落,接种到含Cd的培养基上,观察是否有绿色荧光出现(2分)
山东省潍坊市2024届高三下学期三模考试生物试卷(含答案): 这是一份山东省潍坊市2024届高三下学期三模考试生物试卷(含答案),共15页。试卷主要包含了单选题,多选题,读图填空题等内容,欢迎下载使用。
2024届山东潍坊市高三二模生物试题: 这是一份2024届山东潍坊市高三二模生物试题,共10页。
2024潍坊高三下学期3月一模考试生物PDF版含答案: 这是一份2024潍坊高三下学期3月一模考试生物PDF版含答案,文件包含山东省潍坊市2024届高三下学期一模考试生物pdf、山东省潍坊市2024届高三下学期一模考试生物答案pdf等2份试卷配套教学资源,其中试卷共10页, 欢迎下载使用。

