安徽省阜阳市2022-2023学年高一下学期期末生物试题(Word版附答案)
展开一、单项选择题
1. 下列关于生命系统的结构层次的叙述中,正确的是( )
A. 培养大肠杆菌的培养基被污染后,滋生许多杂菌,它们构成一个种群
B. 柳树在个体水平的结构层次依次为细胞→组织→器官→系统→个体
C. 一个酵母菌属于生命系统中的细胞层次也属于个体层次
D. 生态系统中存在非生物的物质,所以生态系统不属于生命系统
2. 结构是功能基础,功能的实现一般依赖于特定的结构,下列说法错误的是( )
A. 唾液腺细胞中有发达的光面内质网,能更迅速地合成、分泌淀粉酶
B. 线粒体内膜凹陷折叠成嵴,有利于有氧呼吸相关酶的附着
C. 吞噬细胞中有较多的溶酶体,能吞噬并杀死侵入细胞的病毒或细菌
D. 细胞膜通透性改变,使物质运输功能降低
3. 生物学的研究离不开实验证据的支持,下列说法中错误的是( )
A. 使用显微镜观察细胞的形态时,可直接在高倍镜下观察
B. 可以用无水乙醇提取绿叶中的色素
C. 小鼠细胞和人细胞融合实验表明细胞膜具有流动性
D. 叶绿体的运动可作为观察植物细胞质流动的标志
4. 离子通道是细胞膜上运输离子的通道,可被化学或电信号等激活,从而控制离子进出细胞。研究发现Na+通道对NH4+也具有通透性。下列相关叙述错误的是( )
A. 离子通道对离子的选择具有相对性
B. Na+通过离子通道进入神经细胞时,需要与通道蛋白结合
C. 载体蛋白的选择性与其上特定的位点有关,且转运时会发生自身构象的改变
D. 离子通道只容许与自身通道的直径和形状相适配、大小和电荷相适宜的离子通过
5. ATP快速荧光检测仪是利用“荧光素—荧光素酶体系”与ATP发生反应产生荧光,可用来估测食物上活微生物的残留量,其工作原理如图所示(AMP是ATP脱去两个磷酸基团后的产物)。下列叙述错误的是( )
A. ATP是微生物细胞生命活动的直接能源物质
B. ATP与ADP的相互转化只发生在线粒体中
C. 反应中形成的AMP可作为合成RNA的原料
D. 检测时荧光强度与食物上活微生物残留量呈正相关
6. 生物会经历出生、生长、成熟、繁殖、衰老甚至死亡的生命历程,活细胞也一样。下列有关叙述错误的是( )
A. 高度分化的细胞执行特定的功能,一般不能再分裂增殖,难以表现全能性
B. 克隆猴“中中”和“华华”的诞生说明动物细胞具有全能性
C. 精神压力太大头发部分变白,可能与细胞中酪氨酸酶活性降低有关
D. 细胞凋亡过程中既有新蛋白质的合成,又有蛋白质的水解
7. 若用玉米为实验材料,验证孟德尔分离定律,下列因素对得出正确实验结论,影响最小的是( )
A. 所选实验材料是否为纯合子
B. 所选相对性状的显隐性是否易于区分
C. 所选相对性状是否受一对等位基因控制
D. 是否严格遵守实验操作流程和统计分析方法
8. 下列中的甲、乙两图都表示苹果组织细胞中CO2释放量和O2吸收量的变化(假设呼吸底物只有葡萄糖)。下列叙述错误的是( )
A. 甲图中氧浓度为a时的情况对应的是乙图中的A点,无氧呼吸速率最大
B. 甲图中氧浓度为b时,若CO2释放量为8ml和O2吸收量为4ml,此时有氧呼吸占优势,消耗葡萄糖相对较多
C. 甲图中氧浓度为d时没有酒精产生
D. 甲图的c浓度和乙图中的C点对应氧气浓度是最适合储藏苹果的氧浓度
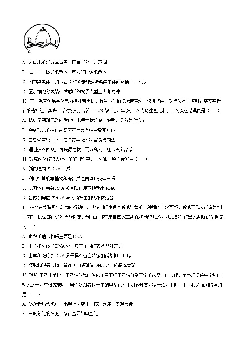
9. 如图为某二倍体动物卵巢内处于分裂后期的某细胞的部分图示,字母表示染色体上的基因,未发生基因突变和染色体变异。下列分析错误的是( )
A. 未画出的部分其体积与已有部分一定不同
B. 处于另一极的染色体一定为非同源染色体
C. 图中染色体上的基因D和d是非姐妹染色单体间互换片段所致
D. 图示细胞分裂结束后形成的配子类型至少有两种
10. 有一观赏鱼品系体色为桔红带黑斑,野生型为橄榄绿带黄斑,该性状由一对等位基因控制。某养殖者在繁殖桔红带黑斑品系时发现,后代中2/3为桔红带黑斑,1/3为野生型性状,下列叙述错误的是( )
A. 桔红带黑斑品系的后代中出现性状分离,说明该品系为杂合子
B. 突变形成的桔红带黑斑基因具有纯合致死效应
C. 自然繁育条件下,桔红带黑斑性状容易被淘汰
D. 通过多次回交,可获得性状不再分离的桔红带黑斑品系
11. T2噬菌体侵染大肠杆菌的过程中,下列哪一项不会发生( )
A. 新的噬菌体DNA合成
B. 利用细菌的氨基酸和酶合成噬菌体外壳蛋白质
C. 噬菌体在自身RNA聚合酶作用下转录出RNA
D. 合成的噬菌体RNA与大肠杆菌的核糖体结合
12. 在严查偷猎野生动物的行动中,执法部门发现某餐馆出售的一种烤肉比较可疑,餐馆工作人员说是“山羊肉”,执法部门通过检验确定这种“山羊肉”来自国家二级保护动物斑羚。执法部门作出此判断的依据是( )
A. 斑羚遗传物质主要是DNA
B. 山羊和斑羚的DNA分子具有不同的碱基配对方式
C. 山羊和斑羚的DNA分子具有各自特定的碱基排列顺序
D. 磷酸和脱氧核糖交替连接构成斑羚DNA分子的基本骨架
13. DNA甲基化是指在甲基转移酶的催化作用下将甲基转移到正常的碱基上的过程,是表观遗传中常见的现象之一、有研究表明,男性吸烟者精子中的甲基化水平明显升高,精子活力下降。下列相关推测错误的是( )
A. 吸烟者后代也可以出现上述变化,该现象属于表观遗传
B. 高度分化的细胞不存在基因的甲基化
C. 吸烟,性细胞内的基因序列保持不变,但基因表达受到抑制,影响性状
D. 构成染色体的组蛋白发生甲基化等修饰也会影响基因的表达
14. 2022年诺贝尔生理学或医学奖授予瑞典科学家斯万特·帕博,表彰他对已灭绝人类基因组和人类进化的发现方面的贡献。帕博从一块四万年前的尼安德特人骨中测序了一段线粒体DNA,与当代人类和黑猩猩的DNA比较,表明尼安德特人是遗传上与众不同的物种。下列叙述错误的是( )
A. 研究进化除了化石,还可把在当今生物体上留下的印迹作为生物进化的佐证
B. 线粒体DNA通过卵细胞向后代传递,可以反映人类母系血统的历史
C. 帕博运用了比较解剖学及细胞和分子生物学的方法得出的结论
D. 尼安德特人与当代人类和黑猩猩之间存在生殖隔离
二、多选题
15. 在玻璃瓶底部铺一层潮湿的土壤,播下一粒种子,将玻璃瓶密封,放在靠近窗户能照到阳光的地方,室内温度保持在30℃左右。不久,这粒种子萌发长成幼苗。若要预测这株植物幼苗能够生存多长时间,下列叙述正确的是( )
A. 要预测植物生存的时间,需要知道土壤含水量和土壤中各种无机盐的含量
B. 瓶中植物生存时间的长短,与植物种类无关
C. 要预测植物生存的时间,还需要知道植物体光合速率、呼吸速率或有机物积累速率等
D. 瓶中CO2总量会影响植物生存时间的长短
16. 幽门螺杆菌(Hp)可引发胃炎、慢性咽炎和口腔溃疡等消化性疾病,Hp产生的脲酶能将尿素催化分解为NH3和CO2.Hp可通过手、不洁食物和餐具等途径传染人,日常饮食中养成良好的卫生习惯能预防Hp感染。下列叙述正确的是( )
A. 脲酶在pH小于7的条件下能发挥作用
B. Hp的遗传物质是DNA,彻底水解可得到4种小分子物质
C. 脲酶在催化尿素分解后,脲酶不能与双缩脲试剂产生紫色反应
D. 服用尿素[14C]胶囊,检测其分解产物以判断机体否感染Hp
17. 下列关于基因和染色体关系的表述,正确的是( )
A. 位于一对同源染色体上相同位置的基因控制同一种性状
B. 复制的两个基因随染色单体分开而分开
C. 位于X或Y染色体上的基因,其控制的性状与性别的形成都有一定的关系
D. 位于性染色体上的基因,在遗传中不遵循孟德尔遗传规律,但表现出伴性遗传的特点
18. 适应的形成离不开生物的遗传和变异(内因)与环境(外因)的相互作用。判断下列与适应机制形成相关的表述正确的是( )
A. 适应不仅是指生物对环境的适应,也包括生物的结构与功能相适应
B. 具有有利变异的个体,都能成功地生存和繁殖后代;具有不利变异的个体,会过早死亡,不能留下后代
C. 适应相对性的根本原因是遗传的稳定性与环境不断变化之间的矛盾
D. 基因频率变化是由基因突变和基因重组引起的,不受环境的影响
19. 将基因型为AaBb的植株的花粉粒或花瓣细胞同时在适宜的条件下进行离体培养,正常情况下,花粉粒或花瓣细胞发育成的幼苗的基因型可能是( )
A abB. AbC. aaBBD. AaBb
三、非选择题
20. 锌是细胞中常见的元素之一,缺锌会导致植物出现相应的锌元素缺乏症,玉米缺锌时,苗期新叶脉间失绿,特别是叶基部三分之二处明显发白,称之“白苗病”,会严重影响玉米产量。
(1)锌是植物生长所必需的_____(填“微量”或“大量”)元素,玉米缺锌导致白苗病,严重影响光合作用强度,该现象体现了无机盐有_____的生理功能。
(2)对玉米适量增施锌肥可缓解缺锌症状,雨后施肥或施肥后适当浇水效果更佳,原因是_____。(答出一点即可)
(3)现欲设计实验验证植物体中锌的作用不能被镍所代替。
①材料准备:足量正常萝卜幼苗、完全培养液、缺锌的完全培养液、蒸馏水、含锌溶液和含镍溶液等,可根据需要选择或补充实验材料。(注:萝卜的完全培养液中不含有镍,且本实验浓度范围内的镍对植物无毒副作用)。
②实验思路:将足量正常萝卜幼苗均分为A、B两组,相同且适宜条件下分别用等量完全培养液、_____培养。一段时间后A组幼苗正常生长,B组幼苗出现锌元素缺乏症。将B组幼苗均分为B1、B2两组,_____,相同且适宜条件下培养一段时间后,观察各组幼苗生长状况。
③预期结果:_____。
21. 我国盐碱地面积大,是不可多得的后备耕地资源,但普通水稻在盐碱地产量低。某科研团队用NaCl溶液模拟盐碱环境,对普通水稻和海水稻进行处理,测得可溶性糖和丙二醛(MDA,一种生物膜磷脂氧化后的有害产物)含量的变化如下图。回答下列问题。
(1)该实验的自变量是_____。
(2)图1曲线显示,在高NaCl浓度时,与普通水稻相比,海水稻体内可溶性糖含量较高,由此推测可溶性糖能_____,从而减轻高盐环境对水稻的伤害。
(3)科研团队还发现,与海水稻相比,普通水稻SOD酶(一种抗氧化酶,保护细胞免受氧化损伤)在高盐环境下的活性下降程度更大。结合图2中MDA含量的检测结果,从细胞的组成成分和结构的角度解释普通水稻在盐碱地产量低的原因_____。
(4)H2O和CO2是植物进行光合作用的原料。设计实验验证光合作用释放的O2来源于H2O而不是CO2,简要写出实验思路和预期结果。_____。
22. 根据所学知识填空:
(1)基因的分离定律的实质是:在杂合子的细胞中,位于一对同源染色体上的等位基因,具有一定的独立性;在减数分裂形成配子的过程中,_____。
(2)骡是马和驴杂交产生的后代。马和驴的体细胞中分别有32对和31对染色体,请问:骡的体细胞中含有_____条染色体。骡的体细胞增殖是通过正常的有丝分裂进行的,而它们的睾丸或卵巢中的原始生殖细胞却不能发生正常的减数分裂,因此骡不能繁殖后代。你能从减数分裂中染色体行为的角度解释其原因吗?_____。
(3)一条DNA单链的序列是5′-GATACC-3′,那么它的互补链的序列是_____。
23. 果蝇是遗传学中常用的实验材料,具有易饲养繁殖快等优点。图为果蝇核DNA的电镜照片,图中箭头所指示的泡状结构叫作DNA复制泡,是DNA上正在复制的部分。真核细胞中DNA复制的速率一般为50-100bp/s(bp表示碱基对)。
(1)DNA分子复制的特点有_____(答出2点即可)。
(2)据图分析可知,果蝇的DNA有_____(填“多”或“单”)个复制起点。果蝇DNA复制的这一特点有利于_____。
(3)通常二个DNA分子经复制能形成两个完全相同的DNA分子,这是因为DNA独特的_____结构,为复制提供了精确的模板,通过碱基互补配对,保证了_____。
(4)科学家克里克提出的中心法则包括图中所示的遗传信息的传递过程。A过程发生在_____、_____的间期,B过程需要的原料是_____。
(5)基因突变一般发生在_____(填字母)过程中,它是生物变异的根本来源,为生物进化提供了丰富的_____。
24. 某植物有雌雄同株异花和雌雄异株,其性别受两对独立遗传的等位基因控制,雌花花序由显性基因H控制,雄花花序由显性基因Y控制,基因型hhyy个体为雌株。现有甲(雌雄同株)、乙(雌株)、丙(雌株)、丁(雄株)4种纯合体植株。回答下列问题。
(1)若以甲为母本、丁为父本进行杂交育种,需进行人工传粉,具体做法_____。
(2)乙和丁杂交,F1全部表现为雌雄同株;F1自交,F2中雌株所占比例为_____,F2中雄株的基因型是_____;在F2的雌株中,与丙基因型相同的植株所占比例是_____。
阜阳市2022~2023学年度高一年级教学质量统测
生物学
一、单项选择题
【1题答案】
【答案】C
【2题答案】
【答案】A
【3题答案】
【答案】A
【4题答案】
【答案】B
【5题答案】
【答案】B
【6题答案】
【答案】B
【7题答案】
【答案】A
【8题答案】
【答案】B
【9题答案】
【答案】D
【10题答案】
【答案】D
【11题答案】
【答案】C
【12题答案】
【答案】C
【13题答案】
【答案】B
【14题答案】
【答案】C
二、多选题
【15题答案】
【答案】ACD
【16题答案】
【答案】AD
【17题答案】
【答案】AB
【18题答案】
【答案】AC
【19题答案】
【答案】ABD
三、非选择题
【20题答案】
【答案】(1) ①. 微量 ②. 维持细胞或生物体的正常生命活动的生理功能
(2)肥料中的矿质元素需要溶解在水中才能被植物根系吸收
(3) ①. 缺锌的完全培养液 ②. 分别补充等量含锌溶液、含镍溶液 ③. 只有Bl组(补充锌溶液组)的幼苗锌元素缺乏症减轻或消失
【21题答案】
【答案】(1)NaCl浓度和水稻品种
(2)提高水稻细胞渗透压,防止细胞失水
(3)普通水稻SOD酶活性低,使MDA含量高,生物膜结构和功能受损,光合作用速率下降,从而导致产量低
(4)实验思路:用18O分别标记H2O和CO2。然后进行两组实验:第一组给植物提供H2O和C18O2,第二组给同种植物提供H218O和CO2,在其他条件都相同的情况下,第一组释放的氧气都是O2,第二组释放的都是18O2。
【22题答案】
【答案】(1)等位基因会随同源染色体的分开而分离,分别进入到两个配子中,独立地随配子遗传给后代
(2) ①. 63 ②. 减数分裂过程中染色体联会紊乱,不能产生正常的配子
(3)5'—GGTATC—3'
【23题答案】
【答案】(1)边解旋边复制、半保留复制
(2) ①. 多 ②. 加快DNA复制的速率
(3) ①. 双螺旋 ②. 复制能够准确地进行
(4) ①. 有丝分裂间期 ②. 减数第一次分裂前 ③. 核糖核苷酸
(5) ①. A ②. 原材料
【24题答案】
【答案】(1)对母本甲的雌花花序进行套袋,待雌蕊成熟时,采集丁的成熟花粉,撒在甲的雌蕊柱头上,再套上纸袋
(2) ①. 1/4 ②. hhYY和hhYy ③. 1/4
安徽省芜湖市2022-2023学年高一下学期期末生物试题(Word版附解析): 这是一份安徽省芜湖市2022-2023学年高一下学期期末生物试题(Word版附解析),文件包含安徽省芜湖市2022-2023学年高一下学期期末生物试题Word版含解析docx、安徽省芜湖市2022-2023学年高一下学期期末生物试题Word版无答案docx等2份试卷配套教学资源,其中试卷共40页, 欢迎下载使用。
安徽省阜阳市阜南县2023-2024学年高一上学期期末生物试卷(Word版附解析): 这是一份安徽省阜阳市阜南县2023-2024学年高一上学期期末生物试卷(Word版附解析),文件包含安徽省阜阳市阜南县2023-2024学年高一1月期末生物试题Word版含解析docx、安徽省阜阳市阜南县2023-2024学年高一1月期末生物试题Word版无答案docx等2份试卷配套教学资源,其中试卷共27页, 欢迎下载使用。
安徽省芜湖市2022-2023学年高一生物下学期期末试题(Word版附解析): 这是一份安徽省芜湖市2022-2023学年高一生物下学期期末试题(Word版附解析),共29页。试卷主要包含了选择题,非选择题等内容,欢迎下载使用。

