生物:广西桂林市2023-2024学年高二下学期阶段性联合质量检测试题(解析版)
展开本试卷满分100分,考试用时75分钟。
注意事项:
1.答题前,考生务必将自己的姓名、考生号、考场号、座位号填写在答题卡上。
2.回答选择题时,选出每小题答案后,用铅笔把答题卡上对应题目的答案标号涂黑。如需改动,用橡皮擦干净后,再选涂其他答案标号。回答非选择题时,将答案写在答题卡上。写在本试卷上无效。
3.考试结束后,将本试卷和答题卡一并交回。
4.本试卷主要考试内容:人教版选择性必修2,选择性必修3第1章~第2章。
一、选择题:本题共16小题,共40分。第1~12小题,每小题2分;第13~16小题,每小题4分。在每小题给出的四个选项中,只有一项是符合题目要求的。
1. 运用所学知识解读下列诗句中蕴含的生态学原理,下列分析错误的是( )
A. “万里飞来为客鸟,曾蒙丹凤借枝柯”——群落的季节性
B. “燕草如碧丝,秦桑低绿枝”——燕草与秦桑构成了一个群落
C. “薄暮蛙声连晓闹,今年田稻十分秋”——蛙声属于物理信息,其有助于种群的繁衍
D. “猗与漆沮,潜有多鱼。有鳢有鲔,鲦鲿鰋鲤”(形容河中鱼类丰富)——这些鱼之间存在竞争关系
【答案】B
【分析】群落是一个范围内所有生物种群的总和;信息传递的作用:生命活动的正常进行离不开信息传递;种群的繁衍离不开信息传递;信息传递可调节种间关系,维持生态系统的相对稳定。
【详解】A、“万里飞来为客鸟”描述的是候鸟的迁徙,体现了群落的季节性,A正确;
B、群落是一个范围内所有生物种群的总和,B错误;
C、蛙声有助于蛙的求偶与交配,体现了物理信息有助于种群的繁衍,C正确;
D、生活在同一条河中不同的鱼类,彼此间存在竞争关系,D正确。
故选B。
2. 鄱阳湖的生态环境对江豚种群数量起决定性作用,长江及其支流的“十年禁渔”政策使鄱阳湖江豚数量出现了显著改变。据此判断,下列说法正确的是( )
A. 长江流域“十年禁渔”政策缩小了江豚的环境容纳量
B. 当某种群被引入一个新环境中,短期内该种群将呈现“J”形增长
C. 研究江豚种群的食物、天敌等,属于对江豚种群生态位的研究
D. 鄱阳湖中某种群呈“S”形曲线增长,达K值后种群数量不再变化
【答案】C
【分析】1、“J”形曲线:指数增长函数,描述在食物充足,无限空间,无天敌的理想条件下生物无限增长的情况。
2、“S”形曲线:是受限制的指数增长函数,描述食物、空间都有限,有天敌捕食的真实生物数量增长情况,存在环境容纳的最大值K。
【详解】A、实行“十年禁渔”政策有助于提高江豚的环境容纳量,A错误;
B、若新环境不利于该种群的生存,则不会出现“J”形增长,B错误;
C、生态位指的是一个种群在生态系统中所占有的特定时空位置,以及与其相关种群之间的功能关系和相互作用,研究江豚种群的食物、天敌等,属于对江豚种群生态位的研究,C正确;
D、种群数量达到K值后,会在K值上下波动,D错误。
故选C。
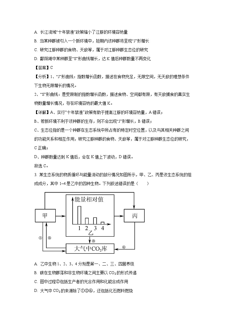
3. 某生态系统的物质循环与能量流动的部分情况如图所示,甲、乙、丙是该生态系统的组成成分,其中1~4是乙中的四种生物。下列叙述错误的是( )
A. 乙中生物1、2、3、4分别是第一、二、三、四营养级
B. 碳在生物群落和非生物环境之间主要以CO2的形式传递
C. 图中过程②包括生产者的光合作用和化能合成作用
D. 大气中CO2的来源除了①③④,还包括化石燃料燃烧
【答案】A
【分析】生态系统组成成分包括:非生物的物质和能量,生产者,消费者,分解者,甲和大气中库CO2 库是双箭头,所以甲生产者,乙是消费者(生物1第二营养级,生物2.3第三营养级,生物4第四营养级),丙是分解者。
【详解】A、依据图示信息,甲与大气中CO2库是双箭头,所以甲是生产者,是第一营养级,乙表示消费者,根据所含有的能量关系,能量流动具有单向流动、逐级递减的特点,所以乙中生物1、2、3、4分别是第二、三、三、四营养级,A错误;
B、碳在生物群落和非生物环境之间主要以CO2的形式进行传递的,B正确;
C、图中过程②是指甲生产者利用CO2的过程,包括生产者的光合作用和化能合成作用,C正确;
D、大气中CO2的来源除了①生产者的呼吸作用、③消费者的呼吸作用、④分解者的分解作用外,还包括化石燃料燃烧,D正确。
故选A。
4. 某些植物遭到昆虫取食时会分泌茉莉酸,启动抗虫反应,如分泌杀虫物质、产生吸引昆虫天敌的挥发性物质等。烟粉虱(植食性昆虫)能合成Bt56蛋白,该蛋白会随烟粉虱唾液进入植物,抑制茉莉酸启动的抗虫反应,使烟粉虱数量迅速增长。下列相关叙述正确的是( )
A. 上述植物产生的能吸引昆虫天敌的挥发性物质属于生物信息
B. 昆虫取食植物与植物被取食时分泌茉莉酸是协同进化的结果
C. 植物能产生抗虫反应体现了信息传递对种群繁衍具有重要意义
D. 增强烟粉虱的Bt56基因的表达有望成为控制烟粉虱的防治措施
【答案】B
【分析】目前控制动物危害的技术大致有化学防治、生物防治和机械防治等。这些方法各有优点,但是目前人们越来越倾向于利用对人类生存环境无污染的生物防治。生物防治中有些是利用信息传递作用。
【详解】A、生物在生命活动中,产生了一些可以传递信息的化学物质,如植物的生物碱、有机酸,动物的性外激素等,属于化学信息,植物产生的能吸引昆虫天敌的挥发性物质属于化学信息,A错误;
B、昆虫取食植物,植物在进化过程中,被取食时分泌茉莉酸,是昆虫和植物协同进化的结果,B正确;
C、植物产生抗虫反应,如吸引昆虫天敌的挥发性物质,可以吸引天敌捕食昆虫,这体现了化学信息传递调节种间关系的功能,进而维持生态系统的平衡与稳定,C错误;
D、Bt56蛋白随烟粉虱唾液进入植物,抑制茉莉酸启动的抗虫反应,使烟粉虱数量迅速增长,若Bt56基因表达被抑制的烟粉虱在寄主植物上的数量增长会减少,而Bt56基因表达未被抑制的烟粉虱在寄主植物上的数量会增加,因此减弱烟粉虱的Bt56基因的表达有望成为控制烟粉虱的防治措施,D错误。
故选B
5. 生物多样性是由地球上所有的植物、动物和微生物,它们所拥有的全部基因以及各种各样的生态系统共同构成的。下列有关生物多样性的说法,错误的是( )
A. 生物多样性包括遗传多样性、物种多样性与生态系统多样性
B. 保护生物多样性并不意味禁止对野生生物资源进行开发利用
C. 生态系统中适量捕食者的存在,有利于增加生物多样性
D. 无论放牧多少均会降低该生态系统的物种多样性,不利于保护生物多样性
【答案】D
【分析】生物多样性包括遗传多样性、物种多样性、生态系统多样性。
【详解】A、生物多样性包括遗传多样性、物种多样性与生态系统多样性,A正确;
B、保护生物多样性是要合理地利用野生生物资源,而非禁止对其的开发,B正确;
C、生态系统中存在的捕食者,由于“收割原理”可以提高被捕食者的物种多样性,有利于增加生物多样性,C正确;
D、适度放牧不会降低该生态系统的物种多样性,D错误。
故选D。
6. 为了推进乡村振兴,某村引进赤松茸,推广“稻菇轮作”露地栽培模式,如图所示。下列相关叙述错误的是( )
A. 赤松茸接种在用秸秆加工成的栽培基料上,推测其属于分解者
B. 该模式遵循了循环原理,减少了整个生产环节“废物”的产生
C. 该模式有利于经济效益、社会效益和生态效益的全面提高
D. 该模式充分利用了水稻秸秆中的能量,实现能量循环利用
【答案】D
【分析】生态农业是指运用生态学原理,在环境与经济协调发展的思想指导下,应用现代科学技术建立起来的多层次多功能的综合农业生产体系,提高了能量利用率,实现了增产增收。
【详解】A、当地农田生态系统中引进的赤松茸是异养生物,属于真菌,是分解者,可以实现该生态系统中能量的多级利用,A正确;
B、该模式沿袭了“无废弃物农业”的传统,遵循生态工程的循环原理,菌糠和秸秆由废弃物变为了生产原料,提高了能量利用率,B正确;
C、该模式有利于经济效益、社会效益和生态效益的全面提高,体现了生态工程的整体原理,C正确;
D、该模式充分利用了秸秆中的能量,从而提高能量的利用率,不能实现能量循环利用,D错误。
故选D。
7. 臭豆腐是中国传统特色的小吃之一,具有闻起来臭,但吃起来香的特点。制作臭豆腐的发酵原理与制作腐乳的相似,但制作臭豆腐时需要将豆腐浸入腐乳的卤汁中发酵。下列相关叙述正确的是( )
A. 与发酵前的豆腐相比,臭豆腐的有机物种类较少,营养价值较低
B. 制作臭豆腐时,加入的卤汁盐浓度越高越好,可防止微生物减少
C. 卤汁中只有毛霉生长繁殖将豆腐发酵为臭豆腐
D. 制作臭豆腐过程中,豆腐中的蛋白质会被分解为肽和氨基酸
【答案】D
【分析】传统的腐乳制作过程中,豆腐块上生长的毛霉来自空气中的毛霉孢子;而现代的腐乳生产是在严格的无菌条件下,将优良的毛霉菌种接种在豆腐上,这样可以避免其他菌种的污染,保证产品的质量。
【详解】A、制作臭豆腐时,豆腐中的蛋白质被分解为小分子肽和氨基酸,与发酵前的豆腐相比,臭豆腐的有机物总量低、营养价值高,A错误;
B、制作臭豆腐时,加入的卤汁盐浓度过高,会抑制微生物生长,B错误;
C、传统发酵的卤汁中并非只有毛霉生长繁殖将豆腐发酵为臭豆腐,还有曲霉、酵母菌等,C错误;
D、豆腐中的蛋白质被分解为小分子肽和氨基酸,易于消化吸收,D正确。
故选D。
8. 某生物活动小组为探究当地农田土壤中分解尿素的细菌的数量,进行了取样、系列梯度稀释、涂布平板、培养、计数等步骤,实验操作过程如图所示。下列说法正确的是( )
A. 先将10g土壤进行高温灭菌,再倒入90mL无菌水
B. 以尿素为唯一氮源的培养基上长出的一定是尿素分解菌
C. 用稀释涂布平板法进行尿素分解菌计数时,结果往往比实际值高
D. 以未接种的培养基为对照组,可判断培养基灭菌是否合格
【答案】D
【分析】微生物筛选的关键是选择培养基的使用,通过选择培养混合的微生物,仅得到或筛选出所需要的微生物,其他微生物在选择培养基上是不能生存或生存受到抑制。
【详解】A、先将10g土壤进行梯度稀释,再倒入90mL无菌水,不需要对土壤灭菌,A错误;
B、以尿素为唯一氮源的培养基上长出的不都是尿素分解菌,还有可能是自生固氮菌,因此需要对筛选的尿素分解菌进行鉴定,B错误;
C、因为当两个或多个细胞连在一起时,平板上观察至的是一个菌落,故用稀释涂布平板法进行尿素分解菌计数时,结果往往比实际值低,C错误;
D、以未接种的培养基为对照组,能判断培养基是否被杂菌污染,D正确。
故选D。
9. 某杂种植株的获取过程如图1所示,图2为某二倍体植株花药中未成熟的花粉在适宜培养基上形成完整植株的过程。下列叙述正确的是( )
A. 图1中的叶片需要通过高温处理进行消毒,并用无菌水进行清洗
B. 图1的过程④中,脱分化和再分化过程均需要适当时间和强度的光照
C. 图2中过程①②表示脱分化,过程①②③说明花粉细胞具有全能性
D. 图2最终获得的完整植株属于单倍体植株,不能通过自交产生后代
【答案】D
【分析】植物的组织培养包括脱分化和再分化两个步骤,利用的原理是植物细胞的全能性。
【详解】A、图1中的叶片需要进行消毒,但是不能进行高温处理,否则会失去细胞的生物活性,A错误;
B、图1的过程④表示组织培养过程,脱分化不需要光照,需要避光处理,B错误;
C、图2中过程①表示脱分化,过程②表示在分化,C错误;
D、图2最终获得的完整植株属于单倍体植株,高度不育,不能通过自交产生后代,D正确。
故选D。
10. 研究小组为测定某药物对体外培养的细胞的毒性,用不同浓度的药物溶液对动物肝细胞进行培养。下列有关该实验的叙述,错误的是( )
A. 制备肝细胞悬液不能用胃蛋白酶代替胰蛋白酶处理肝组织
B. 培养肝细胞,需将含动物血清的培养基置于恒温培养箱中
C. 培养液需要进行灭菌处理,而且还需要定期更换培养液
D. 需要在含95%O2和5%CO2的混合气体的培养箱中培养动物细胞
【答案】D
【分析】1、动物细胞培养的过程:取动物组织块→剪碎组织→用胰蛋白酶处理分散成单个细胞→制成细胞悬液→转入培养液中(原代培养)→放入二氧化碳培养箱培养→贴满瓶壁的细胞用酶分散为单个细胞,制成细胞悬液→转入培养液(传代培养)→放入二氧化碳培养箱培养;
2、培养条件:(1)无菌、无毒的环境:①消毒、灭菌;②添加一定量的抗生素;③定期更换培养液,以清除代谢废物。(2)营养物质:糖、氨基酸、促生长因子、无机盐、微量元素等,还需加入血清、血浆等天然物质。(3)温度和PH。(4)气体环境:95%空气(细胞代谢必需的)和5%的CO2(维持培养液的pH值)。
【详解】A、制备肝细胞悬液不能用胃蛋白酶代替胰蛋白酶处理肝组织,是由于细胞培养的pH条件是7.2-7.4,而胃蛋白酶的最适pH处于1.5-2.0之间,A正确;
B、培养肝细胞时,需将含动物血清的培养基置于恒温培养箱中,B正确;
C、培养液需要进行灭菌处理,而且还需要定期更换培养液,以防止代谢废物积累,C正确;
D、需要在含95%空气和5%CO2的混合气体的CO2培养箱中培养动物细胞,D错误。
故选D。
11. 类器官技术是将干细胞培养成具有一定空间结构,并能模拟真实器官部分功能的组织类似物的技术。科学家成功地在体外将肠道干细胞培养成包括隐窝样区域和绒毛样上皮区域的小肠类器官,这一结构能准确模拟肠道上皮生理情况。下列相关叙述正确的是( )
A. 肠道干细胞诱导分化成小肠类器官,体现了细胞全能性
B. 肠道干细胞具有组织特异性,一般只能分化成特定的细胞或组织
C. 类器官的培养过程中运用的技术有动物细胞培养、体外受精和胚胎移植
D. 肠道干细胞培养成小肠类器官的过程中,遗传物质一定会发生改变
【答案】B
【分析】细胞的全能性是指细胞经分裂和分化后,仍具有产生完整有机体或分化成其他各种细胞的潜能和特性。在多细胞生物中,每个体细胞的细胞核都含有个体发育的全部基因,只要条件许可,都可发育成完整的个体。
【详解】A、肠道干细胞诱导分化为小肠类器官的过程,没有形成完整个体,未体现出细胞的全能性,A错误;
B、成体干细胞是指存在于一种已经分化组织中的未分化细胞,这种细胞能够自我更新并且能够特化形成组成该类型组织的细胞,即肠道干细胞具有组织特异性,一般只能分化成特定的细胞或组织,B正确;
C、类器官技术是将干细胞培养成具有一定空间结构,并能模拟真实器官部分功能的组织类似物的技术,类器官的培养过程中用到了动物细胞培养技术,没有用到体外受精和胚胎移植技术,C错误;
D、肠道干细胞培养成小肠类器官的过程中发生的是细胞分化和细胞增殖,遗传物质一般不会发生改变,D错误。
故选B。
12. 图甲为受精作用的过程以及早期胚胎发育示意图,图乙表示早期胚胎发育的某个时期。下列叙述正确的是( )
A. 自然条件下,过程①在哺乳动物的子宫内进行且每次只形成一个受精卵
B. 图甲中过程②细胞数量增加,胚胎的总体积和细胞内遗传物质几乎不变
C. 随着胚胎逐步扩大,结构⑥破裂,胚胎从其中伸展出来,该过程叫作孵化
D. 图乙处于图甲中的a时期,细胞⑦将来发育成胎儿的胎膜和胎盘
【答案】B
【分析】哺乳动物胚胎发育的重要阶段:(1)卵裂期:在透明带内进行的,特点是细胞分裂方式为有丝分裂,细胞的数量不断增加,但胚胎的总体积并不增加,或略有缩小。(2)桑葚胚:32个细胞左右的胚胎。(3)囊胚:细胞开始分化,其中个体较大的细胞叫内细胞团将来发育成胎儿的各种组织;而滋养层细胞将来发育成胎膜和胎盘;胚胎内部逐渐出现囊胚腔。(4)原肠胚:内细胞团表层形成外胚层,下方细胞形成内胚层,由内胚层包围的囊腔叫原肠腔。
【详解】A、受精的场所在输卵管,自然条件下,过程①在哺乳动物的输卵管内进行,A错误;
B、图甲中过程②(在透明带内进行)细胞通过有丝分裂数量增加,有丝分裂过程细胞中遗传物质几乎不变,胚胎的总体积不变,B正确;
C、胚胎发育到囊胚阶段,囊胚进一步扩大,会导致结构⑤(透明带)破裂,胚胎从其中伸展出来,该过程叫作孵化,C错误;
D、图乙为囊胚期,处于图甲中的a时期,细胞⑦为内细胞团细胞,将来发育成胎儿的各种组织,D错误。
故选B。
13. 甲、乙、丙是三种不同的鱼类,三者之间只存在竞争关系。研究人员在4片条件基本相同的人工鱼塘内分别投放了900条鱼(甲、乙、丙各300条)和数量不等的捕食者。一段时间后,统计各鱼塘中三种鱼的存活率,得到下表所示结果。下列有关说法错误的是( )
A. 捕食者可能偏好于捕食甲、丙而非乙
B. 据题可推测,随捕食者数量增加,乙、丙将被捕食者捕食灭绝
C. 随着捕食者数量的增加,甲、丙对乙的竞争抑制显著减弱
D. 当不存在捕食者时,乙可能由于种间竞争而消失
【答案】B
【分析】根据表格分析,在没有捕食者的情况下,甲的存活率最高,丙的存活率次之,而乙的存活率最低;与没有捕食者的对照组相比,随着捕食者数量的增加,甲和丙的数量逐渐减少,而乙的数量逐渐增加,说明捕食者主要捕食甲和丙。
【详解】A、由表中数据可知,无捕食者存在时,甲、丙占优势,乙占劣势;有捕食者存在时,乙占优势,甲、丙占劣势。由此可知,捕食者偏好于捕食甲、丙而非乙,A正确;
B、随着捕食者数量增加,乙的存活率逐渐增加,乙不会灭绝,丙可能灭绝,B错误;
C、随着捕食者数量增加,甲与丙原有的优势几乎丧失,对乙的竞争抑制显著减弱,C正确;
D、不存在捕食者时,乙完全占劣势,有可能因种间竞争而消失,D正确。
故选B。
14. 土壤中某些微生物能合成并分泌几丁质酶,能抑制稻瘟菌的生长,可用于水稻稻瘟病的防治。科研人员试图从土壤中筛选出能高效降解几丁质的菌株,通过微生物培养获得几丁质酶。下列相关叙述错误的是( )
A. 筛选土壤中目的微生物时需用以几丁质为唯一碳源的培养基
B. 纯化培养时,可选择稀释涂布平板法或平板划线法接种
C. 几丁质酶为几丁质的水解提供了活化能
D. 利用能分泌几丁质酶的微生物对水稻稻瘟病进行的防治属于生物防治
【答案】C
【分析】1、要从土壤中分离出能合成几丁质酶的微生物,应以几丁质为唯一碳源,以淘汰不能产生几丁质酶的真菌达到筛选效果。2、水解圈是产生几丁质酶的微生物产生相关酶水解几丁质产生的,水解圈直径/菌落直径越大,说明该菌降解能力越强。
【详解】A、筛选土壤中目的微生物即降解几丁质的微生物时,应用以几丁质为唯一碳源的培养基进行筛选,A正确;
B、纯化培养时,可选择稀释涂布平板法或平板划线法接种,两种方法均可得到单菌落,B正确;
C、几丁质酶为几丁质的水解降低了活化能,C错误;
D、利用能分泌几丁质酶的微生物对水稻稻瘟病进行的防治属于生物防治,D正确。
故选C。
15. 不对称体细胞杂交是指利用射线破坏供体细胞的染色质,让其与未经射线照射的受体细胞融合成杂种细胞的技术。所得融合细胞含受体的全部遗传物质及供体的部分遗传物质。研究人员尝试运用不对称体细胞杂交将红豆杉(2n=24)与柴胡(2n=12)进行了融合,培育能产生紫杉醇的柴胡,过程如图所示。下列相关叙述错误的是( )
注:X射线处理能随机破坏染色体结构,使其发生断裂、易位、染色体消除等,使细胞不再持续分裂;碘乙酰胺处理使细胞质中的某些酶失活,抑制细胞分裂。
A. 需对杂种植株进行筛选鉴定,获得能产紫杉醇的柴胡
B. A处理碘乙酰胺处理,B处理为X射线处理
C. 可用高Ca2+一高pH融合法、离心法等方法诱导原生质体融合
D. 只有异源融合的原生质体可持续分裂形成再生细胞团
【答案】B
【分析】植物体细胞杂交技术:将植物细胞A与植物细胞B用纤维素酶和果胶酶处理,得到不含细胞壁的原生质体A和原生质体B,运用物理方法或是化学方法诱导融合,形成杂种细胞,再利用植物细胞培养技术将杂种细胞培养成杂种植物体。
【详解】A、原生质体融合可能有多种情况,经过植物组织培养得到的植株可能有多种类型,对这些植株进行筛选鉴定后能获得产紫杉醇的柴胡,A正确;
B、X射线处理能随机破坏染色体结构,碘乙酰胺处理使细胞质中某些酶失活,A处理为X射线处理,B处理为碘乙酰胺处理,B错误;
C、诱导植物原生质体融合的方法有物理法:振动、离心、电激等;化学方法:聚乙二醇来诱导,所以可以用高Ca2+-高pH融合法、离心法等方法诱导原生质体融合,C正确;
D、在培养的过程中要用选择性培养基来筛选,只有异源融合的原生质体在该培养基上生存,才可持续分裂形成再生细胞团,D正确。
故选B。
16. 目前发现的双胞胎有同卵双胞胎、异卵双胞胎和“半同卵双胞胎”。1对“半同卵姐弟双胞胎”的形成过程如图所示,其中细胞a和细胞b发育成姐弟二人。下列说法错误的是( )
A. 受精卵发育为桑葚胚的过程是在透明带内完成的
B. 图中的卵子位于输卵管中,处于减数分裂II的中期
C. 若细胞a的染色体组成为MP1,则细胞b的染色体组成为MP2
D. 这对双胞胎来源于母亲的染色体一般相同,来源于父亲的染色体很大可能相同
【答案】D
【分析】根据图示,半同卵双胞胎的形成过程有两个精子同时进入到一个卵细胞,受精卵中有三个染色体组;有丝分裂过程中,染色体复制,有丝分裂后期形成6个染色体组,通过三极纺锤体将六个染色体组拉开,每一极2个染色体组,其中有两极的染色体各有一组来自双亲,有一极染色体均来自于父亲。细胞分裂后,其中两个细胞发育成个体。
【详解】A、受精卵发育为桑葚胚的过程是在透明带内完成的,到囊胚期时,囊胚进一步扩大,会导致透明带破裂,胚胎从其中伸展出来,A正确;
B、排卵是指卵子从卵泡中排出,此时的卵子通常是处于减数第二次分裂时期的次级卵母细胞。卵子发育到减数第二次分裂中期才具备受精的能力,故图中卵子发育到减数分裂Ⅱ的中期,B正确;
C、来自母系的染色体为M,来自父系的染色体为P1、P2,经过复制后,染色体进行组合,若细胞a的染色体组成为MP1,细胞c的染色体均来自父亲,其染色体组成为P1P2,细胞b的染色体组成为MP2,C正确;
D、细胞a的染色体组成为MP1,细胞b的染色体组成为MP2,这对双胞胎发育为姐弟,来源于父亲的性染色体不同,D错误。
故选D。
二、非选择题:共60分。考生根据要求作答。
17. “蒹葭苍苍”“荷红柳绿”“百鸟翔集”“渔歌唱晚”是白云湖国家湿地公园生态系统本来的水色天光与清风雅韵,是响应政府的号召,实施“退耕还湿”生态修复工程的真实写照。回答下列问题:
(1)从前片面追求湖泊生产,将湖泊近岸区改造成稻田,导致湖泊的净化能力减弱,其主要原因是____。湿地生态系统周边的农田“退耕还湿”体现了群落的____演替,该处生态系统的物种丰富度会逐渐增加,其____稳定性逐渐增强。
(2)湿地中的鱼类在觅食过程中的游动引来了鸟类,鸟类捕食行为逼迫鱼类躲避捕食,这说明生态系统的信息传递具有____的作用。
(3)白云湖国家湿地公园某水域生态系统某时期能量流动情况如图所示,其中数字代表所占该生态系统总能量的百分比。流经该生态系统的总能量主要是____(用文字表述)。第一、二营养级之间的能量传递效率约为____(用%表示并保留整数)。若不考虑未被利用的能量,第二营养级最主要的能量去向是____。
(4)当地将湖泊出产的芦苇压成饼块喂猪或用来种蘑菇,从能量流动的角度分析,这样做的好处是____。
【答案】(1)①. 物种丰富度下降,营养结构变简单,群落的自我调节能力降低 ②. 次生 ③. 抵抗力
(2)调节生物的种间关系,进而维持生态系统的平衡与稳定
(3)①. 生产者固定的太阳能和通过河流输入的有机碎屑中的能量 ②. 12% ③. 自身呼吸作用以热能的形式散失
(4)可以实现能量的多级利用,提高能量利用率
【分析】1、信息传递在生态系统中的作用:(1)个体:生命活动的正常进行,离不开信息的传递。(2)种群:生物种群的繁衍,离不开信息的传递。(3)群落和生态系统:能调节生物的种间关系,以维持生态系统的稳定。
2、初生演替:在一个从来没有被植物覆盖的地面,或者是原来存在过植被、但被彻底消灭了的地方发生的演替,如在沙丘、火山岩、冰川泥上进行的演替。 次生演替:在原有植被虽已不存在,但原有土壤条件基本保留,甚至还保留了植物的种子或其他繁殖体(如能发芽的地下茎)的地方发生的演替,如在火灾过后的草原、过量砍伐的森林、弃耕的农田上进行的演替。
(1)生态系统组成成分越多,营养结构越复杂,抵抗力稳定性就越高,自我调节能力越强。将湖泊近岸区改造成稻田,使生物种类减少,物种丰富度下降,营养结构变简单,群落的自我调节能力降低。退耕农田上有土壤条件为次生演替。生态系统的物种丰富度会逐渐增加,营养结构越复杂,抵抗力稳定性逐渐增强。
(2)湿地中的鱼类在觅食过程中的游动引来了鸟类,鸟类捕食行为逼迫鱼类躲避捕食,捕食关系属于种间关系,因此这说明生态系统的信息传递还可以调节种间关系,维持生态系统的稳定。
(3)图中,流经云湖国家湿地公园某水域生态系统的总能量包括该系统中生产者所固定的太阳能和通过河流输入的有机碎屑中的能量,第一营养同化量是46.39,第二营养级的同化量是5.738,第一、二营养级之间的能量传递效率=(5.738/46.39)×100%≈12%。若不考虑未被利用的能量,同化的能量=流向下一营养级+自身呼吸消耗+流向分解者,同化的能量主要以呼吸作用以热能形式散失。
(4)当地将湖泊出产的芦苇压成饼块喂猪或用来种蘑菇,芦苇中的能量可以被猪或蘑菇利用,可以实现能量的多级利用,提高能量利用率。
18. 甜米酒是我国的传统酒种,某酿酒厂以无核黄皮果(富含维生素、有机酸及特殊的香味)为辅料研制出黄皮果甜米酒。制作黄皮果甜米酒的工艺流程如图1所示。甜酒曲含有微生物和淀粉酶等,回答下列问题:
(1)图1中加入甜酒曲的目的除提供少量菌种外,还能________;主发酵中酵母菌的呼吸作用方式为________。
(2)获得高活性酵母过程中,需要用到选择培养基,选择培养基的要求是既要允许特定微生物的生长,又要________。
(3)在制作黄皮果甜米酒的过程中,为确定黄酒高活性干酵母(YWBY)的添加量,研究人员进行了相关实验,实验结果如图2所示。根据制作黄皮果甜米酒的实验结果可知,YWBY的最佳接种量是________%。YWBY接种量为0.12%时酒精含量最低的原因可能是________。
(4)研究人员发现从发酵第8天开始,作为底物的还原糖的含量基本不再减少,可能的原因是_______。
【答案】(1)①. 将淀粉分解(进行糖化)②. 有氧呼吸和无氧呼吸
(2)抑制或阻止其他微生物的生长
(3)①. 0.10 ②. 接种量较大,菌数增长过快导致葡萄糖消耗过多,用于酵母菌无氧呼吸产生酒精的葡萄糖减少
(4)酵母菌发酵过程中pH降低和酒精的积累对酵母菌的代谢产生了抑制作用
【分析】1、参与果酒制作的微生物是酵母菌,其新陈代谢类型为异养兼性厌氧型。果酒制作的原理: 2、参与果醋制作的微生物是醋酸菌,其新陈代谢类型是异养需氧型。果醋制作的原理:当氧气、糖源都充足时,醋酸菌将葡萄汁中的果糖分解成醋酸。当缺少糖源时,醋酸菌将乙醇变为乙醛,再将乙醛变为醋酸。
(1)图1中加入的甜酒曲含微生物和淀粉酶等,加入甜酒曲的目的除提供少量菌种外,还能促进蒸熟糯米的淀粉分解;主发酵中酵母菌先进行菌体的繁殖,再进行发酵,主发酵中酵母菌的呼吸作用方式为有氧呼吸和无氧呼吸。
(2)选择培养基的要求是既要允许特定微生物的生长,又要抑制或阻止其他微生物的生长。
(3)据图2可知,接种量为0.1%时,达到最大酒精含量时,产酒精量比其它接种量高,因此最佳接种量为0.1%。据图2可知,接种量为0.12%时,酒精含量最低,原因可能是接种量较大,菌数剧增过快导致葡萄糖消耗过多,用于酵母菌无氧呼吸产生酒精的葡萄糖减少。
(4)研究人员发现从发酵第8天开始,作为底物的还原糖的含量基本不再减少,可能的原因是酵母菌发酵过程中pH降低和酒精的积累对酵母菌的代谢产生了抑制作用。
19. 白色污染问题已引起全社会广泛关注,降解塑料的研究和开发是解决白色污染的理想途径之一。地膜的主要成分是聚乙烯[化学式为(C2H4)n]。残留在土壤中的地膜难以被降解,为筛选出高效降解地膜的细菌,研究人员进行了如图所示的操作。X培养基是选择培养基,聚乙烯分解菌在该培养基上会形成透明圈。回答下列问题:
(1)在筛选聚乙烯分解菌过程中,应选择____的土壤,制作培养基时,应将____作为X培养基中的唯一碳源,并使用____灭菌法对培养基进行灭菌。
(2)为了证明所配制X培养基具有选择作用,在恒温培养前,需要将接种后的X培养基平板和接种后的完全培养基平板同时进行培养,待两种培养基平板上的菌落生长稳定时,比较两种平板培养基上的菌落数。若结果为____,则可证明上述观点。
(3)可挑选X培养基中的____(填序号)中的单菌落接种到Y培养基上进行培养。配制Y培养基时,其pH一般调至____。
(4)用稀释涂布平板法对细菌进行计数时,在5个平板上各接种稀释倍数为103的菌液样品0.1mL,培养一段时间后,平板上的菌落数分别为28、50、52、54、313,则每升原菌液样品中细菌数为____个。
【答案】(1)①. 含废旧地膜丰富 ②. 聚乙烯 ③. 高压蒸汽
(2)X培养基平板上的菌落数明显少于完全培养基平板上的菌落数
(3)①. ⑤ ②. 中性或弱碱性
(4)5.2×108
【分析】微生物常见的接种的方法:
①平板划线法:将已经熔化的培养基倒入培养皿制成平板,接种,划线,在恒温箱里培养。在线的开始部分,微生物往往连在一起生长,随着线的延伸,菌数逐渐减少,最后可能形成单个菌落。
②稀释涂布平板法:将待分离的菌液经过大量稀释后,均匀涂布在培养皿表面,经培养后可形成单个菌落。
(1) 筛选聚乙烯分解菌,依据题干信息,地膜的主要成分是聚乙烯,所以应选择含废旧地膜丰富的土壤制作样品,制作培养基时,应该聚乙烯作为X培养基中的唯一碳源,并使用高压蒸汽灭菌法对培养基进行灭菌。
(2)为了证明所配制X培养基具有选择作用,在恒温培养前,需要将接种后的X培养基平板和接种后的完全培养基平板同时进行培养,待两种培养基平板上的菌落生长稳定时,比较两种平板培养基上的菌落数。如果X培养基平板上的菌落数明显少于完全培养基平板上的菌落数,说明该培养基具有选择作用。
(3)透明圈直径/菌落直径越大,说明该菌的降解能力越强,所以应选择⑤中单菌落接种到Y培养基上进行培养,培养细菌时,其pH一般调至中性或弱碱性。
(4) 在用稀释涂布平板法进行计数时,通常需要平板上的菌落数介于30-300之间,故28、313数值无效,所以每升原菌液样品中的细菌数为(50+52+54)÷3÷0.1×103×103=5.2×108个/升。
20. 近红外光免疫疗法可用于治疗不可切除的局部晚期或复发性头颈癌,用于该疗法的抗体一药物偶联物(ADC)主要由针对癌细胞表面抗原的单克隆抗体与具有细胞杀伤性的近红外光吸收染料连接而成,其结构如图1所示,该染料受到红外光照射时产生光化学反应以发挥细胞毒性,实现即时的肿瘤杀伤作用。其中单克隆抗体及ADC的构建过程如图2所示。回答下列相关问题:
(1)图1中的结构a、b分别是___、___。其中ADC中a的作用是___。
(2)图2中参与细胞融合的A细胞是___。
(3)在细胞内DNA的合成一般有两条途径,主要途径是在细胞内由氨基酸和其他小分子物质合成核苷酸,进而合成DNA,而氨基蝶呤可以阻断此途径。另一辅助途径是在次黄嘌呤和胸腺嘧啶核苷存在的情况下,经酶的催化作用合成DNA,而骨髓瘤细胞的DNA合成没有此辅助途径。利用DNA合成途径不同的特点配制的含氨基蝶呤的选择培养基(HAT培养基)具有筛选杂交瘤细胞的作用,其原理是___。经HAT培养基筛选出的杂交瘤细胞还需要进行抗体检测,其目的是___。
【答案】(1)①. 单克隆抗体 ②. 近红外光吸收染料 ③. 特异性识别并结合肿瘤抗原或靶向运输作用
(2)已免疫(或能产生特定抗体)的B淋巴细胞
(3)①. HAT培养基会抑制单个的骨髓瘤细胞和骨髓瘤细胞一骨髓瘤细胞的融合细胞的DNA合成,从而抑制增殖,而B淋巴细胞和B淋巴细胞-B淋巴细胞融合细胞的分裂能力弱,只有杂交瘤细胞可以通过辅助途径合成DNA从而正常增殖 ②. 获得能产生所需抗体的杂交瘤细胞
【分析】单克隆抗体制备的基本步骤:对小鼠进行免疫→提取B淋巴细胞→将B淋巴细胞与骨髓瘤细胞融合→通过筛选、克隆化培养和扩大化培养→最终注入小鼠体内→从腹腔腹水中提取单克隆抗体。
(1)ADC主要由单克隆抗体和近红外光吸收染料连接而成,结合题图ADC结构可知,结构a为单克隆抗体,该单克隆抗体特异性识别并结合肿瘤抗原,可以起到靶向运输作用,结构b为近红外光吸收染料。
(2)制备单克隆抗体时,需要将骨髓瘤细胞与已免疫的B淋巴细胞融合形成杂交瘤细胞,所以A细胞为已免疫的B淋巴细胞。
(3)HAT培养基含有氨基蝶呤,会阻断DNA合成的主要途径,会抑制单个骨髓瘤细胞和骨髓瘤细胞一骨髓瘤细胞的融合细胞的增殖,而B淋巴细胞和B淋巴细胞-B淋巴细胞融合细胞的分裂能力较弱,只有杂交瘤细胞可以在该培养基中正常增殖。经HAT培养基筛选出的杂交瘤细胞还需要进行抗体检测来筛选出能产生所需抗体的杂交瘤细胞。
21. 我国科学家利用CRISPR/Cas9基因编辑技术和体细胞核移植(SCNT)技术,成功构建了体细胞BMAL1基因(产生昼夜节律必需的基因)敲除的生物节律紊乱猕猴,为相关疾病研究提供了新型动物模型。其中BMAL1基因敲除猴的基本构建流程如图所示。回答下列相关问题:
(1)采集猕猴卵母细胞,在体外培养到____期才去核,去除的“核”实际上是指____。除了使用图中的显微操作法去核,还可使用梯度离心、____和化学物质处理等方法去核。
(2)核移植成功后,用物理或化学方法激活重构胚,目的是____。
(3)一次核移植技术后,需要获得更多的基因敲除猴,可在囊胚期对早期胚胎进行胚胎分割,操作时要注意____。
(4)不考虑基因突变,利用A6的成纤维细胞进行克隆获得的多只第二代基因敲除猴的基因型____(填“相同”或“不相同”)。与第一代BMAL1基因敲除猴模型相比,第二代猕猴模型用于研究生物节律紊乱及相关药物研发的优势是____(写出1点即可)。
【答案】(1)①. MII ②. 纺锤体—染色体复合物 ③. 紫外线短时间照射
(2)使其完成细胞分裂和发育进程
(3)将囊胚的内细胞团均等分割
(4)①. 相同 ②. 遗传背景一致
【分析】动物细胞培养的条件营养:将细胞所需的营养物质按种类和所需量严格配置而成的培养基,称为合成培养基。(通常需要加入血清等一些天然成分)无菌、无毒的环境:添加抗生素温度、pH和渗透压:36.5±0.5℃ 7.2~7.4。气体环境:O2是细胞代谢所需的,CO2的主要作用是维持培养液的pH。置于含有95%空气和5%CO2混合气体的CO2培养箱进行培养。动物细胞核移植技术是将动物一个细胞的细胞核移入去核的卵母细胞中,使这个重新组合的细胞发育成新胚胎,继而发育成动物个体的技术。
(1)由于MII期卵母细胞具备受精能力,细胞质中含有激发细胞核全能性表达的物质核营养条件,去除的“核”实际上是纺锤体—染色体复合物,还可以使用紫外线短时间照射去核。
(2)为了使重构胚完成细胞分裂和发育进程,核移植成功后,需要用物理或化学方法激活重构胚。
(3)进行胚胎分割,操作时要注意将囊胚的内细胞团均等分割,以免影响后期胚胎的发育。
(4)根据提示,第二代基因敲除猴是由A6的成纤维细胞进行克隆获得,因此他们的基因型应该相同,因此将第二代猕猴模型用于研究生物节律紊乱及相关药物研发的优势是遗传背景一致。
鱼塘编号
捕食者数量/只
存活率/%
甲
乙
丙
1
0
95
4
51
2
4
62
28
20
3
8
49
31
15
4
12
38
35
11
山东省2023-2024学年高二下学期质量监测联合生物试题(解析版): 这是一份山东省2023-2024学年高二下学期质量监测联合生物试题(解析版),共25页。试卷主要包含了本试卷主要考试内容等内容,欢迎下载使用。
广西壮族自治区桂林市2023—2024学年高一下学期期中质量检测生物试题(原卷版+解析版): 这是一份广西壮族自治区桂林市2023—2024学年高一下学期期中质量检测生物试题(原卷版+解析版),文件包含广西壮族自治区桂林市20232024学年高一下学期期中质量检测生物试题原卷版docx、广西壮族自治区桂林市20232024学年高一下学期期中质量检测生物试题解析版docx等2份试卷配套教学资源,其中试卷共24页, 欢迎下载使用。
2023_2024学年广西桂林高一下学期月考生物试卷(联合质量检测): 这是一份2023_2024学年广西桂林高一下学期月考生物试卷(联合质量检测),共7页。

