江苏省宜兴市丁蜀学区2022-2023学年七年级上学期第二次月考语文试题(含解析)
展开1. 阅读下面语段,回答相关问题。
踏上七年级的语文阅读之旅,我们被一篇篇文质兼美的文章熏陶、感染。在《猫》一课里,我们体会到了作者失去可爱的猫时的怅然( );在《植树的牧羊人》一课里,我们看到了牧羊人的慷kǎi( )无私;在《动物笑谈》一课里,我们见识了动物行为学家的________;在《纪念白求恩》一文里,我们读到了白求恩同志对人民的极端热chén( )……语文学习让我们流连忘返。
(1)给语段中加点的字注音。
怅然 ( )
(2)根据拼音写汉字
慷kǎi( )无私 热chén( )
(3)在语段横线处填入词语,最恰当的一项是( )
A. 大相径庭B. 怪诞不经
C. 惊慌失措D. 参差不齐
2. 名句默写
①________________________,崔九堂前几度闻。(杜甫《江南逢李龟年》)
②淫慢则不能励精,______________________________。(诸葛亮《诫子书》)
③____________________________,受降城外月如霜。(李益《夜上受降城闻笛》)
④水何澹澹,_______________________。(曹操《观沧海》)
⑤潮平两岸阔,__________________________。(王湾《次北固山下》)
⑥_________________________ ,其不善者而改之。(《论语》十二章)
⑦诸葛亮《诫子书》中表达对儿子的期望,被人用作“志当存高远”的座右铭是:________________,_____________。
3. 下列语段空白处填入四个句子,最恰当的一项是( )
在春日踏青,青芜如毯,_________;夏日听雨,雨声淅沥,_________;秋日看花,花叶相辉,_________;冬日观雪,雪意阑珊,_________。好诗如四季,岁岁不相同。
①诗是千缕缤纷下那一丝虚幻的朦胧 ②诗是玉田琼屋上那一份惊艳的洁白
③诗是绿茵遍野时那一抹久违清新 ④诗是红叶清风里那一派无尽的潇洒
A. ③④②①B. ③①④②C. ④③①②D. ④②③①
4. 下列各项中表述有误的一项是( )
A. 鲁迅,原名周树人,是我国伟大的思想家、文学家、革命家,著有小说集《呐喊》。
B. 《论语》是儒家经典著作,是记录孔子及其弟子言行一部书,共20篇。
C. 《诫子书》作者诸葛亮,字孔明,号卧龙,三国时蜀汉政治家、军事家。
D. “迁”在古代指官职的变化,李白《闻王昌龄左迁龙标遥有此寄》中的“左迁”是提升官职。
5. 下列对名著的表述,不正确的一项是 ( )
A. 《二十四孝图》中,作者通过回忆书中的故事,形象地揭露了封建孝道的虚伪和残酷,其中最使作者反感的是“老莱娱亲”和“卧冰求鲤”两个故事。
B. 在《狗·猫·鼠》这篇文章里,作者清算猫的罪行,尖锐而又形象地讽刺了生活中与猫相似的人,表达了对这类人“慢慢地折磨弱者”时而“一副媚态”等特性的憎恶。
C. 《西游记》中唐僧收服三个徒儿和白龙马的先后顺序是:五行山收孙悟空,鹰愁涧收白龙马,高老庄收猪八戒,流沙河收沙僧。
D. 《西游记》主要讲了唐僧师徒四人历经磨难、取得真经的故事,其中“义激美猴王”这一情节,表现了猪八戒忠勇善良、不失聪明机智的特点。
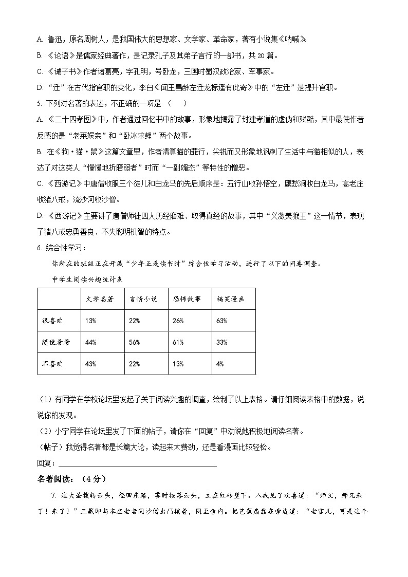
6. 综合性学习:
你所在的班级正在开展“少年正是读书时”综合性学习活动,进行了以下的问卷调查。
中学生阅读兴趣统计表
(1)有同学在学校论坛里发起了关于阅读兴趣的调查,绘制了以上表格。请仔细阅读表格中的数据,说说你的发现。
(2)小宁同学在论坛里发了下面的帖子,请你在“回复”中劝说她积极地阅读名著。
(帖子)我觉得名著都是长篇大论,读起来太费劲,还是看漫画比较轻松。
回复:____________________________________________
名著阅读:(4分)
7. 这大圣拨转云头,径回东路,霎时按落云头,立在红砖壁下。八戒见了欢喜道:“师父,师兄来了!来了!”三藏即与本庄老者同沙僧出门接着,同至舍内。把芭蕉扇靠在旁边道:“老官儿,可是这个扇子?”老者道:“正是,正是!”唐僧喜道:“贤徒有莫大之功,求此宝贝,甚劳苦了。”行者道:“劳苦倒也不说。那铁扇仙,你道是谁?那厮原来是牛魔王的妻,红孩儿的母,名唤罗刹女,又唤铁扇公主。我寻到洞外借扇,他就与我讲起仇隙,把我砍了几剑。是我使棒吓他,他就把扇子扇了我一下,飘飘荡荡,直刮到小须弥山。幸见灵吉菩萨,送了我一粒定风丹,指与归路,复至翠云山。又见罗刹女,罗刹女又使扇子,搧我不动,他就回洞。是老孙变作一个蟭蟟虫,飞入洞去。那厮正讨茶吃,是我又钻在茶沫之下,到他肚里,做起手脚。他疼痛难禁,不住口的叫我做叔叔饶命,情愿将扇借与我,我却饶了他,拿将扇来,待过了火焰山,仍送还他。”三藏闻言,感谢不尽,师徒们俱拜辞老者。
(1)铁扇公主与悟空有何仇隙而不肯借扇与他?
(2)从选段中可以看出悟空什么样的性格特点?
二、阅读与赏析(31分)
(一)诗歌鉴赏(6分)
8. 阅读诗歌《邯郸冬至夜思家》,完成小题。
邯郸冬至夜思家
(唐)白居易
邯郸驿里逢冬至,抱膝灯前影伴身。
想得家中夜深坐,还应说着远行人。
注:这首诗当作于唐德宗贞元二十年(804年)岁末,作者时年三十三岁,任秘书省校书郎。冬至这一天,朝廷要放假,民间也很热闹,穿新衣,互赠饮食,互致祝贺,一派过节的景象。白居易当时正宦游在外,夜宿于邯郸驿舍中,有感而作此诗。
(1)诗歌第二句,写作者在邯郸客栈里过节的情景。其中“__________”二字,活画出诗人枯坐的神态;一个“______”字,更赋予“影”以人的感情。作者的___________之感已溢于言表。
(2)诗歌的三、四两句在情感的抒发上很是巧妙,请具体说说巧妙在哪里?
(二)(12分)
阅读下面的文言文,完成下面小题。
(甲)
狼不敢前,耽耽相向。少时,一狼径去,其一犬坐于前。久之,目似暝,意暇甚。屠暴起,以刀劈狼首,又数刀毙之。方欲行,转视积薪后,一狼洞其中,意将隧入以攻其后也。身已半入,止露尻尾。屠自后断其股,亦毙之。乃悟前狼假寐,盖以诱敌。狼亦黠矣,而顷刻两毙,禽兽之变诈几何哉?止增笑耳。
(选自《聊斋志异》)
(乙)
博山李氏者,以伐薪为生。一日,于山坳得一鹿仔,携家喂养。鹿稍长,甚驯,见人则呦呦鸣。其家户外皆山,鹿出,至暮必归。时值秋祭①,例用鹿。官府督猎者急。限期送上,然旬日②间无所获,乃向李氏求之,李氏不与。猎者因请。李氏迟疑曰:“待吾虑之。”是夜鹿去,遂不归。李氏深悔之。
(选自《虞初新志》)
(注)①秋祭;在秋天祭祀天地。②旬日:十天。
9. 解释下列加点的词语。
(1)意暇甚( ) (2)一狼洞其中( )
(3)鹿稍长,甚驯( ) (4)李氏不与( )
10. 下列句中的“以”与“博山李氏者,以伐薪为生”的“以”用法相同的一项是( )
A. 以刀劈狼首B. 意将隧入以攻其后也
C. 可以为师矣D. 盖以诱敌
11. 用现代汉语翻译下列句子
(1)其一犬坐于前
(2)是夜鹿去,遂不归。
12. 根据选文内容填空。
(甲)文中,面对凶残、狡猾的狼,屠户用机智、勇敢杀死了它们;
(乙)文中,面对_______________________的鹿,李氏因_______________________而失去了它。
(三)(13分)
阅读下面的文章,并回答问题。
七块红烧肉
董改正
①我十三岁那年的正月十三,天下着蒙蒙细雨,母亲挑着担子送我去五校读书。那是我第一次离家住校。担子一头是两床沉甸甸的被子,一头是衣物和米,还有一罐子咸菜,仅此而已。
②三十年前,大年正月的乡村是热闹的。一路走过好几个村庄,地上都是红鲜鲜的爆竹纸,屋里都是笑声,空中飘着酒菜的香气。因为细雨,初泛青绿的原野上,只有我和母亲两个行人。
③担子很重,但一路泥泞,母亲不能放下歇肩,只能以换肩的方式来放松疼痛的肩膀。
④“姆妈,我来挑一截。”
⑤“不要的,我行。”
⑥草色稀淡,野雨如烟。穿过枫河北端的滩涂,再过一个水村,绕着一条溪水转到对面的山梁,顺着山道走下,径直穿过西湾的田野,到枫河入江的狭长河道时,乘渡船而过,爬上河埂,便可望见五校的校舍了。后面的路途是沉默的,只有细雨洒在盖物薄膜纸上的沙沙声和胶靴拔泥而出令人疲惫的声响。我们到达河边时,已是午后一点多了。河边无船,一条粗绳子横贯河面。对面,细雨落水,野渡无人。母亲已经累了,身子随着担子一起摇晃着。
⑦“姆妈,让我来。”我来到母亲身边。
⑧“我行。”母亲不让。她大声喊:“有人吗?有人吗?”
⑨岸上的红砖房门开了,一个人走下来。也不用划桨,人站在船上,手抓着粗绳,把船悠到对岸。那是个穿蓑戴笠的女人。她紧紧抓着绳子,看着我们,说:“那孩子,你先上来,帮你妈接一下!”
⑩我走上船,晃得站不稳。母亲说:“我行。”她挑着担子走上来,船大幅度晃动起来,差点没翻。女人夺过,将被子摁在船板上,厉声说:“被子湿了还能晒,人死了就死了!”母亲嗫嚅着,没说话。
⑪女人不是渡船的,她是给挖沙船上的男人们做饭的。她不要钱,只是看着我们发出一连串地叹息,目送我们走进了五校。
⑫很快就报完名,我住进了宿舍。母亲帮我铺好被子,一边铺,一边流泪。被子湿了半边,她叮嘱我,一出太阳就抱出去晒。她跟我的同学们请求带我睡几夜,直到我晒干被子,但终于不放心,叮嘱我不要睡湿的这边。时间不早了,她也该走了。她站在走廊上,回头看着我。
⑬“我走了,你记得四点去换饭票啊!”
⑭我点点头。走廊上只有我一个人,还有几只叽叽喳喳的麻雀。
⑮“你一定别忘了。”她穿好了雨衣,走进细雨中。远方,山色苍茫,风斜雨细,淅淅沥沥,瑟瑟寒侵。看着母亲远去的背影,我的心里充满着少年的忧伤。
⑯她是在第三天赶来的。来的时候,我快上下午课了,便匆匆去食堂为她打饭。我打了半斤饭两个菜,一个炸酱,一个红烧肉,一共一块五毛五。在五校待过的同学都该知道,那个上海大厨做的炸酱和红烧肉是怎样的美味啊!
⑰“你一定要吃掉,我要上课了。”
⑱下课的时候,母亲已经走了。饭盒里,炸酱没动,十块红烧肉还剩七块,整整齐齐地挨着。酱红色的浓汁,隐隐的油光,肥厚的肉块儿。为她吃掉了三块红烧肉,我开心得流泪。那时候,我一周只有五块钱的伙食费。那是我在五校第一次吃红烧肉,也是最后一次。
⑲有一个黄昏,我到河堤上背课文,遇到了上次撑船的那个女子。她看着我说:“那天你妈妈回去时,胶靴里都是水。我让她坐在床上,帮她使劲儿拽,半天才拽下来。我收不住势头,一屁股坐在地上,摔得不轻。靴子拽下来,也把她的眼泪和哭声拽出来了。她是哭着走回去的。”
⑳她深深地看着我,又说:“你妈那天给我带了三块红烧肉,那是我吃过最好吃的红烧肉。”
㉑夕阳在天,河水粼粼。我沿着河堤跑起来。我不要她看见我的泪水……
(摘自《羊城晚报》2019年12月1日)
13. 下列对文章的理解和分析不正确的一项是( )
A. 选文第②段写大年正月乡村的热闹与我和母亲路上的孤独形成对比。
B. 选文第⑮段划线句这一环境描写烘托了“我”对母亲离开的伤感、不舍、担心、依恋等复杂的心绪。
C. 文章结尾“我不要她看见我的泪水”,是怕她看见后笑话我的软弱。
D. 文章以第一人称,用饱含深情的笔触,传达出母子情深。
14. 概括本文写了母亲和我的哪几件事?
①母亲千辛万苦送我上学,一路上不让“我”背行李
②
③
④
15. 请从人物描写角度赏析第⑩段划线句的表达效果。
女人夺过,将被子摁在船板上,厉声说:“被子湿了还能晒,人死了就死了!”
16. 文章以《七块红烧肉》为题有何用意?
三、表达与交流(60分)
17. 礼物可以是人情往来的赠送物品,也可以是在某方面的突出成绩,还可以是父母、老师、朋友的金玉良言。礼物能传递人间的亲情、友情,它能使人与人的情意更加深厚。每一份礼物都表达着一份心意,每一份礼物的背后往往藏着一个动人的故事。
请以“最好礼物”为题,写一篇文章;不少于600字,除诗歌外,文体不限;文中不得出现真实的地名、人名;卷面整洁,字迹清楚。
文学名著
言情小说
恐怖故事
搞笑漫画
很喜欢
13%
22%
26%
63%
随便看看
44%
56%
61%
33%
不喜欢
43%
22%
13%
4%
答案与解析
一、积累与应用(29分)
1. 阅读下面语段,回答相关问题。
踏上七年级的语文阅读之旅,我们被一篇篇文质兼美的文章熏陶、感染。在《猫》一课里,我们体会到了作者失去可爱的猫时的怅然( );在《植树的牧羊人》一课里,我们看到了牧羊人的慷kǎi( )无私;在《动物笑谈》一课里,我们见识了动物行为学家的________;在《纪念白求恩》一文里,我们读到了白求恩同志对人民的极端热chén( )……语文学习让我们流连忘返。
(1)给语段中加点的字注音。
怅然 ( )
(2)根据拼音写汉字。
慷kǎi( )无私 热chén( )
(3)在语段横线处填入词语,最恰当的一项是( )
A. 大相径庭B. 怪诞不经
C. 惊慌失措D. 参差不齐
【答案】(1)chàng
(2) ①. 慨 ②. 忱 (3)B
【解析】
【小问1详解】
本题考查字音。
怅然(chàng rán):失望,不痛快的样子;也指精神不集中,情志迷乱,不能把握自己而失其主张。
【小问2详解】
本题考查字音。
慷慨无私(kāng kǎi wú sī):不吝啬,不自私。
热忱(rè chén):热衷;热诚,热情的、慷慨的。
【小问3详解】
本题考查成语运用。
大相径庭:比喻彼此相差很远,大不相同。
怪诞不经:指言语奇怪荒唐,不合常理。
惊慌失措:由于惊慌,一下子不知怎么办才好。
参差不齐:原意是长短、高低、大小不一致,形容很不整齐或水平不一。
在此形容《动物笑谈》中动物行为学家的举止,应使用“怪诞不经”;
故选B。
2. 名句默写
①________________________,崔九堂前几度闻。(杜甫《江南逢李龟年》)
②淫慢则不能励精,______________________________(诸葛亮《诫子书》)
③____________________________,受降城外月如霜。(李益《夜上受降城闻笛》)
④水何澹澹,_______________________。(曹操《观沧海》)
⑤潮平两岸阔,__________________________。(王湾《次北固山下》)
⑥_________________________ ,其不善者而改之。(《论语》十二章)
⑦诸葛亮《诫子书》中表达对儿子的期望,被人用作“志当存高远”的座右铭是:________________,_____________。
【答案】 ① 岐王宅里寻常见 ②. 险躁则不能治性 ③. 回乐烽前沙似雪 ④. 山岛竦峙 ⑤. 风正一帆悬 ⑥. 择其善者而从之 ⑦. 非淡泊无以明志 ⑧. 非宁静无以致远
【解析】
【详解】本题考查名篇背诵。课文原句填空作答时,一是要深刻理解诗文内容;二是要认真审题找出符合题意的诗文的语句;三是作答内容要准确,做到不加字、不少字、不写错字。注意易错字词:岐、躁、烽、竦峙、致。
3. 下列语段空白处填入四个句子,最恰当的一项是( )
在春日踏青,青芜如毯,_________;夏日听雨,雨声淅沥,_________;秋日看花,花叶相辉,_________;冬日观雪,雪意阑珊,_________。好诗如四季,岁岁不相同。
①诗是千缕缤纷下那一丝虚幻的朦胧 ②诗是玉田琼屋上那一份惊艳的洁白
③诗是绿茵遍野时那一抹久违的清新 ④诗是红叶清风里那一派无尽的潇洒
A. ③④②①B. ③①④②C. ④③①②D. ④②③①
【答案】B
【解析】
【详解】本题考查语句的衔接。
按照对应法,第一、二、三、四空分别描述春草、夏雨、秋叶、冬雪四个季节的四种景物,结合①句中的“千缕缤纷”,②句中的“惊艳的洁白”,③句中的“绿茵遍野”,④句中的“红叶清风”这几个关键词,即可对应。故依次是③①④②。
故选B。
4. 下列各项中表述有误的一项是( )
A. 鲁迅,原名周树人,是我国伟大的思想家、文学家、革命家,著有小说集《呐喊》。
B. 《论语》是儒家经典著作,是记录孔子及其弟子言行的一部书,共20篇。
C. 《诫子书》作者诸葛亮,字孔明,号卧龙,三国时蜀汉政治家、军事家。
D. “迁”在古代指官职的变化,李白《闻王昌龄左迁龙标遥有此寄》中的“左迁”是提升官职。
【答案】D
【解析】
【详解】本题考查文学常识、文化常识。
D.“左迁”是贬官、降职,不是提升官职;
故选D。
5. 下列对名著的表述,不正确的一项是 ( )
A. 《二十四孝图》中,作者通过回忆书中的故事,形象地揭露了封建孝道的虚伪和残酷,其中最使作者反感的是“老莱娱亲”和“卧冰求鲤”两个故事。
B. 在《狗·猫·鼠》这篇文章里,作者清算猫的罪行,尖锐而又形象地讽刺了生活中与猫相似的人,表达了对这类人“慢慢地折磨弱者”时而“一副媚态”等特性的憎恶。
C. 《西游记》中唐僧收服三个徒儿和白龙马的先后顺序是:五行山收孙悟空,鹰愁涧收白龙马,高老庄收猪八戒,流沙河收沙僧。
D. 《西游记》主要讲了唐僧师徒四人历经磨难、取得真经的故事,其中“义激美猴王”这一情节,表现了猪八戒忠勇善良、不失聪明机智的特点。
【答案】A
【解析】
【详解】考查对名著内容的理解识记。
A.有误,《二十四孝图》中最使作者反感的是“老莱娱亲”和“郭巨埋儿”两个故事;
故选A。
6. 综合性学习:
你所在的班级正在开展“少年正是读书时”综合性学习活动,进行了以下的问卷调查。
中学生阅读兴趣统计表
(1)有同学在学校论坛里发起了关于阅读兴趣调查,绘制了以上表格。请仔细阅读表格中的数据,说说你的发现。
(2)小宁同学在论坛里发了下面的帖子,请你在“回复”中劝说她积极地阅读名著。
(帖子)我觉得名著都是长篇大论,读起来太费劲,还是看漫画比较轻松。
回复:____________________________________________
【答案】(1)示例:中学生倾向于阅读消遣性,刺激性的读物,对文学名著的兴趣不高。(意同即可)
(2)小宁,阅读名著不仅仅是享受故事情节带来的轻松愉快,我们还可以在书里体验不同的人生,提高自己的修养,增长自己的见识,陶冶自己的情操。让我们一起阅读名著好吗?
【解析】
【小问1详解】
本题考查图文转化。
图表是针对中学生阅读兴趣的统计表,将阅读内容分为了四类,分别为:文学名著、言情小说、恐怖故事、搞笑漫画。横向来看,其中“很喜欢”的阅读内容占比最高的是搞笑漫画,占比63%,文学名著只占比13%。“随便看看”的阅读内容占比最高的是恐怖故事,占比61%,其次是占比56%的言情小说,再次是占比44%的文学名著。“不喜欢”的阅读内容占比最高的是文学名著,占比43%,其他占比相对较小。据此可得出结论:中学生倾向于阅读消遣性,刺激性的读物,对文学名著的兴趣不高。
【小问2详解】
本题考查劝说语。发布的帖子是“我觉得名著都是长篇大论,读起来太费劲,还是看漫画比较轻松”,我们在“回复”时为了“劝说她积极地阅读名著”,所以应围绕“阅读名著”意义展开,语言委婉,使人易于接受。
示例:小宁,你好。名著内容的情节往往是跌宕起伏的,更扣人心悬,正如我们的人生一样,并不是一帆风顺的,阅读名著能够让我们感悟人生,启发我们在经历挫折时如何积极面对,在面对荣誉时如何淡然处之,意义深远。让我们一起阅读名著好吗?
名著阅读:(4分)
7. 这大圣拨转云头,径回东路,霎时按落云头,立在红砖壁下。八戒见了欢喜道:“师父,师兄来了!来了!”三藏即与本庄老者同沙僧出门接着,同至舍内。把芭蕉扇靠在旁边道:“老官儿,可是这个扇子?”老者道:“正是,正是!”唐僧喜道:“贤徒有莫大之功,求此宝贝,甚劳苦了。”行者道:“劳苦倒也不说。那铁扇仙,你道是谁?那厮原来是牛魔王的妻,红孩儿的母,名唤罗刹女,又唤铁扇公主。我寻到洞外借扇,他就与我讲起仇隙,把我砍了几剑。是我使棒吓他,他就把扇子扇了我一下,飘飘荡荡,直刮到小须弥山。幸见灵吉菩萨,送了我一粒定风丹,指与归路,复至翠云山。又见罗刹女,罗刹女又使扇子,搧我不动,他就回洞。是老孙变作一个蟭蟟虫,飞入洞去。那厮正讨茶吃,是我又钻在茶沫之下,到他肚里,做起手脚。他疼痛难禁,不住口的叫我做叔叔饶命,情愿将扇借与我,我却饶了他,拿将扇来,待过了火焰山,仍送还他。”三藏闻言,感谢不尽,师徒们俱拜辞老者。
(1)铁扇公主与悟空有何仇隙而不肯借扇与他?
(2)从选段中可以看出悟空什么样的性格特点?
【答案】(1)孙悟空使铁扇公主的孩子红孩儿成了观音座下的善财童子,铁扇公主痛恨孙悟空令自己与孩子母子分离,因而不肯借扇。(故事叙述正确即可)
(2)任劳任怨、法力高强、机智灵活、信守承诺、骄傲大意(第一次借的扇子是假的)(答出两点即可)
【解析】
【小问1详解】
本题考查名著内容的识记。铁扇公主与悟空的“仇隙”出现在第四十二回“大圣殷勤拜南海,观音慈善缚红孩”。红孩儿是牛魔王与铁扇公主的儿子,法术高强,顽皮好胜,将唐僧掳进火云洞。红孩儿口中喷出的烈火,烧得前来营救师傅的悟空和八戒落荒而逃。孙悟空只好请求南海观音帮忙,观音菩萨给红孩儿戴上了金箍儿,收为善财童子,唐僧师徒才继续西行。铁扇公主痛恨孙悟空令自己与孩子母子分离,便生出“仇隙”。据此概况即可。
【小问2详解】
本题考查人物形象分析。根据孙悟空与铁扇公主斗智斗勇为借芭蕉扇的情节可知,孙悟空不辞辛苦、任劳任怨、法术高强;根据孙悟空变成小虫进入铁扇公主腹中,可以看出他足智多谋、聪慧机智;根据“我却饶了他,拿将扇来,待过了火焰山,仍送还他”可知,孙悟空心地善良,信守承诺;文段中借到的扇子是假的,让火焰山的火更加旺盛,可以看出孙悟空轻易相信别人、骄傲大意。
二、阅读与赏析(31分)
(一)诗歌鉴赏(6分)
8. 阅读诗歌《邯郸冬至夜思家》,完成小题。
邯郸冬至夜思家
(唐)白居易
邯郸驿里逢冬至,抱膝灯前影伴身。
想得家中夜深坐,还应说着远行人。
注:这首诗当作于唐德宗贞元二十年(804年)岁末,作者时年三十三岁,任秘书省校书郎。冬至这一天,朝廷要放假,民间也很热闹,穿新衣,互赠饮食,互致祝贺,一派过节的景象。白居易当时正宦游在外,夜宿于邯郸驿舍中,有感而作此诗。
(1)诗歌第二句,写作者在邯郸客栈里过节的情景。其中“__________”二字,活画出诗人枯坐的神态;一个“______”字,更赋予“影”以人的感情。作者的___________之感已溢于言表。
(2)诗歌的三、四两句在情感的抒发上很是巧妙,请具体说说巧妙在哪里?
【答案】(1) ①. 抱膝 ②. 伴 ③. 孤寂
(2)诗人通过一幅想象的画面,即冬至夜深时分,家中的亲人还围坐在灯前谈论着自己这个远行之人,来含蓄地表达自己的思乡之情
【解析】
【小问1详解】
本题考查理解分析能力。
前两句的意思是“我居住在邯郸客栈的时候正好是冬至佳节。晚上,我抱着双膝坐在灯前,只有影子与我相伴。”第一句叙客栈度节,已植“思家”之恨。第二句,“抱膝”是神态描写,描写“我”呆坐灯前抱膝发愣的神态。“灯前”二字,既烘染环境,又点出“夜”,自然引出“影”。而“伴”字,又将“身”和“影”联系起来,并赋予“影”以人的感情。“影”与“身”皆抱膝枯坐,其孤寂之感,思家之情,已溢于言表。
【小问2详解】
本题考查理解分析能力。
三、四两句“想得家中夜深坐,还应说着远行人”,诗人在思家之时没有直接写出自己的思乡之情,而是想象家里人如何想念自己,是虚写。至于“说”了些什么,则给读者留下了驰骋想象的广阔天地,有家人对自己的思念场面,含蓄地表达出自己的浓厚的思念家乡、思念亲人的情感。
(二)(12分)
阅读下面的文言文,完成下面小题。
(甲)
狼不敢前,耽耽相向。少时,一狼径去,其一犬坐于前。久之,目似暝,意暇甚。屠暴起,以刀劈狼首,又数刀毙之。方欲行,转视积薪后,一狼洞其中,意将隧入以攻其后也。身已半入,止露尻尾。屠自后断其股,亦毙之。乃悟前狼假寐,盖以诱敌。狼亦黠矣,而顷刻两毙,禽兽之变诈几何哉?止增笑耳。
(选自《聊斋志异》)
(乙)
博山李氏者,以伐薪为生。一日,于山坳得一鹿仔,携家喂养。鹿稍长,甚驯,见人则呦呦鸣。其家户外皆山,鹿出,至暮必归。时值秋祭①,例用鹿。官府督猎者急。限期送上,然旬日②间无所获,乃向李氏求之,李氏不与。猎者因请。李氏迟疑曰:“待吾虑之。”是夜鹿去,遂不归。李氏深悔之。
(选自《虞初新志》)
(注)①秋祭;在秋天祭祀天地。②旬日:十天。
9. 解释下列加点的词语。
(1)意暇甚( ) (2)一狼洞其中( )
(3)鹿稍长,甚驯( ) (4)李氏不与( )
10. 下列句中的“以”与“博山李氏者,以伐薪为生”的“以”用法相同的一项是( )
A. 以刀劈狼首B. 意将隧入以攻其后也
C. 可以为师矣D. 盖以诱敌
11. 用现代汉语翻译下列句子
(1)其一犬坐于前
(2)是夜鹿去,遂不归。
12. 根据选文内容填空。
(甲)文中,面对凶残、狡猾的狼,屠户用机智、勇敢杀死了它们;
(乙)文中,面对_______________________的鹿,李氏因_______________________而失去了它。
【答案】9. ①. 神情,态度 ②. 打洞;挖洞 ③. 很 ④. 给 10. C
11. ①其中的一只狼像狗一样坐在前面。
②这天晚上鹿离开了,就再也没有回来。
12. ①. 驯良(通人性) ②. 不懂珍惜(犹豫)
【解析】
【9题详解】
本题考查对文言词语含义的理解。理解文言词语的含义要注意其特殊用法,如通假字、词类活用、一词多义和古今异义词等。
(1)“意暇甚”的句意是:神情悠闲得很。意:神情,态度。
(2)“一狼洞其中”的句意是:一只狼在其中打洞。洞:打洞。
(3)“鹿稍长,甚驯”的句意是:鹿渐渐长大,十分温顺。甚:很,非常。
(4)“李氏不与”的句意是:姓李的人不给。与:给。
【10题详解】
考查对文言虚词的理解。“博山李氏者,以伐薪为生”的“以”用法是“介词,凭借”。
A.介词,用;
B.表目的,来,用来;
C.介词,凭借;
D.表目的,连词,用来;
故选C。
【11题详解】
本题考查翻译文言语句的能力。解答时一定要先回到语境中,根据语境读懂句子的整体意思,找出关键实词、虚词,查看有无特殊句式。尤其要注意一词多义、古今异义词、通假字等特殊的文言现象,重点实词必须翻译到位。翻译时要做到“信、达、雅”。
(1)句中“其一(其中一只狼)、犬(像狗一样)、于(在)”几个词是重点词语。
(2)句中的“是(这)、去(离开)、归(返回)”几个词是重点词语。
【12题详解】
本题考查内容理解和概括。梳理原文内容,抓住关键语句来概括即可。
根据“鹿稍长,甚驯”可知,这只鹿十分驯良;根据“李氏迟疑日:‘待吾虑之’”可知,李氏因为犹豫不决,不懂珍惜机会而失去了鹿。据此可填写作答。
【点睛】参考译文:
(甲)狼不敢上前,眼瞪着屠户。一会儿,一只狼径直走开,其中一只狼像狗一样蹲坐在前面。过了一会儿,狼的眼睛好像闭上了,神情悠闲得很。屠户突然起身,用刀劈砍狼的头,又劈砍几刀杀死了狼。屠户正想要走,转身看柴草堆后面,一只狼在其中打洞,意图想要钻洞进入柴草堆来攻击屠户的后面。狼的身体已经钻进入一半了,只露出屁股和尾巴。屠户从后面砍断狼的大腿,也杀死了这只狼。屠户才明白之前的狼假装睡觉,原来是用来诱惑敌人。狼也是狡猾的动物,但是一会儿两只狼都被杀死了,禽兽的欺骗手段能有多少啊?只给人增加笑料罢了。
(乙)博山有一个姓李的人,凭借砍柴谋生。一天,(他)在山坳(里)捡到一只幼鹿,(就)带回家喂养。鹿渐渐长大,十分温顺,见到人就呦呦鸣叫。他家四面环山,鹿每次出去,到傍晚必然回来。到了秋天祭祀的时候,按照规定要用鹿祭祀。(由于)官府的监督,有个猎人很着急,到了限期(他就要)送上(鹿),然而(猎人)一连几天都没有打到鹿,就请求(姓李的人把鹿给他)。姓李的人不答应。猎人坚持请求。姓李的人迟疑着说道:"等我考虑一下这件事。"这天晚上鹿离开之后没再回来过了。姓李的人对这件事感到非常后悔。
(三)(13分)
阅读下面的文章,并回答问题。
七块红烧肉
董改正
①我十三岁那年的正月十三,天下着蒙蒙细雨,母亲挑着担子送我去五校读书。那是我第一次离家住校。担子一头是两床沉甸甸的被子,一头是衣物和米,还有一罐子咸菜,仅此而已。
②三十年前,大年正月的乡村是热闹的。一路走过好几个村庄,地上都是红鲜鲜的爆竹纸,屋里都是笑声,空中飘着酒菜的香气。因为细雨,初泛青绿的原野上,只有我和母亲两个行人。
③担子很重,但一路泥泞,母亲不能放下歇肩,只能以换肩的方式来放松疼痛的肩膀。
④“姆妈,我来挑一截。”
⑤“不要的,我行。”
⑥草色稀淡,野雨如烟。穿过枫河北端的滩涂,再过一个水村,绕着一条溪水转到对面的山梁,顺着山道走下,径直穿过西湾的田野,到枫河入江的狭长河道时,乘渡船而过,爬上河埂,便可望见五校的校舍了。后面的路途是沉默的,只有细雨洒在盖物薄膜纸上的沙沙声和胶靴拔泥而出令人疲惫的声响。我们到达河边时,已是午后一点多了。河边无船,一条粗绳子横贯河面。对面,细雨落水,野渡无人。母亲已经累了,身子随着担子一起摇晃着。
⑦“姆妈,让我来。”我来到母亲身边。
⑧“我行。”母亲不让。她大声喊:“有人吗?有人吗?”
⑨岸上的红砖房门开了,一个人走下来。也不用划桨,人站在船上,手抓着粗绳,把船悠到对岸。那是个穿蓑戴笠的女人。她紧紧抓着绳子,看着我们,说:“那孩子,你先上来,帮你妈接一下!”
⑩我走上船,晃得站不稳。母亲说:“我行。”她挑着担子走上来,船大幅度晃动起来,差点没翻。女人夺过,将被子摁在船板上,厉声说:“被子湿了还能晒,人死了就死了!”母亲嗫嚅着,没说话。
⑪女人不是渡船的,她是给挖沙船上的男人们做饭的。她不要钱,只是看着我们发出一连串地叹息,目送我们走进了五校。
⑫很快就报完名,我住进了宿舍。母亲帮我铺好被子,一边铺,一边流泪。被子湿了半边,她叮嘱我,一出太阳就抱出去晒。她跟我的同学们请求带我睡几夜,直到我晒干被子,但终于不放心,叮嘱我不要睡湿的这边。时间不早了,她也该走了。她站在走廊上,回头看着我。
⑬“我走了,你记得四点去换饭票啊!”
⑭我点点头。走廊上只有我一个人,还有几只叽叽喳喳的麻雀。
⑮“你一定别忘了。”她穿好了雨衣,走进细雨中。远方,山色苍茫,风斜雨细,淅淅沥沥,瑟瑟寒侵。看着母亲远去的背影,我的心里充满着少年的忧伤。
⑯她是在第三天赶来的。来的时候,我快上下午课了,便匆匆去食堂为她打饭。我打了半斤饭两个菜,一个炸酱,一个红烧肉,一共一块五毛五。在五校待过的同学都该知道,那个上海大厨做的炸酱和红烧肉是怎样的美味啊!
⑰“你一定要吃掉,我要上课了。”
⑱下课的时候,母亲已经走了。饭盒里,炸酱没动,十块红烧肉还剩七块,整整齐齐地挨着。酱红色的浓汁,隐隐的油光,肥厚的肉块儿。为她吃掉了三块红烧肉,我开心得流泪。那时候,我一周只有五块钱的伙食费。那是我在五校第一次吃红烧肉,也是最后一次。
⑲有一个黄昏,我到河堤上背课文,遇到了上次撑船的那个女子。她看着我说:“那天你妈妈回去时,胶靴里都是水。我让她坐在床上,帮她使劲儿拽,半天才拽下来。我收不住势头,一屁股坐在地上,摔得不轻。靴子拽下来,也把她的眼泪和哭声拽出来了。她是哭着走回去的。”
⑳她深深地看着我,又说:“你妈那天给我带了三块红烧肉,那是我吃过最好吃的红烧肉。”
㉑夕阳在天,河水粼粼。我沿着河堤跑起来。我不要她看见我的泪水……
(摘自《羊城晚报》2019年12月1日)
13. 下列对文章的理解和分析不正确的一项是( )
A. 选文第②段写大年正月乡村的热闹与我和母亲路上的孤独形成对比。
B. 选文第⑮段划线句这一环境描写烘托了“我”对母亲离开的伤感、不舍、担心、依恋等复杂的心绪。
C. 文章结尾“我不要她看见我的泪水”,是怕她看见后笑话我的软弱。
D. 文章以第一人称,用饱含深情的笔触,传达出母子情深。
14. 概括本文写了母亲和我的哪几件事?
①母亲千辛万苦送我上学,一路上不让“我”背行李
②
③
④
15. 请从人物描写角度赏析第⑩段划线句的表达效果。
女人夺过,将被子摁在船板上,厉声说:“被子湿了还能晒,人死了就死了!”
16. 文章以《七块红烧肉》为题有何用意?
【答案】13. C 14. ②母亲帮我铺被子;
③母亲因“我”要睡湿的被子而流泪,请求同学带“我”睡几夜;
④母亲来看我,我打了炸酱和红烧肉,嘱咐母亲把菜吃掉,她却把菜留给“我”。
15. 动作、语言描写、侧面描写。(2个即可)“夺”“摁”两个动词,生动形象地写出了女人动作之快(或心情迫切),体现了当时危险的情形,表现了女人对“我”和母亲的担心(或女人善良的品质)。
16. 点明文章的主旨。“七块红烧肉”凝聚了贫苦年代可贵的真情(或表现了母亲节俭吃苦、知恩图报的品质,或表现了母子深情);设置悬念,引起读者的阅读兴趣。
【解析】
【13题详解】
本题考查文章内容理解。
C.根据第⑳段“她深深地看着我,又说:‘你妈那天给我带了三块红烧肉,那是我吃过最好吃的红烧肉。’,”第㉑段“我沿着河堤跑起来。我不要她看见我的泪水……”可知,“我”在听完女人告诉“我”所不知道的母亲的事后,感到辛酸,忍不住流下泪水,却又不想让女人看到自己的泪水,进而让母亲知道。表明“我”感受到了母亲深沉的爱,表现了“我”对母亲的理解、感激和爱,并不是“怕她看见后笑话我的软弱”;
故选C。
【14题详解】
本题考查对文章内容的概括。
根据第③段“担子很重,但一路泥泞,母亲不能放下歇肩,只能以换肩的方式来放松疼痛的肩膀”,第④段“姆妈,我来挑一截”和第⑤段“不要的,我行”等内容可知,母亲千辛万苦送我上学,一路上不让“我”背行李;
根据第⑫段“母亲帮我铺好被子,一边铺,一边流泪”的内容可知,母亲帮“我”铺被子;
根据第⑫段“被子湿了半边,她叮嘱我,一出太阳就抱出去晒。她跟我的同学们请求带我睡几夜,直到我晒干被子,但终于不放心,叮嘱我不要睡湿的这边”的内容可知,母亲因“我”要睡湿的被子而流泪,请求同学带“我”睡几夜;
根据第⑯段“我打了半斤饭两个菜,一个炸酱,一个红烧肉,一共一块五毛五”和第⑱段“下课的时候,母亲已经走了。饭盒里,炸酱没动,十块红烧肉还剩七块,整整齐齐地挨着”的内容可知,母亲来看“我”,“我”打了炸酱和红烧肉,嘱咐母亲把菜吃掉,她却把菜留给“我”。
【15题详解】
本题考查文章语句的赏析。
句中“夺过”“将被子摁在船板上”是动作描写,“被子湿了还能晒,人死了就死了!”是语言描写;“夺”和“摁”刻画的是女人帮助母亲的场景,能看出她动作十分粗鲁、强力和迅疾,语言描写则说明当时情形十分危险,女人十分着急。结合第⑩段“她挑着担子走上来,船大幅度晃动起来,差点没翻”分析,可以看出来,女人这一动作救了大家一命,表现了女人对母亲的担心,体现了女人心地善良。
【16题详解】
本题考查文题的作用。
初读文题“七块红烧肉”,不禁引人好奇,为什么强调红烧肉的块数,围绕“七块红烧肉”讲了什么事,设置悬念,激发读者阅读兴趣;
联系首段“母亲挑着担子送我去五校读书。那是我第一次离家住校。担子一头是两床沉甸甸的被子,一头是衣物和米,还有一罐子咸菜,仅此而已”,第⑯段“我打了半斤饭两个菜,一个炸酱,一个红烧肉,一共一块五毛五。在五校待过的同学都该知道,那个上海大厨做的炸酱和红烧肉是怎样的美味啊”等语句可知,在贫困的年代“红烧肉”是稀罕物,在“我”家庭困窘的情况下,母亲自己舍不得吃红烧肉,把它留给撑船的女子,能体现母亲勤俭节约、知恩图报的优秀品质;在母亲看“我”来时“我”为母亲打了炸酱面和红烧肉体现了“我”对母亲的孝心(母子的深情),点明文章主旨。
三、表达与交流(60分)
17. 礼物可以是人情往来的赠送物品,也可以是在某方面的突出成绩,还可以是父母、老师、朋友的金玉良言。礼物能传递人间的亲情、友情,它能使人与人的情意更加深厚。每一份礼物都表达着一份心意,每一份礼物的背后往往藏着一个动人的故事。
请以“最好的礼物”为题,写一篇文章;不少于600字,除诗歌外,文体不限;文中不得出现真实的地名、人名;卷面整洁,字迹清楚。
【答案】参考例文
最好的礼物
每当看到这个蓝色的葫芦丝,我就不由得想起那些往事。这是我最好的礼物。
那天,大舅从新疆回来,我的心情很激动,毕竟以前也只是在微信上聊天,并没有见过他。一放学,我就冲出校门,飞快地跑下台阶路。看到来接我的妈妈,我跑到她身边,妈妈神秘兮兮地说:“你猜大舅给你买了什么礼物?”我疑惑地说:“不知道,快告诉我。”“等你回去看看就知道了。”我听了,心中的期待也就更盛了。打开房门,看到了一个棕色的盒子,我心中一震,打开,果然是葫芦丝。我的心情难以言表,我没想到我只是经常在微信上给大舅吹葫芦丝,他就给我买了一个。我拿起葫芦丝,放在嘴边,清脆的,悠扬的音乐就流露出来……
我拿着葫芦丝和妈妈一起去大舅住的酒店,我们三个在酒店玩了一会儿便上了宋家岭。在山上,我吹起了葫芦丝,许多路人驻足观看,此刻,仿佛鸟儿在给我伴奏,树叶在为我伴舞。路人陶醉在音乐之中,我沉醉于演奏之中。
前年的元旦,我们学葫芦丝的一行人去西安参赛,我带着大舅送我的葫芦丝去西安参赛。这个葫芦丝,带给我的勇气,给予我自信。拿着它站在舞台上,我竟不觉得紧张了,心中充满自信。不知不觉中,比赛已经结束了。得了二等奖,我的内心无比激动。看着这个蓝色的葫芦丝,上面画的孔雀仿佛在对我微笑,赞扬我在台上的表现,激励着我不断前行。我忽然想到,这个葫芦丝带给我勇气,给予我自信,不正是最好的礼物吗?
因为学业繁重,我已经近半年没有碰葫芦丝了,写到这里,我不由得到房间拿出尘封已久的葫芦丝,放到嘴边,吹奏出清脆、悠扬的曲声……
这个葫芦丝,是我学葫芦丝之路上最好的礼物,它承载着大舅的爱心,激励我追求精神的愉悦。
【解析】
【详解】本题是一篇命题作文。
第一,审题立意:礼物是为表示友好、谢意或庆贺而赠送的物品。它既可能是自己送给别人的,也可能是别人送给自己的。礼物可以是实实在在的物品,也可以是来自他人的鼓励、批评等。
第二,文体选材:因为题目是“最好的礼物”,所以要以记叙文字为主,但要使用其他的表达方式作为补充,最好是夹叙夹议,或者先叙后议。写作文时,可按照两个思路来写作文:一,写作中要精心选择与众不同的“礼物”,通过真实感人的事例,来表现人与人之间的美好情感和自己从中获得的教益。如:收到生日礼物的过程和感悟。二,可以写“请客送礼”的反面事例,掲露社会丑陋现象。注意写好本文,重点不在于描写“礼物”本身,不在于“礼物”价值的大小,而在于运用独特的角度,巧妙的构思,充分表达“最好的礼物”的内在含义和受礼人的内心感受。
文学名著
言情小说
恐怖故事
搞笑漫画
很喜欢
13%
22%
26%
63%
随便看看
44%
56%
61%
33%
不喜欢
43%
22%
13%
4%
江苏省苏州市宜兴市丁蜀学区2022-2023学年七年级下学期5月月考语文试题: 这是一份江苏省苏州市宜兴市丁蜀学区2022-2023学年七年级下学期5月月考语文试题,共20页。试卷主要包含了积累与运用,阅读与赏析,表达与交流等内容,欢迎下载使用。
2022-2023学年江苏省宜兴市丁蜀学区九年级上学期语文第二次月考试题及答案: 这是一份2022-2023学年江苏省宜兴市丁蜀学区九年级上学期语文第二次月考试题及答案,共17页。试卷主要包含了积累与运用,作文等内容,欢迎下载使用。
江苏省宜兴市丁蜀学区2023-2024学年七年级上学期期中语文试卷: 这是一份江苏省宜兴市丁蜀学区2023-2024学年七年级上学期期中语文试卷,共6页。试卷主要包含了11,阅读《西游记》选段,按要求填空,请根据提示,默写出相应的句子,阅读下面两首诗歌,完成各题,解释下列加点词的意思等内容,欢迎下载使用。

