2023年河北省石家庄市第四十四中学九年级中考理综二模试卷1
展开可能用到的相对原子质量:O-16 Cl-35.5 K-39
一、选择题(本大题共22个小题,共47分。1~19小题为单选题,每小题的四个选项中,只有一个选项符合题意,每小题2分;20~22小题为多选题,每小题的四个选项中,有两个或两个以上选项符合题意,每小题3分,全选对的得3分,选对但不全的得2分,有错选或不选的不得分)
1. 材料与人类生活密切相关。下列物品的主要成分属于有机合成材料的是
A. 不锈钢勺B. 塑料水管C. 纯棉围巾D. 羊毛衬衫
【答案】B
【解析】
【详解】A、不锈钢勺是由不锈钢制成的,不锈钢是铁合金,属于金属材料,不符合题意;
B、塑料水管是由塑料制成的,塑料属于有机合成材料,符合题意;
C、纯棉围巾是由棉花制成的,棉花属于天然材料,不符合题意;
D、羊毛衬衫是由羊毛制成的,羊毛属于天然材料,不符合题意;
故选:B。
2. 在实验操作考试中,小高抽取的题目是“氧化铜与稀硫酸的反应”。如图,下列有关该实验的部分操作中正确的是
A. 加入氧化铜B. 加入稀硫酸
C. 加热D. 振荡试管
【答案】C
【解析】
【详解】A、取用固体粉末时,先把试管倾斜 ,用药匙(或纸槽)把药品小心送至试管底部,然后使试管直立起来,让药品落入底部,故A操作错误;
B、倾倒液体时,试管要倾斜,瓶塞要倒放,标签要朝向手心,瓶口紧挨试管口,故B操作错误;试卷源自 每日更新,不到1元,欢迎访问。C、加热试管中的液体时,用外焰加热,液体不超过试管容积的三分之一,试管夹夹在中上部,试管口斜向上,与水平方向大约成45°夹角,故C操作正确;
D、振荡试管中的液体的正确方法是手指拿住试管,用手腕的力量左右摆动,不可上下振荡,故D操作错误;
故选:C。
3. 下列关于溶液的说法正确的是
A. 溶液是混合物B. 均一、稳定液体就是溶液
C. 溶液都是无色透明的液体D. 饱和溶液降温一定析出晶体
【答案】A
【解析】
【详解】A、溶液是均一、稳定的混合物,则说明溶液都是混合物,故A说法正确;
B、溶液是均一、稳定的混合物,均一、稳定的液体不一定就是溶液,例如蒸馏水是均一、稳定的液体,但是蒸馏水属于纯净物,不属于溶液,故B说法错误;
C、溶液不一定都是无色的,有些溶液是有颜色的,例如硫酸铜溶液是蓝色的,氯化铁溶液是黄色的,故C说法错误;
D、饱和溶液降温不一定析出晶体,对于溶解度随温度降低而升高的物质如氢氧化钙,降低温度,氢氧化钙的溶解度变大,溶液变为不饱和溶液,没有晶体析出,故D说法错误;
故选:A。
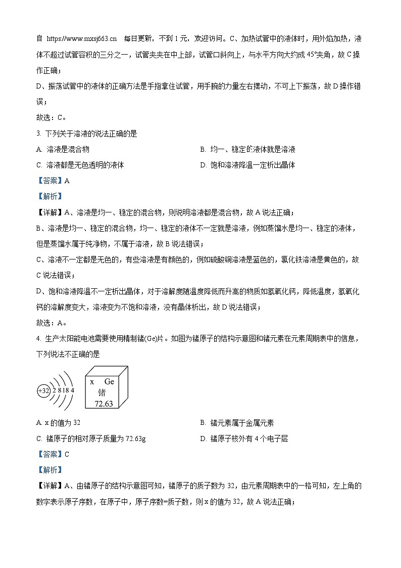
4. 生产太阳能电池需要使用精制锗(Ge)片。如图为锗原子的结构示意图和锗元素在元素周期表中的信息,下列说法不正确的是
A. x的值为32B. 锗元素属于金属元素
C. 锗原子的相对原子质量为72.63gD. 锗原子核外有4个电子层
【答案】C
【解析】
【详解】A、由锗原子的结构示意图可知,锗原子的质子数为32,由元素周期表中的一格可知,左上角的数字表示原子序数,在原子中,原子序数=质子数,则x的值为32,故A说法正确;
B、锗带有金字旁,则锗元素属于金属元素,故B说法正确;
C、由元素周期表中的一格可知,汉字下方的数字表示相对原子质量,相对原子质量的单位是“1”,不是“g”,通常省略,故锗原子的相对原子质量为72.63,故C说法错误;
D、由锗原子的结构示意图可知,锗原子核外有4个电子层,故D说法正确;
故选:C。
5. 下列推理正确的是
A. 酸性溶液的pH<7,则pH<7的溶液显酸性
B. 阳离子带正电荷,则带正电荷的粒子一定是阳离子
C. H2O和H2O2的组成元素相同,则它们的化学性质相同
D. 化学反应通常伴随能量变化,则有能量变化的过程一定是化学反应
【答案】A
【解析】
【详解】A、酸性溶液的pH<7,pH<7的溶液显酸性,故A推理正确;
B、阳离子带正电荷,但是带正电荷的粒子不一定是阳离子,例如质子带正电,故B推理错误;
C、 H2O和H2O2的组成元素相同,但是二者的分子构成不同,则它们的化学性质不同,故C推理错误;
D、化学反应通常伴随能量变化,但是有能量变化的过程不一定是化学反应,例如氢氧化钠溶于水放热,没有新物质生成,属于物理变化,故D推理错误;
故选:A。
6. 如图,下列实验方案能达到实验目的的是
A. 探究氧气浓度对燃烧剧烈程度的影响
B. 验证质量守恒定律
C. 检验蜡烛中是否含有氢元素
D. 除去NaCl溶液中的Na2SO4
【答案】C
【解析】
【详解】A、燃烧的剧烈程度与氧气的浓度、与可燃物的接触面积有关,探究氧气浓度对燃烧剧烈程度的影响,除了氧气浓度不同外,其它条件应均相同,图示中一个为木炭粉在氧气中燃烧,一个为木炭块在空气中燃烧,变量不唯一,不能探究氧气浓度对燃烧剧烈程度的影响,故A不能达到实验目的;
B、质量守恒定律适用于一切化学变化,硝酸钾和水不反应,不能用于验证质量守恒定律,故B不能达到实验目的;
C、将一只干冷的烧杯罩在蜡烛燃烧的火焰上方,烧杯内壁出现水雾,说明蜡烛燃烧生成了水,水是由氢元素和氧元素组成的,根据质量守恒定律,反应前后元素种类不变,反应物氧气中只含有氧元素,则说明蜡烛中含有氢元素,故C能达到实验目的;
D、过量的氯化钡和硫酸钠反应生成硫酸钡沉淀和氯化钠,虽然除去了杂质,但是引入了新的杂质氯化钡(过量),不符合除杂原则,故D不能达到实验目的;
故选:C。
7. 向AgNO3溶液中加入一定质量Mg和Fe的混合物粉末,实验过程及现象如图所示。下列说法正确的是
A. 滤渣中一定含有Mg和Ag,可能含有Fe
B. 滤渣中一定含有Fe和Ag,可能含有Mg
C. 滤液中一定含有Mg(NO3)2、Fe(NO3)2
D. 滤液中一定含有Mg(NO3)2、Fe(NO3)2、AgNO3
【答案】C
【解析】
【分析】根据金属活动性顺序Mg>Fe>H>Ag,将一定量的硝酸银溶液加入一定质量Mg和Fe的混合物粉末中,镁先与硝酸银反应生成硝酸镁和银,待镁反应完全,硝酸银有剩余,铁和硝酸银反应生成硝酸亚铁和银,充分反应后过滤,得到的滤液为浅绿色,则说明铁参与了反应,则说明镁反应完全;向滤渣中加稀盐酸,有气泡产生,则说明滤渣中一定含有铁,则硝酸银一定反应完全,故滤渣中一定含有银和铁,一定不含有镁,滤液中一定含有硝酸镁、硝酸亚铁,一定不含有硝酸银。
【详解】A、由分析可知,滤渣中一定含有Fe和Ag,一定不含有Mg,故A说法错误;
B、由分析可知,滤渣中一定含有Fe和Ag,一定不含有Mg,故B说法错误;
C、由分析可知,滤液中一定含有Mg(NO3)2、Fe(NO3)2,一定不含有硝酸银,故C说法正确;
D、由分析可知,滤液中一定含有Mg(NO3)2、Fe(NO3)2,一定不含有硝酸银,故D说法错误;
故选:C。
8. 2023年“全国两会”的热议话题是“绿色发展”。下列做法不符合“绿色发展”理念的是
A. 污水任意排放B. 垃圾分类回收
C. 节约使用电能D. 种植花草树木
【答案】A
【解析】
【详解】A、污水任意排放,会污染水源,应处理达标后排放,符合题意;
B、垃圾分类回收,可以实现资源的有效利用,减少污染物的排放,保护环境,不符合题意;
C、节约使用电能,可以节约能源,减少化石燃料的使用,减少污染物的排放,保护环境,不符合题意;
D、种植花草树木,可以改善空气质量,保护环境,不符合题意。
故选A。
9. 我国的“酒文化”源远流长,下列酿造过程中发生化学变化的是
A. 粉碎谷物B. 发酵酿酒C. 煮沸冷凝D. 装瓶密封
【答案】B
【解析】
【详解】A、粉碎谷物的过程中没有新物质生成,属于物理变化,该选项不符合题意;
B、发酵酿酒的过程中有新物质生成,属于化学变化,该选项符合题意;
C、煮沸冷凝过程中没有新物质生成,属于物理变化,该选项不符合题意;
D、装瓶密封的过程中没有新物质生成,属于物理变化,该选项不符合题意。
故选B。
10. 掌握科学知识,提高安全意识。下列做法合理的是
A. 雷雨天气大树或高大建筑物下避雨
B. 电器着火时先切断电源
C. 稀释浓硫酸时直接将水倒入浓硫酸中
D. 用燃着的木条检验液化石油气是否泄漏
【答案】B
【解析】
【详解】A、雷雨天气在大树或高大建筑物下避雨,容易遭到雷击,故A做法不合理;
B、电器着火,先断电再灭火,能避免发生触电事故,故B做法合理;
C、稀释浓硫酸时,要把浓硫酸缓缓地沿器壁注入水中,同时用玻璃棒不断搅拌,以使热量及时地扩散,一定不能把水注入浓硫酸中,防止酸液飞溅,故C做法不合理;
D、液化石油气具有可燃性,用燃着的小木条检查容易引起爆炸,所以不能用燃着的木条检验液化石油气是否泄漏,故D做法不合理;
故选:B。
二、填空及简答题(本大题共9个小题;每空1分,共31分)
11. 如图为实验室电解水实验示意图,请回答下列问题.
(1)电解水的化学方程式为_______。
(2)玻璃管b内产生的气体是_______。
(3)打开活塞,检测到两个玻璃管管口都有气体逸出,说明打开活塞前玻璃管内的气体压强______(选填“大于”“小于”或“等于”)外界大气压。
【答案】(1)
(2)氢气##H2 (3)>
【解析】
【小问1详解】
水通电分解生成氢气和氧气,化学方程式为:;
【小问2详解】
电解水实验中,正极产生氧气,负极产生氢气,氧气和氢气的体积比约为1:2,b管产生的气体较多,为氢气;
【小问3详解】
打开活塞,检测到两个玻璃管管口都有气体逸出,说明打开活塞前,生成的气体体积增加,压强增大,玻璃管内的气压>外界大气压。
12. 在中国的传统节日端午节里,人们有吃粽子的习俗。
(1)包粽子用到多种食材,其中糯米富含的营养素是_______。
(2)包粽子用到的食材需要用水清洗干净。生活中常用_______的方法降低水的硬度。
(3)选用粽叶时,北方多用芦苇叶,为使芦苇叶生长茂盛,叶色浓绿,应施用______(选填“氮”“磷”或“钾”)肥。
(4)用铁锅煮粽子是利用了金属的______性。
(5)煮完粽子的锅内壁附着一层油污,在清洗时可加入少量洗洁精去除,这是利用了洗洁精的______作用。
【答案】(1)糖类 (2)煮沸
(3)氮 (4)导热
(5)乳化
【解析】
【小问1详解】
糯米富含淀粉,淀粉属于糖类;
【小问2详解】
生活中煮沸的方法降低水的硬度,加热煮沸时,水中的钙离子、镁离子能够以碳酸钙沉淀、氢氧化镁沉淀的形式从水中析出,从而降低水的硬度;
小问3详解】
氮肥能使作物生长茂盛,叶色浓绿,所以使用氮肥;
【小问4详解】
用铁锅煮粽子是利用了金属的导热性;
【小问5详解】
洗洁精去除油污,利用了洗洁精的乳化作用,能将大油污分散为小油滴随水流冲走。
13. 根据如图所示实验回答问题
(1)甲是酸碱中和反应实验。仪器a的名称是_______;当观察到_____时,说明氢氧化钠与稀盐酸发生了反应;实验中玻璃棒的作用是______。
(2)乙是探究铁生锈条件实验。对比B和C中的现象,可得出铁生锈的条件是______;蒸馏水是经过煮沸并迅速冷却得到的,其中煮沸的目的是_______。
【答案】(1) ①. 胶头滴管 ②. 溶液由红色变为无色 ③. 搅拌,增大反应物之间的接触面积,使反应更快更充分
(2) ①. 与水接触 ②. 除去蒸馏水中溶解的氧气
【解析】
【小问1详解】
由图可知,仪器a的名称是:胶头滴管;
氢氧化钠溶液显碱性,能使无色酚酞试液变红,滴入稀盐酸,氢氧化钠和稀盐酸反应生成氯化钠和水,氯化钠显中性,稀盐酸显酸性,均不能使无色酚酞试液变红,故观察到溶液由红色变为无色时,说明氢氧化钠和稀盐酸发生了反应;
实验中玻璃棒的作用是:搅拌,增大反应物之间的接触面积,使反应更快更充分;
【小问2详解】
B中铁钉与氧气和水接触,生锈,C中铁钉只与氧气接触,不生锈,说明铁生锈需要与水接触;
气体的溶解度随温度的升高而减小,蒸馏水是经过煮沸并迅速冷却得到的,其中煮沸的目的是:除去蒸馏水中溶解的氧气。
14. 在牙膏中,常用轻质碳酸钙粉末作摩擦剂。某化学小组设计的用石灰石制取轻质碳酸钙的过程如图所示(反应条件已略去)。A~F是初中化学常见的物质,其中F俗称烧碱。请回答下列问题:
(1)F的化学式为_______。
(2)反应③的化学方程式为________。
(3)上述转化中未涉及到的基本反应类型是_______。
(4)C的一种用途是_______。
【答案】(1)NaOH
(2)
(3)置换反应 (4)灭火、作溶剂等(合理即可)
【解析】
【分析】A~F是初中化学常见的物质,其中F俗称烧碱,则F为氢氧化钠,D和E反应可生成摩擦剂(碳酸钙)和F(氢氧化钠),氢氧化钙和碳酸钠反应生成碳酸钙沉淀和氢氧化钠,石灰石的主要成分是碳酸钙,①碳酸钙高温分解生成氧化钙和水,②氧化钙和水反应生成氢氧化钙,④氢氧化钙和碳酸钠反应生成碳酸钙沉淀和氢氧化钠,③二氧化碳和氢氧化钙反应生成碳酸钙沉淀和水,则A为二氧化碳,B为氧化钙,C为水,D为氢氧化钙,E为碳酸钠,代入验证,推论合理。
【小问1详解】
F为氢氧化钠,化学式为NaOH;
【小问2详解】
③为二氧化碳和氢氧化钙反应生成碳酸钙沉淀和水,化学方程式为:;
【小问3详解】
①碳酸钙高温分解生成氧化钙和水,该反应符合“一变多”的特点,属于分解反应;
②氧化钙和水反应生成氢氧化钙,该反应符合“多变一”的特点,属于化合反应;
③二氧化碳和氢氧化钙反应生成碳酸钙沉淀和水,该反应不属于基本反应类型;
④氢氧化钙和碳酸钠反应生成碳酸钙沉淀和氢氧化钠,该反应是两种化合物相互交啊混成分生成另外两种化合物,属于复分解反应;
故上述转化中未涉及到的基本反应类型是置换反应;
【小问4详解】
C为水,可用于灭火,也可用作溶剂等。
三、实验探究题(本大题共4个小题;第32小题4分,第33小题6分,第34、35小题各7分,共24分)
15. 果蔬洗涤盐能有效除去水果和蔬菜表面的农药,又能杀菌消毒。如图所示是某品牌果蔬洗涤盐说明书的部分内容,某兴趣小组对果蔬洗涤盐进行了探究。
【提出问题1】食用盐的来源?
【分析讨论】
(1)海水中含有大量的食盐,蒸发海水得到粗盐,粗盐经过溶解、沉淀、_______、蒸发、结晶等处理得到初步提纯的食用盐。
【提出问题2】果蔬洗涤盐中还有什么成分?
【查阅资料】①果蔬洗涤盐的成分除食用盐,还可能有碳酸钠、碳酸氢钠等;
②碳酸钠很稳定,受热不分解;碳酸氢钠不稳定,受热易分解,生成碳酸钠、水和二氧化碳;
③碳酸氢钠不与氯化钙溶液反应。
【作出猜想】猜想一:碳酸钠猜想二:碳酸氢钠猜想三:碳酸钠和碳酸氢钠。
(2)【进行实验】
【表达交流】
(3)实验1:发生反应的化学方程式为_______。
(4)实验2:实验结束时先从试管B中拿出导管,再停止给试管A加热,这样操作的目的是_______。
(5)实验1中的氯化钙溶液换成稀盐酸能否达到实验目的,并说明理由_______。
【反思总结】
果蔬洗涤盐不能直接食用。
(6)生活中使用和存放果蔬洗涤盐时应注意_______。
【答案】(1)过滤 (2) ①. 产生白色沉淀 ②. B中澄清石灰水变浑浊
(3)
(4)防止因先熄灭酒精灯,试管内气压降低,B试管中的澄清石灰水倒流到试管A中,使试管A因骤冷而炸裂
(5)不能,因为碳酸钠和碳酸氢钠均能与稀盐酸反应产生二氧化碳气体
(6)用量适量,低温密封保存
【解析】
【小问1详解】
粗盐的主要成分是氯化钠,氯化钠易溶于水,泥沙不溶于水,粗盐提纯是通过溶解(把不溶物与食盐初步分离)、沉淀、过滤(把不溶物除去)、蒸发(食盐从溶液中分离出来而得到食盐的过程),结晶等处理,可以得到初步提纯;
【小问2详解】
根据实验结论猜想三正确,果蔬洗涤盐中含有碳酸钠和碳酸氢钠;
实验1:取少量果蔬洗涤盐于烧杯中,加适量水溶解,滴加氯化钙溶液,根据碳酸氢钠不与氯化钙溶液反应,碳酸钠和氯化钙反应生成碳酸钙沉淀和氯化钠,则可观察到产生白色沉淀,说明含有碳酸钠;
实验2:根据碳酸钠很稳定,受热不分解;碳酸氢钠不稳定,受热易分解,生成碳酸钠、水和二氧化碳;加热果蔬洗涤盐,碳酸氢钠加热生成二氧化碳气体,二氧化碳能使B中澄清石灰水变浑浊,故可观察到B中澄清石灰水变浑浊,则说说明含有碳酸氢钠;
【小问3详解】
实验1:碳酸钠和氯化钙反应生成碳酸钙沉淀和氯化钠,化学方程式为;
【小问4详解】
实验2:实验结束时先从试管B中拿出导管,再停止给试管A加热,这样操作的目的是防止因先熄灭酒精灯,试管内气压降低,B试管中的澄清石灰水倒流到试管A中,使试管A因骤冷而炸裂;
【小问5详解】
由于碳酸钠、碳酸氢钠都能与稀盐酸反应生成二氧化碳气体,都会观察到产生气泡,所以不能达到实验目的;
【小问6详解】
在使用果蔬洗涤盐时,应注意用量适量,不要加入过量;由于果蔬洗涤盐中的碳酸氢钠不稳定,受热易分解,所以存放时要低温密封保存。
四、计算应用题(本大题共3个小题;第36小题5分,第37小题6分,第38小题7分,共18分。解答时,要求有必要的文字说明、公式和计算步骤等,只写最后结果不得分)
16. 某化学小组将一定量氯酸钾和二氧化锰的固体混合物放在试管中加热制取氧气,试管中固体质量随反应时间的关系如图所示。反应结束后,将剩余固体用水充分溶解,过滤,回收二氧化锰固体,得到100g滤液。请计算:
(1)共制得氧气_______g。
(2)所得滤液的溶质质量分数。
【答案】(1)9.6 (2)解:设生成氯化钾的质量为x,
x=14.9g
则所得滤液的溶质质量分数为,
答:所得滤液的溶质质量分数为14.9%。
【解析】
【小问1详解】
氯酸钾在二氧化锰的催化下加热分解生成氯化钾和氧气,根据质量守恒定律,则共制得氧气的质量为30.0g-20.4g=9.6g;
【小问2详解】
见答案。主要成分:食用盐、……、表面活化剂
使用方法:将本品溶于清水中,将蔬菜水果浸泡其中5分钟,取出再用清水冲洗干净即可。
实验操作
实验现象
实验结论
实验1:取少量果蔬洗涤盐于烧杯中,加适量水溶解,滴加氯化钙溶液
_______
猜想三正确
实验2:
_______
2024年河北省廊坊市安次区中考二模理综试卷: 这是一份2024年河北省廊坊市安次区中考二模理综试卷,共8页。
2024年河北省廊坊市九年级中考一模理综试卷: 这是一份2024年河北省廊坊市九年级中考一模理综试卷,共12页。
2023年中考-河北省-石家庄-四区校联考二模理综+答案: 这是一份2023年中考-河北省-石家庄-四区校联考二模理综+答案,文件包含2023年中考-河北省-石家庄-四区校联考二模理综pdf、2023年中考-河北省-石家庄-四区校联考二模理综答案pdf等2份试卷配套教学资源,其中试卷共17页, 欢迎下载使用。

