2024届湖南省长沙市长郡中学高三下学期第二次模拟考试生物试题(无答案)
展开
这是一份2024届湖南省长沙市长郡中学高三下学期第二次模拟考试生物试题(无答案),共9页。试卷主要包含了细胞周期包括分裂间期和分裂期等内容,欢迎下载使用。
长郡中学2024届模拟试卷(二)
生物学
命题人:长郡中学高三生物备课组
注意事项:
1.答卷前,考生务必将自己的姓名、准考证号填写在答题卡上。
2.回答选择题时,选出每小题答案后,用铅笔把答题卡上对应题目的答案标号涂黑。如需改动,用橡皮擦干净后,再选涂其他答案标号。回答非选择题时,将答案写在答题卡上。写在本试卷上无效。
3.考试结束后,将本试题卷和答题卡一并交回。
一、选择题:本题共12小题,每小题2分,共24分。在每小题给出的四个选项中,只有一项是符合题目要求的。
1.西梅被赋予了“奇迹水果”的美誉,富含膳食纤维、钾、镁、磷、铁、多酚类等多种物质。下列有关西梅果肉细胞中物质组成的叙述,正确的是( )
A.西梅多汁,说明西梅果肉细胞中的水均以自由水形式存在
B.钙、磷、铁属于大量元素,元素在细胞中多以离子形式存在
C.西梅具有促进肠胃蠕动的功效与其细胞中含有丰富的纤维素有关
D.西梅果肉匀浆与斐林试剂反应呈砖红色,说明西梅中含有葡萄糖
2.曲线图是生物学研究中数学模型建构的一种表现形式。下图为某同学绘制的与物质进出细胞有关的一个数学模型,下列说法正确的是( )
A.若X轴表示某植物细胞吸水过程中液泡体积的变化,则Y轴可以表示细胞吸水的能力
B.若X轴表示氧气浓度,则Y轴可以表示变形虫细胞通过胞吞作用运输大分子的速率
C.若X轴表示时间,Y轴表示植物细胞液泡体积的变化,则A点时外界溶液浓度大于细胞液浓度
D.若X轴表示细胞内外葡萄糖的浓度差,Y轴表示红细胞经协助扩散对葡萄糖的运输速率,则限制B点后速率增加的原因可能是氧气浓度
3.下图表示某真核生物细胞内影响基因表达的3种不同途径。下列相关叙述正确的是( )
A.由shRNA形成siRNA主要破坏了氢键,siRNA与mRNA有互补序列
B.图中3种途径以不同方式影响转录过程,从而调控相应基因的表达
C.DNA甲基化导致生物体性状发生的改变不能遗传给后代
D.该生物的遗传信息流动过程可表示为制
4.淀粉酶有多种类型,α-淀粉酶是一种内切酶,可使淀粉内部随机水解,β-淀粉酶是一种外切酶,可使淀粉从末端以两个单糖为单位进行水解。对这两种淀粉酶进行的相关实验结果如图1和图2所示,下列叙述错误的是( )
A.α-淀粉酶水解淀粉的最终产物中有葡萄糖,β-淀粉酶水解淀粉的主要产物为麦芽糖
B.对照组β-淀粉酶在50℃条件下处理1h后,其空间结构完全遭到破坏
C.β-淀粉酶的最适pH值低于α-淀粉酶,在人体胃内β-淀粉酶活性高于α-淀粉酶
D.Ca2+、淀粉与淀粉酶共存时,更有利于较长时间维持β-淀粉酶的热稳定性
5.早稻秧田在寒潮来临前深灌,可起保温防寒作用;施肥后灌水,可起溶肥作用。下列叙述正确的是( )
A.电子的不对称分布使水具有较高的比热容,水温相对不容易发生改变,利于深灌保温
B.水分子之间以氢键相连使水分子具有极性,有利于溶肥促进植物的吸收
C.水在细胞代谢中既可以是反应底物,也可以是代谢产物
D.随着气候变冷,植物细胞内自由水相对含量增加,抗寒能力增强
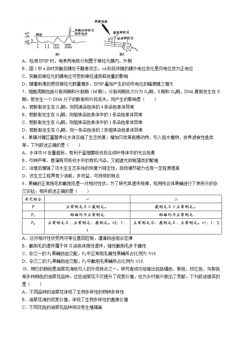
6.突触后膜兴奋后产生EPSP电位,EPSP电位可以总和叠加。突触后膜第一次受到刺激(未达到阈值,阈下刺激)便已经产生EPSP电位。EPSP电位产生后迅速发生衰减,此时若受到第二个刺激,则这两个刺激就会发生叠加,以此类推,多个刺激产生的EPSP会进行总和叠加。叠加的电位一旦达到神经元的阈值(触发动作电位的膜电位临界值),就会爆发动作电位。图1为总和叠加的示意图。图2中刺激单个感觉神经元时能在运动神经元胞体记录到一个EPSP;刺激多个感觉神经元,则会激起一个足够大的EPSP。下列说法错误的是( )
A.检测EPSP时,电表两电极分别置于神经元膜内、外侧
B.图1中a点时突触后膜处于静息状态,cd阶段伴随的膜外电位变化是负电位变为正电位
C.突触后神经元的膜电位可受到神经递质释放量的影响
D.随着刺激的感觉神经元数量增多,EPSP叠加产生的动作电位的幅度随之增大
7.细胞周期包括分裂间期和分裂期(M期),分裂间期依次分为G₁期、S期和G₂期,DNA复制发生在S期。若发生一个DNA分子的断裂和片段丢失,则产生的影响是( )
A.若断裂发生在G₁期,则同源染色体的4条染色单体异常
B.若断裂发生在G₁期,则姐妹染色单体中的1条染色单体异常
C.若断裂发生在G₂期,则姐妹染色单体中的1条染色单体异常
D.若断裂发生在G₂期,则一条染色体的2条姐妹染色单体异常
8.某镇对辖区富营养化水体实施了生态恢复:增加贝类等底栖动物、引入挺水植物、放养滤食性鱼类等。下列叙述正确的是( )
A.水体中N含量超标,有利于蓝细菌吸收后合成叶绿体中的光合色素
B.引种芦苇、香蒲既可吸收水中的有机污染,又能遮光抑制藻类的繁殖
C.治理后增强了该水生生态系统的恢复力稳定性,自我调节能力也有一定程度提高
D.该生态工程具有少消耗、多效益、可持续的特点
9.果蝇的正常刚毛和截刚毛是一对相对性状。为了研究其遗传规律,现用纯合体果蝇进行下表所示的杂交实验。相关叙述正确的是( )
A.这对相对性状受两对等位基因控制,遵循自由组合定律
B.截刚毛的遗传属于伴X染色体隐性遗传,雄性截刚毛多于雌性
C.杂交一的F2果蝇自由交配,F3中正常刚毛雌性果蝇所占比例为7/16
D.杂交二的F2果蝇自由交配,F3中截刚毛果蝇所占比例为1/16
10.绚烂的颜色是油菜花海吸引人的外观特点之一。研究者成功培育出包括橘色、紫色、玫红色、乌紫色等多种颜色的油菜花品种。这些油菜花不仅提升了观赏价值,也为乡村振兴做出了贡献。下列叙述错误的是( )
A.不同品种的油菜花体现了生物多样性的物种多样性
B.油菜花海的观赏价值,体现了生物多样性的直接价值
C.不同花色的油菜花品种间没有生殖隔离
D.突变和基因重组为油菜花的进化提供了原材料
11.2023年12月1日是第36个“世界艾滋病日”,活动主题是“凝聚社会力量合力共抗艾滋”。艾滋病是由HIV病毒引起的疾病,下列关于艾滋病及HIV的叙述,错误的是( )
A.HIV会将RNA和蛋白质注入到辅助性T细胞中
B.人体感染HIV后,辅助性T细胞的数量会立即迅速下降
C.AIDS患者的体液免疫和细胞免疫功能均会降低
D.可通过检测核酸或者抗体来判断人体是否感染HIV
12.自然情况下某水库罗非鱼的环境容纳量为K₀。下图为调查期间罗非鱼种群数量变化图,已知调查期间有人在此放生过某种生物。据图分析以下说法错误的是( )
A.该罗非鱼种群数量在a~c增长,c~e下降,e之后波动
B.其增长率先增大后逐渐减小至零
C.出现图示波动可能与b点时出现强干扰有关
D.该罗非鱼最终的环境容纳量在K2附近
二、选择题:本题共4小题,每小题4分,共16分。每小题备选答案中,有一个或一个以上符合题意的正确答案。每小题全部选对得4分,少选得2分,多选、错选、不选得0分。
13.过氧化物酶体是一种内含过氧化氢酶等氧化酶类的单层膜细胞器,发生过程为:内质网出芽形成前体膜泡,然后过氧化物酶体的膜蛋白掺入;具有特定分选信号的基质蛋白借助信号序列与膜受体结合后进入形成成熟的过氧化物酶体。下列叙述错误的是( )
A.过氧化物酶体与溶酶体均能水解有机物
B.膜蛋白的掺入为基质蛋白输入提供基础
C.分选信号与基质蛋白在过氧化物酶体中行使功能无关
D.过氧化物酶体膜上的脂质和蛋白质分别在内质网、核糖体上合成
14.为探讨苦草的竞争和福寿螺的捕食对狐尾藻的影响,研究人员进行了实验,结果如图所示。下列叙述正确的是( )
A.苦草的竞争对狐尾藻的生长有显著抑制作用
B.福寿螺的捕食抑制狐尾藻的生长但与捕食强度无关
C.混种条件下,福寿螺的捕食对苦草的生物量有显著影响
D.福寿螺对于食物不具有选择性
15.一定浓度的NaCl溶液会抑制胚根的生长。JA和乙烯是植物生长过程中的重要激素,为探究盐胁迫下,JA和乙烯的相互作用机制,研究者按下表分组处理萌发的水稻种子,①组加入等量的清水,②~⑦组加入等量等浓度的NaCl溶液,结果如下表。下列说法错误的是( )
A.在盐胁迫条件下,JA和乙烯对水稻胚根生长均有促进作用
B.在盐胁迫条件下,JA和乙烯在抑制水稻胚根生长过程中具有协同作用
C.乙烯合成抑制剂对JA导致的水稻胚根生长抑制几乎无缓解作用
D.JA最可能是通过促进乙烯的合成间接抑制水稻胚根生长的
16.自然界中很少出现蓝色的花,天然蓝色花产生的主要原因是花瓣细胞液泡中花青素在碱性条件下显蓝色。我国科学家利用链霉菌的靛蓝合成酶基因(idgS)及其激活基因(sfp)构建基因表达载体(如下图,PmeⅠ、BamHⅠ、SpeⅠ、SacⅠ为不同限制酶),通过农杆菌转化法导入白玫瑰中,在细胞质基质中形成稳定显色的靛蓝。下列说法不正确的是( )
A.上述获得蓝色玫瑰的方案中需转入能调控液泡pH的基因
B.将sfp基因插入Ti质粒时使用的限制酶是PmeⅠ和BamHⅠ
C.sfp和idgS基因表达时分别以T-DNA的不同链为模板进行转录
D.农杆菌可将Ti质粒上的T-DNA整合到白玫瑰细胞质基因组中防止基因扩散
三、非选择题:本题共5小题,共60分,考生根据要求作答。
17.(12分)为研究Mg2+对光合作用的影响,研究者进行了一系列的研究。请回答下列问题。
(1)叶绿素主要吸收______光。研究发现叶肉细胞的光合能力的昼夜节律不但与环境光照条件的变化有关,还与细胞内相关生理周期有关。叶绿体中的Mg2+氵浓度呈现出同样的昼夜波动规律,而光合色素含量无此变化,据此推测Mg2+(填“是”或“不是”)通过影响色素含量进而影响光合能力。若要验证该推论,可以利用____________(溶剂)提取,测定其含量及变化情况。
(2)为了进一步确定Mg2+影响光合能力的机理,研究者研究发现,Mg2+是Rubisc酶(催化五碳糖与CO2反应的酶)的激活剂,Rubisc酶活性随叶绿体内Mg2+浓度增大而增强,据此推测植物在缺Mg2+的条件下,光合速率下降的原因有__________________________________________(写出2点)。
(3)为探究叶绿体中Mg2+节律性波动的原因,对多种突变体水稻进行实验。通过检测,野生型、突变体MT3(MT3蛋白缺失,MT3蛋白为Mg2+转运蛋白)的叶绿体中Mg2+含量变化如右图所示,该结果可说明:MT3蛋白缺失,导致Mg2+进入叶绿体的效率降低;____________________________________(写出两点)。
(4)另一株突变体OS(OS蛋白缺失),叶绿体中Mg2+含量显著升高。据此,对MT3蛋白、OS蛋白的作用关系,研究者提出以下两种假设:
假设1:OS蛋白抑制MT3蛋白,从而影响Mg2+运输至叶绿体内。
假设2:______________________________。
若假设1是正确的,则野生型和不同突变体的叶绿体中Mg2+含量最高的是______。
A.野生型B.突变体MT3
C.突变体OSD.双突变体OM(OS蛋白、MT3蛋白均缺乏)
18.(12分)遗传性视网膜变性患者成年期会出现严重视力下降,对其遗传机制进行研究。
(1)根据图1所示两个患者家系判断,该病的遗传方式为______遗传。
(2)研究发现该病与多种基因相关。
①为筛查出各种致病基因,选择______(填“有”或“无”)亲缘关系的331位患者进行检测。
②发现该病与8号染色体上的R基因有关。由于人体中常发生由Alu序列插入基因引发的突变,研究者扩增患者R基因,电泳筛选相对分子质量______(填“大”或“小”)的产物进行测序,确认R基因存在插入突变(记为R1基因)。图1中甲家系的Ⅰ代均为R1杂合子,Ⅱ代均为R1纯合子,乙家系的Ⅰ1与Ⅱ1均为R1的杂合子,由此可初步确定由R1引起患病的是图1中______的家系。
③R基因存在另一突变(记为R2基因)。发现乙家系Ⅰ2和Ⅱ1均为R2的杂合子,推测R2不具有单独致病性但与发病相关。以下调查结果可作为该推测成立证据的是______(多选)。
a.健康组存在R2纯合子和杂合子b.老年期R2纯合子未发现患病可能性
c.患者组部分个体的基因型是RR2d.患者组R2基因频率明显高于健康组
(3)R蛋白功能异常将导致视网膜感光细胞凋亡。R蛋白的氨基末端结合细胞中聚合的微管蛋白,羧基末端与稳定细胞结构有关。为进一步确定R蛋白中与聚合微管蛋白的结合区域,扩增得到3种不同长度的R基因片段,分别导入受体细胞,按照图2-a步骤进行实验,结果如图2-b所示。
实验结果说明:____________________________________。
(4)R蛋白由2156个氨基酸组成,R1、R2蛋白分别缺失羧基端的796、224个氨基酸。检测发现乙家系Ⅱ1的感光细胞中同时存在R1蛋白和R2蛋白。综合以上信息,从分子与细胞水平推测乙家系Ⅱ:患病原因:____________________________________。
19.(12分)肥胖型2型糖尿病是一种因胰岛素抵抗或其他因素引起的疾病。为了探究大黄黄连泻心汤对肥胖型2型糖尿病小鼠的影响,连续高脂饮食饲喂构建模型小鼠。为评估模型是否构建成功,以正常小鼠为对照进行检测。图1和图2分别表示灌胃葡萄糖和腹腔注射胰岛素后的相关指标。对模型小鼠用3种不同剂量的大黄黄连泻心汤进行实验,胰岛素抵抗指数如下表。
回答下列问题:
(1)胰岛素抵抗是指组织细胞对胰岛素的敏感性下降,表现为胰岛素很难与组织细胞表面的______结合,使组织细胞对葡萄糖的转运摄取能力______,导致患2型糖尿病。
(2)图1和图2是模型小鼠构建成功的相关指标,模型小鼠对应的是______曲线,据图分析,成功构建的模型小鼠应具备的生理特征是______________________________。
(3)罗格利酮片是一种常用的治疗糖尿病的药物,对模型小鼠处理时,设置C组作对照,C组的作用是________________________;分析表中数据可以得出的结论是______________________________。
20.(12分)空心莲子草曾作为家畜饲料在湖南省引种、推广,其适应能力强,肆意扩散带来了严重的后果。研究人员尝试引进空心莲子草原产地的专一性天敌跳甲来治理空心莲子草的危害,效果甚微。为探究原因,研究者开展了以下研究:对种植被跳甲成虫取食过的空心莲子草的土壤取出后进行处理,再将新的植物移栽到上述土壤中,在无跳甲环境中培养一段时间后检测这些植物的生长状况,结果如图1所示;再将若干新孵化的跳甲幼虫接种到各组叶片上,培养一段时间后检测这些植物的抗虫水平,结果如图2。回答下列问题。
(1)空心莲子草与本土莲子草的关系为______。空心莲子草会影响入侵地的生物多样性,导致生态系统的______降低。
(2)由图1得出的结论是被跳甲成虫取食的空心莲子草根际微生物对本土莲子草具有抑制作用,而对空心莲子草没有抑制作用,分析的依据是____________。由图2可得到的结论是____________。由此可推测昆虫和土壤生物协同影响植物入侵。
(3)在图1实验基础上再设计一个实验,证明“跳甲成虫取食能够增强空心莲子草根际微生物对本土莲子草生长的抑制”。请简要写出实验思路:__________________。
(4)基于本实验的结果,某同学提出可直接引进空心莲子草的原产地草根际微生物与跳甲一起治理空心莲子草入侵。请问此建议是否合理及理由:__________________。
21.(12分)慢性乙型肝炎由乙肝病毒(HBV)感染引起,HBV在患者体内持续存在且含量较高,不易治疗。为研发能够治疗HBV的疫苗,研究者进行了系列实验。
(1)科研人员用HBV外壳蛋白E肽免疫正常小鼠,小鼠体内的抗原呈递细胞将E肽作为抗原吞噬、处理、呈递给______细胞,通过体液免疫途径产生E抗体,抑制HBV对机体细胞的侵染。
(2)为治疗慢性乙肝,利用转基因技术获得了E-B细胞(识别E肽,可产生E抗体的B淋巴细胞),用E肽对应的DNA序列设计了治疗性疫苗S。获得治疗性疫苗S有两种途径。
①途径一:构建HBVE肽工程菌:将E肽基因转入酵母菌细胞获取外壳蛋白E肽。工业化发酵生产E肽的过程一般包括菌种的选育、______、培养基的配制、灭菌、接种、发酵、产品的分离、提纯等方面,将工程菌接种至发酵罐内进行扩增,培养过程中可定期取样并使用细菌计数板对______(填“菌体”或“菌落”)进行直接计数,以评估增殖情况。
②途径二:构建E肽乳腺反应器,将E肽基因与______等调控元件重组构建基因表达载体,将基因表达载体通过______方法将其导入奶牛受精卵,促使发育成转基因小牛,从乳汁中获取E肽。
(3)为检测疫苗S的作用效果,以慢性乙肝患病小鼠为材料,分组进行下表所示处理,检测结果见图1。
①比较上述检测结果,说明移植E-B细胞及注射S疫苗______(填“能”或“不能”)治疗慢性乙肝,依据是____________。
②为验证疫苗S发挥作用是否受HBV影响,研究者对正常野生型小鼠和HBV含量高的患病小鼠均注射疫苗S,检测体内B细胞的分化情况,结果如图2。据图分析,患病小鼠体内由于HBV含量高,____________,导致疫苗效果不佳。
杂交组合
一
二
P
正常刚毛♀×截刚毛。
截刚毛♀×正常刚毛。
F1
雌雄均为正常刚毛
雌雄均为正常刚毛
F2
正常刚毛♀:正常刚毛:截刚毛。=2:1:1
正常刚毛우:截刚毛♀:正常刚毛。=1:1:2
组别
①对照组1
②对照组2
③乙烯组
④乙烯+JA合成抑制剂
⑤JA组
⑥JA+乙烯合成抑制剂
⑦乙烯+JA组
胚根长度(cm)
9.01
8.02
4.80
8.02
4.80
4.81
3.92
普通小鼠
肥胖型2型糖尿病模型小鼠
A
B
C
D
E
F
处理
蒸馏水
蒸馏水
罗格利酮片
低剂量
中剂量
高剂量
胰岛素抵抗指数
2.2
11.3
5.1
8.2
6.4
4.8
组别
处理
I
无
Ⅱ
移植E-B细胞
Ⅲ
移植E-B细胞并在第0、13、27天注射疫苗S
相关试卷
这是一份2024届湖南省长沙市长郡中学高三模拟试卷(一)生物试题,文件包含生物试卷高三长郡一模pdf、生物答案高三一模pdf等2份试卷配套教学资源,其中试卷共11页, 欢迎下载使用。
这是一份2024届湖南省长沙市长郡中学高三模拟试卷(一)生物试题,文件包含生物试卷高三长郡一模pdf、生物答案高三一模pdf等2份试卷配套教学资源,其中试卷共11页, 欢迎下载使用。
这是一份2024届湖南省长沙市长郡中学高三一模生物试题,共10页。

