河南省濮阳市新高中创新联盟TOP20名校2023-2024学年高一下学期5月调研考试生物试卷(Word版附解析)
展开生物学
全卷满分100分,考试时间75分钟
注意事项:
1.答卷前,考生务必将自己的姓名,准考证号填写在答题卡上,并将条形码粘贴在答题卡上的指定位置。
2.回答选择题时,选出每小题答案后,用铅笔把答题卡上对应题目的答案标号涂黑。如需改动,用橡皮擦干净后,再选涂其他答案标号。回答非选择题时,将答案写在答题卡上。写在本试卷上无效。
3.考试结束后,将本试卷和答题卡一并收回。
一、选择题:本题共15小题,每小题2分,共30分。每小题只有一个选项符合题目要求。
1.豌豆花是两性花,孟德尔用豌豆作为实验材料进行研究,提出了两大遗传定律。下列叙述正确的是( )
A.孟德尔先对多对相对性状的遗传进行研究,再对一对相对性状的遗传进行研究
B.自花传粉植物所有性状的遗传都遵循孟德尔遗传定律
C.选异花传粉的植物为材料进行杂交实验可能比选自花传粉的植物操作更简单
D.自然状态下,杂合子豌豆自交后代都会出现3:1的性状分离比
2.豌豆豆荚的形状受一对等位基因A、a控制,豆荚饱满对不饱满为完全显性。将某豌豆群体中等量的豆荚饱满植株(♀)与不饱满植株(♂)作为亲本进行杂交,所有植株产生后代数量相等,F1中豆荚饱满植株和不饱满植株的比例为7:1,则亲本的豆荚饱满植株中基因型为Aa的植株所占的比例为( )
A.1/8B.3/4C.1/4D.1/2
3.某两性花植物的花色受两对等位基因(用基因A/a、B/b表示)控制且基因A与花瓣色素的合成有关,用白花植株和黄花植株为亲本进行杂交,F1全为红花,F1自交所得F2中红花:白花:黄花=9:4:3。下列分析错误的是( )
A.该植物花色的遗传遵循基因的自由组合定律
B.亲本基因型为aaBB和AAbb,F2中黄花植株的基因型有2种
C.在F2红花植株中,纯合子所占比例为1/9
D.在F2白花植株中,自交后代不发生性状分离的个体所占比例为1/2
4.遗传性脑智力超常型孤独症属于伴X染色体显性遗传病。下列关于该遗传病特点的叙述,错误的是( )
A.不考虑基因突变,患者的双亲中至少有一人患该病
B.患者中女性多于男性,女患者的父亲不一定患病
C.患者中部分女性患者的病症可能轻于男性患者
D.女性患者与正常男性婚配的后代中,女性都是患者,男性均正常
5.下列关于生物伴性遗传和性别决定的叙述,正确的是( )
A.生物性染色体上的基因均与性别决定有关,有性别之分的生物都有性染色体
B.XY型性别决定方式只在动物中出现,植物中无此方式
C.根据伴性遗传的规律,可以推算后代的患病概率,指导优生
D.ZW型性别决定的生物,雌性均为纯合子
6.为了探究生物遗传物质的本质是蛋白质还是DNA,赫尔希和蔡斯利用放射性同位素35S和32P,分别标记T2噬菌体的蛋白质和DNA,并让其去侵染大肠杆菌。下列关于该实验的叙述,正确的是( )
A.可以用14C和18O代替35S和32P对T2噬菌体进行标记
B.35S组的子代噬菌体不含35S,说明蛋白质不是遗传物质
C.用标记好的T2噬菌体去侵染肺炎链球菌可得到相同的结论
D.整个实验中在标记噬菌体阶段,需用含35S或32P的培养基培养大肠杆菌
7.某双链DNA包含2000个碱基对,其中有腺嘌呤400个,用32P标记该DNA分子中的磷酸基团后将其放入不含32P的培养液,让其复制三次(复制的条件完全具备,且各种脱氧核苷酸数量足够),下列叙述正确的是( )
A.该双链DNA分子中A:T:G:C=2:2:3:3
B.第三次复制需要消耗鸟嘌呤脱氧核苷酸和胸腺嘧啶脱氧核苷酸的数量比为4:1
C.该DNA分子复制时先全部解旋再逐一复制,所需的酶有解旋酶和DNA聚合酶
D.经过三次复制后,两条链都带有32P标记的DNA有2个,不含有32P标记的DNA有6个
8.分别用含有14NH4Cl和15NH4Cl的培养液培养大肠杆菌,得到的DNA分子分别为14N/14N-DNA和15N/15N-DNA。将15N/15N-DNA大肠杆菌转移到含14N的培养基上连续繁殖2代,经离心分离得到的结果如图所示(子Ⅰ代和子Ⅱ代分别记为Ⅰ、Ⅱ)。下列叙述错误的是( )
A.大肠杆菌DNA复制过程中所需要的原料来自大肠杆菌细胞
B.根据Ⅰ代复制结果可知DNA复制方式一定不是全保留复制
C.Ⅱ代每个大肠杆菌中有一半的DNA来自亲代,一半是新合成的
D.Ⅱ代大肠杆菌中部分DNA的一条链是14N、另一条链是15N,部分DNA的两条链都是14N
9.图甲和图乙表示真核细胞中核基因表达的相应过程。下列叙述正确的是( )
A.完成图甲和图乙所示的过程都需要RNA聚合酶参与,都需消耗能量
B.基因表达过程中图甲和图乙所示过程进行的场所不同,且先完成过程乙、再完成过程甲
C.图甲和图乙所示过程中都有氢键的形成和断裂,都存在A-U之间的配对
D.完成图甲和图乙所示的过程中都需要载体将原料运输到模板链上
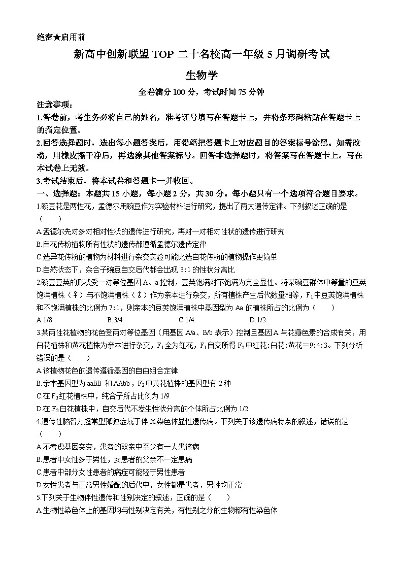
10.科学家克里克首先预见了遗传信息传递的一般规律,并于1957年提出了中心法则;随着研究的不断深入,科学家对中心法则作出了补充。如图是中心法则的图解。下列叙述正确的是( )
A.能完成过程①的生物不一定都有细胞核
B.由于HIV只含有RNA一种核酸,因此既可以完成过程③,也可以完成过程④
C.自然条件下,所有生物遗传信息的传递过程不一定都发生在细胞中
D.不管是真核细胞还是原核细胞,基因表达的产物都需要由过程⑤来生成
11.人体细胞中两种基因对性状的控制过程可表示如下,下列叙述正确的是( )
基因1RNA1血红蛋白镰刀状红细胞 基因2RNA2酪氨酸酶黑色素
A.基因1和基因2控制合成的血红蛋白和黑色素都是蛋白质
B.人体未成熟的红细胞中有基因1没有基因2
C.正常红细胞变成镰刀状的根本原因是控制血红蛋白合成的基因发生了突变
D.基因1和基因2都是通过控制蛋白质的结构来直接控制人体性状的
12.真核细胞在发生细胞分裂的过程中,有时会发生基因突变、基因重组,有时也发生染色体变异。下列叙述正确的是( )
A.细胞只有在分裂过程中才会发生基因突变,基因突变可以在光学显微镜下观察到
B.基因型为Aa的个体自交,子代中出现基因型为AA、Aa、aa的个体是基因重组的结果
C.父母正常而生有患21三体综合征的儿子,一定是父亲减数分裂Ⅰ后期有异常所致
D.基因突变、基因重组和染色体变异虽都是可遗传变异,但不一定都能遗传给子代
13.二倍体植物洋葱的体细胞中有16条染色体,用洋葱根尖可以作为“低温诱导植物细胞染色体数目的变化”实验材料。下列关于该实验的叙述,正确的是( )
A.用低温诱导根尖的分生区和成熟区细胞都可以让一部分细胞中的染色体数目加倍
B.为了提高实验的成功率,处理洋葱根尖的温度越低越好、时间越长越好
C.剪取诱导处理的根尖0.5~1cm,放入解离液中浸泡0.5~1h可以固定细胞的形态
D.在显微镜下观察装片,可能会在视野中找到染色体数为16、32、64的细胞
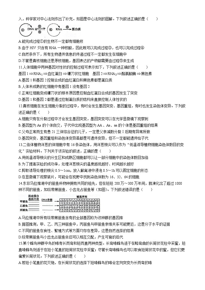
14.东非马拉维湖中的丽鱼科物种拥有共同的祖先,但在短短200万~300万年间,就演化出了超过1000种不同的丽鱼,如纵带黑丽鱼、小齿龙占丽鱼等(如图)。下列叙述错误的是( )
A.马拉维湖中所有纵带黑丽鱼含有的全部基因称为该种群的基因库
B.据图推测,甲、乙、丙三种丽鱼中,丙丽鱼与甲丽鱼亲缘关系可能更近,这是分子水平的证据
C.不同的丽鱼在食性、繁殖方式等方面均存在差异,这是自然选择的结果
D.纵带黑丽鱼与小齿龙占丽鱼依旧可以相互交配,产生可育的后代
15.某个蜂鸟种群中鸟的喙有长而弯和短而直两种类型。长弯喙蜂鸟适于在略弯曲的长筒状花柱中采蜜,短直喙蜂鸟则适于在短小笔直的短筒状花柱中采蜜;尽管长弯喙蜂鸟也可以取食短筒状花中的蜜,但它们更偏爱长筒状花。下列叙述正确的是( )
A.若短小笔直的花灭绝,在长筒状花的选择下短喙蜂鸟的喙会定向突变为长而弯的喙
B.长弯喙蜂鸟和短直喙蜂鸟的差异体现了生物多样性中的物种多样性
C.即使蜂鸟发生了有害的基因突变,也可能为其生物进化提供原材料
D.蜂鸟之间,蜂鸟与其他物种之间,蜂鸟与环境之间都存在协同进化
二、选择题:本题共5小题,每小题3分,共15分。在每小题给出的四个选项中,有两个或两个以上选项是符合题目要求的,全部选对得3分,选对但选不全得1分,有选错得0分。
16.图1为某雌性哺乳动物减数分裂不同时期每条染色体上DNA的含量变化关系,图2表示该动物(基因型为AaBb)产生配子过程中某一时期的细胞分裂图。下列有关叙述正确的是( )
A.图1中AB段发生于细胞分裂前的间期,核内出现染色体
B.图1中处于BC段的时期只有整个减数分裂Ⅰ和减数分裂Ⅱ的前期
C.图2中的细胞形成的原因可能是发生了基因突变或基因重组
D.若不发生其他任何变异,该雌性哺乳动物能形成4种基因型的卵细胞
17.据最新报道,碱基家族添了新成员,科学家合成了P、B、Z、S四种新的碱基,它们的配对原则是Z配P,S配B,并都是通过三个氢键连接。科学家将这四种合成碱基与天然碱基结合,得到了合成DNA,其与天然DNA拥有相同属性,能保持稳定性。下列叙述错误的是( )
A.合成DNA以磷酸和脱氧核糖交替连接为基本骨架,具有稳定的双螺旋结构
B.同等长度的合成DNA与天然DNA相比,二者储存的遗传信息量基本相同
C.多个同等长度的合成DNA中,含有新碱基对越多的合成DNA稳定性越低
D.若有一个环状合成DNA,则该合成DNA中碱基A和碱基T的数量仍然相等
18.某品系小鼠的雄性个体有白色和黑色两种毛色,雌性个体有白色、黑色和黑白嵌合(如图所示)三种毛色,毛色由位于X染色体上的一对等位基因B(黑色)和b(白色)控制。黑白嵌合雌鼠是由于胚胎发育早期体细胞的两条X染色体中有一条随机失活造成的,研究表明,雌鼠的X染色体随机失活与DNA甲基化密切相关(不考虑X、Y染色体同源区段)。下列叙述错误的是( )
A.表观遗传现象中基因的碱基序列未发生改变,属于不可遗传变异
B.雌鼠的X染色体上的DNA甲基化而使其随机失活是一种表观遗传现象
C.黑白嵌合雌鼠体内一部分细胞表达黑色基因,一部分细胞表达白色基因
D.黑白嵌合雌性小鼠和黑色雄鼠杂交产生的子代中黑白嵌合雌性小鼠占比为1/2
19.二倍体西瓜的染色体数为22条,按如图所示的方法可培育得到三倍体无子西瓜。下列叙述错误的是( )
A.将二倍体西瓜幼苗用秋水仙素处理后得到的四倍体均为纯合子
B.该过程中两次将二倍体西瓜植株做父本对母本传粉,其作用相同
C.二倍体西瓜和四倍体西瓜杂交虽然得到了三倍体种子,但二者之间存在生殖隔离
D.三倍体西瓜果实无子的原因是三倍体植株中无同源染色体,不能进行正常的减数分裂
20.现有1000只某品种的昆虫迁入某岛屿中,其中基因型为AA的个体有550只,基因型为Aa的个体有300只,基因型为aa的个体有150只,昆虫个体进行自由交配,且每只昆虫的繁殖能力相同。已知以上昆虫种群的基因型与对应的个体数与在该岛屿上人为种植的豌豆群体的正好相同。如果均不考虑自然选择和突变,这些昆虫和豌豆群体都繁殖2代后,下列叙述正确的是( )
A.昆虫种群中A的基因频率为70%,Aa的基因型频率为42%
B.豌豆种群中A的基因频率为70%,Aa的基因型频率为7.5%
C.由此推断昆虫种群没有发生进化,而豌豆种群发生了进化
D.该昆虫种群中基因型为AA、Aa和aa的不同个体体现了生物的基因多样性
三、非选择题:本题共5小题,共55分。
21.(12分)某种植物的花色有红花、粉红花和白花三种表型,显性基因A、D共同控制红色色素的合成,位于2号染色体上的b基因为修饰基因,基因型bb能彻底淡化色素,使植株表现为开白花,基因型Bb能部分淡化色素,使植株表现为开粉红花。不考虑任何变异,回答下列问题:
(1)有一株纯合白花植株甲与已知基因型为aaBBdd的植株杂交得到F1,F1的花色均为粉红花,则纯合白花植株甲的基因型为______,F1的基因型为______。
(2)为进一步探究基因A、D是否位于2号染色体上,请选择题干中出现的植株作为实验材料,设计一次杂交实验,完成相应的实验探究。
实验思路:________________________________________________。
实验结果及结论:(表型及比例都要写出)
①若______,则A、D均不位于2号染色体上且分别位于两对同源染色体上;
②若______,则A、D均不位于2号染色体上且位于同一对同源染色体上;
③若______,则A、D只有一个基因位于2号染色体上;
④若______,则A、D基因均位于2号染色体上。
22.(10分)图1中甲是果蝇体细胞示意图,乙是果蝇细胞中部分染色体在细胞分裂中的行为。图2是果蝇细胞内染色体数目的变化曲线,其中Ⅰ、Ⅱ、Ⅲ表示不同的生理过程。回答下列问题:
(1)由图1甲细胞可知果蝇在减数分裂过程中可形成______个四分体,一个染色体组中有______条染色体,图甲基因型的果蝇减数分裂产生的配子中,不考虑基因突变和染色体变异,含BCD基因的配子所占比例为______。
(2)图1乙细胞对应图2中的______(用字母表示)段,乙细胞中有______个核DNA分子,图2Ⅱ过程中发生染色体数目加倍的原因是______;在Ⅲ过程中,细胞中始终满足染色体数:核DNA分子数=1:1的时期是______(用字母表示)段。
(3)实验过程中,发现一只雄性果蝇(XBY)与一只雌性果蝇(XbXb)的后代中,有一只基因型为XBXbY的变异个体。经分析发现是某一亲本产生的配子发生异常所致,若不考虑基因突变,该亲本产生配子时发生异常的时期对应图2中______(用字母表示)段,具体的原因是____________(写出具体的异常分裂过程)。
23.(11分)如图是某家族甲、乙两种单基因遗传病的遗传系谱图,甲病相关基因用A/a表示,乙病相关基因用B/b表示,其中一种病为伴性遗传病(不考虑X、Y染色体的同源区段),正常人群中甲病致病基因携带者的比例为2/11。回答下列问题:
(1)分析上图可知,乙病的遗传方式是______,判断理由是____________。
(2)Ⅲ3的基因型为______,Ⅲ3与一正常男性婚配,生育一个女儿,该女儿患病概率为______,生育一个两病均患的孩子的概率为______。
(3)为积极响应国家“三胎”政策,Ⅱ1和Ⅱ2打算再生一个孩子,则他们生育一个两病兼患的孩子的性别是______,概率是______,为了生育一个健康的孩子,Ⅱ1和Ⅱ2打算进行遗传诊断以预测胎儿的患病的情况,需要进行基因检测的是______(填“Ⅱ1”或“Ⅱ2”),需检测的相关患病基因是______(填“A/a”“B/b”或“A/a和B/b”)。
24.(11分)剪接体主要由RNA和蛋白质组成,真核细胞的基因经转录会产生前体mRNA,内含子(不编码蛋白质的序列)转录的RNA片段会被剪接体切除并快速水解,外显子(编码蛋白质的序列)转录的RNA片段会相互连接形成成熟mRNA,相关过程如图所示。研究发现癌细胞需要大量的剪接以实现快速增殖。回答下列问题:
(1)由图可知,剪接体作用于mRNA前体链中的______键。
(2)转录时,RNA聚合酶沿模板链的______(填“5′端→3′端”或“3′端→5′端”,下同)移动;翻译时,核糖体沿成熟mRNA链的______移动。
(3)通常一个成熟mRNA链上可结合多个核糖体,其意义是____________。若某成熟mRNA最终编码的蛋白质结构发生了改变,不考虑变异,结合图示过程判断其可能的原因是____________。
(4)已知大肠杆菌的基因编码区没有内含子序列,请结合图示和大肠杆菌的细胞结构特点从以上两个方面分析大肠杆菌可以边转录边翻译的原因:____________。研究发现,大肠杆菌的核糖体每秒可翻译15个氨基酸,这就意味着核糖体沿着mRNA每秒至少可转位约______个核糖核苷酸。
(5)癌细胞比正常细胞需要更加大量的剪接,这一现象引起了研究者的高度关注。试提出一个治疗癌症的新思路:__________________。
25.(11分)通常,雄蚕食桑叶少且蚕丝质量好,因而蚕农喜欢只养雄蚕。S品系家蚕是人工构建的家蚕品系,构建过程如图所示。图中a、b为隐性纯合致死基因,呈连锁状态的基因(同一条染色体上的基因)间无互换。S品系家蚕可作种蚕和普通蚕杂交,用于家蚕的制种。回答下列问题:
(1)为建立稳定且保留有致死基因的家蚕品系,致死基因______(填“可能”或“不可能”)位于W染色体的非同源区段上,原因是______。
(2)科研人员用γ射线处理构建的家蚕品系,图中过程①改造Z染色体时所引发的变异称为______,过程②改造W染色体时所引发的变异称为染色体结构变异中的______。
(3)S品系家蚕的基因型有______种,分别为______。S品系雄蚕作种蚕时,基因型为______,普通雌蚕基因型为______,二者杂交后代中只有______(填“雄性”或“雌性”)家蚕。
(4)已知OS和s为一对等位基因,正常蚕(OS)的体表不透明,油蚕(s)的蚕体透明。研究表明,s基因位于家蚕的Z染色体上,W染色体上无相应基因。若要通过杂交实验证明s基因仅位于Z染色体上,则其杂交亲本的基因型最好选择______。
新高中创新联盟TOP二十名校高一年级5月调研考试·生物学
参考答案、提示及评分细则
1.C 在分析生物性状时,孟德尔首先只针对一对相对性状的遗传规律进行研究,然后再研究多对性状的遗传规律,这是孟德尔获得成功的原因之一,A错误;孟德尔遗传定律虽然是从研究豌豆性状的遗传开始的,但它适用于真核生物细胞核基因的遗传,自花传粉植物的性状必须由细胞核基因控制才遵循孟德尔遗传定律,细胞质中的基因控制的性状不遵循,B错误;选异花传粉的植物进行杂交实验可以不用去雄,只需要及时对母本套袋,操作上比选自花传粉的植物更简单,C正确;只有一对等位基因控制一对相对性状且完全显性时,杂合子豌豆自交的后代才出现3:1的性状分离比,若为不完全显性或两对等位基因分别控制一对相对性状的杂合子,其自交后代性状分离比不一定是3:1,D错误。
2.C 豌豆豆荚的形状受一对等位基因控制(用A、a表示),豆荚饱满对不饱满为完全显性,将该豌豆群体中等量的豆荚饱满(A_)植株(♀)与不饱满(♂)植株(含)杂交,F1中豆荚饱满植株和不饱满植株的比值为7:1,说明该豌豆群体中豆荚饱满植株有AA和Aa两种,设Aa植株数量=x,则AA植株数量=1-x,由F1中不饱满植株(aa)的数量=1/(1+7)=1/8,可推出x=1/4,即亲本中Aa植株数量=1/4,AA植株数量=3/4,C符合题意。
3.D 由F1自交所得F2中红花:白花:黄花=9:4:3且基因A与花瓣色素的合成有关可知,F1基因型为AaBb,两对基因的遗传遵循自由组合定律,亲本基因型为aaBB和AAbb,在F2中,红花A_B_:黄花A_bb:白花aa_=9:3:4,黄花植株的基因型有2种,A、B正确;在F2红花A_B_植株中,纯合子AABB所占比例为1/3×1/3=1/9,C正确;F2中白花植株的基因型为aaBb、aaBB和aabb,其自交后代均为白花,都不会发生性状分离,D错误。
4.D 含有显性遗传病基因的个体一定表现为患病,未发生基因突变的情况下,其基因至少来自父母双方中的一个,A正确;不管男女,只要存在致病基因就会患病,但因女性有两条X染色体,故女性的发病率高于男性,女患者可能是杂合体,来自父亲的基因可能是正常基因,B正确;女患者中杂合体病症比纯合体的轻,男性患者的病症与女性纯合体患者的相似,C正确;女性患者若为杂合体,与正常男性婚配的后代中女儿可能不患病,儿子可能患病,D错误。
5.C 性染色体上的基因不都与性别决定有关,如色盲基因位于X染色体上,但与性别无关,有性别之分的生物不一定含有性染色体,如蜜蜂,A错误;XY型性别决定方式也可能在某些植物(如女娄菜)中出现,B错误;根据伴性遗传的规律,可以推算后代的患病概率,指导优生,C正确;若基因位于常染色体上或ZW染色体同源区段,雌性中则存在杂合子,D错误。
6.D 由于T2噬菌体的DNA和蛋白质中都含有C和O,所以不能用14C和18O替代32P和35S对T2噬菌体进行标记,A错误;35S标记的是噬菌体的蛋白质外壳,在噬菌体侵染的过程中蛋白质外壳未进入到大肠杆菌细胞中,所以不能说明蛋白质不是遗传物质,B错误;T2噬菌体是一种专门寄生在大肠杆菌体内的病毒,不侵染肺炎链球菌,C错误;由于噬菌体是病毒,不能用培养基直接培养,因此在标记噬菌体阶段,应先用含有35S或32P的培养基培养大肠杆菌,让大肠杆菌带上标记,再用未标记的噬菌体侵染已标记的大肠杆菌,从而让噬菌体带上标记,D正确。
7.B 按照碱基互补配对原则可知,因该DNA分子有腺嘌呤(A)400个,则T=A=400,G=C=(4000-800)/2=1600个,则A:T:G:C=400:400:1600:1600=1:1:4:4,A错误;该DNA分子第三次复制需要的鸟嘌呤(G)脱氧核苷酸数量为2(3-1)×1600=6400个,需要的胸腺嘧啶(T)脱氧核苷酸数量为2(3-1)×400=1600,故第三次复制需要的鸟嘌呤(G)脱氧核苷酸数量和胸腺嘧啶(T)脱氧核苷酸数量比为6400:1600=4:1,B正确;DNA分子复制过程中是边解旋边复制的,C错误;由于DNA的半保留复制,且培养液中不含32P,则在复制得到的8个子代DNA分子中,有2个DNA分子的一条链带32P标记、另一条链不带32P标记,另外6个DNA分子完全不带32P标记,D错误。
8.C 大肠杆菌DNA复制过程中所需要的原料脱氧核苷酸来自大肠杆菌细胞,A正确;若DNA复制方式为全保留复制,则子Ⅰ代DNA分子为1/2重带、1/2轻带,但实际结果是子1代为全中带,说明DNA复制一定不是全保留复制方式,B正确;每个大肠杆菌只有一个DNA分子,子Ⅱ代的每个DNA分子的一条链来自上一代、另一条链新合成,C错误;子Ⅱ代大肠杆菌中,部分DNA的一条链是14N,另一条链是15N,部分DNA分子的两条链都是14N,D正确。
9.C 图甲表示转录、图乙表示翻译,图甲过程的完成需要RNA聚合酶,图乙过程和RNA聚合酶无关,A错误;真核细胞核基因转录在细胞核中完成,翻译在细胞质中完成,场所不同,但真核细胞基因表达时先完成图甲、再完成图乙,B错误;转录和翻译过程中都有氢键的形成和断裂,也都存在A-U之间的配对,C正确;完成图甲需要用的原料是核糖核苷酸,它们不需要载体运输,游离的核苷酸与模板上的碱基直接进行碱基配对,图乙需要载体tRNA将原料氨基酸运输到mRNA和核糖体连接形成的复合物上,D错误。
10.A 过程①是DNA的复制,这是一切遗传物质为DNA的生物都要进行的,如细胞生物和DNA病毒,因此能完成过程①的生物不一定都有细胞核,但遗传物质都是DNA,A正确;HIV只含有RNA这一种核酸,但它是逆转录病毒,只能完成过程③(逆转录),不能完成过程④(RNA的复制),B错误;只有某些病毒才会有逆转录和RNA复制过程,但是病毒只有在其宿主细胞中才能发生逆转录和RNA复制过程,所以所有生物遗传信息传递的过程都只能发生在细胞中,C错误;细胞中的基因不一定都是编码蛋白质的基因,因此表达产物不一定是蛋白质,例如,tRNA对应的基因表达的产物是tRNA,tRNA基因通过转录直接生成tRNA就表示其完成了表达,不需要通过翻译过程来生成tRNA,D错误。
11.C 基因1控制合成的血红蛋白属于蛋白质,基因2控制合成的是酪氨酸酶也属于蛋白质,但基因2控制合成的不是黑色素,A错误;人体未成熟的红细胞有基因1和基因2,只是没有表达基因2,B错误;使正常红细胞变成镰刀状的根本原因是血红蛋白基因发生了突变,C正确;基因1通过控制蛋白质的结构直接控制性状,基因2通过控制酶的合成来控制代谢过程进而控制性状,D错误。
12.D 细胞中的基因不一定是在分裂过程中才发生突变,基因突变在光学显微镜下不可见,A错误;基因型为Aa的个体自交,子代中出现基因型为AA、Aa、aa的个体是因为等位基因的分离以及雌雄配子的随机结合,没有发生基因重组,B错误;父母正常而生有患21三体综合征的儿子,病因不一定是父亲减数分裂Ⅰ后期有异常所致,还有可能是减数分裂Ⅱ有异常或者母亲减数分裂有异常导致的,C错误;基因突变、基因重组和染色体变异都属于可遗传变异,这些变异发生在生殖细胞中才有机会遗传给子代,因此它们不一定能遗传给子代,D正确。
13.D 低温处理能诱导染色体数加倍的原理是低温能抑制纺锤体的形成,以致影响细胞有丝分裂后期染色体被拉向两极,进而导致一个细胞不能分裂成两个子细胞,于是,细胞中的染色体数目发生加倍。洋葱根尖的分生区细胞经过低温诱导后可能有一部分细胞中的染色体数目加倍,而成熟区细胞不分裂故染色体数不会加倍,A错误;处理洋葱根尖所用的温度太低会使细胞死亡从而不会分裂,诱导时要用零上低温(如4℃),B错误;固定细胞的形态用的是卡诺氏液而不是解离液,C错误;在显微镜下观察装片,视野中大部分细胞是没有加倍、染色体数为16的细胞,有少量加倍成功、染色体数为32的细胞,这些加倍成功的细胞进入下一次分裂,到有丝分裂后期时染色体数为64,D正确。
14.D 一个种群中所有个体含有的全部基因称为基因库,马拉维湖中所有纵带黑丽鱼含有的全部基因称为该种群的基因库,A正确;判断亲缘关系的远近,实质是判断基因中碱基序列的相似性,甲丽鱼的DNA单链和丙丽鱼的DNA单链互补程度更高,证明丙丽鱼的另一条DNA单链和甲丽鱼的DNA单链相似程度更高,因此二者亲缘关系更近,这是分子水平的证据,B正确;不同丽鱼在食性、活动范围、繁殖方式等方面均存在差异,这是自然选择的结果,C正确;纵带黑丽鱼与小齿龙占丽鱼已经进化为不同的物种,物种之间存在生殖隔离,不能相互交配产生可育后代,D错误。
15.C 基因突变是不定向的,长筒状花能选择长而弯曲的变异,不能诱导变异,A错误;两种类型蜂鸟是同一物种,其差异体现了生物多样性中的遗传多样性,B错误;有害的基因突变也能为生物进化提供原材料,C正确;蜂鸟之间不存在协同进化,D错误。
16.CD 图1中AB段形成的原因是DNA分子复制,处于细胞分裂前的间期,此时细胞核内出现染色单体,即染色单体随着DNA复制而出现,而染色体是在前期出现的,A错误;图1中处于BC段的时期是部分间期(G2期)、整个减数分裂Ⅰ和减数分裂Ⅱ的前期和中期,B错误;图2中的细胞形成的原因可能是发生了基因突变或减数分裂Ⅰ前期发生同源染色体的非姐妹染色单体互换(基因重组),C正确;若不发生其他任何变异,该雌性哺乳动物能形成4种基因型的卵细胞,基因型为AB、aB、Ab、ab,D正确。
17.BC 合成DNA与天然DNA拥有相同属性,说明其仍具有稳定的双螺旋结构,A正确;四种新碱基的加入后,脱氧核苷酸成为8种,同样长度的DNA排列的可能性由4n变为8n,故同样长度的合成DNA能储存的遗传信息量大增,B错误;根据题意,人工合成的碱基在配对时都是通过三个氢键连接的,氢键越多,DNA的稳定性越强,对于同等长度的DNA序列,掺有人工合成新碱基越多的DNA分子稳定性越强,C错误;含有新碱基对的双链环状DNA分子中仍然是碱基A和T配对,所以碱基A和T的数量仍然相等,D正确。
18.AD 表观遗传现象由于基因的碱基序列没有改变,基因功能发生了可遗传的变化,并最终导致了表型的变化,属于可遗传变异,A错误;研究表明,雌鼠的X染色体随机失活与DNA甲基化密切相关,雌鼠的X染色体上的DNA甲基化而使其随机失活是一种表观遗传现象,B正确;雌性小鼠黑白嵌合表型产生的原因是细胞内DNA甲基化水平升高,对染色体上的组蛋白产生影响,进而导致雌性小鼠的有些细胞中有一条X染色体失活,对于基因型为XBXb的小鼠来说,细胞中XB和Xb基因随机表达,从而使一部分细胞表达黑色基因,一部分细胞表达白色基因,C正确;根据题意可知,黑白嵌合雌性小鼠的基因型是XBXb,黑白嵌合雌性小鼠(XBXb)和黑色雄鼠(XBY)杂交后代的毛色表型及其比例为黑色雌鼠:黑白嵌合雌鼠:黑色雄鼠:白色雄鼠=1:1:1:1,黑白嵌合雌性小鼠占比为1/4,D错误。
19.ABD 若二倍体西瓜本身是杂合子,则将其幼苗用秋水仙素处理得到的四倍体不是纯合子,A错误;上述培养过程中两次传粉的作用不同:第一次传粉是为了让二倍体父本和四倍体母本杂交得到三倍体种子,第二次将二倍体的花粉传给三倍体母本是为了刺激子房发育成果实,B错误;二倍体和四倍体西瓜杂交虽然得到了三倍体种子,但三倍体西瓜不可育,因此,二倍体和四倍体西瓜之间存在生殖隔离,C正确;三倍体西瓜果实中无子,其原因是因为三倍体植株中有三个染色体组,联会紊乱,不能产生正常的配子,D错误。
20.ABD 根据遗传平衡定律,不考虑自然选择和基因突变,昆虫个体进行自由交配,则种群的基因频率和基因型频率均不变,因此A的基因频率=(550×2+300)/2000=70%,Aa的基因型频率=2×70%×30%=42%,A正确;以上基因型与对应的个体数与在该岛屿上人为种植的豌豆群体的正好相同,由于豌豆只能自交,且不考虑自然选择和突变,则自然繁殖2代以后,该种群中A的基因频率不会发生改变=(550×2+300)/2000=70%;基因型为AA的个体有550只,Aa的个体有300只,aa的个体有150只,则AA=11/20,Aa=6/20,aa=3/20,繁殖两代,Aa的基因型频率=6/20×(1/2)2=7.5%,B正确;种群进化的实质是种群基因频率的变化,两个种群的基因频率均未改变,故都没有发生进化,C错误;生物多样性包括基因多样性、物种多样性和生态系统多样性,基因型为AA、Aa和aa的不同个体体现生物多样性中的基因多样性,D正确。
21.(除注明外,每空2分,共2分)
(1)AAbbDD(1分) AaBbDd(1分)
(2)实验思路:让F1粉红花植株自交得F2,统计F2的花色表型及比例
实验结果及结论:①F2中红花植株:粉红花植株:白花植株=9:18:37
②F2中红花植株:粉红花植株:白花植株=3:6:7
③F2中粉红花植株:白花植株=3:5
④F2中粉红花植株:白花植株=1:1
22.(除注明外,每空1分,共10分)
(1)4 4 8
(2)ab 8 (精子和卵细胞发生)受精作用 fg
(3)ab(或abh) (亲本雌性果蝇减数分裂过程正常,)亲本雄性果蝇在减数分裂Ⅰ过程中,X和Y这对同源染色体没有分离,进入到同一个次级精母细胞中,但减数分裂Ⅱ正常(合理即可,2分)
23.(除注明外,每空1分,共11分)
(1)伴X染色体隐性遗传 Ⅰ1和Ⅰ2不患甲病,其女儿Ⅱ4患甲病,可知甲病为常染色体隐性遗传病,已知甲、乙两病中有种为伴性遗传病,所以乙病为伴性遗传病,且不符合伴Y染色体遗传特点,Ⅱ5患乙病,其女儿Ⅲ3不患病,说明乙病为隐性遗传病,故乙病的遗传方式为伴X染色体隐性遗传(合理即可,3分)
(2)AAXBXb或AaXBXb 1/33 1/132
(3)男孩 1/32 Ⅱ2 B/b
24.(除注明外,每空1分,共11分)
(1)磷酸二酯
(2)3′端→5′端 5′端→3′端
(3)少量的mRNA可以迅速合成大量的蛋白质(,提高翻译效率) 剪接体剪接位置出现差错,形成的成熟mRNA与正常的成熟mRNA不一样,最终编码的蛋白质结构有可能发生改变(合理即可,2分)
(4)大肠杆菌的基因编码区没有内含子序列,基因编码区转录形成的RNA即为成熟mRNA,能直接参与编码蛋白质;大肠杆菌是原生生物,没有细胞核,转录好的mRNA无需通过核膜运输到细胞质中(,故其可以边转录边翻译)(合理即可,2分) 45
(5)特异性地把癌细胞中剪接体的识别和剪接能力降低甚至消除(或抑制癌细胞中剪接体的活性或抑制癌细胞中剪接体基因的表达)(合理即可,2分)
25.(除注明外,每空1分,共11分)
(1)不可能 W染色体上的致死基因将会在一代中随雌性个体死亡而消失,无法保留(2分)
(2)基因突变 易位
(3)2(两) ZAbZaB、ZaBWA ZAbZaB ZABW 雄性
(4)ZsZs与ZOSW
河南省创新发展联盟2023-2024学年高一下学期4月期中考试生物试卷(Word版附解析): 这是一份河南省创新发展联盟2023-2024学年高一下学期4月期中考试生物试卷(Word版附解析),共10页。试卷主要包含了答题前,本试卷主要考试内容,基因和染色体的行为存在平行关系等内容,欢迎下载使用。
河南省新高中创新联盟TOP二十名校2023-2024学年高一下学期2月调研考试生物试卷(含答案): 这是一份河南省新高中创新联盟TOP二十名校2023-2024学年高一下学期2月调研考试生物试卷(含答案),共20页。试卷主要包含了单选题,多选题,读图填空题,实验探究题等内容,欢迎下载使用。
河南省创新联盟大联考2023-2024学年高一下学期开学考试生物试卷(Word版含解析): 这是一份河南省创新联盟大联考2023-2024学年高一下学期开学考试生物试卷(Word版含解析),共33页。试卷主要包含了选择题,非选择题等内容,欢迎下载使用。

