还剩16页未读,
继续阅读
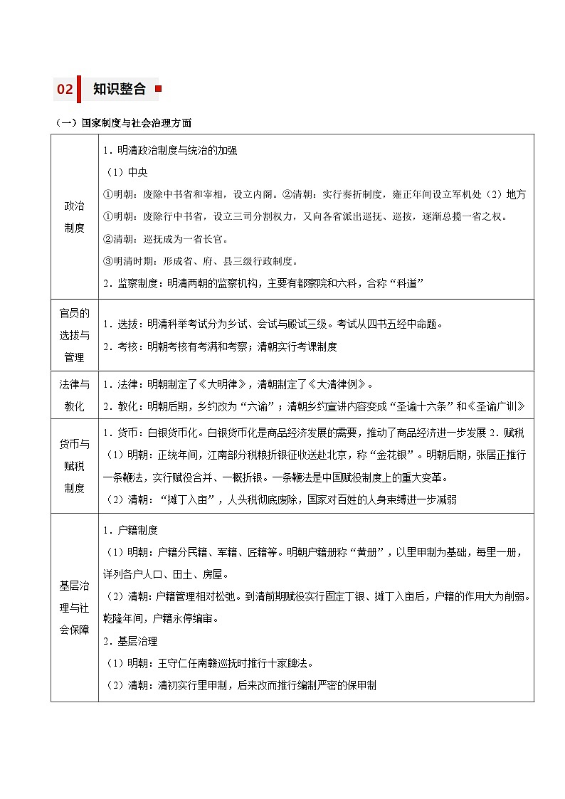
专题05 顶峰与衰落——明清中国版图的奠定与面临的挑战【知识大盘点+专题特训】2024年高考历史三轮冲刺
展开
这是一份专题05 顶峰与衰落——明清中国版图的奠定与面临的挑战【知识大盘点+专题特训】2024年高考历史三轮冲刺,共19页。试卷主要包含了朝贡贸易,程朱理学与陆王心学,羁縻政策,厂卫制度,经世致用,“资本主义萌芽”等内容,欢迎下载使用。
相关试卷
专题03 交融与创新——三国两晋南北朝的民族交融和隋唐大一统【知识大盘点+专题特训】2024年高考历史三轮冲刺docx:
这是一份专题03 交融与创新——三国两晋南北朝的民族交融和隋唐大一统【知识大盘点+专题特训】2024年高考历史三轮冲刺docx,共14页。试卷主要包含了均田制,门阀士族,唐代“四善二十七最”等内容,欢迎下载使用。
专题04 交流与进步——辽宋夏金多民族政权的并立和元朝的统一【知识大盘点+专题特训】2024年高考历史三轮冲刺:
这是一份专题04 交流与进步——辽宋夏金多民族政权的并立和元朝的统一【知识大盘点+专题特训】2024年高考历史三轮冲刺,共17页。试卷主要包含了台谏合一,理学含义,宋代的文官政治,古代加强中央集权的一般办法,,心亦要直”等内容,欢迎下载使用。
专题02 建立与巩固——秦汉统一多民族封建国家【知识大盘点+专题特训】2024年高考历史三轮冲刺:
这是一份专题02 建立与巩固——秦汉统一多民族封建国家【知识大盘点+专题特训】2024年高考历史三轮冲刺,共12页。试卷主要包含了天人感应,上计制,均输平准等内容,欢迎下载使用。

