2024年广东省中山市百校联盟中考三模道德与法治试题
展开112,2024年广东省百校联盟中考一模道德与法治试题: 这是一份112,2024年广东省百校联盟中考一模道德与法治试题,共17页。试卷主要包含了考生必须保持答题卡的整洁, 甘肃临夏州积石山县发生6等内容,欢迎下载使用。
2024年广东省百校联盟中考一模道德与法治试题(原卷版+解析版): 这是一份2024年广东省百校联盟中考一模道德与法治试题(原卷版+解析版),文件包含2024年广东省百校联盟中考一模道德与法治试题原卷版docx、2024年广东省百校联盟中考一模道德与法治试题解析版docx等2份试卷配套教学资源,其中试卷共25页, 欢迎下载使用。
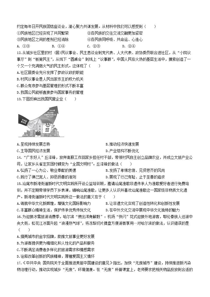
2023年山西省百校联盟中考模拟道德与法治试题(三)(含答案): 这是一份2023年山西省百校联盟中考模拟道德与法治试题(三)(含答案),共8页。试卷主要包含了请将各题答案填写在答题卡上,以下是学生小文搜集的新闻,某班级开展了“市人大”模拟会议,“星空浩瀚无比,探索永无止境等内容,欢迎下载使用。

