湖北省宜荆荆随恩2023-2024学年高二下学期5月联考地理试题(学生版+教师版)
展开命题学校: 命题教师: 高二地理组 审题学校:
考试时间:2024年5月28日下午14:30-17:05 试卷满分:100分
注意事项:
1.答题前,先将自己的姓名、准考证号填写在试卷和答题卡上,并将准考证号条形码粘贴在答题卡上的指定位置。
2.选择题的作答:每小题选出答案后,用2B铅笔把答题卡上对应题目的答案标号涂黑。写在试卷、草稿纸和答题卡的非答题区域无效。
3.非选择题的作答:用黑色签字笔直接答在答题卡上对应的答题区域内。写在试卷、草稿纸和答题卡的非答题区域无效。
一、选择题:本大题共15小题,每小题3分,共45分。在每小题给出的四个选项中,只有一项是符合题目要求的。
近年来随着马面裙、游神、簪花、漆扇、打铁花、战国袍等中国非遗刷爆网络平台,“国潮复兴,国风崛起”的文化氛围被直接拉满。中国的汉服之乡曹县,历史可追溯至公元前1700年,自上世纪90年代起发展影楼产业,现聚集着2000多家汉服企业,是中国汉服加工企业最密集的区域之一,有近两万个网店在各个乡、镇集聚,一整套汉服衫裙的价格往往不过百,被称为“华夏第一都”、中国的“汉服宇宙中心”。图为曹县位置示意图。据此完成下面小题。
1. 曹县发展汉服产业的契机是( )
A. 产业基础好B. 改革开放政策C. 市场需求D. 廉价劳动力
2. 导致曹县汉服出圈最主要原因是( )
A 历史悠久B. 物美价廉C. 全产业链D. 交通便利
3. 与传统门店销售方式相比,采用电商平台销售汉服的主要优势是( )
A. 节约运输成本B. 产业链更长C. 生产能力提高D. 销售范围扩大
【答案】1. C 2. B 3. D
【解析】
【1题详解】
由已学可知,服装制造业产业基础好、改革开放政策的实施、市场需求量大和劳动力廉价丰富均为曹县发展汉服产业的区位条件,而决定区域生产的产品类型和数量由市场决定,C正确,排除ABD。故选C。
【2题详解】
根据材料可知,曹县历史悠久,“自上世纪90年代起发展影楼产业,现聚集着2000多家汉服企业”,但汉服生产仅有几十年历史,A错;曹县劳动力丰富廉价,产业链完善,生产成本低,“一整套汉服衫裙的价格往往不过百”,价格便宜品种繁多,是提高销量和口碑的关键,B对;产业链完善和便捷的交通是有利区位条件但非出圈原因,CD错。故选 B。
【3题详解】
采用电子商务平台销售汉服,其市场可辐射到全国甚至更远的地区,而传统门店的市场较局限于周边地区,故与传统门店销售方式相比,电商销售汉服的优势体现在市场范围更广,D对;产品运输距离延长,运输成本略有提高,A错;两种销售方式对生产能力的提升、产业链的延长都影响不大,BC错。故选D。
【点睛】工业区位因素:影响工业区位选址的因素有以下三点:(1)自然因素:地理位置、土地、水源。(2)经济因素:原料、燃料、市场、交通、劳动力、农业基础、技术。(3)社会因素:政策、个人偏好、工业惯性、社会协作条件、国防安全需要、社会需要、历史条件。
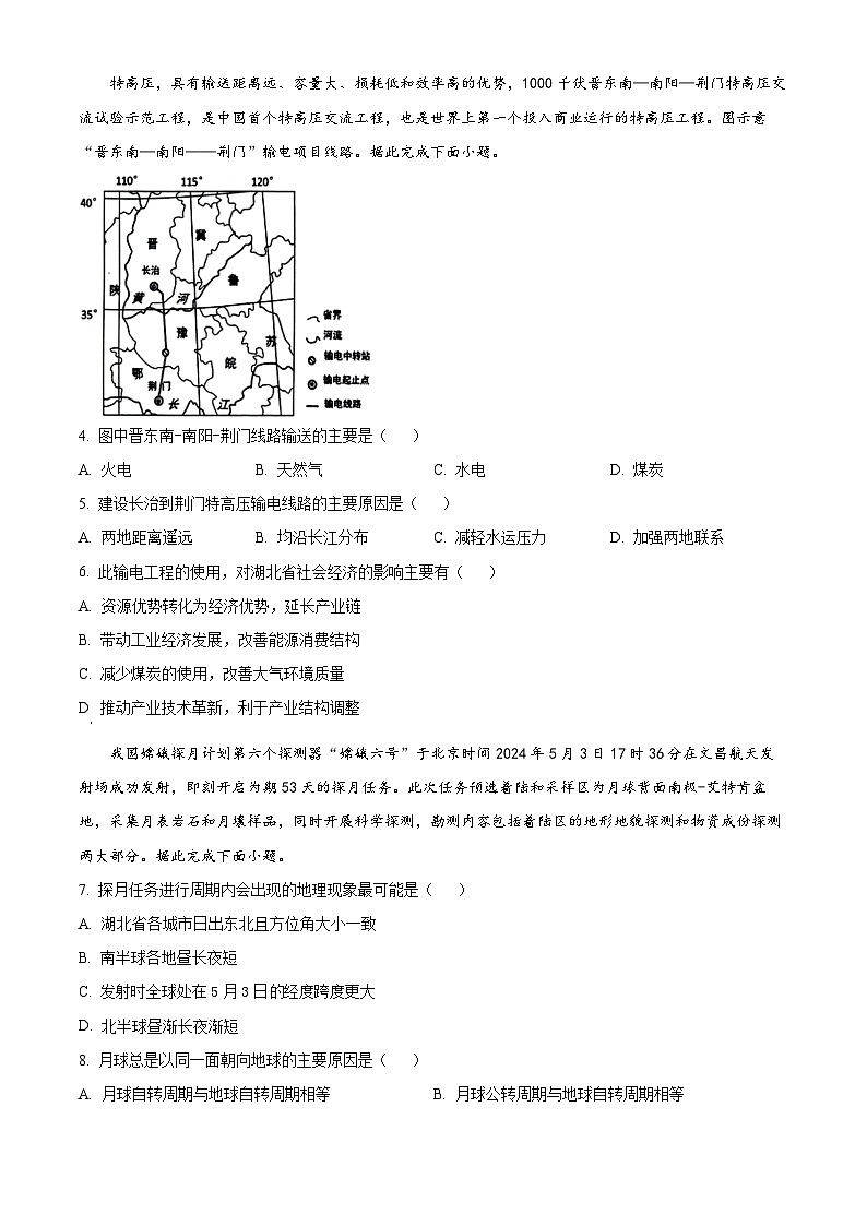
特高压,具有输送距离远、容量大、损耗低和效率高的优势,1000千伏晋东南—南阳—荆门特高压交流试验示范工程,是中国首个特高压交流工程,也是世界上第一个投入商业运行的特高压工程。图示意“晋东南—南阳——荆门”输电项目线路。据此完成下面小题。
4. 图中晋东南-南阳-荆门线路输送的主要是( )
A. 火电B. 天然气C. 水电D. 煤炭
5. 建设长治到荆门特高压输电线路的主要原因是( )
A. 两地距离遥远B. 均沿长江分布C. 减轻水运压力D. 加强两地联系
6. 此输电工程的使用,对湖北省社会经济的影响主要有( )
A. 资源优势转化为经济优势,延长产业链
B. 带动工业经济发展,改善能源消费结构
C. 减少煤炭的使用,改善大气环境质量
D. 推动产业技术革新,利于产业结构调整
【答案】4. A 5. A 6. B
【解析】
【4题详解】
图示为特高压输电线路,读图可知,该线路将能源从山西输送到河南、湖北,山西煤炭资源丰富,应为火电,A正确,排除BCD。故选A。
【5题详解】
输电项目采用特高压输电技术与能源运输距离、运输工具、对环境影响及输电技术提高有关。读图,从图中可以看出,能源产地与消费地距离较远,而特高压输电“具有输送距离远、容量大、损耗低和效率高等技术优势,A正确;两地不是均沿长江,B错误;两地间无水运通道,可减轻煤炭运输对陆路交通的压力,C错误;增强两地联系不是采用特高压输电的原因,D错误。故选A。
【6题详解】
输电项目的建设对山西省的影响主要表现为资源优势转化为经济优势,延长产业链,A错误;结合所学知识,能源调配,对输入地(湖北省)社会经济的影响包括带动工业经济发展,改善能源消费结构,B正确;改善大气环境质量,属于对环境的影响,C错误;产业技术革新,与科学技术有关,能源调配主要是保障能源供应充足,对科学技术的影响不直接,对产业结构调整影响不大。故选B。
【点睛】特高压输电指交流电压等级在100kV及以上、直流电压在±800kV及以上的输电技术,具有输送容量大、传输距离远、运行效率高和输电损耗低等技术优势,是目前全球最先进的输电技术。近年来,我国已建成20多条特高压输电线路,特高压输电距离累计已超过3万千米。
我国嫦娥探月计划第六个探测器“嫦娥六号”于北京时间2024年5月3日17时36分在文昌航天发射场成功发射,即刻开启为期53天的探月任务。此次任务预选着陆和采样区为月球背面南极-艾特肯盆地,采集月表岩石和月壤样品,同时开展科学探测,勘测内容包括着陆区的地形地貌探测和物资成份探测两大部分。据此完成下面小题。
7. 探月任务进行周期内会出现的地理现象最可能是( )
A. 湖北省各城市日出东北且方位角大小一致
B. 南半球各地昼长夜短
C. 发射时全球处在5月3日的经度跨度更大
D. 北半球昼渐长夜渐短
8. 月球总是以同一面朝向地球的主要原因是( )
A. 月球自转周期与地球自转周期相等B. 月球公转周期与地球自转周期相等
C. 月球自转周期与月球公转周期相等D. 月球公转周期与地球公转周期相等
9. 推测嫦娥六号此次的取样、探测的核心内容不包括( )
A. 地质地貌勘测B. 撞击坑散布特征C. 月壤样品采集D. 月表温度测量
【答案】7. C 8. C 9. D
【解析】
【7题详解】
探月任务进行周期为53天,即从5月3日至6月24日,太阳直射点位于北半球,有昼夜交替现象的地区日出东北方向,且纬度越高太阳方位角越大,A错误;南半球各地此段时间昼短夜长,B错误;发射时北京时间(120°E经线地方时)为2024年5月3日17时36分,可计算得出5月3日0时所在的经线为144°W,全球处在5月3日的经度跨度为144°W向东到0°再到180°,占有324°,大于5月2日的36°跨度,C正确;按夏至日6月22日计算,该时段内北半球先昼渐长夜渐短,后昼渐短夜渐长,D错误。故选C。
【8题详解】
月球自转与绕地公转周期相等,均为27. 32天,即自转一周的同时也公转一周,所以月球总是以同一面朝向地球,C正确;地球自转周期为24小时(太阳日),地球公转周期为1年,均与月球自转公转周期不同,且地球自转周期和公转周期与月球总是以同一面朝向地球无关,ABD错误。故选C。
【9题详解】
嫦娥六号勘测内容有着陆区地形地貌探测:采样点四周描摹与布局特性、撞击坑的描摹与散布等。物资成份探测:采样点的物资成分特性、月壤物理特征与布局、月壳浅层的温度梯度探测等,选项ABC表述正确,不符合题意。研究重点集中在月壤及相关地貌地质特征,月表温度测量不是研究核心,D表述不正确,符合题意。故选D。
【点睛】 月亮自转和公转周期是一样的,月球在绕地球公转的同时进行自转,周期27.32166日,正好是一个恒星月,因此始终以同一面朝向着地球。
博斯腾湖位于新疆天山中段南麓,是焉耆盆地河流的汇集地,主要由开都河、黄水沟与北部其他较小支流等汇入,开都河是流域内最大的河流,博斯腾湖水体经过大湖区流入小湖区,从孔雀河流出(注入罗布泊)。水体富营养化是困扰博斯腾湖的重要问题,水体富营养化深受气候、水体养分和人类活动的影响。TN浓度是指总氮含量,数值越大水体受营养物质污染的程度越高。图为博斯腾湖水系示意图和2020年开都河与黄水沟入湖径流TN浓度变化趋势。据此完成下面小题。
10. 若不考虑人为因素,推断博斯腾湖的湖泊类型及分析依据分别为( )
A. 外流湖,湖水从孔雀河流出B. 咸水湖,气候干旱蒸发旺盛
C. 淡水湖,盐分有外泄通道D. 内流湖,湖泊位于干旱区
11. 图中水体富营养化最严重的地点是( )
A. 甲B. 乙C. 丙D. 丁
12. 结合材料,关于博斯腾湖流域TN浓度说法正确的是( )
A. 湖水TN浓度与气温呈正相关,降水呈负相关
B. 湖水TN浓度与降水呈正相关,气温呈负相关
C. 开都河TN浓度高的原因可能是流域农业发达,污染多
D. 黄水沟TN浓度低的原因可能是流域范围广,水体更新慢
【答案】10 C 11. D 12. C
【解析】
【10题详解】
博斯腾湖位于内流区,且孔雀河终于罗布泊,为内流湖,A 错误;在人类活动较弱的情况下,博斯腾湖地区虽气候干旱蒸发旺盛,但始终能保持水盐的收支平衡,且有孔雀河作为排泄通道,博斯腾湖长时间都是我国内流区最大的淡水湖,但是由于大规模的人类活动,导致入湖盐类过多,脆弱的博斯腾湖目前正在向微咸水湖演化,位于干旱区不能作为内流湖的判断依据,C正确;BD错误。故选C。
【11题详解】
由材料可知,水体富营养化深受气候、水体养分和人类活动的影响,TN浓度是指总氮含量,数值越大水体受营养物质污染的程度越高,结合右图,开都河TN浓度高,故位于开都河口的丁地水体富营养化最高,故选D。
【12题详解】
由材料可知,TN浓度是指总氮含量,数值越大水体受营养物质污染的程度越高,读右图可知,湖水TN浓度最高值出现在6月到7月之间或10月,故与气温不是呈正相关或负相关,AB错误;开都河是流域内最大的河流,作为灌溉水源,农业发展规模较大,故开都河TN浓度高的原因可能是流域农业发达,污染多,C正确;黄水沟TN浓度低的原因可能是农业活动较少,D错误;故选C。
【点睛】咸水湖是指湖水含盐量较高的湖泊(一般以千分之一以上为咸水湖)。通常是湖水不排出或排出不畅,蒸发造成湖水盐分富集形成的,故多形成于干燥的内流区。
厄瓜多尔加拉帕戈斯群岛由19个火山岛组成,是三大洋流的交汇地,生物多样性极为丰富,目前已列为世界遗产,被称为“独特的活的生物进化博物馆和陈列室”。该群岛管理委员会于2024年2月24日决定:外国游客进入该群岛的费用从100美元增加到200美元,本国游客的入岛费则从6美元增加到30美元。图为加拉帕戈斯群岛岛屿分布图。据此完成下面小题。
13. 图中最古老的岛屿可能是( )
A. 费尔南迪纳岛B. 圣萨尔瓦多岛C. 圣克鲁斯岛D. 西班牙岛
14. 下列未流经图示海域的洋流是( )
A. 南赤道暖流B. 本格拉寒流C. 秘鲁寒流D. 赤道逆流
15. 该群岛管理委员会提高入岛费用的主要原因可能是( )
A. 延长游客旅行停留时间B. 缓解岛陆间的交通压力
C. 保护岛上的生态环境D. 岛上基础设施不完善
【答案】13. D 14. B 15. C
【解析】
【13题详解】
海岭(大洋中脊)为生长边界,该处的岩石年龄最轻。读图,图示区域北部有大洋中脊,离大洋中脊越近,岩石年龄最新。故图中岛屿最年轻的可能是费尔南迪纳岛,其次为圣萨尔瓦多岛、圣克鲁斯岛,最老的是西班牙岛,D正确,ABC错误。故选D。
【14题详解】
根据经纬度位置,该地处于赤道偏南半球地区,加之美洲轮廓的影响,该群岛处于南赤道暖流、赤道逆流、秘鲁寒流三大洋流的交汇地,故未流经图示海域的洋流是本格拉寒流(非洲西部海域),B正确,ACD错误。故选B。
【15题详解】
加拉帕戈斯群岛是“人类自然遗产”,每年需要接待大量游客,可能会对当地生态环境造成影响。为合理利用自然景观,群岛管理委员会决定提高群岛入岛费,减少游客数量以保护岛上的生态环境,C正确;延长游客旅行停留时间、缓解岛陆间的交通压力、岛上基础设施不完善都不是主要原因,ABD错误。故选C。
【点睛】加拉帕戈斯群岛位于太平洋中央,由几十个火山岛屿组成,群岛中的许多岛屿都是活火山,火山喷发不仅塑造了这个群岛的地貌,同时也创造了群岛特有的生态环境。该群岛的气候温和干燥,由于没有季节性的温差和降雨,群岛内许多植物和动物都独特的适应了这个环境,形成了丰富的生态系统。
二、非选择题:本题共3小题,共55分。
16. 阅读图文材料,完成下列要求。
油棕树是一种四季开花结果,全年都有收成的热带农作物。油棕是世界产油效率最高的植物,被誉为“世界油王”。目前油棕树种植集中于印度尼西亚和马来西亚。图示意印度尼西亚棕榈油产地。因广泛种植油棕树,大量生活在雨林中的红猩猩失去家园。
目前,我国食用油自给率不到40%,其中食用棕榈油几乎100%进口,为全球第一大棕榈油进口国。2006年我国一公司开始在印度尼西亚投资设立农业产业园区,但在种苗、病虫害防治等方面都受制于人。近年来我国计划在海南建2万亩优质示范林。
(1)分析印度尼西亚油棕树种植的有利区位条件。
(2)说明海南种植油棕示范林的意义。
(3)拟以“保护红猩猩,少吃方便面”为主题开展一次公益宣讲活动,请拟定需要收集的相关资料。
【答案】(1)油棕树为热带作物;印度尼西亚为热带雨林气候,全年高温多雨,气候适宜;人口众多,劳动力数量丰富;土地面积大,种植区大;火山活动活跃,火山灰沉降,土壤肥沃。
(2)有利于提高油棕的种植技术,为油棕种植企业提供种苗、病虫害防治等技术支撑;有利于培育优良品种,扩大我国油棕的种植面积;有利于提高我国食用油自给率。
(3)热带雨林的破坏现状;油棕种植面积及变化;红猩猩种群数量及变化;红猩猩的分布现状;方便面生产及销量;方便面加工工艺及原料来源。
【解析】
【分析】本题以印度尼西亚油棕树为材料,设置3小题,涉及农业区位因素、农业发展等相关知识,考查学生获取解读信息、调动运用知识的能力,体现了区域认知、综合思维和地理实践力的学科素养。
【小问1详解】
本题可从油棕的习性、种植地自然条件、人文因素等角度作答。油棕为热带经济作物,印度尼西亚是世界最大的群岛国家,赤道横跨,全境属热带雨林气候,终年高温多雨,适合油棕生长;国土面积大,种植油棕的土地资源丰富;印度尼西亚是世界人口超亿的发展中国家,拥有大量廉价劳动力;印度尼西亚位于板块交界处,地壳运动活跃,当地主要是火山土,土壤肥沃。
【小问2详解】
由材料“我国食用油自给率不到40%,其中食用棕榈油几乎100%进口,为全球第一大棕榈油进口国”可知,我国棕榈油需求量大。因此海南种植油棕的示范大为扩大我国油棕种植面积、提高我国食用油自给率奠定基础;由材料“2006年我国一公司开始在印度尼西亚投资设立农业产业园区,但在种苗、病虫害防治等方面都受制于人”可知,海南先期建设的油棕试种基地能够为油棕种植企业提供种苗也能够积累经验,为其他地区油棕种植提供病虫害防治等技术,有利于提高棕榈油的种植技术;同时也有利于培育优良品种。
【小问3详解】
由材料“因广泛种植油棕树,大量生活在雨林中的红猩猩失去家园”可知,红猩猩栖息地热带雨林的破坏与油棕树种植有关。因此“保护红猩猩,少吃方便面”公益宣讲活动所需收集的资料: 红猩猩的现状:包括其数量、分布、生存环境等信息。 棕榈油产业与红猩猩的关系:了解棕榈油种植对红猩猩栖息地的破坏情况,热带雨林面积减少的现状、油棕树种植分布、面积变化等;方便面与棕榈油的关联:明确方便面生产中棕榈油的使用量及影响,方便面的生产及销量、方便面的加工工艺及原料来源等。
17. 阅读图文材料,完成下列问题。
雅安雨多,有“华西雨屏”“雅州天漏”之称。年降水日数多在200天以上,且有70%以上发生在夜间,很多时候雨从入夜开始飘落,天明即云散雨收,此为“雅雨”。雅安鱼,高原山区特有品种,产于青衣江上游高山峡谷(雅安段)中,品质优越。“雅鱼”喜栖在水质清新、水量充足、水流中有充足的氧、具有沙砾物质的冷水溪流中,最适生长水温为18——22℃。图为四川盆地部分地区多年平均年降水量分布图。
(1)描述图示区域年降水量的空间分布特征。
(2)运用大气受热过程和热力环流理论,分析雅安多夜雨的原因。
(3)依据材料,分析雅安成为雅鱼栖息地的原因。
【答案】(1)降水量空间分布不均匀,整体上由东向西减少;河谷地区,以雅安为中心,降水量形成高值中心。
(2)①盆地地形,河湖较多潮湿,云层多且厚,②白天大气削弱作用强(地表吸收太阳辐射不多),对流不旺盛,大气稳定.③夜晚云层(上部迅速变冷,)大气的逆辐射较强,低层空气相对温暖产生对流。④加之盆地四周沿山坡下沉的气流多,造成盆地底部夜晚气流上升较旺,形成夜雨。
(3)①河流为山泉水受污染较少,水质较好;②河流较多且水位季节变化小为鱼类生存和繁衍提供一定的场所;③气候温暖,鱼类生长条件优越。④雅安位于山区,有水流,保障水中有充足的溶解氧;⑤多为山泉水,水温较低;⑥河流上游侵蚀作用明显,具有众多的沙砾物质。
【解析】
【分析】本题以四川盆地部分地区多年平均年降水量分布图与雅安气候资料统计图为材料,涉及影响降水的因素、热力环流等相关内容,考查学生获取和解读地理信息、调动和运用地理知识和基本技能的能力。
【小问1详解】
据四川盆地部分地区多年平均年降水量分布图可知,降水量空间分布不均匀,因夏季风为东南风,降水整体上由东向西减少;雅安所在的河谷地区,三面环山地形闭塞,水汽不易扩散,来自海洋的夏季风受到山地地形抬升,利于形成地形雨,故河谷地区,以雅安为中心,降水量形成高值中心。
【小问2详解】
根据所学知识,雅安位于四川盆地,河湖较多潮湿,水汽丰富,多云雨天气;云雨天气多,白天大气削弱作用强,太阳辐射弱,气温较低,空气对流不旺盛,大气稳定;盆地地形闭塞,保温效果好,同时夜晚大气的逆辐射较强,低层空气相对温暖产生对流,保温效果好;盆地四周沿山坡下沉的气流多,气流堆积盆地底部,造成盆地底部夜晚气流上升较旺,水汽遇冷凝结,形成夜雨。
【小问3详解】
根据材料,雅安鱼喜欢生活在水质清新、水量充足、具有沙砾地质的冷水溪流中,且水流中有充足的氧,对气温也有要求。根据图示资料,河流为山泉水受污染较少,水质清新,污染少;降水多,气候湿润,河流较多,年降水日数多在200天以上,水位季节变化小,鱼类生存和繁衍生存空间稳定;亚热带季风气候,气候温暖,因为最适生长水温为18 - 22°C,低于8°C或高于24°C,食欲减退,生长减缓,所以该地鱼类生长条件优越,温度适宜。雅安位于山区,有水流,属于活水,障水中有充足的溶解氧,同时多为山泉水,山区气温低,水温较低。上游山区, 地形起伏大,河流上游侵蚀作用明显,具有众多的沙砾物质,适合鱼类生长。
18. 阅读图文材料,完成下列问题。
岱崮地貌是我国山东省西部沂蒙山区独有的一种特异地貌景观。崮的物质组成来源于寒武纪的厚层石灰岩和页岩层。在后期的构造运动中,岩层内部产生断裂和节理。组成崮的地层露出地表并开始受到流水和风力的不断侵蚀,形成了崮顶石灰岩突出的伞状结构,突出的石灰岩层在重力的作用下破碎崩塌,并在崮底堆积成坡。岱崮地貌的形成过程按时间先后分为四个时期(图1)。图2为岱崮地貌景观崮体示意图。
(1)描述固体形态特征。
(2)结合图文材料,指出形成岱墙地貌的沉积岩层应具备的条件。
(3)请为岱固地貌的保护提出合理化建议。
【答案】(1)山顶平坦;上壁(崮顶壁)陡峻呈柱状;山麓(崮底)坡度缓,呈圆锥状。
(2)岩层水平分布、产状平缓;岩层岩性上硬下软;岩层节理发育。
(3)制定岱崮地貌保护条例和详细的保护方案;利用现代信息技术,建立数据库,做到实时监控;做好地质灾害的防治工作;对崮顶裂隙进行填充粘合,减缓流水切割的速度;加强科普宣传工作。
【解析】
【分析】本大题以岱崮地貌为材料设置试题,涉及内外力作用、环境保护等知识点,考察了学生获取和解读地理信息、调动和运用地理知识、论证和探讨地理问题的能力,考察区域认知、综合思维等学科核心素养。
【小问1详解】
寒武纪的水平沉积岩后期经地壳水平抬升出露地表,抬升过程中,岩层出现垂直节理和裂隙,崮顶岩性坚硬,不易被侵蚀,保留了岩层水平产状特征,因此顶部平坦开阔,由于节理发育,顶部石灰岩在流水切割作用和重力作用下崩塌形成陡壁,下层岩层硬度小,主要在风化剥蚀作用下逐渐形成缓坡。
【小问2详解】
岩层岩性上硬下软,上部岩层不易被侵蚀,成为崮顶部位,崮腰岩石硬度小,容易受风化侵蚀,使崮顶临空;强烈的地壳抬升构造运动使得地层节理较为发育,产生很多裂隙,节理发育一方面使得下部岩层更容易风化,另一方面,也加速了流水对岩体的切割,使得崮顶壁在流水、重力的作用下崩塌,变陡;由图2可知,岩层水平分布,因此岩层产状平缓,导致在崮底的风蚀速度较稳定,风蚀在山体四周差别不大,形成最稳定的圆锥体形态,且因岩层产状平缓,崮顶岩石不会因下部岩层风化而滑塌。
【小问3详解】
问题涉及环境保护的措施:从行政、法律、技术、经济、宣传、教育等方面提出建议。岱崮地貌具有极高的科学价值和自然美学价值。为了有效保护岱崮地貌,可以建立自然保护区,限制人类在保护区域内的活动,减少对地貌的直接破坏。应制定和执行严格的法规、条例和详细的保护方案,禁止非法采矿、砍伐森林等破坏性行为,做好地质灾害的防治工作;也可以利用现代信息技术,建立数据库,做到实时监控;可以采取技术措施,对崖顶裂隙进行填充粘合,减缓窗顶被流水切割;加强科晋宣传工作,培养公众的环保意识和责任感,使更多人参与到地貌保护中来。推动可持续的旅游发展也是保护岱崮地貌的有效手段之一,通过合理规划旅游线路、限制游客数量、推广生态旅游等方式,可以实现旅游业发展与地貌保护的良性循环。
2024届湖北省宜荆荆随恩高三下学期5月联考(宜荆荆随恩二模) 地理试题: 这是一份2024届湖北省宜荆荆随恩高三下学期5月联考(宜荆荆随恩二模) 地理试题,文件包含2024届湖北省宜荆荆随恩重点高中教科研协作体2023-2024学年高三下学期5月联考地理试题pdf、答案pdf等2份试卷配套教学资源,其中试卷共9页, 欢迎下载使用。
2024届湖北省宜荆荆随恩高三下学期5月联考(宜荆荆随恩二模) 地理试题: 这是一份2024届湖北省宜荆荆随恩高三下学期5月联考(宜荆荆随恩二模) 地理试题,文件包含2024届湖北省宜荆荆随恩重点高中教科研协作体2023-2024学年高三下学期5月联考地理试题docx、答案pdf等2份试卷配套教学资源,其中试卷共9页, 欢迎下载使用。
2024湖北省宜荆荆随恩高二下学期3月联考地理试题含解析: 这是一份2024湖北省宜荆荆随恩高二下学期3月联考地理试题含解析,文件包含湖北省宜荆荆随恩联考2023-2024学年高二下学期3月月考地理试题含解析docx、湖北省宜荆荆随恩联考2023-2024学年高二下学期3月月考地理试题无答案docx等2份试卷配套教学资源,其中试卷共19页, 欢迎下载使用。

