2024届山东省实验中学高三下学期模拟考试生物试题(学生版+教师版)
展开
这是一份2024届山东省实验中学高三下学期模拟考试生物试题(学生版+教师版),文件包含2024届山东省实验中学高三下学期模拟考试生物试题教师版docx、2024届山东省实验中学高三下学期模拟考试生物试题学生版docx等2份试卷配套教学资源,其中试卷共43页, 欢迎下载使用。
1.答题前,考生先将自己的姓名、考生号、座号填写在相应位置,认真核对条形码上的姓名、考生号和座号,并将条形码粘贴在指定位置上。
2.选择题答案必须使用2B铅笔(按填涂样例)正确填涂;非选择题答案必须使用0.5毫米黑色签字笔书写,绘图时,可用2B铅笔作答,字体工整、笔迹清楚。
3.请按照题号在各题目的答题区域内作答,超出答题区域书写的答案无效;在草稿纸、试题卷上答题无效。保持卡面清洁,不折叠、不破损。
一、选择题:本题共15小题,每小题2分,共30分。每小题只有一个选项符合题目要求。
1. 一些细菌利用细胞膜上的视紫质运输氯离子CI-。当有光照时,视紫质吸收光能发生结构变化,暴露出细胞外与CI-的结合位点。与CI-结合后,视紫质的空间结构进一步变化,在推动CI-向细胞内流动的同时,98位的氨基酸侧链占据空出的位点以防止CI-倒流,最终将CI-释放入细胞质。下列说法正确的是( )
A. 视紫质的合成需要核糖体、内质网、高尔基体和线粒体的相互配合
B. 若98位氨基酸种类发生改变,则视紫质的运输效率提高
C. CI-的运输不需要直接能源物质的驱动,属于自由扩散
D. CI-进细胞的速率与光合强度和视紫质的多少有关
2. 下列有关科学史的叙述,正确的是( )
A. 赫尔希和蔡斯通过荧光标记法证明了DNA是主要的遗传物质
B. 洋葱鳞片叶内表皮可代替半透膜探究质膜的透性
C. 用纸层析法分离和提取新鲜菠菜绿叶中的色素
D. 在DNA粗提取的实验中,DNA分子在2ml/LNaCl溶液中沉淀析出
3. 当转录因子E2F与去磷酸化的Rb蛋白结合后,无法激活与细胞分裂相关基因的表达,从而抑制细胞增殖。乳腺细胞的增殖受雌激素和p16、p21蛋白等的共同调节,其作用机制如图1所示。该调节过程的平衡一旦被打破,细胞易发生癌变。图2为细胞周期中各检验点示意图。下列叙述错误的有( )
A. Rb基因可能是一种抑癌基因,该基因突变导致蛋白质活性降低有可能发生癌变
B. 若雌激素与乳腺癌细胞内受体结合,形成的复合物会促进cyclinD基因表达上调
C. 若p16、p21基因突变,细胞因G合成减少无法通过图2中的检验点1而停止分裂
D. 用靶向药物选择性抑制CDK4/6活性,能抑制癌细胞分裂的一种思路
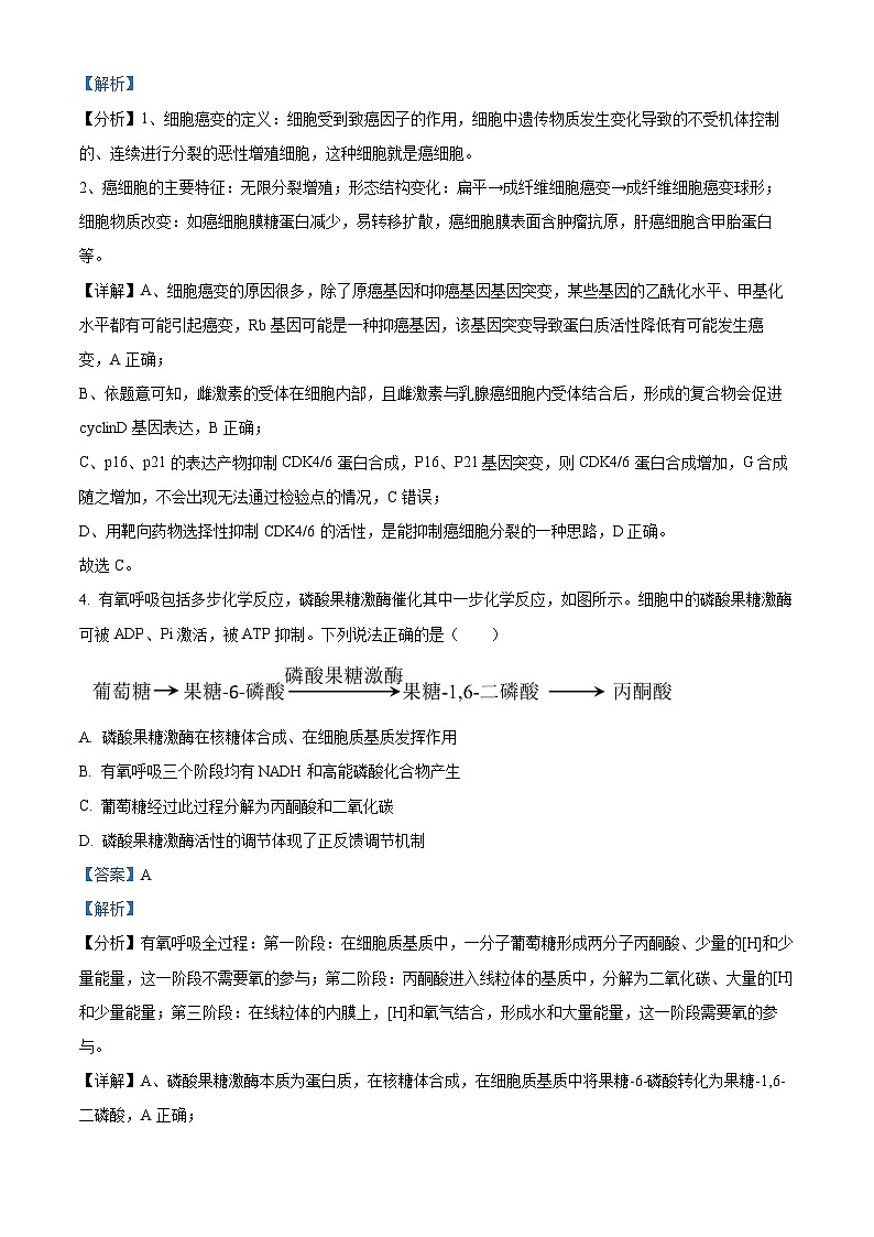
4. 有氧呼吸包括多步化学反应,磷酸果糖激酶催化其中一步化学反应,如图所示。细胞中的磷酸果糖激酶可被ADP、Pi激活,被ATP抑制。下列说法正确的是( )
A. 磷酸果糖激酶在核糖体合成、在细胞质基质发挥作用
B. 有氧呼吸三个阶段均有NADH和高能磷酸化合物产生
C. 葡萄糖经过此过程分解为丙酮酸和二氧化碳
D. 磷酸果糖激酶活性的调节体现了正反馈调节机制
5. 真核细胞的核基因分为编码区和非编码区,非编码区位于编码区两侧,其中编码区又由外显子和内含子间隔组成,外显子与两边的非编码区相连。如图所示为真核细胞基因的表达过程,下列说法错误的是( )
A. 真核细胞的一个核基因中外显子数目比内含子数目多一个
B. 在基因转录时内含子和外显子片段都进行转录
C. 若基因内含子片段某一碱基对发生替换,则对翻译产物一般无影响
D. 若初级转录产物不进行剪切、连接等处理,由于RNA链的增长,则翻译的多肽链一定会变长
6. 图甲表示某二倍体动物的细胞的减数第二次分裂示意图(仅显示部分染色体);图乙是染色体数与核DNA数的关系图。不考虑染色体变异,下列分析错误的是( )
A. 图甲所示细胞的基因可能发生过基因突变
B. A,a基因所在的染色体一定不为X染色体
C. 图乙中b→e时DNA聚合酶活性非常高
D. 图甲中染色体数与核DNA数关系在图乙中无对应的点,e→f时发生了同源染色体的分离
7. 图1是某家族甲、乙两种单基因遗传病的系谱图,已知Ⅱ-1不带有两种遗传病的致病基因。图2是该家族Ⅲ代一遗失女孩及遗失女孩重组家庭中3个后代的核基因和线粒体基因的凝胶电泳检测结果。此外还利用EcRI限制酶进行了处理,结果如图3所示。下列说法正确的是( )
A. 图1中两种遗传病的遗传方式都是伴X染色体隐性遗传
B. Ⅲ-2同时表现出两种遗传病的原因最可能是Ⅱ-2的两条X染色体在减数分裂I前期时姐妹染色单体发生互换
C. 根据图2、图3判断1、2是由遗失女孩所生
D. 研究遗传病发病率需分析患者家系的系谱图,研究遗传方式需在人群中随机抽样调查
8. 下列关于人体内环境的叙述正确的是( )
A. 血浆和淋巴液都是免疫细胞生存的内环境
B. 静脉注射一定量生理盐水后,机体血浆渗透压会上升
C. 内环境中发生丙酮酸的氧化分解为细胞提供了能量,有利于生命活动的进行
D. 大面积烧伤患者创面会大量渗出细胞外液,通常需给患者输入红细胞悬浮液来维持内环境稳态
9. 水体中的许多化学污染物会影响甲状腺激素的合成和分泌,这类污染物被统称为甲状腺激素干扰物(TDCs),科研人员选取了两种不同浓度的TDCs(污染物A和污染物B)处理小鼠,并对其体内甲状腺激素含量进行检测,结果如下图所示。下列说法正确的是( )
A. 激素调节具有微量、高效的特点,因此临床上可通过抽取血样来检测甲状腺激素含量
B. 甲状腺激素含量升高,会降低组织细胞代谢的活化能,增强代谢从而增加产热
C. 据结果推测,TDCs可能抑制垂体和下丘脑的甲状腺激素受体的活性
D. 甲状腺激素和生长激素都能促进生长发育为协同关系,雌激素和雄激素都能促进生殖细胞生成也为协同关系
10. 植物激素及生长调节剂具有调节植物生长发育的生理功能,下列相关叙述错误的是( )
A. 细胞中合成乙烯通过自由扩散方式运输
B. 生长素可以调节植物体内某些基因的表达从而影响植物生长
C. 赤霉素促进萌发对种子是有益的,脱落酸抑制萌发对种子是有害的
D. 插条浸泡在低浓度2.4-D溶液中,野生型比生长素受体活性减弱的株系更易生根
11. 棕色脂肪细胞(BAT)处于兴奋状态有利于产热和能量消耗。研究发现,蓝光会使视网膜上的感光细胞(ipRGC)产生兴奋,兴奋经下丘脑的交感神经作用于BAT,使BAT利用葡萄糖的速率明显降低,但红光没有该效应。下列相关叙述错误的是( )
A. ipRGC有接收蓝光的受体,该受体不能接收红光
B. 交感神经释放的神经递质与BAT上的受体结合使其兴奋
C. 蓝光刺激ipRGC引发BAT的代谢变化属于反射
D. 据上述研究,可以推测夜间多光源暴露会显著增加糖尿病等代谢疾病的患病风险
12. 糖醋鲤鱼是鲁菜十大经典代表菜之一。下图表示某人工鱼塘中的鲤鱼经捕捞后一段时间内的种群数量变化曲线,在t2时为了估算种群的数量,投放带标记的个体共300条,待投放个体均匀分布后进行重捕,捕获1000条,其中带标记的个体20条,下列说法正确的是( )
A. t0时进行捕捞,为了持续获得最大经济效益,剩余量不能小于K/2
B. 捕捞后t0-t1期间种群数量不断减小,出生率与死亡率的比值降低
C. 利用标记重捕法可估算出t2时该鱼塘中鲤鱼的种群数量是15000条
D. 研究该鱼塘中鲤鱼的生态位,通常要研究它出现的频率、种群密度等
13. 为了积极应对全球气候变化,我国提出2030年“碳达峰”(CO2排放量达到峰值)和2060年“碳中和”(CO2排放量与减少量相等)的战略目标。下列叙述错误的是( )
A. 导致CO2浓度升高的主要原因是化石燃料的使用、水泥的生产等
B. 吸收化石燃料燃烧排放的CO2等所需的森林面积即为碳足迹
C. 土壤沉积物中有机碳的分解会随着全球气候变暖而加剧
D. 增加生物多样性不但能提高生态系统的生产力,还可以增加土壤的碳储量
14. 花椰菜易受黑腐病菌的危害而患黑腐病。野生黑芥具有黑腐病的抗性基因。用一定剂量的紫外线处理黑芥原生质体可使其染色体片段化,并丧失再生能力。再利用此原生质体作为部分遗传物质的供体与完整的花椰菜原生质体融合,以获得抗黑腐病杂种植株。流程如下图:下列表述正确的是( )
A. 用①处理细胞时需要在较高渗透压溶液中进行,发生的是水解反应
B. ③和④过程涉及的激素主要是生长素和赤霉素,②过程利用了细胞的结构特点
C. 灭活是指利用物理或化学手段破坏病毒或细菌的抗原结构进而使其失去感染能力,但是灭活的仙台病毒不可促进②过程
D. 显微镜下供体染色体的存在可作为初步筛选杂种细胞的标志
15. 我国科学家成功地用iPS细胞克隆出了活体小鼠,部分流程如下图所示,其中Kdm4d为组蛋白去甲基化酶,TSA为组蛋白脱乙酰酶抑制剂。下列说法正确的是( )
A. 组蛋白脱乙酰化和去甲基化有利于重构胚后续的胚胎发育过程
B. 用电刺激、Ca2+载体等方法激活重构胚,使其完成细胞分裂和发育进程
C. iPS细胞可以发育成克隆鼠,具有全能性
D. 图示流程运用了重组DNA、体细胞核移植、胚胎移植等技术
二、选择题:本题共5小题,每小题3分,共15分。每小题有一个或多个选项符合题目要求,全部选对得3分,选对但不全的得1分,有选错的得0分。
16. 各取未转基因的水稻(W)和转Z基因的水稻(T)数株,分组后分别喷施蒸馏水、寡霉素和NaHSO3,24h后进行干旱胁迫处理(胁迫指对植物生长和发育不利的环境因素),测得未胁迫和胁迫8h时的光合速率如图所示。已知寡霉素抑制光合作用和细胞呼吸中ATP合成酶的活性。下列叙述正确的是( )
A. 本实验中,自变量有水稻种类、寡霉素和NaHSO3
B. 寡霉素在光合作用过程中的作用部位是叶绿体中的基质
C. 转Z基因能增加寡霉素对光合速率的抑制作用
D. 喷施NaHSO3促进光合作用。且减缓干旱胁迫引起的光合速率的下降
17. 某种昆虫为雌雄异体,其体色中的白色和灰色为一对相对性状,由A、a基因控制,其长触角与短触角为一对相对性状,与该对相对性状有关的基因为B、b,这两对等位基因的分离和组合互不干扰。科研人员进行了如下实验,
实验一:选取表型为白色和灰色的纯合亲本进行正反交,F1中出现两种结果,即全部为灰色;雄性个体为灰色,雌性个体为白色。
实验二:选取长触角(只含有B基因的纯合体)和短触角(只含有b基因的纯合体)的个体作亲本进行正反交,F1中雄性个体都表现为长触角,雌性个体都表现为短触角。
将实验二正反交得到的F1各自相互交配得到各自的F2,结果如表所示。实验过程中所获取的样本足量,不存在突变和致死现象,雌雄个体比例为1:1.下列说法正确的是( )
A. 由实验一可判断该昆虫体色性状中显性性状是灰色
B. 由实验一可判断该昆虫的性别决定方式为XY型
C. 控制触角长短的基因B/b位于性染色体上
D. 若让F2中短触角个体相互交配,则其子代中长触角的个体所占的比例为1/6
18. 机体感染人乳头瘤病毒(HPV)后易诱发宫颈癌等恶性肿瘤,目前可通过注射治疗性疫苗刺激细胞免疫以清除病毒。下列叙述错误的是( )
A. 细胞毒性T细胞都起源于骨髓并在胸腺中发育成熟
B. 侵入机体的HPV作为抗原可被细胞毒性T细胞裂解
C. B细胞和细胞毒性T细胞的活化都离不开辅助性T细胞的辅助
D. 若大量制备HPV的单克隆抗体,需要大量的B细胞和骨髓瘤细胞
19. 甜槠林是武夷山国家自然保护区的代表性植被,研究者通过相关实验对武夷山自然保护区郁闭甜槠林(受人为影响较小)与干扰甜槠林(适度择伐乔木)的物种多样性及群落优势度进行比较,部分实验数据如表所示。下列说法中错误的是( )
注:物种多样性指数是丰富度和均匀性的综合指标,具有低丰富度和高均匀度的群落与具有高丰富度和低均匀度的群落,可能得到相同的多样性指数。群落内物种数量分布越不均匀,优势种的地位越突出,群落优势度越大。
A. 调查物种丰富度时,样方面积以达到物种数基本稳定的最小面积为宜
B. 干扰林中灌木层和草本层群落优势度降低,主要原因是阴生植物入侵
C. 封育保护后干扰林发生次生演替,物种多样性增加,群落优势度增大
D. 群落演替最终都会达到一个与群落所处环境相适应的相对稳定的状态
20. 土壤中95%以上的磷为植物很难利用的无效磷。解磷菌能够将磷矿粉等无效磷转化为植物易利用的速效磷。为研究解磷菌的解磷机理,科研人员将磷矿粉制成培养液,培养从土壤中分离出的2种解磷菌(M-3-01、B3-5-6),测定培养液的上清液pH及其中的速效磷含量,结果如图,下列叙述正确的是( )
A. 由图可知,168h以内M-3-01解磷能力较强
B. B3-5-6转化无效磷的能力与培养溶液pH显著相关
C. 据图推测B3-5-6可能借助分泌酸性物质溶解磷矿粉
D. 据图推测M-3-01不可以利用速效磷
三、非选择题:本题共5小题,共55分。
21. 植物光合产物产生器官被称作“源”,光合产物卸出和储存部位被称作“库”。图1为光合产物合成及向库运输过程示意图;图2为线粒体内膜进行系列代谢过程;图3为叶绿体中某种生物膜的部分结构及代谢过程的简化示意图。请回答下列问题:
(1)高等绿色植物叶绿体中含有多种光合色素,常用_________方法分离。光合色素吸收的光能转化为________(图1中A)中的化学能。
(2)图2中的过程发生在有氧呼吸第________阶段,H+由膜间隙向线粒体基质的跨膜运输方式为________。
(3)淀粉和蔗糖均是光合产物,分别在叶肉细胞的_______、_______部位合成。光合作用旺盛时,很多植物合成的大量可溶性糖通常会合成为不溶于水的淀粉临时储存在叶绿体中,所以淀粉储藏在叶绿体内的意义是________。蔗糖是大多数植物长距离运输的主要有机物,与葡萄糖相比,以蔗糖作为运输物质的优点是_________。
(4)为研究棉花去棉铃(果实)后对叶片光合作用的影响,研究者选取至少具有10个棉铃的植株,去除不同比例棉铃,3天后测定叶片的蔗糖和淀粉含量以及CO2固定速率。结果如下图4、图5所示。
综合上述结果可推测,叶片中光合产物的积累会_________光合作用,结合图1信息,给出作此判断的理由是___________。
22. 水稻是人类重要的粮食作物之一,种子的胚乳由外向内分别为糊粉层和淀粉胚乳,通常糊粉层为单层活细胞,主要累积蛋白质、维生素等营养物质;淀粉胚乳为死细胞,主要储存淀粉。选育糊粉层加厚的品种可显著提高水稻的营养。
(1)用诱变剂处理水稻幼苗,结穗后按图1处理种子。埃文斯蓝染色剂无法使________(填“活”或“死”)细胞着色。用显微镜观察到胚乳中未染色细胞层数_________的即为糊粉层加厚的种子,将其对应的含胚部分用培养基培养,筛选获得不同程度的糊粉层加厚突变体ta1、ta2等,这说明基因突变具有_________的特点。
(2)突变体ta1与野生型杂交,继续自交得到F2种子,观察到野生型:突变型=3:1,说明该性状的遗传遵循______定律。利用DNA的高度保守序列作为分子标记对F2植株进行分析后,将突变基因定位于5号染色体上。根据图2推测突变基因最可能位于_______附近,对目标区域进行测序比对,发现了突变基因。
(3)由ta1建立稳定品系t,检测发现籽粒中总蛋白、维生素等含量均高于野生型,但结实率较低。紫米品系N具有高产等优良性状。通过图3育种方案将糊粉层加厚性状引入品系N中,培育稳定遗传的高营养新品种。
①补充完成图3育种方案______。
②运用KASP技术对植物进行检测,在幼苗期提取每株植物的DNA分子进行PCR,加入野生型序列和突变型序列的相应引物,两种引物分别携带红色、蓝色荧光信号特异性识别位点,完成扩增后检测产物的荧光信号(红色、蓝色同时存在时表现为绿色荧光)。图3育种方案中阶段1和阶段2均进行KASP检测,请预期阶段1和阶段2检测结果并从中选出应保留的植株________。
③将KASP技术应用于图3育种过程,优点是在幼苗期即可测定基因型,准确保留目标植株,加快育种进程。
23. 生长激素(GH)对机体的生长发育起着关键作用,实验证明生长激素(GH)能诱导肝细胞产生胰岛素样生长因子(IGF-1),游离态IGF-1与受体结合后能促进钙、磷等元素及氨基酸进入软骨细胞,从而促进生长发育。其过程如下:
(1)神经递质刺激下丘脑分泌GHRH,经血液运输作用于垂体,促进垂体分泌GH,上述过程属于__________调节,IGF-1的分泌调节机制与__________激素类似(写出1种即可)。
(2)深度睡眠既能提高机体免疫力,也有利于青少年的生长发育。欲验证“柴胡提取物能改善动物睡眠质量,促进动物生长”,并进行了实验研究(已知药物X能促进动物深度睡眠,且能促进动物生长)。如下表所示,请完善实验设计思路并预测实验结果。
预期结果,请用柱形图表示______。(注:仅需表示第20d的平均深度睡眠时长和GH浓度)
(3)研究表明,胸腺细胞表面存在IGF-1受体通过胸腺提高免疫力。为验证IGF-1通过胸腺提高免疫力,自变量为胸腺细胞表面是否存在IGF-1受体。请写出实验中能够反映因变量且易测量的观测指标______(答出两点即可)
(4)IGF-1还可与胰岛素样生长因子结合蛋白-3(IGFBP-3)可逆性结合来调节血液中游离态IGF-1的量。GH调控生长发育可能有以下两种途径:
途径一:GH促进肝细胞分泌IGF-1,进而促进生长发育。
途径二:GH影响IGF-1与IGFBP-3的可逆性结合,进而促进生长发育。
用敲除了肝细胞GH受体的模型鼠进行运动干预实验,如果其血液中游离态IGF-1的含量增加,则说明GH通过途径_______促进生长发育;该实验______(填“能”或“否”)排除GH通过另一条途径促进生长发育,理由是______。
24. 红树林湿地是大陆和海洋间的生态过渡带。在全球气候变化和人类活动的双重干扰下,部分红树林湿地生态系统受到破坏,其修复的核心是红树林群落修复。回答下列问题:
(1)红树林群落修复首先应退塘还湿,修复过程中往往需要筛选乡土树种进行种植,并且间植挺水植物,该种选择体现了生态工程的______原理。
(2)配置群落结构时应稀疏种植红树,这样做的目的是_______。
(3)红树林湿地所处地理位置独特,湿地沉积物中有机氮含量较高,氮循环主要过程如图所示。
①土壤中的硝化细菌与氮循环密切相关,可利用___________释放出的化学能将CO2和H2O合成糖类。
②若湿地中氮元素过量会造成富营养化,而图中的__________作用可使湿地“脱氮”。
(4)一段时间后,研究者发现有一种非本地植物A种群数量不断增加,分布区域也逐步稳定扩大,疑似为生态入侵,推测该湿地中的氮元素对其生长有着重要的作用。为验证该推测,科研人员探究了氮元素(用铵态氮处理,单位:mml·L-1)对A植物地下部分和地上部分生物量的影响,部分结果如下图(对照组用10mml·L-1铵态氮处理)所示。
①实验结果表明,A植物能成功入侵的机制是_________,从而提高自身的环境适应能力。
②相关部门接收到有关A植物的举报信息后,一般采取的措施为在其种子成熟前连根拔出,分析其原因为_________。
25. 将野生型谷氨酸棒状杆菌利用同源重组(将外源目的基因与受体的同源序列交换)的方法敲除葡萄糖转运系统关键酶基因ptsG,可以实现葡萄糖转运阻断,为分子水平研究葡萄糖转运提供参考。ptsG基因敲除质粒构建过程如图1所示,其中KanR是抗生素抗性基因,SacB是将蔗糖转变为果聚糖的基因,果聚糖积累对细菌有毒害,XhI、EcRI的识别序列和切割位点分别是—C↓TCGAG—、—G↓AATTC—。据此回答下列问题:
(1)图1中利用PCR获得上同源臂或下同源臂区段至少需要扩增_________轮。从引物角度分析,扩增得到上、下同源臂能拼接到一起的关键是_________。ptsG基因敲除质粒构建过程中,选用XhI和EcRI双酶切的优点是_________。
(2)将敲除ptsG基因质粒导入工程菌中能实现扩增。在工程菌筛选时,可分别接种到含卡那霉素培养基、含10%蔗糖培养基,_________(填“仅能在含卡那霉素”“仅能在含10%蔗糖”或“两种”)培养基上生长的为目的菌。
(3)将筛选得到的敲除ptsG基因质粒导入野生型容氨酸棒状杆菌,通过两次同源重组可敲除ptsG基因(如图2)。
①两次同源重组共有_________个磷酸二酯键的断裂(或合成)。验证同源重组是否成功,可以设计特定的引物进行PCR,通常将扩增产物利用_________方法鉴定。
②若从细胞水平上证明谷氨酸棒状杆菌的ptsG基因敲除成功,还需要将该菌和野生型谷氨酸棒状杆菌分别培养在以葡萄糖为唯一碳源的_________培养基上,该菌对葡萄糖的利用率明显比野生型菌_________。性别
F2中表型及比例
雄性
长触角:短触角=3:1
雌性
长触角:短触角=1:3
层次
郁闭林
干扰林
物种多样性指数
群落优势度
物种多样性指数
群落优势度
乔木层
11.445
0.0733
14.7091
0.0614
灌木层
4.0041
0.2651
12.0776
0.0860
草本层
1.6629
0.2944
54274
01039
藤本植物
5.5540
0.4124
8.9745
0.0718
实验操作的目的
简单操作过程
动物的选择和驯养
选择25日龄的健康状况等相同的小鼠30只,在适宜温度、湿度等条件下饲养1周:将小鼠随机均分为A、B、C三组①______
配制溶液
用纯净水配制柴胡提取物溶液和用纯净水配制药物X溶液。
实验组处理
取A组小鼠,每天按体重用一定量的纯净水配制的柴胡提取物溶液灌胃小鼠,连续20d,并在适宜的条件下饲养。
对照组处理
②______
结果检测
在灌胃后的第10d和第20d,分别测量各组小鼠平均深度睡眠时长,血清中GH浓度和体长
相关试卷
这是一份2024届山东省实验中学高三第三次模拟考试生物试题(学生版+教师版),文件包含2024届山东省实验中学高三第三次模拟考试生物试题教师版docx、2024届山东省实验中学高三第三次模拟考试生物试题学生版docx等2份试卷配套教学资源,其中试卷共42页, 欢迎下载使用。
这是一份2024届辽宁省大连市第二中学高三模拟考试生物试题(学生版+教师版),文件包含2024届辽宁省大连市第二中学高三模拟考试生物试题教师版docx、2024届辽宁省大连市第二中学高三模拟考试生物试题学生版docx等2份试卷配套教学资源,其中试卷共37页, 欢迎下载使用。
这是一份四川省遂宁市射洪市射洪中学2024届高三模拟考试(三)生物试题(学生版+教师版),文件包含四川省遂宁市射洪市射洪中学2024届高三模拟考试三生物试题教师版docx、四川省遂宁市射洪市射洪中学2024届高三模拟考试三生物试题学生版docx等2份试卷配套教学资源,其中试卷共15页, 欢迎下载使用。

