还剩4页未读,
继续阅读
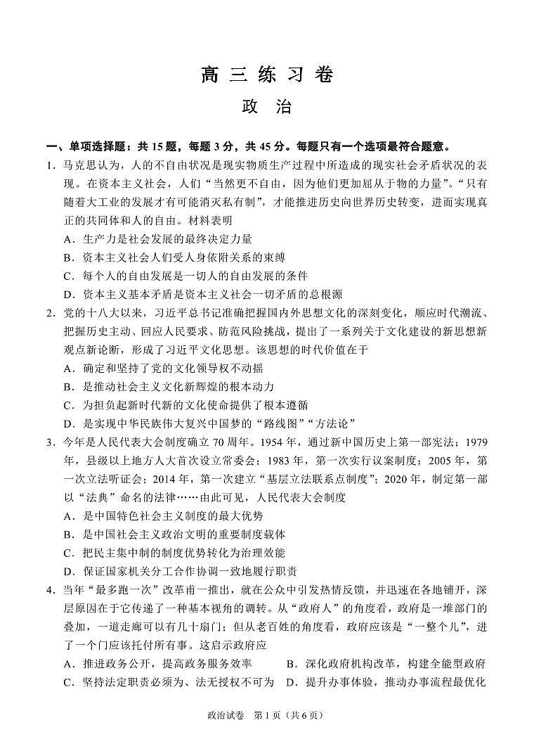
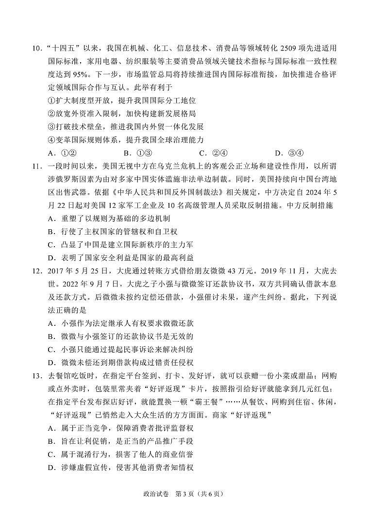
2024届江苏南通高考四模政治试题
展开
这是一份2024届江苏南通高考四模政治试题,共7页。
相关试卷
江苏省南通市2024届高考考前模拟高三练习卷(南通四模)政治试题及答案:
这是一份江苏省南通市2024届高考考前模拟高三练习卷(南通四模)政治试题及答案,文件包含2024届江苏省南通市高三四模拟预测政治试题pdf、2024南通市四模高三政治练习卷答案pdf等2份试卷配套教学资源,其中试卷共7页, 欢迎下载使用。
江苏省南通市2024届高考考前模拟高三练习卷(南通四模)政治试题:
这是一份江苏省南通市2024届高考考前模拟高三练习卷(南通四模)政治试题,文件包含2024届江苏省南通市高三四模拟预测政治试题docx、2024南通市四模高三政治练习卷答案pdf等2份试卷配套教学资源,其中试卷共7页, 欢迎下载使用。
江苏省南通市2024年高考适应性考试(三)政治试题+答案(5月21日南通3.5模):
这是一份江苏省南通市2024年高考适应性考试(三)政治试题+答案(5月21日南通3.5模),共15页。试卷主要包含了单项选择题,非选择题等内容,欢迎下载使用。

