云南省四校联考2023-2024学年高一下学期5月月考生物试题(学生版+教师版)
展开一、选择题(本大题共40题, 1-30 小题每1分, 31-40小题每2分, 共计50分)
1. 下列各组生物中,具备细胞结构的一组是( )
A. 蓝细菌和噬菌体B. 艾滋病病毒和草履虫
C. SARS病毒和烟草花叶病毒D. 乳酸菌和酵母菌
【答案】D
【解析】
【分析】病毒是一类没有细胞结构的特殊生物,只有蛋白质外壳和内部的遗传物质构成,不能独立的生活和繁殖,只有寄生在其他生物的活细胞内才能生活和繁殖,一旦离开了活细胞,病毒就无法进行生命活动。
【详解】在自然界中,除病毒外,其他生物都是由细胞构成的,细胞是生物体结构和功能的基本单位。题中噬菌体、艾滋病病毒、SARS病毒和烟草花叶病毒都属于病毒,都没有细胞结构。因此D正确,ABC错误。
故选D
2. 建立于19世纪的细胞学说,是自然科学史上的一座丰碑,下列法正确的是( )
A. 细胞学说使人们对生命的认识由细胞水平进入分子水平
B. 所有生物都是由细胞发育而来是细胞学说的重要内容
C. 细胞学说揭示了生物体结构统一性
D. 细胞学说认为细胞分为真核细胞和原核细胞
【答案】C
【解析】
【分析】细胞学说的内容有:(1)细胞是一个有机体,一切动植物都由细胞发育而来,并由细胞和细胞产物所组成。(2)细胞是一个相对独立的单位,既有它自己的生命,又对与其他细胞共同组成的整体的生命起作用。(3)新细胞是由老细胞分裂产生的。
【详解】A、细胞学说使人们对生命的认识进入到细胞水平,并为进入分子水平打下基础,A错误;
B、细胞是一个有机体,一切动植物都由细胞发育而来,并由细胞和细胞产物所构成,是细胞学说的重要内容,病毒无细胞结构,B错误;
C、细胞学说通过对动植物细胞的研究而揭示细胞统一性和生物体结构统一性,C正确;
D、细胞分为真核细胞和原核细胞,不是细胞学说的内容,D错误。
故选C。
3. 红细胞血影是将人的成熟红细胞放入蒸馏水中,红细胞吸水膨胀、破裂释放出内容物后,所得到的结构。则红细胞血影的主要组成成分是( )
A. 蛋白质B. 脂质C. 脂质和蛋白质D. 糖类和蛋白质
【答案】C
【解析】
【分析】细胞膜的主要成分是脂质(约占)50%和蛋白质(约占40%),此外还有少量的糖类(占2%~10%)。组成细胞膜的脂质中,磷脂最丰富,磷脂构成了细胞膜的基本骨架。蛋白质在细胞膜行使功能时起重要作用,因此,功能越复杂的细胞膜,蛋白质的种类和数量越多。
【详解】由于人的成熟红细胞没有细胞核和其它复杂的细胞器,只含有细胞膜一种膜结构,因此血影就是指细胞膜,细胞膜的主要成分为脂质和蛋白质。
故选C。
【点睛】
4. 下列选项中两种化合物的元素组成相同的是( )
A. 唾液淀粉酶和纤维素
B. ATP和核酸
C. 脂肪和磷脂
D. 叶绿素和血红蛋白
【答案】B
【解析】
【分析】化合物的元素组成:(1)蛋白质的组成元素有C、H、O、N元素构成,有些还含有S等;(2)核酸的组成元素为C、H、O、N、P;(3)脂质的组成元素有C、H、O,有些还含有N、P;(4)糖类的组成元素一般为C、H、O。
【详解】A、唾液淀粉酶的本质是蛋白质,元素组成包括C、H、O、N等,纤维素属于多糖,元素组成是C、H、O,A错误;
B、ATP和核酸的元素组成相同,都是C、H、O、N、P,B正确;
C、脂肪的组成元素有C、H、O,磷脂的组成元素为C、H、O、N、P,C错误;
D、叶绿素中含有Mg元素,血红蛋白含有Fe元素,两者元素组成不同,D错误。
故选B。
5. 在探究温度对酶活性影响的实验中,温度和pH分别属于( )
A. 自变量和因变量B. 无关变量和因变量
C. 自变量和无关变量D. 因变量和自变量
【答案】C
【解析】
【分析】变量:实验过程中可以变化的因素称为变量。自变量:想研究且可人为改变的变量称为自变量; 因变量:随着自变量的变化而变化的变量称为因变量;无关变量:在实验中,除了自变量外,实验过程中存在一些可变因素,能对实验结果造成影响,这些变量称为无关变量。
【详解】ABCD、探究温度对酶活性影响实验中,自变量是温度,因变量是酶活性,pH、酶浓度等属于无关变量,故温度和pH分别属于自变量和无关变量,C正确、ABD错误。
故选C。
6. 高等动物进行的3个生理过程如图所示,则图中①②③分别为( )
A. 受精作用、减数分裂、有丝分裂
B. 有丝分裂、减数分裂、受精作用
C. 有丝分裂、受精作用、减数分裂
D. 减数分裂、受精作用、有丝分裂
【答案】A
【解析】
【分析】由亲本产生的有性生殖细胞(配子),经过两性生殖细胞(例如精子和卵细胞)的结合,成为受精卵,再由受精卵发育成为新的个体的生殖方式,叫做有性生殖。
【详解】根据题意和图示分析可知:图中①是精子和卵细胞结合,形成受精卵,属于受精作用;成熟的生物体通过②减数分裂产生精子和卵细胞;生物的个体发育从受精卵开始,经③有丝分裂形成多细胞个体。所以图中①、②、③分别为受精作用、减数分裂、有丝分裂。
故选A。
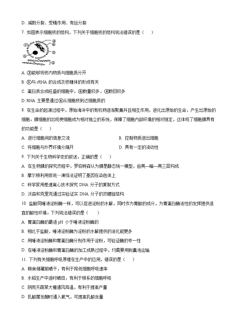
7. 如图表示细胞核的结构,下列关于细胞核的结构说法错误的是( )
A. ③能够将核内物质与细胞质分开
B. ⑤与rRNA 的合成及核糖体的形成有关
C. 蛋白质合成旺盛的细胞中,⑥数量较多,④数目较多
D. RNA 主要是通过⑥从细胞核到达细胞质的
【答案】C
【解析】
【分析】细胞核的结构:(1)核膜:核膜是双层膜,外膜上附有许多核糖体,常与内质网相连;其上有核孔,是核质之间频繁进行物质交换和信息交流的通道;(2)核仁:与某种RNA的合成以及核糖体的形成有关;(3)染色质:细胞核中能被碱性染料染成深色的物质,其主要成分是DNA和蛋白质。
【详解】A、③是核膜,能够将核内物质与细胞质分开,A正确;
B、⑤是核仁,与某种RNA(rRNA)的合成以及核糖体的形成有关,B正确;
C、蛋白质合成旺盛的细胞中,⑥核孔数量较多,但④染色质数目不变,C错误;
D、④核孔使细胞的核质之间能进行物质交换,是大分子的通道,如RNA可通过核孔进入细胞质,D正确。
故选C。
8. 在生命的起源过程中,原始海洋中的有机物逐渐聚集并且相互作用,进化出原始的生命,产生出原始的细胞。膜细胞的出现使细胞成为相对独立的系统,保障了细胞内部环境的相对稳定,这体现了细胞膜具有的功能是( )
A. 进行细胞间的信息交流B. 控制物质进出细胞
C. 将细胞与外界环境分隔开D. 具有一定的流动性
【答案】C
【解析】
【分析】细胞膜的功能:①将细胞与外界环境分隔开,保证细胞内部环境的相对稳定;②控制物质出入细胞;③进行细胞间的信息交流。
【详解】A、题干信息中未体现细胞膜进行细胞间的信息交流的功能,A错误;
B、题干信息中未体现细胞膜控制物质进出细胞的功能,B错误;
C、据题意,细胞膜使细胞成为相对独立的系统,保障了细胞内部环境的相对稳定,体现的是细胞膜将细胞与外界环境分隔开的功能,C正确;
D、题干信息中未体现细胞膜具有一定的流动性的特点,D错误。
故选C。
9. 下列关于生物科学史的叙述,正确的是( )
A. 在生物膜的探究历程中,罗伯特森认为膜是静态统一模型,由亮—暗—亮三层构成
B. 摩尔根利用假说—演绎法证明了基因在染色体上
C. 科学家用差速离心技术探究 DNA 分子的复制方式
D. 沃森和克里克通过实验证实 DNA 分子的双螺旋结构
【答案】B
【解析】
【分析】生物膜的探究历程中,罗伯特森通过电子显微镜观察细胞膜发现,细胞膜呈现暗—亮—暗三层,所以认为膜是由蛋白质—磷脂—蛋白质形成的静态统一模型。
【详解】A、罗伯特森认为膜是静态统一模型,由暗—亮—暗三层构成,A错误;
B、摩尔根用果蝇作材料,利用假说—演绎法证明了基因在染色体上,B正确;
C、科学家用同位素标记法探究DNA 分子的复制方式,C错误;
D、沃森和克里克通过推理提出了 DNA 分子的双螺旋结构模型,D错误;
故选B。
10. 盐酸同唾液淀粉酶一样,可以促进淀粉的水解,同时作为胃酸的成分,为胃蛋白酶活性的发挥提供适宜的酸性环境。下列说法错误的是( )
A. 胃蛋白酶的最适pH 小于唾液淀粉酶的
B. 相比于盐酸,唾液淀粉酶为淀粉的水解提供的活化能更多
C. 用唾液淀粉酶和胃蛋白酶分别作用于淀粉,可验证酶专一性
D. 在唾液淀粉酶和胃蛋白酶的加工成熟过程中,均需要用到囊泡运输
【答案】B
【解析】
【分析】酶是由活细胞产生的具有催化作用的有机物,绝大多数酶是蛋白质,极少数酶是RNA。酶的特性:高效性、专一性和作用条件温和的特性,高温、过酸和过碱会使酶失活,而低温只是抑制酶的活性。
【详解】A、胃液的pH小于唾液,因此胃蛋白酶的最适pH 小于唾液淀粉酶的,A正确;
B、盐酸,唾液淀粉酶催化淀粉水解的原理是降低淀粉水解所需要的活化能,B错误;
C、酶的专一性指一种酶只能催化一种或者一类反应的进行,用唾液淀粉酶和胃蛋白酶分别作用于淀粉,则胃蛋白酶不能水解淀粉,则可验证酶的专一性,C正确;
D、唾液淀粉酶和胃蛋白酶是分泌蛋白,在唾液淀粉酶和胃蛋白酶的加工成熟过程中,均需要用到囊泡运输,D正确。
故选B。
11. 下列有关细胞呼吸原理在生产中的应用,错误的是( )
A. 粮食储藏前晒干,有利于降低细胞呼吸速率
B. 水稻生产中适时晒田,有利于根系的细胞呼吸
C. 阴雨天蔬菜大棚通风降温,有利于提高产量
D. 乳酸菌发酵时通入氧气,可提高乳酸含量
【答案】D
【解析】
【分析】常考的细胞呼吸原理的应用:
1、用透气纱布或“创可贴”包扎伤口:增加通气量,抑制致病菌的无氧呼吸;2、酿酒时:早期通气--促进酵母菌有氧呼吸,利于菌种繁殖,后期密封发酵罐--促进酵母菌无氧呼吸,利于产生酒精;3、食醋、味精制作:向发酵罐中通入无菌空气,促进醋酸杆菌、谷氨酸棒状杆菌进行有氧呼吸;4、土壤松土,促进根细胞呼吸作用,有利于主动运输,为矿质元素吸收供应能量;5、稻田定期排水:促进水稻根细胞有氧呼吸;6、提倡慢跑:促进肌细胞有氧呼吸,防止无氧呼吸产生乳酸使肌肉酸胀。
【详解】A、粮食晒干后,其自由水的含量降低,有利于降低细胞的呼吸速率,A正确;
B、水稻生产中适时晒田,可防止根系缺氧进行无氧呼吸产生酒精,有利于根系的细胞呼吸,B正确;
C、阴雨天蔬菜大棚通过通风降温,降低呼吸作用中有机物的消耗,有利于提高产量,C正确;
D、乳酸菌为厌氧型细菌,只能进行无氧呼吸,D错误。
故选D。
12. 下列关于酶和ATP的叙述中,错误的是( )
A. 一般活的细胞都既能合成酶,也能合成ATP
B. 酶的合成需要ATP提供能量,ATP的合成也需要酶的催化
C. ATP脱去两个磷酸基团后,形成的物质是某些酶的基本组成单位之一
D. 酶和ATP都具有高效性与专一性
【答案】D
【解析】
【分析】1、酶是活细胞产生的具有催化作用的有机物,大多数酶是蛋白质,还有少量RNA,酶通过降低化学反应的活化能而提高化学反应的速率。
2、ATP是细胞生命活动的直接能源物质,ATP由1分子核糖、1分子腺嘌呤、3分子磷酸基组成;植物细胞中ATP可来自光合作用和细胞呼吸,动物细胞中ATP可来自细胞呼吸。
【详解】A、一般活的细胞都可以进行细胞代谢,需要酶的催化,需要直接能源物质ATP提供能量,既能合成酶,也能合成ATP,A正确;
B、酶合成需要消耗ATP水解提供能量,ATP合成需要ATP合成酶的催化,B正确;
C、ATP脱去2个磷酸基团后,形成的是腺嘌呤核糖核苷酸,腺嘌呤核糖核苷酸是RNA的基本组成单位之一,酶绝大多数是蛋白质,少数是RNA,C正确;
D、细胞内的化学反应中,酶具有高效性与专一性,但ATP是细胞生命活动的直接能源物质,不具有高效性与专一性,D错误。
故选D。
【点睛】
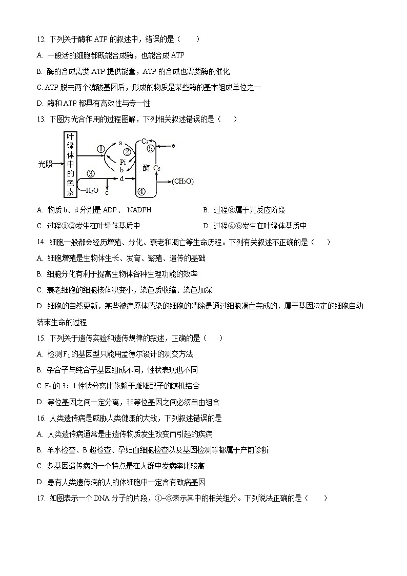
13. 下图为光合作用的过程图解,下列相关叙述错误的是( )
A. 物质b、d分别是ADP、 NADPHB. 过程③属于光反应阶段
C. 过程①②发生在叶绿体基质中D. 过程④⑤发生在叶绿体基质中
【答案】C
【解析】
【分析】据图分析:a为ATP,b为ADP,c为O2,d为[H],e为CO2,据此分析作答。
【详解】A、由分析可知:b为ADP,d为NADPH([H]),A正确;
B、过程③为水的光解,属于光反应阶段,B正确;
C、过程过程①为光反应阶段,场所为叶绿体类囊体薄膜,②为暗反应阶段,发生在叶绿体基质中,C错误;
D、过程④为C3的还原,⑤为二氧化碳的固定过程,两者均为暗反应过程,发生在叶绿体基质中,D正确。
故选C。
14. 细胞一般都会经历增殖、分化、衰老和凋亡等生命历程。下列有关叙述不正确的是( )
A. 细胞增殖是生物体生长、发育、繁殖、遗传的基础
B. 细胞分化有利于提高生物体各种生理功能的效率
C. 衰老细胞的细胞核体积变小,染色质收缩、染色加深
D. 细胞的自然更新,某些被病原体感染的细胞的清除是通过细胞凋亡完成的,属于基因决定的细胞自动结束生命的过程
【答案】C
【解析】
【分析】细胞衰老过程是细胞的生理状态和化学反应发生复杂变化的过程,最终表现为细胞的形态、结构和功能发生变化。细胞衰老的特征如下:(1)细胞内水分减少,细胞萎缩,体积变小,细胞新陈代谢速率减慢;(2)细胞膜通透性功能改变,物质运输功能降低;(3)细胞内多种酶的活性降低,呼吸速率减慢,新陈代谢速率减慢;(4)细胞核的体积增大,核膜内折,染色质收缩、染色加深;(5)细胞内的色素逐渐积累,妨碍细胞内物质的交流和传递。
【详解】A、细胞增殖是重要的细胞生命活动,是生物体生长、发育、繁殖、遗传的基础,A正确;
B、细胞分化使多细胞生物体中的细胞趋向专门化,有利于提高生物体各种生理功能的效率,B正确;
C、衰老细胞的细胞核体积增大,核膜内折,染色质收缩、染色加深,C错误;
D、在成熟的生物体中,细胞的自然更新,某些被病原体感染的细胞的清除,也是通过细胞凋亡完成的,细胞凋亡属于基因决定的细胞自动结束生命的过程,对于机体是有利的,D正确。
故选C。
15. 下列关于遗传实验和遗传规律的叙述,正确的是( )
A. 检测F1的基因型只能用孟德尔设计的测交方法
B. 杂合子与纯合子基因组成不同,性状表现也不同
C. F2的3:1性状分离比依赖于雌雄配子的随机结合
D. 等位基因之间一定分离,非等位基因之间必须自由组合
【答案】C
【解析】
【分析】1、基因的分离定律的实质是:在杂合体的细胞中,位于一对同源染色体上的等位基因,具有一定的独立性,在减数分裂形成配子的过程中,等位基因会随同源染色体的分开而分离,分别进入两个配子中,独立地随配子遗传给后代。
2、基因的自由组合定律的实质是:位于非同源染色体上的非等位基因的分离或组合是互不干扰的;在减数分裂过程中,同源染色体上的等位基因彼此分离的同时非同源染色体上的非等位基因自由组合。
【详解】A、检测F1的基因型,除了用孟德尔设计的测交方法外,还可以采用自交的方法,A错误;
B、在环境条件相同的情况下,杂合子与纯合子基因组成不同,但性状表现可能相同,例如DD和Dd都表现为高茎,B错误;
C、在一对相对性状的杂交实验中,F1产生的两种比值相等的雌配子和两种比值相等的雄配子的随机结合,导致F2出现3: 1的性状分离比,C正确;
D、位于一对同源染色体上的非等位基因不会自由组合,D错误。
故选C。
16. 人类遗传病是威胁人类健康的大敌,下列叙述错误的是
A. 人类遗传病通常是由遗传物质发生改变而引起的疾病
B. 羊水检查、B超检查、孕妇血细胞检查以及基因检测等都属于产前诊断
C. 多基因遗传病的一个特点是在人群中发病率比较高
D. 患有人类遗传病的人的体细胞中一定含有致病基因
【答案】D
【解析】
【分析】人类遗传病是由于遗传物质的改变而引起的人类疾病,包括单基因遗传病、多基因遗传病和染色体异常遗传病。遗传病的检测和预防手段主要是遗传咨询和产前诊断,羊水检查、B超检查、孕妇血细胞检查以及基因检测等都属于产前诊断。
【详解】A、人类遗传病是由于遗传物质的改变而引起的人类疾病,包括单基因遗传病、多基因遗传病和染色体异常遗传病,A正确;
B、遗传病的检测和预防手段主要是遗传咨询和产前诊断,羊水检查、B超检查、孕妇血细胞检查以及基因检测等都属于产前诊断,B正确;
C、多基因遗传病的特点:①易受环境因素的影响;②在群体中发率较高;③常表现为家族聚集,C正确;
D、人类遗传病主要分为单基因遗传病、多基因遗传病和染色体异常遗传病三大类,其中染色体异常遗传病没有致病基因,D错误。
故选D。
17. 如图表示一个DNA分子的片段,①~⑥表示其中的相关组分。下列说法正确的是( )
A. ②和③交替排列贮存了遗传信息
B. ③④⑤构成了DNA分子的1个基本单位
C. 在DNA的一条链上,①⑤之间的结构为磷酸—脱氧核糖—磷酸
D. 当细胞内DNA复制时,⑥的断开需要酶的作用
【答案】D
【解析】
【分析】分析题图:图示是一个DNA片段结构示意图,⑥处有2个氢键,表示A与T形成的碱基对;②为磷酸,③为脱氧核糖,④为磷酸;⑤为鸟嘌呤,⑥为氢键。
【详解】A、②磷酸和③脱氧核糖交替排列构成DNA的基本骨架,而遗传信息贮存在碱基对排列顺序中,A错误;
B、②③⑤构成了DNA分子的1个基本单位,即构成1个脱氧核苷酸,④是相邻脱氧核苷酸的磷酸,B错误;
C、在DNA的一条链上,①⑤之间的结构为—脱氧核糖—磷酸—脱氧核糖—,C错误;
D、⑥为氢键,DNA分子复制时存在⑥氢键断开和重新形成,断开需要解旋酶的作用,D正确。
故选D。
18. 下列疾病中,属于基因通过控制蛋白质的结构直接控制生物性状的实例是( )
①豌豆的皱粒 ②白化病 ③囊性纤维病 ④镰刀型细胞贫血症
A. ①②B. ②④C. ③④D. ①②④
【答案】C
【解析】
【分析】基因控制生物性状包括:基因通过控制蛋白质的结构直接控制生物性状;基因通过控制酶的合成来控制代谢过程,进而控制生物体的性状。
【详解】①皱粒豌豆的DNA中插入了一段外来的DNA序列,打乱了编码淀粉分支酶的基因,导致淀粉分支酶出现异常,活性大大降低,进而使得细胞内淀粉含量降低。淀粉在细胞中具有保留水分的作用。当豌豆成熟时,淀粉含量高的豌豆能有效的保留水分,十分饱满;淀粉含量低的豌豆由于失水而皱缩。体现的是基因通过控制酶的合成来控制代谢过程,进而控制生物体的性状,①不符合题意;
②白化病是由于基因缺陷导致的,这是一种带有家族遗传性质的疾病,患者体内先天性的缺少氨酸酶或者酪氨酸酶功能减退,因此不能够正常的合成黑色素,所以会导致皮肤和毛发出现白化的情况,体现的是基因通过控制酶的合成来控制代谢过程,进而控制生物体的性状,②不符合题意;
③在大约70%的囊性纤维化患者中,编码CFTR蛋白(一种转运蛋白)的基因缺失了3个碱基,导致CFTR蛋白在第508位缺少苯丙氨酸,其空间结构发生变化,使CFTR转运氯离子的功能出现异常,导致患者支气管中黏液增多,管腔受阻,细菌在肺部大量生长繁殖,最终使肺功能严重受损。这属于基因通过控制蛋白质的结构直接控制生物性状的实例,③符合题意;
④镰刀型细胞贫血症是由于血红蛋白基因突变导致血红蛋白分子中氨基酸残基被更换(6号的谷氨酸→缬氨酸)所造成的。这属于基因通过控制蛋白质的结构直接控制生物性状的实例,④符合题意。
故选C。
19. 下列关于生物变异的叙述,正确的是( )
A. DNA分子中碱基对发生增添、缺失或替换均能导致基因突变
B. 新冠病毒传播过程中不断发生变异,最可能是基因突变导致的
C. 用高倍显微镜能看到癌细胞中抑癌基因发生了基因突变
D. 基因重组可以发生在同源染色体的姐妹染色单体之间
【答案】B
【解析】
【分析】1.基因突变:DNA分子中发生碱基对的替换、增添和缺失,而引起的基因结构改变。
2.基因重组是指在生物体进行有性生殖的过程中,控制不同性状的非等位基因重新组合,包括两种类型:
①自由组合型:减数第一次分裂后期,随着非同源染色体自由组合,非同源染色体上的非等位基因也自由组合。
②交叉互换型:减数第一次分裂前期(四分体),基因随着同源染色体的非姐妹染色单体的交叉互换而发生重组。此外,某些细菌(如肺炎双球菌转化实验)和在人为作用(基因工程)下也能产生基因重组。
【详解】A、若碱基对的增添、缺失或替换发生在DNA分子不具有遗传效应的片段,因此不会导致基因突变,A错误;
B、新冠病毒的可遗传变异来源只有基因突变一种,因此新冠病毒传播过程中不断发生变异,最可能是基因突变导致的,B正确;
C、基因突变在光学显微镜下观察不到,C错误;
D、基因重组可以发生在同源染色体的非姐妹染色单体之间,即同源染色体的非姐妹染色单体交叉互换导致基因重组,D错误。
故选B。
20. 荠菜果实形状有三角形和卵圆形两种,该性状遗传由两对等位基因控制,将纯合的结三角形果实荠菜和纯合的结卵圆形果实荠菜杂交,F1全部结三角形果实,F1自交F2代中结三角形果实植株:结卵圆形果实植株=15:1。下列有关说法,正确的是( )
A. 对F1测交,子代表现型的比例为1:1:1:1
B. 荠菜果实形状的遗传不遵循基因的自由组合定律
C. 纯合的结三角形果实植株的基因型有四种
D. 结卵圆形果实荠菜自交,子代植株全结卵圆形果实
【答案】D
【解析】
【分析】根据题意:F2中三角形:卵圆形=15:1,而15:1实质上是9:3:3:1的变式,可以推知,P:AABB×aabb→F1:AaBb→F2 9A_B_:3aaB_:3A_bb:1aabb=(9:3:3)三角形:1卵圆形=15:1。F1测交后代的表现型及比例为三角形果实:卵圆形果实=(AaBb:aaBb:Aabb):aabb=(1:1:1):1=3:1。
【详解】A、由F2的表现型及比例是结三角形果实植株:结卵圆形果实植株=15:1,可知卵圆形果实为双隐性,F1为双杂合,所以F1测交子代比例为3:1,A错误;
B、由于F2表现型及比例为三角形果:圆形果=15:1是9:3:3:1的变形,所以荠菜果实形状的遗传遵循自由组合定律,B错误;
C、F2中的基因型有9种,其中只有双隐性的是圆形果,所以三角形果的基因型有8种,纯合的结三角形果实植株的基因型有3种,C错误;
D、卵圆形为双隐性,自交子代全是卵圆形,D正确。
故选D。
【点睛】
21. 癌症是威胁人类健康最严重的疾病之一,不良的生活环境和生活习惯均会增加癌症的发生率。研究表明,烟草中含有的尼古丁等有害成分会引起正常基因启动子区域的甲基化程度过高或过低,从而引发癌症。癌细胞能通过血液或淋巴系统从原发部位转移到其他器官,破坏器官的结构和功能,引发器官衰竭,对生命造成危害。下列说法错误的是( )
A. 烟草中的有害成分通过改变启动子区域的甲基化程度引发癌症的过程属于基因突变
B. 人体细胞的DNA上本来就存在与癌变相关的原癌基因和抑癌基因
C. 正常细胞中原癌基因和抑癌基因都表达
D. 细胞膜上糖蛋白减少导致癌细胞容易在体内分散和转移
【答案】A
【解析】
【分析】1、癌细胞的主要特征:(1)无限增殖。(2)形态结构发生显著改变。(3)细胞表面发生变化,细胞膜上的糖蛋白等物质减少,易转移。
2、细胞癌变的原因:(1)外因:主要是三类致癌因子,即物理致癌因子、化学致癌因子和病毒致癌因子。(2)内因:原癌基因和抑癌基因发生基因突变。
【详解】A、基因突变是指DNA分子中发生了碱基对的增添、缺失和替换从而导致基因结构的改变,而甲基化属于表观遗传,表观遗传的基因的碱基序列保持不变,因此并未发生基因突变,A错误;
BC、原癌基因负责调节细胞周期,控制细胞生长和分裂的进程,抑癌基因的作用是阻止细胞不正常的增殖,人体细胞的DNA上本来就存在与癌变相关的原癌基因和抑癌基因,正常细胞中原癌基因和抑癌基因都表达,B、C正确;
D、细胞发生癌变后,由于细胞膜上的糖蛋白减少,使得癌细胞易扩散和转移,D正确。
故选A。
22. 蜜蜂的蜂王和工蜂是二倍体,其体细胞中有32条染色体。雄蜂的体细胞中有16条染色体,则雄蜂是( )
A. 单倍体B. 二倍体C. 三倍体D. 四倍体
【答案】A
【解析】
【分析】单倍体、二倍体和多倍体
(1)由配子发育成的个体叫单倍体。
(2)由受精卵发育成的个体,体细胞中含几个染色体组就叫几倍体,如含两个染色体组就叫二倍体,含三个染色体组就叫三倍体,以此类推.体细胞中含三个或三个以上染色体组的个体叫多倍体。
【详解】工蜂和蜂王是由受精卵发育的,属于二倍体,体细胞内都含有32条染色体。雄蜂是由卵细胞直接发育的,属于单倍体,体细胞内都含有16条染色体,A符合题意。
故选A。
23. 下列有关“DNA是主要的遗传物质”的叙述,正确的是( )
A. 所有生物的遗传物质都是DNA
B. 真核生物、原核生物的遗传物质是DNA,其他生物的遗传物质是RNA
C. 动物、植物、真菌的遗传物质是DNA,除此之外的其他生物的遗传物质是RNA
D. 真核生物、原核生物、部分病毒的遗传物质是DNA,少数病毒的遗传物质是RNA
【答案】D
【解析】
【分析】细胞类生物(真核生物和原核生物)都含有DNA和RNA两种核酸,但它们的遗传物质均为DNA;病毒只含有一种核酸(DNA或RNA),因此其遗传物质是DNA或RNA。
【详解】A、所有有细胞结构的生物的遗传物质都是DNA,但RNA病毒的遗传物质为RNA,A错误;
BD、真核生物、原核生物都是细胞生物,细胞生物的遗传物质是DNA,病毒的遗传物质是DNA或RNA,D正确,B错误;
C、除了少数病毒的遗传物质是RNA,其余生物的遗传物质均为DNA,C错误。
故选D。
24. 下列有关基因型、性状和环境的叙述,错误的是
A. 两个个体的身高不相同,二者的基因型可能相同,也可能不相同
B. 某植物的绿色幼苗在黑暗中变成黄色,这种变化是由环境造成的
C. O型血夫妇的子代都是O型血,说明该性状是由遗传因素决定的
D. 高茎豌豆的子代出现高茎和矮茎,说明该相对性状是由环境决定的
【答案】D
【解析】
【分析】
【详解】基因型完全相同的两个人,可能会由于营养等环境因素的差异导致身高不同,反之,基因型不同的两个人,也可能因为环境因素导致身高相同,A正确;
在缺光的环境中,绿色幼苗由于叶绿素合成受影响而变黄,B正确;
O型血夫妇的基因型均为ii,两者均为纯合子,所以后代基因型仍然为ii,表现为O型血,这是由遗传因素决定的,C正确;
高茎豌豆的子代出现高茎和矮茎,是由于亲代是杂合子,子代出现了性状分离,是由遗传因素决定的,D错误。
【点睛】结合“基因型+环境=性状”对各个选项进行分析时,注意各项描述个体间的异同是基因型决定的,还是环境变化引起的。
25. 自然界中蝴蝶的性别决定方式为ZW型。有一种极为罕见的阴阳蝶,是具有一半雄性一半雌性特征的嵌合体。下图是其成因遗传解释示意图,则阴阳蝶的出现是早期胚胎细胞发生了
A. 基因突变B. 基因重组
C. 染色体结构变异D. 染色体数目变异
【答案】D
【解析】
【分析】染色体变异是指染色体结构和数目的改变.染色体结构的变异主要有缺失、重复、倒位、易位四种类型.染色体数目变异可以分为两类:一类是细胞内个别染色体的增加或减少,另一类是细胞内染色体数目以染色体组的形式成倍地增加或减少。蝴蝶的性别是由染色体决定的,为ZW型,其中ZZ表示雄性,ZW表示雌性。
【详解】根据题意和图示分析可知:阴阳蝶的形成是由于W染色体的丢失造成的,属于染色体数目的变异.故选D。
【点睛】关键:抓住阴阳蝶中部分细胞内该有的W染色体却没有,说明是因为染色体数目变异导致个体性状发生改变。
26. 下面有关中心法则的叙述正确的是( )
A. 健康人体细胞会发生①②③⑤过程,不会出现④过程
B. HIV 病毒的遗传信息流动过程为③②④⑤
C. ②⑤过程碱基互补配对方式存在差异
D. 除哺乳动物成熟红细胞外,正常活着的细胞都可以完成①②⑤过程
【答案】C
【解析】
【分析】分析题图:图中①为DNA分子的复制过程,②为转录过程,③为逆转录过程,④为RNA的复制过程,⑤为翻译过程。
【详解】A、人体细胞的遗传物质为DNA,健康人体细胞会发生①②⑤过程,不会出现③④过程,A错误;
B、HIV病毒为逆转录病毒,遗传信息流动过程为③①②⑤过程,B错误;
C、②转录时DNA模板链上的碱基与mRNA的相应碱基互补配对,即②过程碱基的配对方式为A-U、G-C、C-G、T-A,⑤翻译时组成mRNA上的密码子的碱基与相应tRNA上的构成反密码子的碱基互补配对,即⑤过程碱基的配对方式为A—U、C—G、U—A、G—C,因此②③过程碱基互补配对方式存在差异,C正确;
D、分析图示可知:①~⑤过程依次表示DNA复制、转录、逆转录、RNA复制、翻译。正常生活的高度分化的细胞(如神经细胞)已经失去分裂能力不能完成①过程,能完成②⑤过程,哺乳动物成熟红细胞没有细胞核,不能完成①②⑤过程,D错误。
故选C。
27. 下列有关可遗传变异的叙述,正确的是( )
A. 发生在体细胞中的基因突变不可能遗传给后代
B. 基因突变不会导致染色体上基因的数目和排列顺序发生改变
C. 蛙红细胞通过无丝分裂增殖,不可能发生染色体变异
D. 基因突变的随机性表现为一个基因可突变产生一个以上的等位基因
【答案】B
【解析】
【分析】基因突变、基因重组和染色体变异
(1)基因突变是基因结构的改变,包括碱基对的增添、缺失或替换。基因突变发生的时间主要是细胞分裂的间期。基因突变的特点是低频性、普遍性、随机性、不定向性。
(2)基因重组的方式有同源染色体上非姐妹单体之间的交叉互换和非同源染色体上非等位基因之间的自由组合,另外,外源基因的导入也会引起基因重组。
(3)染色体变异是指染色体结构和数目的改变。染色体结构的变异主要有缺失、重复、倒位、易位四种类型。染色体数目变异可以分为两类:一类是细胞内个别染色体的增加或减少,另一类是细胞内染色体数目以染色体组的形式成倍地增加或减少。
【详解】A、发生在体细胞中的基因突变一般不能遗传给后代,也可能通过无性繁殖遗传给后代,如植物的嫁接、扦插等,A错误;
B、基因突变引起基因结构改变,不会改变基因的数目,而染色体结构变异通常会导致染色体上基因的数目和排列顺序发生改变,B正确;
C、蛙是真核生物,体细胞中有染色质(染色体),因此蛙红细胞通过无丝分裂增殖,也可能发生染色体变异,C错误;
D、基因突变的不定向性表现为一个基因可以发生不同的突变,产生一个以上的等位基因,D错误。
故选B。
28. 尿黑酸尿症为受一对基因控制的常染色体隐性遗传病,某该病患者经过基因测序,发现每个致病基因上存在2个突变位点,第1个位点的C突变为 T,第2个位点的T突变为G。下列叙述正确的是( )
A. 该实例证明了基因突变具有随机性和不定向性的特点
B. 该致病基因在男性患者中的基因频率和在女性患者中的不同
C. 上述突变改变了 DNA 的碱基互补配对方式
D. 该患者体细胞中最多可存在8个突变位点
【答案】D
【解析】
【分析】基因突变是基因结构的改变,包括碱基对的增添、缺失或替换。基因突变发生的时间主要是细胞分裂的间期。基因突变的特点是低频性、普遍性、随机性、不定向性等。
【详解】A、该实例每个致病基因上存在2个突变位点,第1个位点的C突变为 T,第2个位点的T突变为G,证明了基因突变具有随机性的特点,A错误;
B、该致病基因位于常染色体,在男性患者中的基因频率和在女性患者中的相同,B错误;
C、基因突变是DNA分子中发生碱基对的增添、替换、缺失,该突变不会改变 DNA 的碱基互补配对方式,C错误;
D、该患者每个致病基因上存在2个突变位点,则一对染色体上有4个突变位点,体细胞在有丝分裂复制后最多可能存在8个突变位点,D正确。
故选D。
29. 研究发现,COL5A1基因控制合成的COL5A1蛋白在胃癌细胞的转移中起关键的促进作用,正常细胞中COL5A1基因的转录产物会被降解。胃癌细胞内的NAT10蛋白(一种RNA乙酰转移酶)与mRNA结合后将促进mRNA的乙酰化修饰,修饰后的mRNA稳定性提高。下列相关叙述正确的是( )
A. 胃癌细胞内mRNA的乙酰化修饰可能促进COL5A1基因的表达
B. 胃癌的发生、发展仅与细胞内原癌基因和抑癌基因发生突变有关
C. 发生转移的胃癌细胞中,NAT10蛋白的含量会显著低于正常细胞
D. mRNA的乙酰化改变了COL5A1蛋白的结构,不属于表观遗传
【答案】A
【解析】
【分析】表观遗传是指生物体基因的碱基序列保持不变,但基因表达和表型发生可遗传变化的现象。如甲基化会抑制基因的表达,常见类型有DNA甲基化修饰与乙酰化修饰。
【详解】A、胃癌细胞内mRNA的乙酰化修饰后稳定性提高,能进一步翻译成相应蛋白质,可能促进COL5A1基因的表达,A正确;
B、胃癌的发生、发展不仅仅与细胞内原癌基因和抑癌基因发生突变有关,也与外界环境因素等有关,B错误;
C、胃癌细胞内的NAT10蛋白(一种RNA乙酰转移酶)与mRNA结合后将促进mRNA的乙酰化修饰,修饰后的mRNA稳定性提高,合成的COL5A1蛋白增多,COL5A1蛋白在胃癌细胞的转移中起关键的促进作用,故发生转移的胃癌细胞中,NAT10蛋白的含量会显著高于正常细胞,C错误;
D、mRNA的乙酰化属于表观遗传的一种,并未改变了COL5A1蛋白的结构,D错误。
故选A。
30. 下列与实验操作及实验原理相关的说法,错误的是( )
A. 鉴定样液中的蛋白质时,先加双缩脲试剂A液以营造碱性环境
B. 检测酵母菌进行无氧呼吸产生了酒精时,培养时间要适当延长
C. 观察洋葱根尖细胞有丝分裂时,视野中多数的细胞处于分裂期
D. 低温诱导染色体数目加倍的实验中,应将根尖先进行低温处理再制成装片
【答案】C
【解析】
【分析】某些化学试剂能够使生物组织中的相关化合物产生特定的颜色反应。糖类中的还原糖,如葡萄糖,与斐林试剂发生作用,生成砖红色沉淀。脂肪可以被苏丹Ⅲ染液染成橘黄色。蛋白质与双缩脲试剂发生作用,产生紫色反应。
观察植物根尖分生区细胞有丝分裂时,解离(用药液使组织中的细胞相互分离开来)、漂洗(洗去药液,防止解离过度)、染色(甲紫溶液或醋酸洋红液能使染色体着色)、制片(使细胞分散开来,有利于观察)
【详解】A、鉴定样液中的蛋白质时,先加双缩脲试剂A液氢氧化钠,以营造碱性环境,A正确;
B、检测酵母菌进行无氧呼吸产生了酒精时,用酸性重铬酸钾溶液鉴定,由于葡萄糖也能与酸性重铬酸钾反应发生颜色变化, 因此,应将酵母菌的培养时间适当延长以耗尽溶液中的葡萄糖,B正确;
C、分裂间期占细胞周期的90%-95%,所以观察洋葱根尖细胞有丝分裂时,视野中多数的细胞处于分裂间期,C错误;
D、低温诱导染色体数目加倍的实验中,应将根尖先进行低温处理,再放入卡诺氏液中浸泡以固定细胞的形态,最后再制成装片,D正确。
故选C。
31. 下列实验操作中,有可能会导致得到的结果(物质含量)偏大的是( )
A. 在光合色素的提取与分离的实验中研磨时忘记加入二氧化硅
B. 在调查人群中红绿色盲的发病率实验中,只调查人群中的女性个体
C. 以CO2释放速率为观测指标探究酵母菌的厌氧呼吸速率时,橡胶塞未塞紧
D. 用淀粉探究淀粉酶的酶促反应速率时,未将淀粉溶于0.3%的氯化钠溶液当中
【答案】C
【解析】
【分析】提取色素时,二氧化硅的作用是使研磨更充分;红绿色盲是伴X隐性遗传病,在男性中的发病率高于女性;探究酵母菌的厌氧呼吸速率时,橡胶塞未塞紧,会导致部分酵母菌进行有氧呼吸,产生的CO2增多;淀粉的溶解度在低温或静置条件下会降低,需要将淀粉溶于质量分数为0.3%氯化钠溶液中。
【详解】A、提取色素时,二氧化硅的作用是使研磨更充分,因而若研磨时忘记加入二氧化硅,导致提取的色素含量偏低,A不符合题意;
B、红绿色盲是伴X隐性遗传病,在男性中的发病率高于女性,故在调查人群中红绿色盲的发病率实验中,只调查人群中的女性个体,会导致结果偏小,B不符合题意;
C、以CO2释放速率为观测指标探究酵母菌的厌氧呼吸速率时,橡胶塞未塞紧,会导致部分酵母菌进行有氧呼吸,产生的CO2增多,C符合题意;
D、淀粉的溶解度在低温或静置条件下会降低,需要将淀粉溶于质量分数为0.3%氯化钠溶液中,否则会导致底物浓度低而使酶促反应速率降低,D不符合题意。
故选C。
32. 有一瓶酵母菌和葡萄糖的混合培养液,当通入不同浓度的氧气时,其产生的酒精和CO2的量如下表所示:下列叙述错误的是( )
A. 氧浓度为a时,酵母菌只进行有氧呼吸
B. 氧浓度为b时,酵母菌只进行无氧呼吸
C. 氧浓度为c时,有氧呼吸比无氧呼吸产生的CO2多
D. 氧浓度为d时,有2/3的葡萄糖用于酒精发酵
【答案】C
【解析】
【分析】根据题意和图表分析可知:酵母菌甲有氧呼吸的总反应式为:C6H12O6+6H2O+6O26CO2+12H2O+能量;酵母菌乙发酵时,进行无氧呼吸,其总反应式为C6H12O62酒精+2CO2+能量。氧浓度为a时,只进行无氧呼吸;氧浓度为b时,只进行无氧呼吸;氧浓度为c和d时,同时进行有氧呼吸和无氧呼吸。
【详解】A、氧浓度为a时,酵母菌无酒精生成不进行无氧呼吸,只进行有氧呼吸,A正确;
B、氧浓度为b时,产生的二氧化碳和酒精等量,说明酵母菌只进行无氧呼吸,B正确;
C、氧浓度为c时,产生的二氧化碳的量多于酒精量,说明酵母菌既进行有氧呼吸也进行无氧呼吸,有氧呼吸产生的二氧化碳为12.5-6.5=6ml,无氧呼吸产生的CO2为6.5ml,C错误;
D、氧浓度为d时,有3ml葡萄糖进行无氧呼吸,有(15-6)÷6=1.5ml葡萄糖进行有氧呼吸,所以有2/3的葡萄糖用于酒精发酵,D正确。
故选C。
33. 下图为Ca2+通过载体蛋白释放至细胞膜外的过程,关于该过程的叙述错误的是( )
A. 参与Ca2+主动运输的载体蛋白是一种能催化ATP水解的酶
B. 当膜外侧的Ca2+与载体蛋白相应位点结合时,其酶活性就被激活
C. ATP水解时,脱离的磷酸基团挟能量与Ca2+载体蛋白结合
D. 载体蛋白磷酸化使其空间结构改变从而将Ca2+释放到膜外
【答案】B
【解析】
【分析】图示ATP为主动运输供能的过程,参与Ca2+主动运输的载体蛋白是一种能催化ATP水解的酶,膜内侧的Ca2+与其相应位点结合时,其酶活性就被激活,在催化ATP水解释放能量的同时,把钙离子由膜内运输到膜外。
【详解】A、如图可知,Ca2+通过载体蛋白磷酸化释放至细胞膜外,需要消耗ATP,故为主动运输,且该载体蛋白能将ATP水解释放出能量,故参与Ca2+主动运输的载体蛋白是一种能催化ATP水解的酶,A正确;
B、当膜内侧的Ca2+与载体蛋白相应位点结合时,其酶活性就被激活,ATP被分解,为其Ca2+运输提供能量,B错误;
CD、ATP水解时,脱离的磷酸基团挟能量与Ca2+载体蛋白结合,促使载体蛋白磷酸化后导致其空间结构改变,从而将与载体结合的Ca2+运往膜的另一侧(膜外),CD正确。
故选B。
34. 如图表示某高等绿色植物体内的生理过程,有关分析不正确的是( )
A. 阶段I生成的NADPH可作为还原剂用于⑥过程生成水
B. III的某些反应阶段能够在生物膜上进行
C. 过程③进行的场所是叶绿体基质
D. 影响过程II的外界因素主要是CO2浓度和温度
【答案】A
【解析】
【分析】图中I是光反应,II是暗反应,III是细胞呼吸的过程。
【详解】A、阶段I生成的NADPH只能用于叶绿体中的暗反应等生理过程,不能作为还原剂用于细胞呼吸,A错误;
B、III是细胞呼吸,有氧呼吸的第三阶段在线粒体内膜上进行,B正确;
C、过程③是CO2的固定,发生的场所是叶绿体基质,C正确;
D、II是暗反应,影响过程II的外界因素主要是CO2浓度和温度,D正确。
故选A。
35. 成纤维细胞中的基因A第401位碱基发生突变后使mRNA对应位点出现终止密码子,即无义突变导致肽链合成提前终止。某种人工合成的tRNA(sup-tRNA)能帮助该细胞表达出完整的A蛋白,作用机制如图所示。下列叙述正确的是( )
A. 图中基因A模板链上色氨酸对应的位点由ACC突变为AUC
B. 人工合成的sup-tRNA能帮助密码子AUC恢复读取反密码子UAG
C. 该sup-tRNA在修复突变后的基因A的过程中出现了新的碱基互补方式
D. 该无义突变为单个碱基发生替换所引起的肽链或蛋白质长度变短
【答案】D
【解析】
【分析】1、转录是以DNA的一条链为模板,按照碱基互补配对原则合成mRNA的过程。翻译是游离在细胞质中的各种氨基酸,以mRNA为模板合成具有一定氨基酸顺序的蛋白质的过程。
2、基因突变的概念:DNA分子中发生碱基对的替换、增添和缺失,从而引起基因结构的改变。
【详解】A、基因是有遗传效应的DNA片段,DNA中不含碱基U,基因A模板链上色氨酸对应的位点(5'→3')由CCA突变为CTA,A错误;
B、反密码子位于tRNA上,密码子位于mRNA上,人工合成的sup-tRNA能帮助反密码子(5'→3')CUA恢复读取密码子UAG,B错误;
C、该sup-tRNA并没有修复突变的基因A,只是使其在翻译过程中恢复读取,而且未出现新的碱基互补配对方式,C错误;
D、无义突变后出现终止密码子导致肽链合成提前终止,使肽链或蛋白质长度变短,D正确。
故选D。
36. 水稻的非糯性(W)对糯性(w)为显性,非糯性品系所含淀粉遇碘呈蓝色,糯性品系所含淀粉遇碘呈红色。将W基因用红色荧光标记,w基因用蓝色荧光标记(不考虑基因突变)。下面对纯种非糯性与糯性水稻杂交的子代的叙述错误的是( )
A. 观察F1未成熟花粉时,发现2个红色荧光点和2个蓝色荧光点分别移向两极,是分离定律的直观证据
B. 观察F1未成熟花粉时,发现1个红色荧光点和1个蓝色荧光点分别移向两极,说明形成该细胞时发生过染色体片段交换
C. 选择F1成熟花粉用碘液染色,理论上蓝色花粉和红色花粉的比例为1∶1
D. 选择F2所有植株成熟花粉用碘液染色,理论上蓝色花粉和红色花粉的比例为3∶1
【答案】D
【解析】
【分析】1、控制不同性状的遗传因子的分离和组合是互不干扰的,在形成配子时,决定同一性状的成对的遗传因子彼此分离,决定不同性状的遗传因子自由组合。
2、在生物体的体细胞中,控制同一性状的遗传因子成对存在,不相融合,在形成配子时,成对的遗传因子发生分离,分离后的遗传因子分别进入不同的配子中,随配子遗传给后代。
【详解】A、观察F1Ww未成熟花粉时,发现2个红色荧光点和2个蓝色荧光点分别移向两极,即含2个红色荧光点WW的染色体与含2个蓝色荧光点ww的同源染色体在分离,因此是分离定律的直观证据,A正确;
B、观察F1未成熟花粉时,发现1个红色荧光点W和1个蓝色荧光点w分别移向两极,可能形成该细胞时发生过染色体片段交换,导致一条染色体上既有W又有w基因存在,在减数第二次分裂的后期,可发生1个红色荧光点W和1个蓝色荧光点w分别移向两极的现象,B正确;
C、F1成熟花粉中非糯性和糯性的花粉的比例为1:1,F1成熟花粉用碘液染色,理论上蓝色花粉和红花粉的比例为1:1,C正确;
D、F2的基因型有1/4WW、1/2Ww、1/4ww,F2所有植株产生的成熟花粉w:W的比例是1:1,选择F2所有植株成熟花粉用碘液染色,理论上蓝色花粉和红色花粉的比例为1:1,D错误。
故选D。
37. 将全部DNA分子双链经32P标记的雄性动物细胞(染色体数为2N)置于不含32P的培养基中培养。经过连续两次细胞分裂后产生4个子细胞,检测子细胞中的情况。下列推断正确的是( )
A. 若进行有丝分裂,则含32P染色体的子细胞比例一定为1/2
B. 若进行减数分裂,则含32P染色体的子细胞比例一定为1
C. 若子细胞中的染色体都含32P,则一定进行有丝分裂
D. 若子细胞中的染色体不都含32P,则一定进行减数分裂
【答案】B
【解析】
【分析】DNA复制是以亲代DNA分子为模板合成子代DNA分子的过程。
DNA复制条件:模板(DNA的双链)、能量(ATP水解提供)、酶(解旋酶和聚合酶等)、原料(游离的脱氧核苷酸);
DNA复制过程:边解旋边复制;DNA复制特点:半保留复制。
【详解】A、若进行有丝分裂,第一次有丝分裂后,子细胞都含有标记(每条染色体上的DNA分子只有1条链被标记);第二次有丝分裂复制后,每条染色体只有1条染色单体被标记,有丝分裂后期,染色单体随机分开,具有32P标记的染色体也随机进入2个细胞,所以经过连续两次细胞分裂后产生的4个子细胞中,含32P染色体的子细胞2个或3个或4个,因此含有32P染色体的子细胞比例为1/2或3/4或1,A错误;
B、若进行减数分裂,DNA只复制一次,每条染色体的姐妹染色单体都被标记,减数分裂形成的4个细胞中染色体都被标记,故含32P染色体的子细胞比例一定为1,B正确;
C、若子细胞中的染色体都含32P,则一定进行的是减数分裂,C错误;
D、若子细胞中的染色体不都含32P,则一定进行的是有丝分裂,D错误。
故选B。
38. 甲基丙二酸血症(MMA)和先天性夜盲症(CNB)都属于单基因遗传病,相关基因分别用A/a和D/d表示。图1为某家庭的遗传系谱图(已知I₁含MMA 致病基因但无CNB致病基因),图2为家庭成员的相关基因电泳后所得到的条带图,其中基因类型1、2为一种病的相关基因,基因类型3、4为另一种病的相关基因。下列有关分析正确的是( )
A. 调查两种单基因病发病率时应在患者家系中随机取样,且样本数量要足够大
B. CNB致病基因位于X染色体上,基因类型1、2、3、4分别代表基因A、a、D、d
C. Ⅱ₃与一个母亲患MMA的正常男性婚配,生育一男孩患两种病的概率为1/8
D. I₁、 I₂再生育一个孩子患一种病的概率为3/8
【答案】D
【解析】
【分析】分析题图,II4个体患两种病,I1和I2个体均正常,且I1含MMA致病基因但无CNB致病基因,说明MMA为常染色体隐性遗传病,CNB为伴X隐性遗传病。
【详解】A、调查两种单基因病发病率时应在人群中随机取样,且样本数量要足够大,A错误;
B、Ⅱ4个体患两种病,Ⅰ1和Ⅰ2号个体均正常,且I1含MMA致病基因但无CNB致病基因,说明MMA为常染色体隐性遗传病,CNB为伴X隐性遗传病,故Ⅰ1的基因型为AaXDY,Ⅰ2的基因型为AaXDXd,Ⅱ4的基因为aaXdY,故基因类型1、2、3、4分别代表基因a、A、D、d,B错误;
C、由图2可知,Ⅱ3的基因型为AAXDXd,一个母亲患MMA的正常男性(AaXDY)婚配,后代不可能患MMA,故生育一男孩患两种病的概率为0,C错误;
D、Ⅰ1的基因型为AaXDY,Ⅰ2的基因型为AaXDXd,仅考虑MMA,后代患MMA的概率为1/4,仅考虑CNB,后代患CNB的概率为1/4,生育一个孩子患一种病的概率为1/4×3/4+1/4×3/4=3/8,D正确。
故选D。
39. 某种鸟类(ZW型)的羽毛中,红色(D)对灰色(d)为显性,有条纹(R)对无条纹(r)为显性,其中的1对等位基因位于Z染色体上。现有1只红色有条纹个体与1只灰色有条纹个体杂交,F1雄鸟中约有1/8为灰色无条纹。下列叙述正确的是( )
A. 亲本的基因型为DdZRZr和DdZRW
B. 母本产生的配子中,含dZR的配子占1/4
C. F1出现红色有条纹雌性个体的概率为3/16
D. F1雌性个体中,灰色无条纹个体的概率是1/16
【答案】C
【解析】
【分析】ZW型性别决定方式的生物,其中雄性个体的性染色体组成为ZZ,只能产生一种含有Z的雄配子;雌性个体的性染色体组成为ZW,能产生两种雌配子,即含有Z的卵细胞和含有W的卵细胞,且比例为1:1。含有Z的精子和含有W的卵细胞结合会形成雌性个体,含有Z的精子和含有Z的卵细胞结合会形成雄性个体,所以群体中的雌雄比例接近1:1。
【详解】A、1只红色有条纹个体D_R_与1只灰色有条纹ddR_个体杂交,F1雄鸟中约有1/8为灰色无条纹,即1/2×1/4,即R、r这对基因后代出现rr的概率是1/4,亲本基因型都是Rr,进一步可推测出亲本的基因型为 RrZDZd和RrZdW,A错误;
B、母本的基因型是RrZdW,不产生含dZR的配子,B错误;
C、亲本的基因型为 RrZDZd和RrZdW,F1出现红色有条纹雌性个体(R_ZDW)的概率为3/4×1/4=3/16,C正确;
D、亲本的基因型为 RrZDZd和RrZdW,F1雌性个体中,基因型为rrZdW个体的概率是1/4×1/2=1/8,D错误。
故选C。
40. 下列配子产生的过程中没有发生基因重组的是( )
A. 基因组成为 的个体产生了Ab和ab的配子
B. 基因组成为 的个体产生了AB、ab、Ab和aB的配子
C. 基因组成为的个体产生了ab、aB、Ab和AB的配子
D. 基因组成为的个体产生了ABC、ABc、abC和abc的配子
【答案】A
【解析】
【分析】基因重组有两种类型:一是四分体时期同源染色体中非姐妹染色单体的交叉互换;二是减数第一次分裂后期非同源染色体上非等位基因的自由组合。
【详解】A、基因组成为的个体产生了Ab和ab的配子,其原因是A和b、a和b基因连锁,同源染色体分离产生了Ab和ab的配子,此过程中没有发生基因重组,A正确;
B、基因组成为的个体产生了AB、ab、Ab和aB的配子,其原因是位于同源染色体上的等位基因随着非姐妹染色单体之间的互换发生交换,导致染色单体上的基因重组,B错误;
C、基因组成为的个体产生了ab、aB、Ab和AB的配子,其原因都是随着非同源染色体的自由组合,非等位基因也自由组合,属于基因重组,C错误;
D、基因组成为的个体产生了ABC、ABc、abC和abc的配子,其原因是随着非同源染色体的自由组合,非等位基因也自由组合,属于基因重组,D错误。
故选A。
二、非选择题(本大题共5小题,除标注外每空1分,共计50分)
41. 图甲表示在一定条件下测得的该植物光照强度与光合速率的关系;图乙表示该植株一昼夜释放速率或吸收速率;图丙是某兴趣小组将植物栽培在密闭玻璃温室中,用红外线测量仪测得的室内二氧化碳浓度与时间关系的曲线。回答下列问题:
(1)图甲中的a点叶肉细胞进行的生理活动是______(填“细胞呼吸”“光合作用”或“细胞呼吸和光合作用”),c点时,叶肉细胞中产生ATP的场所有____________。
(2)图乙所示的该植物在d、h点细胞代谢情况可用图甲中a~d四点中______表示,也可以用图丙e~j六个点中______的表示。
(3)当光照强度在图甲的d点时,该植物叶绿体固定的二氧化碳的量是______mg/100cm2/h。
(4)若图甲曲线表示该植物在25℃时光照强度与光合速率的关系,并且已知该植物光合作用和细胞呼吸的最适温度分别为25℃和30℃,那么在原有条件不变的情况下,将温度提高到30℃,理论上分析c点将______(填“左移”“右移”或“不变”)。
(5)由图丙可推知,密闭玻璃温室中氧气浓度最大的是______点。24点与0点相比,植物体内有机物总量的变化情况是______(填“增多”“不变”或“减少”)。
【答案】(1) ①. 细胞呼吸 ②. 细胞质基质、线粒体、叶绿体
(2) ①. c ②. f和h
(3)18 (4)右移
(5) ①. h ②. 减少
【解析】
【分析】图甲中a点只进行呼吸作用;b点呼吸作用大于光合作用;c点表示光补偿点,光合作用等于呼吸作用强度;d点表示光饱和点。
乙图表示该植株一昼夜CO2释放速率或吸收速率,图中d、h两点表示光合速率等于呼吸速率,f点光合速率下降的原因是由于光合午休现象导致的。
图丙表示密闭玻璃温室中测定的二氧化碳的变化,曲线上升表示呼吸作用大于光合作用,曲线下降表示光合作用大于呼吸作用,而图中f、h两点时光合作用刚好等于呼吸作用。
【小问1详解】
图甲中的a点光照强度为零,叶肉细胞只进行细胞呼吸。c点时光合速率=呼吸速率,即此时植物既进行光合作用又进行呼吸作用,叶肉细胞产生ATP的场所有细胞质基质、线粒体和叶绿体。
【小问2详解】
图乙所示的该植物在d、h点时,二氧化碳吸收或释放速率为0,说明此时光合速率等于呼吸速率,可用图甲中c点表示,也可以用图丙中f、h点表示。
【小问3详解】
植物叶绿体固定的二氧化碳的量代表植物的总光合速率,总光合速率=净光合速率+呼吸速率,因此当光照强度在图甲的d点时,该植物叶绿体固定的二氧化碳的量是12+6=18mg/100cm2/h。
【小问4详解】
该植物光合作用和细胞呼吸最适温度分别为25℃和30℃,c点时光合速率等于呼吸速率,当温度由25℃提高到30℃时,呼吸作用增强,光合作用减弱,要想使光合速率等于呼吸速率,只有增大光照强度,因而c点右移。
【小问5详解】
分析图丙可知,e~f段,二氧化碳浓度上升,植物吸收氧气,氧气浓度下降;f~h段,二氧化碳浓度下降,植物的光合速率大于呼吸速率,释放氧气;h点以后,二氧化碳浓度上升,植物吸收氧气,氧气浓度下降。故密闭玻璃温室中氧气浓度最大的是h点。与0点相比,24点时密闭玻璃温室中的二氧化碳浓度增加,说明经过24小时,全天的光合作用强度小于呼吸作用强度,有二氧化碳释放,因此植物体内有机物总量将减少。
42. 如图是三种不同生物细胞亚显微结构模式图,请据图回答问题:
(1)辛格和尼科尔森在对膜结构的研究中提出了_______________模型。信号分子可与细胞膜上的_______结合,完成细胞间的信息交流。
(2)图甲细胞与图丙细胞最主要的区别是图甲细胞__________________________。
(3)若图乙细胞为根尖分生区细胞,则该细胞不应该有的细胞器是[ ]___________和[ ]_____。
(4)与动物细胞有丝分裂有关的结构是[ ]___________。
(5)某同学用显微镜观察乙时,已知一组镜头如下图,且镜标有5×和10×,物镜标有10×和40×。
视野中图像最暗的组合是____________(填序号)。
【答案】(1) ①. 流动镶嵌 ②. (特异性)受体
(2)有以核膜为界限的细胞核
(3) ①. 2叶绿体 ②. 4液泡
(4)③中心体 (5)②③
【解析】
【分析】1、分析题图,图甲代表动物细胞,图乙代表植物细胞,图丙是细菌模式图。
2、1972年辛格和尼科尔森在对对膜结构的研究中提出了流动镶嵌模型。
【小问1详解】
1972年辛格和尼科尔森在对膜结构的研究中提出了流动镶嵌模型;信号分子可与细胞膜上的(特异性)受体结合,完成细胞间的信息交流。
【小问2详解】
图甲代表动物细胞,是真核细胞,图丙是是细菌模式图,属于原核细胞,图甲与图丙的根本区别是图甲中细胞有核膜包被的细胞核。
【小问3详解】
如果乙为根尖分生区细胞,不应该有的细胞器是叶绿体,因为叶绿体主要分布在叶肉细胞中,另外,根尖分生区细胞都是新分裂的细胞,不是成熟的植物细胞,没有中央大液泡。
【小问4详解】
与动物细胞有丝分裂有关的结构是③中心体,动物细胞有丝分裂过程中,纺锤体是由中心体发出星射线形成的。
【小问5详解】
据图分析,①②为目镜,镜头越长,越大倍数越小,③④为物镜,镜头越长,放大倍数越大,视野中图像最暗的组合是②③(放大倍数最大)。
43. 下图中甲、乙、丙分别表示某真核细胞内三种物质的合成过程。
据图回答:
(1)图示中甲、乙、丙分别表示__________、_________和__________的过程。
(2)乙过程以______________为原料,需要___________酶的参与。一个细胞周期中,乙过程在每个起点可起始多次,而细胞核中的甲过程在每个起点一般起始_______次。
(3)丙过程通过tRNA 上的_________来识别 mRNA 上的碱基,将氨基酸转移到相应位点上。
(4)人的白化症状是由于基因异常导致丙过程不能产生_________引起的变异,该变异属于__________(填“可遗传变异”或“不可遗传变异”)
【答案】(1) ①. DNA的复制 ②. 转录 ③. 翻译
(2) ①. 4种游离的核糖核苷酸 ②. RNA聚合 ③. 1##一
(3)反密码子 (4) ①. 酪氨酸酶 ②. 可遗传变异
【解析】
【分析】由题图分析可知,图示中甲、乙、丙分别表示DNA的复制、转录和翻译的过程。
【小问1详解】
分析题图:图甲是DNA的两条链都作为模板的复制过程,图乙是过程以DNA的一条链为模板合成RNA,为转录过程;图丙是以mRNA为模板,以氨基酸为原料合成多肽链的过程,表示翻译。
【小问2详解】
乙过程是转录,是以DNA的一条链为模板合成RNA的过程,该过程以4种游离的核糖核苷酸为原料,需要RNA聚合酶的参与;一个细胞周期中DNA只复制1次,细胞核中的甲过程在每个起点一般起始1次。
【小问3详解】
丙过程通过tRNA上的反密码子来识别mRNA上的碱基。
【小问4详解】
人的白化症状是由于基因异常导致翻译过程不能产生酪氨酸酶引起的,这说明基因通过控制酶的合成控制细胞代谢进而控制生物的性状;该变异是因为基因突变引起的,属于可遗传变异。
44. 下图1、2、3分别是基因型为AaBb的某动物细胞的染色体组成和分裂过程中物质或结构变化的相关模式图。请据图回答下列问题:
(1)该动物的性别是__________(填“雌”或者“雄”)。等位基因的分离和非等位基因的自由组合发生于图1中的细胞___________(填图1中的序号)中。
(2)图1的细胞③对应图2中的__________(填字母)段,该细胞中有______个染色体组;图 3中表示染色体的是___________(填字母),图1的四个细胞中,处于图3中Ⅱ时期的是___________(填数字)。
(3)在观察减数分裂时,常用另一性别动物的生殖器官作为材料,而不以该动物的生殖器官中的组织细胞作为材料观察减数分裂,其原因是___________(答出一点即可)。
【答案】(1) ①. 雌 ②. ②
(2) ①. HI ②. 1##一 ③. a ④. ①②
(3)雌性个体的生殖器官中进行减数分裂的细胞数量和产生的生殖细胞个数远低于雄性个体
【解析】
【分析】 减数分裂过程:(1)减数分裂前间期:染色体的复制;(2)减数第一次分裂:①前期:联会,同源染色体上的非姐妹染色单体交叉互换;②中期:同源染色体成对的排列在赤道板上;③后期:同源染色体分离,非同源染色体自由组合;④末期:细胞质分裂。(3)减数第二次分裂:①前期:染色体散乱分布;②中期:染色体形态固定、数目清晰;③后期:着丝点(着丝粒)分裂,姐妹染色单体分开成为染色体,并均匀地移向两极;④末期:核膜、核仁重建、纺锤体和染色体消失。
【小问1详解】
图1的②同源染色体分离,细胞处于减数第一次分裂后期,且此时细胞质不均等分裂,故是雌性;等位基因的分离和非等位基因的自由组合发生于减数分裂Ⅰ后期,即图1中的细胞②。
【小问2详解】
图1中的细胞③处于减数分裂Ⅱ中期,此时细胞中无同源染色体,对饮图中的HI段,该细胞中有1个染色体组;由图3可知,b在有些时刻是0,表示姐妹染色单体,图3的II中a:b:c=1:2:2,则图3中表示染色体的是a;图3的Ⅱ时期,细胞中有4条染色体、8条染色单体、8个核DNA,图1中的细胞①、②处于该时期。
【小问3详解】
该动物的性别为雌性,雌性个体的生殖器官中进行减数分裂的细胞数量和产生的生殖细胞个数远低于雄性个体,而且雌性个体的减数分裂过程是不连续的,减数分裂Ⅱ是在精子的刺激下,在输卵管中完成的,因此观察减数分裂一般选择雄性动物的生殖器官作为实验材料。
45. 如图是甲、乙两种遗传病的家族系谱图,其中之一为红绿色盲,图1中没有成员患乙病,图2中没有成员患甲病。请据图回答(甲病的相关基因为A、a,乙病的相关基因为B、b):
(1)图____(填“1”或者“2”)中的遗传病为红绿色盲,另一种遗传病的致病基因位于_____染色体上,是____性遗传。
(2)图1中Ⅲ-8与Ⅲ-7 为异卵双生, Ⅲ-8的表型是否一定正常?_____(填“是”或“否”)
(3)若图2中的Ⅱ-3与Ⅱ-4再生一个女孩,其表型正常的概率是________。
(4)若同时考虑两种遗传病,图2中Ⅱ-4的基因型是_________________:若图1中的Ⅲ-8与图2中的Ⅲ-5 结婚,则他们生下两病兼患男孩的概率是_____________。
【答案】(1) ①. 2 ②. 常 ③. 显
(2)否 (3)1/2##50%
(4) ①. aaXBXb ②. 1/8
【解析】
【分析】根据“有中生无为显性,显性遗传看男病,男病母正(女正)非伴性”,由图1中Ⅰ-1和Ⅰ-2均患有甲病,但他们有一个正常的女儿(Ⅱ-5),可知图1中甲病为常染色体显性遗传病。根据其中一种病为红绿色盲,所以乙病为红绿色盲,即伴X隐性遗传病。
【小问1详解】
分析图1,Ⅰ-1和Ⅰ-2均患有甲病,但他们有一个正常的女儿(Ⅱ-5),因此该病为常染色体显性遗传病,且两种病其中之一为红绿色盲,则图2中的遗传病为红绿色肓,属于伴X染色体隐性遗传病。
【小问2详解】
Ⅱ-4患甲病,但生有正常的孩子,所以其基因型为Aa,可以产生含A基因的精子并传给Ⅲ-8,因此Ⅲ-8的表现型不一定正常。
【小问3详解】
图2中Ⅱ-3的基因型为XbY,Ⅲ-5的基因型为XbXb,所以Ⅱ-4的基因型为XBXb,Ⅱ-3与Ⅱ-4再生一个女孩(基因型是XBXb、XbXb),表现正常的概率为1/2。
【小问4详解】
若同时考虑两种遗传病,图2中Ⅱ-4的基因型为aaXBXb,图1中Ⅲ-8的基因型为1/2AaXBY、1/2aaXBY,图2中Ⅲ-5个体的基因型为aaXbXb,图1中的Ⅲ-8与图2中的Ⅲ-5的后代患甲病的概率为1/2×1/2=1/4,患乙病的概率为1/2,则他们生下两病兼患男孩的概率1/2×1/4=1/8。
氧浓度(%)
a
b
c
d
产生CO2的量
30ml
9ml
12.5ml
15ml
产生酒精的量
0ml
9ml
6.5ml
6ml
江苏省五市十一校2023-2024学年高一下学期5月阶段联考生物试题(学生版+教师版 ): 这是一份江苏省五市十一校2023-2024学年高一下学期5月阶段联考生物试题(学生版+教师版 ),文件包含江苏省五市十一校2023-2024学年高一下学期5月阶段联考生物试题教师版docx、江苏省五市十一校2023-2024学年高一下学期5月阶段联考生物试题学生版docx等2份试卷配套教学资源,其中试卷共25页, 欢迎下载使用。
山东省联考2023-2024学年高二下学期5月月考生物试题(学生版+教师版 ): 这是一份山东省联考2023-2024学年高二下学期5月月考生物试题(学生版+教师版 ),文件包含山东省联考2023-2024学年高二下学期5月月考生物试题教师版docx、山东省联考2023-2024学年高二下学期5月月考生物试题学生版docx等2份试卷配套教学资源,其中试卷共33页, 欢迎下载使用。
重庆市璧山来凤中学等九校联考2023-2024学年高一下学期5月月考生物试题(学生版+教师版 ): 这是一份重庆市璧山来凤中学等九校联考2023-2024学年高一下学期5月月考生物试题(学生版+教师版 ),文件包含重庆市璧山来凤中学等九校联考2023-2024学年高一下学期5月月考生物试题教师版docx、重庆市璧山来凤中学等九校联考2023-2024学年高一下学期5月月考生物试题学生版docx等2份试卷配套教学资源,其中试卷共22页, 欢迎下载使用。

