安徽省怀宁县高河中学2023-2024学年高一下学期5月月考历史试题(学生版+教师版)
展开天津市双菱中学2023-2024学年高一下学期月考(二)历史试题(学生版+教师版): 这是一份天津市双菱中学2023-2024学年高一下学期月考(二)历史试题(学生版+教师版),文件包含天津市双菱中学2023-2024学年高一下学期月考二历史试题教师版docx、天津市双菱中学2023-2024学年高一下学期月考二历史试题学生版docx等2份试卷配套教学资源,其中试卷共25页, 欢迎下载使用。
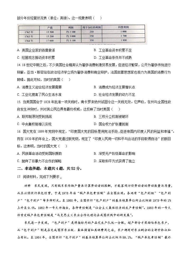
安徽省怀宁县高河中学2023-2024学年高一下学期第一次月考历史试题: 这是一份安徽省怀宁县高河中学2023-2024学年高一下学期第一次月考历史试题,共3页。试卷主要包含了选择题,非选择题等内容,欢迎下载使用。
2023-2024学年安徽省安庆市怀宁县高河中学高二上学期第二次月考历史试题含答案: 这是一份2023-2024学年安徽省安庆市怀宁县高河中学高二上学期第二次月考历史试题含答案,共7页。试卷主要包含了单选题,非选择题等内容,欢迎下载使用。

