福建省福州市八县市区一中2023-2024学年高二下学期4月期中地理试卷(解析版)
展开一、选择题:本题共16小题,每小题3分,共48分。在每小题给出的四个选项中,只有一项是最符合题目要求。
江苏省扬中市八桥镇长胜村农业基础设施薄弱,水利灌溉设施体系老化,为此,扬中在长胜村建设高标准农田(即在划定的基本农田保护区范围内,建成集中连片、设施配套、高产稳产、生态良好、抗灾能力强的高标准农田),促进现代农业转型升级。完成下面小题。
1. 该村的高标准农田( )
A. 区域边界具有过渡性质B. 内部特征具有相对一致性
C. 划分主要指标是自然特征D. 发展取决于交通
2. 长胜村建设高标准农田的最主要目的是( )
A. 保护农业传统文化,增强文化创新力
B. 保护农田生态环境,实现生态可持续发展
C. 发挥农田优势,促进经济发展
D. 消除贫困,体现社会公平
【答案】1. B 2. C
【解析】
【1题详解】
据材料信息可知,该高标准农田是在基本农田保护区内划分的集中连片的耕地,有明确的边界,A错误;该高标准农田均位于长胜村,内部特征整体相似,具有相对一致性,B正确;高标准农田划分受基本农田保护范围、农田面积、耕地质量等指标影响,使按综合指标划分的,C错误;高标准农田主要用来种植农作物,区域发展受交通影响较小,D错误。故选B。
【2题详解】
根据材料“建成集中连片、设施配套、高产稳产……的高标准基本农田”可知,该村高标准农田建设主要是为了促进当地农业发展,保障当地农田高产稳产,发挥农田优势,增加当地农民收入,从而促进当地经济的发展,C正确;建设高标准农田对文化创新影响较小,A错误;高标准农田主要提高农田质量,对生态环境保护作用较小,B错误;建设高标准农田有助于脱贫致富,但不是直接消除贫困,D错误。故选C。
经国家批准,2015年贵阳市、贵安新区共同创建国家级大数据产业发展集聚区。至2018年,吸引了数十个大规模数据中心在此集聚,成为我国南方最大的数据中心基地。截至2023年5月28日,贵阳已连续成功举办了三届全球大数据主题博览会。下表示意“贵阳市产业结构变化”,完成下面小题。
3. 2010~2020年,贵阳市( )
A. 第二产业为主导产业B. 第二产业生产效率降低
C. 第一产业产值下降D. 产业结构趋于合理
4. 与东部发达地区相比,贵阳建成我国大数据中心的突出优势是( )
A. 科学技术B. 自然资源
C. 消费市场D. 交通运输
5. 国家级大数据产业发展集聚区的建立,对贵阳市的影响有( )
①促进产业升级②增加就业机会③提升城市化水平④提升物流效率
A. ①②③B. ①②④
C. ①③④D. ②③④
【答案】3. D 4. B 5. A
【解析】
【3题详解】
读图可知,第三产业在2020年比重占59.9%,占比最大,成为主导产业,A错误;贵阳市第一产业比重下降,但其产值不一定下降,C错误;第二产业比重下降,但“2015年贵阳市、贵安新区共同创建国家级大数据产业发展集聚区,至2018年,吸引了数十个大规模数据中心在此集聚,成为我国南方最大的数据中心基地”,随着第二产业结构优化升级,其生产效率可能提高,B错误;2010 -2020年,第三产业比重提高,一二产业比重下降,产业结构趋于合理协调,D正确。故选D。
【4题详解】
与东部发达地区相比,贵阳在科学技术、消费市场、交通运输等方面并不具备优势,ACD错误;贵阳位于高原,气候凉爽(气候资源优越),利于散热,B正确。故选B。
【5题详解】
国际级大数据产业集聚区的建立,有利于促进贵阳市与大数据相关的产业的发展,促进产业优化升级,①正确;有利于增加就业机会,②正确;会吸引周边人口迁入,促进住宅、商业、教育等配套设施的建设,进而提升城市化水平,③正确;大数据产业的发展主要依靠信息网络,对物流业的带动作用较小,④错误。故选A。
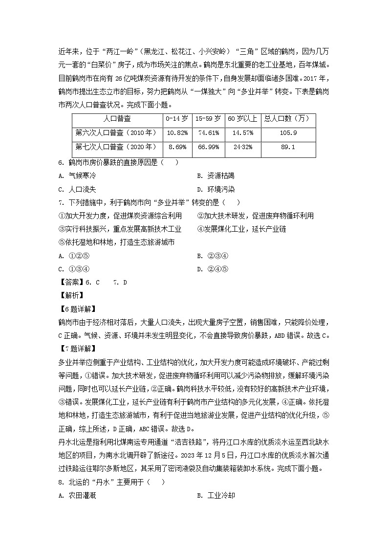
近年来,位于“两江一岭”(黑龙江、松花江、小兴安岭)“三角”区域的鹤岗,因为几万元一套的“白菜价”房子,成为市场关注的焦点。鹤岗是东北重要的老工业基地,百年煤城。目前鹤岗市在尚有26亿吨煤炭资源有待开发的条件下,自身发展却面临诸多困难。2017年,鹤岗市提出生态立市的目标,努力把鹤岗从“一煤独大”向“多业并举”转变。下表是鹤岗市两次人口普查状况。完成下面小题。
6. 鹤岗市房价暴跌的直接原因是( )
A. 气候寒冷B. 资源枯竭
C. 人口流失D. 环境污染
7. 下列措施中,利于鹤岗市向“多业并举”转变的是( )
①加大开发力度,促进煤炭资源综合利用②加大技术研发,促进废弃物循环利用
③实行科技振兴,重点发展高新技术工业④发展煤化工业,延长产业链
⑤依托湿地和林地,打造生态旅游城市
A. ①②⑤B. ②③④
C. ①③④D. ②④⑤
【答案】6. C 7. D
【解析】
【6题详解】
鹤岗市由于经济相对落后,大量人口流失,出现大量房子空置,销售困难,只能降价处理,C正确。气候、资源、环境并未发生明显变化,不会直接导致房价暴跌,ABD错误。故选C。
【7题详解】
多业并举应侧重于产业结构、工业结构的优化,加大开发力度可能造成环境破坏、产能过剩等问题,①错误。加大技术研发,促进废弃物循环利用可以减少污染物排放,缓解环境污染问题,同时也可以延长产业链,②正确。鹤岗科技水平较低,没有较好的高新技术产业环境,③错误。发展煤化工业,延长产业链有利于鹤岗市产业结构的多元化发展,④正确。依托湿地和林地,打造生态旅游城市,有利于促进当地旅游业发展,促进产业结构的优化升级,⑤正确,综上所述,D正确,ABC错误。故选D。
丹水北运是指利用北煤南运专用通道“浩吉铁路”,将丹江口水库的优质淡水运至西北缺水地区的项目,为南水北调开辟了新途径。2023年12月5日,丹江口水库的优质淡水首次通过铁路运往鄂尔多斯地区,其采用了密闭液袋及自动集装箱装卸水系统。完成下面小题。
8. 北运的“丹水”主要用于( )
A. 农田灌溉B. 工业冷却
C. 瓶装销售D. 生态修复
9. 相对于传统跨流域调水工程,丹水北运选用铁路及液袋运输的优势有( )
①充分利用浩吉铁路的返空运力②充分利用现有线路,建设成本低
③液袋及自动装卸,损耗少④运输量大,运输速度快,运费低
A. ①②③B. ①②④
C. ①③④D. ②③④
【答案】8. C 9. A
【解析】
【8题详解】
根据材料可知,北运的"丹水"是将丹江口水库的优质淡水装入密闭液袋,用集装箱运往西北地区,长距离运输,成本较高,且水质优良适合饮用,因此主要用于瓶装销售,C正确;农田灌溉、工业冷却、生态修复需水量较大,采用这种方式运输,成本高昂,BCD错误。故选C。
【9题详解】
北煤南运满载而下,空车返回,丹水北运选用铁路充分利用浩吉铁路的返空运力与充分利用现有线路,建设成本低,①②正确;相对于传统跨流域调水工程,丹水北运选用密闭的液袋及自动集装箱装卸水系统,损耗少,③正确;与传统跨流域调水工程相比,铁路运输的运输量较小,④错误。故选A。
“研发在杭州,生产在衢州”,在沿海经济发达地区,以衢州海创园为代表的一批“创新型反向飞地”正在蓬勃兴起。传统飞地经济模式主要是发达地区到欠发达地区投资建设工业园区;创新型反向飞地是由欠发达地区反向在发达地区设立飞地,从而实现欠发达地区的跨越式发展。下图为传统飞地和创新型反向飞地经济模式示意图。完成下面小题。
10. 更适合创新型反向飞地经济模式的产业为( )
A. 重化工业B. 生物医药
C. 电子装配D. 棉麻纺织
11. 与传统飞地相比,欠发达地区设立创新型反向飞地的主要目的是( )
A. 扩大园区建设B. 促进产业转移
C. 加快人才流动D. 提升研发效率
【答案】10. B 11. D
【解析】
【10题详解】
由图示可知,欠发达地区以创新人才、企业等创新要素为目标,反向在发达地区设立飞地平台,试图借助发达地区优越的要素聚集环境和飞地特殊的政策优惠引入科技创新资源,从而带动欠发达地区在某些领域实现技术赶超和跨越式发展。因此适合创新型反向飞地经济模式的产业为生物医药,该产业需要人才及科技的投入,B正确;重化工业、电子装配、棉麻纺织对人才和科技的需求小,ACD错误。故选B。
【11题详解】
欠发达地区以创新人才、企业等创新要素为目标,引入科技创新资源,反向设立飞地平台,带动某些领域实现技术赶超,提升研发效率,实现跨越式发展,D正确;欠发达地区设立创新型反向飞地并不是为了扩大园区建设,A错误;创新型反向飞地经济模式蕴含着欠发达地区企图通过创新要素在异地空间的聚集、跃迁,实现带动本土产业升级与经济发展的新愿景,B错误;人才依然留在发达地区,C错误。故选D。
2023年4月,中国电建承建的老挝首个风电项目开工,该项目包括600兆瓦风电场、5座升压站及500千伏输电线路等。该项目是东南亚规模最大的风电项目,也是我国优势产能和先进产能的对外输出。项目建成后,除满足老挝用电需求外,还向越南输送电力,使老挝首次实现了新能源电力的跨境输送。下图为该项目输电线路示意图。完成下面小题。
12. 我国企业承建老挝风电项目,主要是为了( )
A. 输出过剩产能B. 提升装备技术
C. 扩大海外市场D. 完善老挝基础设施
13. 该风电项目跨境向越南输送电力,有利于( )
A. 提高整体电能利用率B. 改善老挝能源结构
C. 增加越南口岸贸易额D. 保障老挝能源安全
【答案】12. C 13. A
【解析】
【12题详解】
由材料可知,老挝风电项目是我国优势产能和先进产能的对外输出,输出过剩产能并不符合我国和平友好的对外投资理念,A错误;我国企业在海外投资能扩大海外市场,增强我国企业的国际影响力,C正确;老挝新能源装备技术水平较低,承建老挝风电项目并不能提升我国企业的装备技术,B错误;我国企业承建老挝风电项目有利于完善老挝基础设施,但不是主要目的,D错误。故选C。
【13题详解】
老挝经济体量有限,多余的风电向越南输送,可以提高整体电能利用率,避免“弃风”现象的发生,同时也可以提高老挝的外汇收入,A正确;由材料可知,该风电项目是在满足老挝用电需求后向越南输电,与改善老挝能源结构和保障老挝能源安全关系不大,无需通过口岸输送,与增加越南口岸贸易额关系不大,BCD错误。故选A。
木兰陂是用一种巨石砌筑拦河坝闸的古代水利工程。下图为福建莆田木兰溪流域水利工程分布示意图,当地古代人民先建了钱陂,但毁于洪水,后建了木兰陂,该工程至今保存完整,并发挥着水利效用。为了发挥综合效益,当地政府新建宁海闸水利工程。完成下面小题。
14. 古代人民先建了钱陂,但毁于洪水。与钱陂相比,木兰陂选址的优势区位条件是( )
A. 河道较为宽阔,建设工程量小B. 位于下游河曲,河道形态稳定性高
C. 位于钱陂下游,泥沙沉积较少D. 地形较平坦,比降小,水流缓
15. 宁海闸建成后对木兰陂的影响是( )
①阻挡海潮上溯,减少海水对木兰陂的破坏
②降低木兰陂附近地下水位,缓解木兰陂附近地面下沉
③降低木兰陂上下游水位差,减弱泄洪放水对木兰陂的冲刷作用
④抬升木兰陂以上河段水位,减少木兰陂以下河段泥沙淤积
A. ①②B. ①③
C. ①④D. ②③
16. 木兰陂陂身两端,向上游沿溪岸各建一条高于溪岸的导流石堤,目的是( )
A. 增强陂身稳固性,减轻海潮对陂身冲击
B. 稳固建筑,可保陂身不受地震损害
C. 枯水期使水位升高,增加灌溉面积
D. 为避免暴洪漫流冲出溪外,导致溪流改道
【答案】14. D 15. B 16. D
【解析】
【14题详解】
从图中看,钱陂位于两山之间,这里坡度较陡,河道较窄,河水流速较快,容易冲毁钱陂。木兰陂位于钱陂的下游,河道较宽,地形较平坦,落差较小,水流较缓,对木兰陂的冲刷能力较弱,D正确;木兰陂位于钱陂的下游,河道较宽,不利于水利工程建设,建设工程量较大,A错误;位于下游河曲,受流水侧蚀影响,河道形态稳定性差,B错误;木兰陂位于钱陂下游,水流慢,泥沙沉积多,C错误。故选D。
【15题详解】
宁海闸位于木兰陂下游,对海潮上溯起到阻挡作用,能减少海水对木兰陂的破坏,①正确;宁海闸的建设对上游来水起阻挡作用,会提高木兰陂和宁海闸间河段的水位,从而抬升地下水位,根据图文材料无法判断该地有地面下沉现象,缓解木兰陂附近地面下沉说法欠妥,②错误;宁海闸可以拦截木兰陂来水,提高木兰陂下游水位,从而降低木兰陂上下游水位差,减弱泄洪放水对木兰陂的冲刷作用,③正确;宁海闸可以提高木兰陂和宁海闸之间的水位,对木兰陂以上河段水位无影响,木兰陂以下河段流速减慢,泥沙淤积,④错误,B正确,ACD错误,故选B。
【16题详解】
向上游沿溪岸建设导流石堤,海潮从下游上溯,A错误;地震破坏性强,且导流石堤位于两侧,建设导流石堤无法保护陂身,B错误;导流石堤位于两侧且较高,不会增加水位高度,C错误;当水位升高时,即暴洪发生时,导流堤可以进行阻挡,避免暴洪漫流冲出溪外,导致溪流改道,D正确。故选D。
二、非选择题(本大题共3小题,共52分)
17. 阅读图文材料,完成下列要求。
长江航运价值高,素有“黄金水道”之称。2022年,长江通航船舶多达12万艘。长江江面上航行的船舶多以柴油机为动力,日益增长的船舶数量威胁长江的生态环境安全。湖北省宜昌市(下图)是我国著名的“水电之都”,2023年宜昌大力发展船舶电动化,掀起了一场“以电代油”的能源革命。近年来,宜昌市依托资源优势和新能源电池材料产业基础,建设动力电池产业集群,助力长江经济带高质量发展。
(1)说明长江素有“黄金水道”之称的自然原因。
(2)分析宜昌市建设动力电池产业集群对电动船舶产业发展的促进作用。
(3)与武汉、重庆等相比,分析上海对长江经济带辐射作用更强的原因。
【答案】(1)我国最长河流或流程长,通航里程长;水量大,含沙量较小,通航吨位大;支流多,流域面积大,航运网络发达或联系地区多;无结冰期,可全年通航。
(2)为电动船舶提供关键设备(电池),保障电动船舶生产;产业集群产生规模效应,扩大电动船舶的生产规模;降低电池成本,降低电动船舶生产(运输)成本;加强信息交流和技术协作,推动电动船舶产业技术升级;提升宜昌电动船舶产业知名度,形成地域品牌效应。
(3)位于长江入海口,地处沿海中点,便于发展河海联运,交通条件好;产业基础好,经济发展水平高,城市等级高;开放水平高,对外贸易发达,科技水平高,创新能力强。
【解析】
【小问1详解】
结合所学知识可知,长江航运价值高,素有“黄金水道”之称。主要从水文水系特点分析航运条件优越。长江为我国最长河流,通航里程长;长江为我国水量最大的河流,江阔水深,通航吨位大,大吨位航道长;长江支流众多,沟通南北,流域面积大,航运网络发达;干流横贯东西,由内陆直通海洋,沟通我国东部、中部和西部地区,连接大海(太平洋),便于实现河海联运;通航河段流经亚热带季风气候区,最冷月平均气温在0°C以上,河流没有结冰期,可全年通航;流域内植被覆盖度较高,水土流失较轻,河流含沙量较小,淤积状况较轻。
【小问2详解】
动力电池为电动船舶的核心部件之一,建设动力电池产业集群可以为电动船舶提供关键设备,促进电动船舶生产;产业集群有利于提高市场知名度(竞争力),获得规模效益,降低中间产品的运输费用和能源消耗,降低电池成本,从而降低电动船舶生产成本;电池产业与电动船舶产业为内部有紧密联系的产业,集群发展有利于加强信息交流和技术协作,推动电动船舶产业技术升级;集群发展有利于加强统筹布局,突出专业特色,形成区域品牌,提升宜昌电动船舶产业知名度,形成地域品牌效应。
【小问3详解】
上海对长江经济带辐射作用更强应从上海市的优势区位分析。地理位置方面,位于长江入海口,地处沿海中点便于发展河海联运,交通条件好,经济腹地广阔;上海对外开放时间早,产业基础好,经济发展水平高,城市等级高;上海开放水平高,地理位置优越,对外贸易发达;上海科技力量雄厚,人才众多,创新能力强。
18. 阅读图文材料,完成下列问题。
材料一:石嘴山市位于宁夏最北端(图1),处于宁东、蒙西两个千亿吨级煤田之间。2008年被列入全国首批资源枯竭型城市。近年来,石嘴山市关停大量有严重污染的企业,推进产业转型升级。该市采取“腾笼换鸟”战略,积极承接东部产业转移,着力打造国内重要的光伏全产业链制造基地。光伏全产业链涉及上中下游多类企业(图2),其中每生产1吨多晶硅约耗电20-25万千瓦时,每生产1张硅片需要消耗0.5升水。
材料二:石嘴山东南面的宁夏平原,被誉为“塞上江南”。近年来,针对灌区土壤盐渍化较为严重的问题,当地采用“上膜下秸”技术(在土地的表面铺设地膜,地面之下35厘米左右进行深耕铺设秸秆,形成隔盐层),取得了较好的效果。
(1)简析石嘴山市选择光伏产业链作为“腾笼换鸟”战略的自然原因。
(2)依据材料,说明石嘴山市承接东部产业转移对当地区域发展的有利影响。
(3)说明“上膜下秸”技术在治理土壤盐渍化过程中的作用。
【答案】(1)石嘴山市距离硅矿资源近,硅石资源丰富:临近黄河,提供光伏产业生产用水;邻近煤矿区,能源充足;石嘴山市地区年平均日照时数多或晴天多,为太阳能发电提供了充足的光照资源。
(2)经济:加快产业结构调整与升级;加快工业化进程,促进经济发展;促进产业分工与合作,促进相关产业发展。
社会:增加就业机会;增加居民收入;完善基础设施。
生态:促使该地重视整治污染和生态问题。
(3)表面铺地膜,减少水分蒸发,铺设秸秆形成隔盐层,增加土壤有机质,
防止地下水将盐分上移或减少盐分富集或有效减少盐分在地表积累。
【解析】
【小问1详解】
结合材料分析,石嘴山市光伏产业链“腾笼换鸟”战略引进东方希望25万吨多晶硅及下游光伏产业链、江苏润阳年产10万吨高纯多晶硅和5GW高效电池项目,而该地硅石储量达42亿吨,SiO2平均含量达99.6%以上,硅石资源质优量大且运输距离近;石嘴山位于温带大陆性气候区,降水少,晴天多,年平均日照时数多,为太阳能发电提供了充足的光照资源;石嘴山市处于宁东、蒙西两个千亿吨级煤田之间,邻近内蒙古煤矿区和黄河上游水电站,煤炭、水能等能源充足。
【小问2详解】
本题考查产业转移的影响,主要从提高经济效益、社会效益、环境效益方面进行分析。石嘴山市属于产业转入区,经济效益方面,接受产业转移,有利于促进产业结构调整升级,提高经济效益;有利于促进工业发展,促进区域资源开发,带动区域经济发展,加快工业化进程;社会效益方面,有利于加快基础设施建设,促进该地区的城市化进程;有利于增加就业机会,增加居民收入;环境效益方面,有利于使该地重视环境污染整治,促进生态环境保护。
【小问3详解】
结合材料,需要从土壤角度分析“上膜下秸”在治理表层土壤盐分含量的作用。“上膜下秸技术即在土地的表面铺设地膜,地膜之下(土地) 35厘米左右进行深耕铺设秸秆。 土地的表面铺设地膜,可以减少土壤中水分的蒸发,有效抑制盐分在土壤表层的积累;地膜之下(土地) 35厘米左右进行深耕铺设秸秆,可以形成隔盐层,防止地下水向.上运动 带来深层的盐分,减弱浅层土壤与深层土壤的水盐运动;此外,铺设秸秆还可以增加土壤中的有机质,改善土壤的理化性质,降低盐分的富集。
19. 阅读图文材料,完成下列问题。
渭河是黄河的最大支流,干流全长818公里,但渭河流域内大型水电站较少。“引汉济渭”工程是将汉江水引入渭河以补充西安等城市的给水量。历经十余年的建设,工程总投资146.6亿元的“引汉济渭”工程于2023年4月完成秦岭输水隧洞主体建设。引汉济渭工程打造了世界埋深最深的山底隧洞,是人类历史上首次从底部横穿秦岭。秦岭底部是质地坚硬的花岗岩,秦岭隧洞全长81公里,隧洞最大埋深达到2012米。下图为“引汉济渭”工程附近区域示意图(图1)及渭河平原地质构造图(图2)。
(1)从地形、地质、水文特征等角度分析图中渭河干流段(虚线圈内)不宜修建大型水电站的原因。
(2)指出建设秦岭山底输水隧道工程面临的困难。
(3)简述该工程在实施过程中可能带来的生态环境问题。
【答案】(1)渭河流经渭河平原,落差较小,径流量较小,水能资源较贫乏;渭河平原为断裂下陷地带,地质条件不稳定;流经黄土高原,含沙量大,修建水库后容易造成泥沙淤积。
(2)(隧洞内)施工环境恶劣或安全隐患多;难度大或技术要求高,投资大,建设周期长。
(3)植被破坏,加剧岩石风化和水土流失;自然保护区的动物栖息地被干扰和破坏,生物多样性减少;施工产生废渣、污水,污染河流和地下水等。
【解析】
【小问1详解】
读图可知,渭河流经渭河平原,河流落差较小;流域降水量较小,河流径流量小,水力资源较贫乏;渭河平原为地壳断裂下陷地带,地质条件不稳定,不适宜建大坝;渭河流经黄土高原,水土流失严重,河流含沙量大,修建水库后容易造成泥沙淤积,水库不能起到应有的作用等。
【小问2详解】
引汉济渭工程打造了世界埋深最深的山底隧洞,是人类历史上首次从底部横穿秦岭,(隧洞内)施工环境恶劣或安全隐患多;秦岭底部是质地坚硬的花岗岩,秦岭隧洞全长81公里,隧洞最大埋深达到2012米,难度大或技术要求高,投资大,建设周期长。
【小问3详解】
引汉济渭"工程实施过程中需要关注可能带来的生态环境问题要从工程对地形、生物多样性、水文等方面结合地理环境整体性进行分析。施工破坏原始地貌景观,引起山体结构不稳定,会导致植被破坏,加剧岩石风化和水土流失;自然保护区的动物栖息地被干扰和破坏,影响动物繁衍和生存,生物多样性减少;施工产生废渣、污水等,污染河流和地下水等。
人口普查
0-14岁
15-59岁
60岁以上
总人口数(万)
第六次人口普查(2010年)
10.82%
74.61%
14.57%
105.9
第七次人口普查(2020年)
8.69%
66.99%
2432%
89.1
福建省福州市八县市协作校2023-2024学年高二下学期期中联考地理试题(原卷版+解析版): 这是一份福建省福州市八县市协作校2023-2024学年高二下学期期中联考地理试题(原卷版+解析版),文件包含福建省福州市八县市协作校2023-2024学年高二下学期期中联考地理试题原卷版docx、福建省福州市八县市协作校2023-2024学年高二下学期期中联考地理试题解析版docx等2份试卷配套教学资源,其中试卷共21页, 欢迎下载使用。
福建省福州市八县市区一中2023-2024学年高二下学期4月期中地理试题: 这是一份福建省福州市八县市区一中2023-2024学年高二下学期4月期中地理试题,文件包含福建省福州市八县市区一中2023-2024学年高二下学期4月期中地理试题docx、答案pdf等2份试卷配套教学资源,其中试卷共4页, 欢迎下载使用。
福建省福州市福州八县一中2023-2024学年高一下学期4月期中联考地理试卷(Word版附解析): 这是一份福建省福州市福州八县一中2023-2024学年高一下学期4月期中联考地理试卷(Word版附解析),文件包含地理试题2023-2024学年度第二学期九县市区一中期中联考高一地理pdf、高一地理评分细则docx等2份试卷配套教学资源,其中试卷共10页, 欢迎下载使用。

