河北廊坊卓越艺术职业中学2023-2024学年高一下学期5月月考生物试卷(解析版)
展开一、单项选择题(每小题2分,共26分。请把答案填涂在答题卡上)
1. 多细胞生物是一个繁忙而有序的细胞“社会”,如果没有信息交流,生物体不可能作为一个整体完成生命活动。如图表示细胞间信息交流的三种基本方式,下列叙述错误的是( )
A. 图甲中的A可以是内分泌细胞分泌的胰岛素,随血液到达全身各处
B. 图中B、D可用来表示靶细胞,C为靶细胞细胞膜表面的受体
C. 图乙可以用来表示精子与卵细胞之间的识别和结合
D. E为胞间连丝,图丙中植物细胞之间通过E进行信息交流,但不能交换物质
【答案】D
【分析】细胞间信息交流主要有三种方式:
(1)通过体液的作用来完成的间接交流靶细胞;
(2)相邻细胞间直接接触,通过与细胞膜结合的信号分子影响其他细胞;
(3)相邻细胞间形成通道使细胞相互沟通,通过携带信息的物质来交流信息。
【详解】A、图甲中的A可以是内分泌细胞分泌的胰岛素,随血液到达全身各处,与靶细胞膜上的受体结合将信息传递给靶细胞,A正确;
B、由图可知图中B、D都可接受信号刺激,都可用来表示靶细胞,而C为接受信息的分子,可以是靶细胞细胞膜表面的受体,B正确;
C、精子和卵细胞之间通过直接接触进行信息交流,需要细胞膜表面的信号分子传递信息,故图乙可以用来表示精子与卵细胞之间的识别和结合,C正确;
D、高等植物细胞之间通过胞间连丝进行物质运输和信息交流,这是细胞间进行信息交流的方式之一,D错误。
故选D。
2. 分散到水溶液中的磷脂分子会自发组装成充满液体的球状小泡,称为脂质体。研究人员在脂质体外包裹上聚乙二醇保护层,并镶嵌上相应的抗体,制造出一种能定向运送药物的“隐性脂质体”(如下图)。目前这种“隐性脂质体”已在癌症治疗中得到应用,下列有关分析错误的是( )
A. 药物A能在水中结晶,因此被包裹在脂质体内部水溶性环境中
B. 磷脂分子的“尾部”疏水,脂溶性药物B需要被包在两层磷脂分子之间
C. 脂质体与癌细胞接触后,药物可通过主动运输进入癌细胞
D. 脂质体与癌细胞能特异性结合,可减轻药物副作用
【答案】C
【分析】磷脂分子由亲水的头部和疏水的尾部构成。由图可知,“隐性脂质体”内部属于亲水环境,磷脂分子层之间属于疏水环境。
【详解】A、药物A能在水中结晶,说明药物是水溶性物质,因此被包裹在脂质体内部水溶性环境中,A正确;
B、磷脂分子的“尾部”疏水,两层磷脂分子之间属于疏水环境,所以脂溶性药物B需要被包在两层磷脂分子之间,B正确;
C、脂质体与癌细胞接触后,由于脂质体组成成分与细胞膜成分相似,药物依赖脂质体与细胞膜融合进入细胞,而不是通过主动运输进入癌细胞,C错误;
D、脂质体与癌细胞能特异性结合,避免对自身正常细胞造成伤害,可减轻药物副作用,D正确。
故选C。
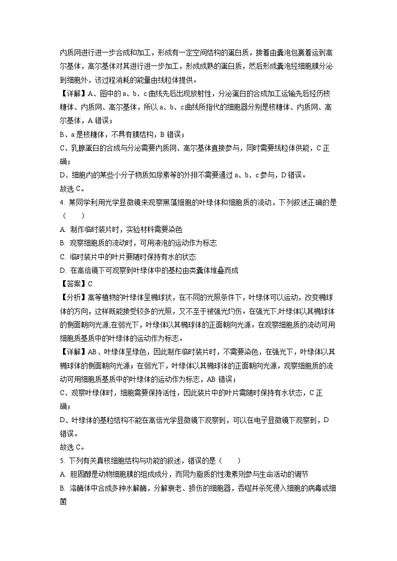
3. 用含35S标记的氨基酸的培养液培养哺乳动物的乳腺细胞,测得核糖体、内质网、高尔基体上放射性强度的变化曲线如图。下列说法正确的是( )
A. 图中a、b、c所指的分别是核糖体、高尔基体、内质网
B. a通过产生囊泡将放射性物质运给b
C. 与乳腺蛋白的合成与分泌密切相关的具膜细胞器是内质网、高尔基体和线粒体
D. 细胞中所有物质的外排都需要经过上述a、b、c参与的过程
【答案】C
【分析】分泌蛋白是在细胞内合成后,分泌到细胞外起作用的蛋白质。分泌蛋白的合成、加工和运输过程:最初是在细胞质基质中游离的核糖体上合成一小段肽链,肽链然后进入内质网进行进一步合成和加工,形成有一定空间结构的蛋白质,接着由囊泡包裹着运到高尔基体,高尔基体对其进行进一步加工,形成成熟的蛋白质,然后形成囊泡经细胞膜分泌到细胞外,该过程消耗的能量由线粒体提供。
【详解】A、图中的a、b、c曲线先后出现放射性,分泌蛋白的合成加工运输先后经历核糖体、内质网、高尔基体,所以a、b、c曲线所指代的细胞器分别是核糖体、内质网、高尔基体,A错误;
B、a是核糖体,不具有膜结构,B错误;
C、乳腺蛋白的合成与分泌需要内质网、高尔基体直接参与,同时需要线粒体供能,C正确;
D、细胞内的某些小分子物质如尿素等的外排不需要通过a、b、c参与,D错误。
故选C。
4. 某同学利用光学显微镜来观察黑藻细胞的叶绿体和细胞质的流动,下列叙述正确的是( )
A. 制作临时装片时,实验材料需要染色
B. 观察细胞质的流动时,可用液泡的运动作为标志
C. 临时装片中的叶片要随时保持有水的状态
D. 在高倍镜下可观察到叶绿体中的基粒由类囊体堆叠而成
【答案】C
【分析】高等植物的叶绿体呈椭球状,在不同的光照条件下,叶绿体可以运动,改变椭球体的方向,这样既能接受较多的光照,又不至于被强光灼伤。在强光下,叶绿体以其椭球体的侧面朝向光源;在弱光下,叶绿体以其椭球体的正面朝向光源。在观察细胞质的流动可用细胞质基质中的叶绿体的运动作为标志。
【详解】AB、叶绿体呈绿色,因此制作临时装片时,不需要染色,在强光下,叶绿体以其椭球体的侧面朝向光源;在弱光下,叶绿体以其椭球体的正面朝向光源,观察细胞质的流动可用细胞质基质中的叶绿体的运动作为标志,AB错误;
C、观察叶绿体时,细胞需要保持活性,因此装片中的叶片需随时保持有水状态,C正确;
D、叶绿体的基粒结构不能在高倍光学显微镜下观察到,可以在电子显微镜下观察到,D错误。
故选C。
5. 下列有关真核细胞结构与功能的叙述,错误的是( )
A. 胆固醇是动物细胞膜的组成成分,而同为脂质的性激素则参与生命活动的调节
B. 溶酶体中合成多种水解酶,分解衰老、损伤的细胞器,吞噬并杀死侵入细胞的病毒或细菌
C. 细胞骨架被破坏,将影响细胞物质运输、能量转化、信息交流等生命活动
D. 核仁含有DNA、RNA和蛋白质等组分,与核糖体的形成有关
【答案】B
【分析】1、溶酶体:含有多种水解酶,能分解衰老、损伤的细胞器,吞噬并杀死侵入细胞的病毒或病菌。
2、核仁与某种RNA的合成以及核糖体的形成有关。
【详解】A、固醇包括胆固醇、性激素和维生素D等,其中胆固醇是动物细胞膜的组成成分,而同为脂质的性激素则参与生命活动的调节,A正确;
B、溶酶体内含有多种水解酶,能分解衰老、损伤的细胞器,但水解酶的本质是蛋白质,合成水解酶在核糖体,B错误;
C、细胞骨架在细胞分裂、细胞生长、细胞物质运输、细胞壁合成等等许多生命活动中都具有非常重要的作用,细胞骨架被破坏,将影响细胞物质运输、能量转化、信息交流等生命活动,C正确;
D、核仁含有DNA、RNA和蛋白质等组分,真核生物的核仁与核糖体的形成与某种RNA的形成有关,D正确。
故选B。
6. 将变形虫切割为有核和无核两部分,在培养液中培养一段时间后观察,有核部分恢复了原来的完整结构,并且还能增殖,而无核部分则退化消失。下列叙述错误的是( )
A. 该实验结果能够说明细胞核是细胞代谢和遗传的中心
B. 该实验结果可以说明变形虫的生命活动离不开完整的细胞
C. 变形虫无核部分因失去细胞核,无法进行核质间的物质交换
D. 变形虫有核部分含有核DNA,能够控制有核部分的结构修复
【答案】A
【分析】细胞核是遗传信息库,是细胞代谢和遗传的控制中心;细胞质是新陈代谢的主要场所,细胞只有保持结构的完整性,才能进行正常的生命活动。
【详解】A、变形虫有核部分恢复了原来的完整结构,并且还能增殖,说明细胞核是细胞代谢和遗传的控制中心,A错误;
B、有核部分恢复了原来的完整结构,并且还能增殖,而无核部分退化消失,不能恢复到原来的完整结构,更不能增殖,能够说明变形虫的生命活动离不开完整的细胞,B正确;
C、细胞核的核膜上有核孔,核孔与核质间的物质交换和信息交流有关,变形虫无核部分因失去细胞核,无法进行核质间的物质交换和信息交流,C正确;
D、变形虫有核部分含有遗传物质核DNA,一段时间恢复了原来的完整结构,而无核部分退化消失,说明核DNA能够控制有核部分的结构修复,D正确。
故选A。
7. “观察洋葱表皮细胞的质壁分离及质壁分离复原”实验中,用显微镜观察到的结果如图所示。下列叙述正确的是( )
A. 与甲图细胞相比,乙图细胞的细胞液浓度较低
B. 丙图细胞的体积将持续增大,最终胀破
C. 由实验结果推知,甲图和乙图细胞是有活性的
D. 若选用根尖分生区细胞为材料,质壁分离现象更明显
【答案】C
【分析】分析题图:甲到乙的过程中,细胞发生质壁分离,乙到丙的过程细胞发生质壁分离的复原,据此分析解答。
【详解】A、乙图所示细胞发生质壁分离,该过程中细胞失水,故与甲图相比,乙图细胞的细胞液浓度较高,A错误;
B、由于有细胞壁的限制,丙图细胞体积不会持续增大,且不会涨破,B错误;
C、能发生质壁分离及复原的细胞应为活的植物细胞,据图分析,从甲到乙发生了质壁分离及复原现象,说明甲细胞是活细胞,C正确;
D、根尖分生区细胞无中央大液泡,不能发生质壁分离现象,D错误。
故选C。
8. 用相同的培养液培养水稻和番茄幼苗,三种离子的初始浓度相同。一段时间后,测定培养液中各种离子的浓度,结果如图所示。下列叙述错误的是( )
A. 不同植物对离子的需求情况有所不同
B. 三种离子中,水稻对SiO44-需求量最大
C. 植物对离子的吸收速率不同,与载体的数量有关
D. 当离子浓度高于初始浓度时,说明该植物不吸收该离子
【答案】D
【分析】分析柱形图:水稻吸收水的相对速度比吸收Ca2+、Mg2+多,造成培养液中Ca2+、Mg2+ 浓度上升;番茄吸收水的相对速度比吸收SiO44-多,造成培养液中SiO44-浓度上升。两种植物吸收离子不同,水稻对SiO44--吸收较多,而番茄对Ca2+、Mg2+ 吸收较多,说明不同植物吸收离子具有选择性。
【详解】A、水稻吸收SiO44-多,对镁离子吸收量少,而番茄对Ca2+、Mg2+吸收较多,说明不同植物吸收离子具有选择性,A正确;
B、从图上看,培养水稻一段时间后,培养液中剩余的SiO44-最少,可见三种离子中,水稻对SiO44-需求量最大,B正确;
C、植物吸收离子的方式为主动运输,其运输速率与载体蛋白的数量以及细胞呼吸供能有关,同一植物对不同离子的吸收有差异,可能与载体的数量有关,C正确;
D、若根细胞吸水的相对速率大于吸收离子的相对速率,结束时培养液中某离子浓度可能高于初始浓度,因此不能说明不吸收该离子,D错误。
故选D。
9. 海南具有得天独厚的气候条件,适宜栽桑养蚕。研究发现,桑叶中的黄酮类化合物是天然的抗氧化剂,具有抑制血清脂质增加等作用。欲探究在不同pH条件下,桑叶黄酮对胰脂肪酶活性的影响,某生物兴趣小组进行了相关实验,结果如图所示。下列有关叙述正确的是( )
A. 该实验的自变量为胰脂肪酶的活性,因变量为不同pH
B. 胰脂肪酶可以促进机体对食物中脂肪的消化、吸收
C. 桑叶黄酮可抑制胰脂肪酶的活性并降低其适宜pH
D. 将pH=8.0条件下的胰脂肪酶移至适宜pH下可恢复其活性
【答案】B
【分析】由图可知,实验的自变量是pH、是否加入桑叶黄酮,因变量是胰脂肪酶活性。
【详解】A、由图可知,实验的自变量是pH、是否加入桑叶黄酮,因变量是胰脂肪酶活性,A错误;
B、胰脂肪酶可以催化脂肪水解成甘油和脂肪酸,可以促进机体对食物中脂肪的消化、吸收,B正确;
C、由图可知,桑叶黄酮可抑制胰脂肪酶的活性并升高其适宜pH,C错误;
D、将pH=8.0条件下的胰脂肪酶已经失活,移至适宜pH下不能恢复其活性,D错误。
故选B。
10. ATP的合成及某种利用过程如图所示。研究人员将32P标记的Pi注入离体活细胞中,2min后迅速分离得到细胞中的ATP,发现ATP被32P标记,且其放射性强度与注入的Pi的放射性强度基本一致。下列叙述正确的是( )
A. 该实验中,32P在ATP的3个磷酸基团中出现的概率相同
B. 物质X为ATP合成提供能量,实验后离体活细胞中仍存在ADP
C. 荧光素被激活后发荧光属于吸能反应,其与ATP的水解相关联
D. 荧光素的荧光实验可以表明ATP是生物体的直接能源物质
【答案】C
【分析】ATP又叫腺苷三磷酸,简称为ATP,其结构式是:A-P~P~P,A-表示腺苷、T-表示三个、P-表示磷酸基团,“~”表示特殊的化学键。
【详解】A、该实验中,32P在ATP的3个磷酸基团中出现的概率不同,出现在远离腺苷磷酸基团的概率最大,A错误;
B、物质X为催化ATP合成的酶,不能为ATP合成提供能量,B错误;
C、ATP水解释放能量,荧光素接受能量被激活后发荧光,该过程属于吸能反应,C正确;
D、荧光素的荧光实验可以表明荧光素可以利用ATP,但不能证明ATP是生物体的直接能源物质,若需要证明是直接能源物质,应设置其他能源对照组,D错误。
故选C。
11. 下图甲、乙为探究酵母菌细胞呼吸方式的实验装置,下列相关叙述错误的是( )
A. 甲装置中,NaOH溶液的作用是排除空气中CO2对检测结果的影响
B 乙装置中,D瓶封口放置一段时间后再连通澄清石灰水
C. 检测酒精的产生应延长培养时间以耗尽培养液中的葡萄糖
D. 可根据澄清石灰水是否变浑浊来判断酵母菌细胞呼吸的方式
【答案】D
【分析】分析题图:甲装置探究的是酵母菌是否进行有氧呼吸,其中质量分数为10%的NaOH溶液的作用是除去空气中的二氧化碳,澄清石灰水的作用是检测有氧呼吸产生的二氧化碳。乙装置探究的是酵母菌是否进行无氧呼吸,澄清石灰水的作用是检测无氧呼吸产生的二氧化碳。
【详解】A、甲装置中的NaOH的作用是吸收空气中的CO2,排除空气中的CO2对检测结果的影响,A正确;
B、乙装置用于探究酵母菌是否进行无氧呼吸,实验时需将D瓶封口放置一段时间,待酵母菌将D瓶中的氧气消耗完,再连通澄清石灰水,确保通入澄清石灰水中的CO2是由无氧呼吸产生的,B正确;
C、由于葡萄糖会影响酒精的检测,因此,可适当延长酵母菌培养时间,以耗尽培养液中的葡萄糖再进行鉴定,这样可使葡萄糖消耗完,避免对酒精的鉴定造成影响,C正确;
D、酵母菌无氧呼吸和有氧呼吸都能产生二氧化碳,单位时间内有氧呼吸产生的二氧化碳较多,因此能通过观察澄清石灰水浑浊程度来判断酵母菌的呼吸方式,但不能通过澄清石灰水是否变浑浊来判断酵母菌细胞呼吸的方式,D错误。
故选D。
12. 粟米在我国古代被称为“王牌军粮”,能储存九年之久。古人通常挖仓窖储存粟米,先将窖壁用火烘干,后采取草木灰、木板、席、糠、席等五层防潮、保温措施。下列叙述错误的是( )
A. 仓窖密封后,有氧呼吸的第一、二阶段可以正常进行,需氧的第三阶段受到抑制
B. 有氧呼吸转化能量的效率有限,有机物分解时释放的能量大部分以热能形式散失
C. 窖壁用火烘干等措施能够降低环境湿度,减少细胞自由水含量,降低细胞代谢速率
D. 仓窖中的低温环境可以降低细胞质基质和线粒体中酶的活性
【答案】A
【分析】种子在贮藏的过程中,细胞进行呼吸作用,分解有机物。温度能影响酶的活性,氧气和水分能影响细胞的呼吸,因此,低温、低氧、干燥能降低细胞呼吸强度,减少有机物的消耗。
【详解】A.氧气是有氧呼吸的条件,库中贮存的粟米,由于氧气的缺乏,有氧呼吸的第三阶段受到抑制,进而有氧呼吸的第一、 二阶段也受到抑制,因此仓窖密封后,有氧呼吸的第一、二、三阶段都会受到抑制,A错误;
B.几乎没有效率为百分之百的能量转化媒介,能量转化过程一般都会有能量的散失,其中大部分都以热能散失,细胞的有氧呼吸也不例外,B正确;
C.降低环境湿度,能够降低细胞内自由水含量,减少细胞代谢活动,使细胞进入休眠状态,C正确;
D.酶的活性受温度的影响,低温时酶活性低,仓窖中的低温环境可以降低细胞质基质和线粒体中酶的活性,D正确。
故答案为:A。
13. 羽衣甘蓝因其耐寒性和叶色丰富多变的特点,成为冬季重要的观叶植物。将其叶片色素提取液在滤纸上进行点样,先后置于层析液和蒸馏水中进行层析,过程及结果如图所示。已知1、2、3、4、5代表不同类型的色素。下列分析正确的是( )
A. 色素4在层析液中的溶解度最大
B. 用发黄叶片色素1、2可能缺失
C. 缺Mg会影响色素1和2的含量
D. 色素5可能存在于植物的液泡中
【答案】D
【分析】1、纸层析法分离色素的原理是不同的色素分子在层析液中的溶解度不同,溶解度大的在滤纸条上的扩散速率快,反之则慢。
2、由图可知,第一次使用层析液分离色素时,色素1、2、3、4被分离出来,说明它们是光合色素,根据其扩散距离可知,1是胡萝卜素,2是叶黄素,3是叶绿素a,4是叶绿素b;第二次使用蒸馏水分离时,色素5被分离出来,说明色素5溶于水。
【详解】A、根据层析的结果,色素1距离起点最远,说明其在层析液中的溶解度最大,A错误;
B、根据在层析液中的层析结果说明色素1、2、3、4依次为胡萝卜素、叶黄素、叶绿素a、叶绿素b,黄叶片缺乏叶绿素,色素3、4可能缺失,B错误;
C、1、2、3、4在层析液中具有不同的溶解度,推测是光合色素,因此它们依次是胡萝卜素、叶黄素、叶绿素a、叶绿素b;镁只参与构成叶绿素,故缺Mg会影响色素3和4的含量,C错误;
D、根据在蒸馏水中的层析结果说明,色素5可以溶解在蒸馏水中,推测其可能是存在于植物液泡中的色素,D正确。
故选D。
二、多项选择题(每小题3分,共15分。在每小题给出的四个选项中,有两个或两个以上选项符合题目要求,全部选对得3分,选对但不全的得1分,有选错的得0分。)
14. 下列关于动物细胞中相应细胞器的结构特点和主要功能的叙述,对应错误的是( )
A. AB. BC. CD. D
【答案】CD
【分析】分泌蛋白的合成与分泌过程:附着在内质网上的核糖体合成多肽链→多肽链转移到核糖体附着的内质网进行粗加工→内质网通过“出芽”形成囊泡→囊泡包裹着蛋白质运输到高尔基体进行再加工形成成熟的蛋白质→高尔基体通过“出芽”形成囊泡→囊泡包裹着蛋白质运输细胞膜,通过胞吐的方式分泌蛋白质,整个过程还需要线粒体提供能量。
【详解】A、高尔基体有单层膜,是对来自内质网的蛋白质进行加工、分类和包装的“车间”及“发送站”,A正确;
B、内质网是由膜围成的管状、泡状或扁平囊状结构,是蛋白质等大分子物质的合成、加工场所和运输通道,B正确;
C、中心体无膜结构,C错误;
D、核糖体没有膜包裹,是合成蛋白质的机器,但是不能对蛋白质进行加工,D错误。
故选CD。
15. 细胞核是真核细胞内重要的细胞结构,是真核细胞区别于原核细胞最显著的标志。下图为细胞核及周围部分结构的示意图。下列相关叙述正确的是( )
A. 图中1既可与5相连,又可与质膜相连,构成细胞内的运输通道
B. 图中2是蛋白质、核酸等大分子物质自由进出细胞核的通道
C. 图中3为细胞内DNA的主要载体,在细胞分裂时高度螺旋化
D. 若图中4被破坏,则会导致细胞中蛋白质的合成受影响
【答案】ACD
【分析】图中1-5依次表示内质网、核孔、染色质、核仁、核膜。
【详解】A、5为核膜,内质网既可与核膜相连,又可与质膜相连,构成细胞内的运输通道,A正确;
B、图中2是核孔,是蛋白质、RNA等大分子物质进出细胞核的通道,具有选择透过性,DNA不能通过核孔出细胞核,B错误;
C、图中3是染色质,染色质是细胞内DNA的主要载体,染色质在细胞分裂时高度螺旋化,C正确;
D、图中4是核仁,与某种RNA的合成及核糖体的形成有关,由于核糖体是蛋白质的合成场所,若核仁被破坏,则会导致细胞中蛋白质的合成受影响,D正确。
故选ACD。
16. 为了研究植物细胞的质壁分离与复原现象,某同学利用成熟的植物细胞甲做了以下实验:
步骤一:将甲细胞置于乙溶液中,发现乙溶液浓度先降低,后保持相对稳定。
步骤二:将溶质丙加入乙溶液中,发现乙溶液浓度先升高,后降低,又升高,最后保持相对稳定。
下列说法错误的是( )
A. 质壁分离是指细胞质与细胞壁相互分离的现象
B. 在步骤一中,甲细胞细胞液的初始浓度小于乙溶液
C. 在步骤二中,甲细胞细胞液的最终浓度等于乙溶液
D. 溶质丙被甲细胞以主动运输的方式吸收
【答案】ACD
【分析】1、成熟的植物细胞构成渗透系统,可发生渗透作用。质壁分离的原因:外因:外界溶液浓度>细胞液浓度;内因:原生质层相当于一层半透膜,细胞壁的伸缩性小于原生质层。
2、质壁分离指的是原生质层与细胞壁的分离,在高浓度溶液中细胞失水发生质壁分离,再放入清水中质壁分离自动复原。
【详解】A、质壁分离是指原生质层与细胞壁相互分离的现象,A错误;
B、在步骤一中,乙溶液浓度先降低,说明甲细胞在失水,即甲细胞细胞液的初始浓度小于乙溶液,B正确;
C、在步骤二中,由于甲细胞有细胞壁,故甲细胞细胞液的最终浓度也可能大于乙溶液,C错误;
D、溶质丙是一种可以被甲细胞吸收的物质,但不一定是通过主动运输的方式吸收的,D错误。
故选ACD。
17. 某科研人员从某种微生物体中分离得到了一种酶Q,为探究该酶的最适温度,进行了相关实验,各组反应相同时间后的实验结果如图1所示;图2为酶Q在60℃催化一定量的底物时,生成物的量随时间变化的曲线。下列叙述正确的是( )
A. 由图1可知,该种微生物适合在较高的温度环境中生存
B. 增加每个温度条件下实验的次数,可使得到的酶Q的最适温度更准确
C. 图2实验中若升高温度,酶Q的活性不一定升高
D. 图2实验中,若在t2时增加底物的量,酶Q的活性不变
【答案】ACD
【分析】酶的作用条件温和,最适温度条件下酶活性最高,温度过高,酶会变性失活,温度过低,酶活性下降但不会失活。
【详解】A、由图1可知,在实验条件下,该微生物体内的酶在60℃时反应速率最高(60℃底物剩余量最少,说明相同时间内底物反应的更多,反应速率快),说明这种微生物可能适合在较高的温度环境中生存,A正确;
B、进行重复实验可增加实验数据的准确性,但并不能使酶Q的最适温度的范围更精准,要使得到的酶Q的最适温度更准确需要进一步缩小温度梯度范围进行实验,B错误;
C、60℃有可能是酶Q的最适温度,因此升高温度,酶的活性不一定升高,C正确;
D、增加底物的浓度并不能改变酶的活性,因此酶Q的活性不变,D正确。
故选ACD。
18. 关于细胞呼吸在农业生产上的应用,叙述错误的是( )
A. 中耕松土、适时排水可促进作物根系的有氧呼吸,以利于作物的生长
B. 低温低氧等措施能减弱果蔬的呼吸作用,以减少果实、蔬菜中有机物的消耗
C. 食品的真空包装抑制了细菌的无氧呼吸,这样食品不容易变质
D. 用乳酸菌制作酸奶的发酵过程要严格控制无氧环境,其产物有乳酸和CO2
【答案】CD
【分析】1、有氧呼吸的第一、二、三阶段的场所依次是细胞质基质、线粒体基质和线粒体内膜。有氧呼吸第一阶段是葡萄糖分解成丙酮酸和[H],合成少量ATP;第二阶段是丙酮酸和水反应生成二氧化碳和[H],合成少量ATP;第三阶段是氧气和[H]反应生成水,合成大量ATP。
2、无氧呼吸的场所是细胞质基质,无氧呼吸的第一阶段和有氧呼吸的第一阶段相同。无氧呼吸由于不同生物体中相关的酶不同,在植物细胞和酵母菌中产生酒精和二氧化碳,在动物细胞和乳酸菌中产生乳酸。
【详解】A、中耕松土、适时排水能为根系提供更多O2,促进根细胞进行有氧呼吸,提供较多的能量,有利于根吸收无机盐,进而促进农作物的生长,A正确;
B、低温、低氧环境储藏果蔬,能降低酶的活性,进而降低细胞呼吸速率,减少果实、蔬菜中有机物的消耗,B正确;
C、食品的真空包装抑制了细菌的有氧呼吸,细菌不容易繁殖,食品也不易氧化变质,C错误;
D、乳酸发酵是厌氧发酵,产物只有乳酸,没有CO2,D错误。
故选CD。
第II卷(非选择题)
三、非选择题(本题包含5个小题,共59分。)
19. 细胞器、蛋白质在真核细胞的生命活动中具有重要作用,若细胞内堆积错误折叠的蛋白质或损伤的细胞器,就会影响细胞的正常功能。研究发现,细胞通过下图所示的机制进行相应调控。据图回答下列问题:
(1)图中的吞噬泡是一种囊泡,囊泡的结构不固定,不能称之为细胞器,但对细胞的生命活动至关重要。动物细胞能产生囊泡的结构很多,如内质网和_____________等。
(2)如图所示,错误折叠的蛋白质会被______________标记,被标记的蛋白质会与自噬受体结合,被包裹进吞噬泡,最后融入溶酶体中。这一过程体现了膜的结构特点,形成该结构特点的原因是_____________。
(3)损伤的线粒体进入溶酶体后会被降解,原因是______________。被溶酶体分解后的产物去向有:_____________。
(4)上图显示的溶酶体功能是分解衰老损伤的细胞器,除此之外,溶酶体还能______________。
(5)图中的膜结构参与生物膜系统的组成,__________、_____________以及细胞膜等共同构成了细胞的生物膜系统。
【答案】(1)高尔基体
(2)①. 泛素 ②. 组成生物膜的各种组分(磷脂分子和蛋白质等)是可以运动的
(3)① 溶酶体中含有多种水解酶 ②. 细胞可以再利用;被排出细胞外
(4)吞噬并杀死侵入细胞的病毒或病菌
(5)①. 细胞器膜 ②. 核膜
【分析】溶酶体是“消化车间”,内部含有多种水解酶,能分解衰老、损伤的细胞器,吞噬并杀死侵入细胞的病毒或病菌。被溶酶体分解后的产物,如果是对细胞有用的物质,细胞可以再利用,废物则被排出细胞外。溶酶体中的水解酶是蛋白质,在核糖体上合成。
【小问1详解】
囊泡也属于生物膜系统,动物细胞能产生囊泡的结构很多,如高尔基体,内质网,细胞膜等。
【小问2详解】
图中显示,错误折叠的蛋白质会被泛素标记,被标记的蛋白质会与自噬受体结合,被包裹进吞噬泡,最后融入溶酶体中;由于组成生物膜的各种组分(磷脂分子和蛋白质等)是可以运动的,故生物膜具有流动性。
小问3详解】
损伤的线粒体进入溶酶体后会被降解,原因是溶酶体中含有多种水解酶;被溶酶体分解后的产物,如果是对细胞有用的物质,细胞可以再利用,废物则被排出细胞外。
【小问4详解】
溶酶体是“消化车间”,内部含有多种水解酶,除了能分解衰老、损伤的细胞器,还可吞噬并杀死侵入细胞的病毒或病菌。
【小问5详解】
细胞膜、细胞器膜和核膜等共同构成了细胞的生物膜系统。
20. 如图一是物质跨膜运输示意图,其中离子通道是一种横跨细胞膜的亲水性通道蛋白,具有离子选择性,允许适当大小的离子顺浓度梯度通过,甲乙代表生物膜的成分,abcd代表被转运的物质,①②③④代表不同的运输方式。图二表示物质通过膜的运输速率(纵坐标)随环境中O2浓度(横坐标)的变化。请仔细观察图示并回答有关问题:
(1)很多研究结果都能够有力地支持“脂溶性物质易透过生物膜,不溶于脂质的物质不易透过生物膜”这一理论。这证明组成细胞膜的主要成分中有_________。
(2)对蟾蜍的离体心脏施加某种毒素后,其对 Ca2+的吸收明显减少,但对 K+、C6H12O6的吸收不受影响,最可能的原因是该毒素抑制了心肌细胞膜上:[乙] _________的活动。
(3)O2从肺泡扩散到血液中的方式是__________________,葡萄糖进入红细胞的方式是__________________。
(4)与①方式相比,③方式的主要特点是需要借助_________,该物质是在细胞内的_________上合成的,与③相比,④方式的不同之处是需要消耗_________,主要来自于_________ (细胞器)。
【答案】(1)磷脂分子(或脂质)
(2)转运Ca2+的载体蛋白
(3)①. 自由扩散 ②. 协助扩散
(4)①. 载体蛋白 ②. 核糖体 ③. 能量(或ATP)④. 线粒体
【分析】细胞膜主要有脂质和蛋白质组成的。根据相似相溶原理,脂溶性物质易透过生物膜,不溶于脂质的物质不易透过生物膜,能充分说明组成细胞膜的主要成分中有磷脂分子。因为一种载体蛋白通常只能转运一类分子或离子,细胞膜对于进出物质具有选择性。在协助扩散过程中,载体蛋白将物质从膜的一侧运输到膜的另一侧,不需要细胞提供代谢能量,因为物质是顺着浓度梯度进行运输的,在主动运输过程中,载体蛋白质需要消耗能量。
【小问1详解】
很多研究成果有力支持“脂溶性物质易透过生物膜,不溶于脂质的物质不易透过生物膜”这一事实,充分证明组成细胞膜的主要成分中有磷脂分子,因为磷脂分子为脂质,根据相似相溶原理,脂溶性物质易透过生物膜。
【小问2详解】
细胞膜上不同离子、分子的载体种类不同,施加某种毒素后,Ca2+吸收减少,而K+、C6H12O6的吸收不受影响,故最可能的原因是该毒素抑制了心肌细胞膜上转运Ca2+的载体蛋白活性。
【小问3详解】
O2为气体,气体的运输方式为自由扩散,则O2从肺泡扩散到血液中的方式是①自由扩散,葡萄糖进入红细胞的方式是②协助扩散。
【小问4详解】
①自由扩散和③协助扩散都是顺浓度梯度的运输方式,都不需要能量,其中自由扩散不需要载体蛋白,协助扩散需要载体蛋白,因此与①方式相比,③方式的主要特点是需要借助载体蛋白,载体蛋白是在细胞中的核糖体上合成的;④为主动运输,需要能量和载体蛋白,③表示协助扩散,需要载体蛋白、不需要能量,因此与③相比,④方式的不同之处是需要消耗能量(或ATP),细胞中的能量主要来自于有氧呼吸,有氧呼吸的场所主要在线粒体。
21. 生物学是一门重视实验的科学。图1和图2是某兴趣小组根据实验绘制的“影响H2O2分解速率”的曲线图,图3是该兴趣小组绘制的“温度对麦芽糖酶活性影响”的曲线图。请回答下列问题:
(1)酶起催化作用的机理是____。图1和图2所代表的实验中,实验的自变量依次为____、____。
(2)图2酶促反应中限制bc段O2产生速率的主要因素是________。由图3可得出酶具有的特性是__________。
(3)该兴趣小组还根据图3做了关于温度影响麦芽糖酶活性的实验,探究经过温度t4处理的酶,当温度降低到t3时,其活性是否可以恢复到较高水平。他们进行了如下实验:取3支试管,分别编号为A、B、C,各加入适宜浓度的该酶溶液1ml;关于自变量的设置:A和B作为对照组应分别在温度为_______的水浴装置中保温适宜时间,C作为实验组的处理为___________。
(4)麦芽糖酶可以催化麦芽糖水解为葡萄糖,但实验结果不能用斐林试剂检测,原因是___________。
(5)另外班上有其他兴趣小组做了以下实验:
①选择生理状况相同的健康小鼠若干只,随机均分成甲乙两组;
②甲组小鼠饲喂适量无钙的饲料,并提供不含钙离子的饮用水;乙组小鼠饲喂等量相同的饲料,并提供富含钙离子的饮用水。
③将甲乙小鼠放在相同且适宜的环境中饲养一段时间,并随时观察其生理状况;
④实验现象:甲组小鼠出现肌肉抽搐现象,乙组小鼠正常生长。本实验的研究目的是__________。
【答案】(1)①. 能降低化学反应的活化能 ②. 催化剂种类 ③. H2O2浓度
(2)①. 过氧化氢酶量(浓度)②. 作用条件温和
(3)①. t3、t4 ②. 先在温度为t4的水浴装置中保温适宜时间,后在温度为t3的水浴装置中保温适宜时间
(4)麦芽糖和葡萄糖均为还原糖,它们均能与斐林试剂发生作用,生成砖红色沉淀
(5)探究钙离子是否是小鼠正常生命活动所必需的元素
【分析】酶是由活细胞产生的具有催化作用的有机物,大多数酶是蛋白质,少数酶是RNA;酶的特性:专一性、高效性、作用条件温和;酶促反应的原理:酶能降低化学反应所需的活化能。
【小问1详解】
酶具有催化作用,其起催化作用的原理是能降低化学反应的活化能;分析图1可知,两条曲线的形成是加入的催化剂的种类及反应时间的不同,图2是酶促反应速率随底物浓度的变化而变化的曲线,所以图1、图2所代表的实验中,实验自变量依次为催化剂的种类(和反应时间)、H2O2浓度。
【小问2详解】
图2中ab段,随着过氧化氢浓度的增大,O2产生速率也不断增大,说明过氧化氢浓度是限制ab段O2产生速率的主要因素;图3是研究温度影响麦芽糖酶活性的实验,温度过高或过低酶活性均较低,且高温下可能会失活,故由图3可得出酶具有作用条件温和的特性。
【小问3详解】
由于实验目的是研究经过经过温度t4处理的酶,当温度降低到t3时,其活性是否可以恢复到较高水平,故根据实验目的,实验需分为三组,一组温度设定在t3,一组温度设定在t4,一组温度应从t4降到t3,故A和B作为对照组应分别在温度为t3、t4 的水浴装置中保温适宜时间,C作为实验组的处理为先在温度为t4的水浴装置中保温适宜时间,后在温度为t3的水浴装置中保温适宜时间。
【小问4详解】
由于麦芽糖和葡萄糖均为还原糖,它们均能与斐林试剂发生作用,生成砖红色沉淀,故不能用斐林试剂检测麦芽糖酶是否催化麦芽糖水解为葡萄糖这一实验结果。
【小问5详解】
由题意知,甲乙组小鼠自变量是钙离子的有无,所以实验目的是探究钙离子是否是小鼠正常生命活动所必需的元素。
22. 下图中图甲表示真核生物细胞呼吸过程,图中a~d表示物质,①~⑤表示代谢过程:图乙表示某植物非绿色器官在不同氧浓度下,单位时间内O2的吸收量和CO2的释放量的变化,据图回答:
(1)图甲中物质a是__________,a~d中表示相同物质的是__________,③过程进行的场所是____________
(2)若某生物体能进行①②③④过程,则该生物可能是
A. 人B. 酵母菌C. 乳酸菌
(3)某同学参加800m比赛后,肌肉酸胀乏力,原因是________
(4)若图乙的器官是某种子,则储存该种子最合适的氧气浓度是图乙中__________(选用“A/B/C”作答)点对应的浓度,判断的依据是该氧气浓度下种子的__________________。相对低温条件也适合储存种子,原因是_________
【答案】(1)①. 丙酮酸 ②. b和c ③. 线粒体内膜 (2)B
(3)剧烈运动导致骨骼肌肌细胞因供氧不足进行无氧呼吸产生大量乳酸,乳酸的大量积累使肌肉酸胀乏力
(4)①. B ②. 细胞呼吸释放的CO2量最少 ③. 低温降低了细胞呼吸相关酶的活性
【分析】由图甲可知,a为C3H4O3(丙酮酸),b为 H2O(水),c为H2O(水),d为CO2(二氧化碳);①表示有氧呼吸和无氧呼吸第一阶段,②表示有氧呼吸第二阶段,③表示有氧呼吸第三阶段,④表示生成酒精的无氧呼吸第二阶段,⑤表示生成乳酸的无氧呼吸第二阶段。
【小问1详解】
①表示有氧呼吸和无氧呼吸第一阶段,②表示有氧呼吸第二阶段,③表示有氧呼吸第三阶段,④表示生成酒精的无氧呼吸第二阶段,⑤表示生成乳酸的无氧呼吸第二阶段,a为C3H4O3(丙酮酸),b为 H2O(水),c为H2O(水),d为CO2(二氧化碳),b和c是同一种物质;③表示有氧呼吸第三阶段,场所是线粒体内膜。
【小问2详解】
人不能产生酒精,酵母菌是兼性厌氧生物,能发生①②③④过程,乳酸菌不能有氧呼吸,B正确,AC错误。故选B。
【小问3详解】
肌肉细胞在缺氧条件下可无氧呼吸,剧烈运动导致骨骼肌肌细胞因供氧不足进行无氧呼吸产生大量乳酸,乳酸的大量积累使肌肉酸胀乏力。
【小问4详解】
B点细胞呼吸释放的CO2量最少,有机物消耗最少,最适合储存种子;细胞呼吸需要多种酶的参与,低温降低了细胞呼吸相关酶的活性减少有机物消耗,故相对低温条件也适合储存种子。
23. 某实验小组的同学为了探究菠菜叶中色素的种类与含量,将新鲜菠菜绿叶中的色素进行分离,提取光合色素,开展了相关实验,请根据下图,回答以下问题:
(1)本实验中提取色素所用试剂为______________。
(2)在菠菜叶研磨的过程中,学生分别加入了二氧化硅和______________,这样做的目的是____________________________。
(3)在用滤纸条分离绿叶中色素的实验中,所用的分离方法称为_______法,选用此法的原理是______________________________,实验结果如上图所示,从下到上第三条色素带的名字是___________。
(4)另一实验小组也进行了此实验,但分离得到的色素带的颜色较浅,其原因可能是:__________。
a.提取时画滤液的细线接触层析液
b.实验选用菠菜叶不够新鲜
c.在对菠菜进行研磨时加入的无水乙醇过少
d. 在对菠菜进行研磨时未加二氧化硅
(5)有同学查阅资料得知,植物体内叶绿素含量的多少与不同的植物种类有关。现欲探究菠菜,芹菜,菜心三种不同蔬菜体内的叶绿素含量的多少,请你简要写出实验的主要思路:_____________________________________。
【答案】(1)无水乙醇
(2)①. 碳酸钙 ②. 保证研磨充分,防止绿叶中的色素被破坏
(3)①. 纸层析 ②. 不同色素在层析液中溶解度不同 ③. 叶黄素
(4)b、d (5)取等量且适量生长状况良好且相似的菠菜,芹菜,菜心叶进行色素提取,利用纸层析法进行分离,重复多次实验,观察滤纸条上色素带深浅和宽窄,根据实验结果得出结论
【分析】绿叶中色素的提取和分离实验,提取色素时需要加入无水乙醇(溶解色素)、石英砂(使研磨更充分)和碳酸钙(防止色素被破坏);分离色素时采用纸层析法,原理是色素在层析液中的溶解度不同,随着层析液扩散的速度不同,最后的结果是观察到四条色素带,从上到下依次是胡萝卜素(橙黄色)、叶黄素(黄色)、叶绿素a(蓝绿色)、叶绿素b(黄绿色)。
题图分析,图中1~4分别表示胡萝卜素、叶黄素、叶绿素a和叶绿素b。
【小问1详解】
叶绿体色素能溶解到有机溶剂中,因此,本实验中提取色素所用试剂为有机溶剂,通常用的是无水乙醇。
【小问2详解】
在菠菜叶研磨的过程中,学生分别加入了二氧化硅和碳酸钙,其中加入前者的目的是为了保证研磨充分,加入后者的目的是为了保护色素,防止绿叶中的色素被破坏。
【小问3详解】
在用滤纸条分离绿叶中色素的实验中,所用的分离方法称为纸层析法,该方法的原理是利用不同色素在层析液中溶解度不同,进而不同色素在滤纸上扩散的速度不同,溶解度大的扩散得快,溶解度小的扩散得慢,因而能将各种不同的色素分离开来,图中从上到下第三条色素带的名字是叶绿素a,该条带最宽,说明绿叶中叶绿素a含量最高。
【小问4详解】
a、层析时,层析液没过滤液细线,使色素溶解在层析液中,则不会出现色素带,不符合题意,a错误;
b、实验选用菠菜叶不够新鲜,导致色素被分解,因而层析得到的色素带较淡,b正确;
c、在对菠菜进行研磨时加入的无水乙醇过少,z则会可能导致色素带颜色较深,不会出现色素带变淡的情况,c错误;
d、研磨时没有加入SiO2,导致研磨不充分,色素没有充分提取,因而色素带较淡,d正确。
故选bd。
【小问5详解】
通过进行色素提取与分离实验可以获得叶绿体色素,且通过纸层析法能够分离色素,且根据色素带的宽窄可判断色素含量的多少,为此,设计实验如下:取等量且适量生长状况良好且相似的菠菜,芹菜,菜心叶进行色素提取,利用纸层析法进行分离,重复多次实验,观察滤纸条上色素带深浅和宽窄,通过比较得出相应的结论。选项
细胞器名称
结构特点
主要功能
A
高尔基体
具有单层膜
对来自内质网的蛋白质进行加工、分类和包装的“车间”及“发送站”
B
内质网
由膜围成的管状、泡状或扁平囊状结构
蛋白质等大分子物质的合成、加工场所和运输通道
C
中心体
由单层膜包裹,且由两个互相垂直排列的中心粒及周围物质组成
与细胞的有丝分裂有关
D
核糖体
没有膜包裹
合成和加工蛋白质的机器
安徽省卓越县中联盟&皖豫名校联盟2023-2024学年高一下学期期中联考生物试卷(Word版附解析): 这是一份安徽省卓越县中联盟&皖豫名校联盟2023-2024学年高一下学期期中联考生物试卷(Word版附解析),文件包含安徽省铜陵市皖豫名校联盟2023-2024学年高一下学期4月期中考试生物试题Word版含解析docx、安徽省铜陵市皖豫名校联盟2023-2024学年高一下学期4月期中考试生物试题Word版无答案docx等2份试卷配套教学资源,其中试卷共28页, 欢迎下载使用。
河北省廊坊市2023-2024学年高一下学期3月月考生物试题(原卷版+解析版): 这是一份河北省廊坊市2023-2024学年高一下学期3月月考生物试题(原卷版+解析版),文件包含河北省廊坊市2023-2024学年高一下学期3月月考生物试题原卷版docx、河北省廊坊市2023-2024学年高一下学期3月月考生物试题解析版docx等2份试卷配套教学资源,其中试卷共29页, 欢迎下载使用。
2021-2022学年河北省邢台市卓越联盟高一(下)第三次月考生物试卷(含答案解析): 这是一份2021-2022学年河北省邢台市卓越联盟高一(下)第三次月考生物试卷(含答案解析),共20页。

