江西省丰城中学2023-2024学年高一下学期5月月考地理试题(学生版+教师版 )
展开一.选择题(1-30题每小题2.5分,共75分,31-40题零班必做题)
“特种兵式旅游”是指一种高强度、高效率、低成本的新兴旅游方式。其主要特点是时间短、花费少、景点多、效率高。据此,完成下面小题。
1. 选择“特种兵式旅游”的群体年龄多为( )
A. 10~20岁B. 20~30岁C. 30~40岁D. 40~50岁
2. 西安某高校学生利用周末到武汉进行“特种兵式旅游”,乘坐的交通工具最可能是( )
A. 火车B. 飞机C. 轮船D. 大巴
3. “特种兵式旅游”对当地带动最明显的是( )
A. 高级酒店B. 车辆租赁C. 特色美食D. 地方特产
多民族共居的贵州省大部分地区位于云贵高原,平均海拔在1100米左右,境内有高原、山地、丘陵和盆地,唯独没有利于交通设施建设的平原地貌。就是这一中国唯一没有平原的省,却实现了县县通高铁。据此完成下面小题。
4. 贵州省建设高铁遇到的最大自然障碍是( )
A. 水土流失、土地石漠化B. 峰林、峰丛、地下溶洞C. 地震、火山喷发D. 滑坡、泥石流
5. 贵州省县县通高铁的交通网络,直接带动的产业是( )
A. 采矿业B. 旅游业C. 物流业D. 制造业
高铁与民航有着相似的服务特性,两者均为高速运输方式,在速度与成本方面均显著高于普通铁路与公路运输,在服务对象、服务线路上都有一定的重合,对客源产生竞争,且不同的航线受到高铁建设所产生的影响有所不同。数据统计显示,长三角地区的高铁网络完善度位于我国前列。据此完成下面小题。
6. 下列航线中可能因高铁的开通使航班锐减甚至停飞的是( )
A. 北京—广州B. 成都—重庆C. 长沙—拉萨D. 上海—哈尔滨
7. 部分航线的客流不受高铁开通的影响,其旅客主要考虑的因素是( )
A. 出行舒适度B. 出行效率C. 站点与城区距离D. 出行习惯
8. 随着高铁网络的构建与完善,上海虹桥国际机场( )
A. 航空业务受到限制B. 物流运送效率降低
C. 潜在客群规模扩大D. 机场服务范围缩小
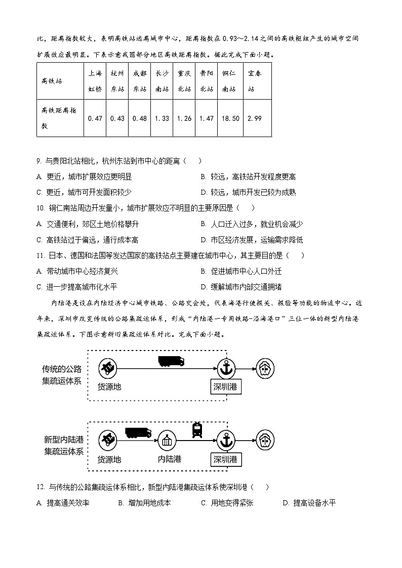
近年来,国内高铁枢纽地区逐步成为城市扩展的新型空间。高铁枢纽地区选址过于偏远或偏向中心均会影响城市向高铁枢纽地区扩展。高铁距离指数是指高铁站到城市中心的距离与设站后城市建成区面积之比,距离指数较大,表明高铁站远离城市中心,距离指数在0.93~2.14之间的高铁枢纽产生的城市空间扩展效应最明显。下表示意我国部分地区高铁距离指数。据此完成下面小题。
9. 与贵阳北站相比,杭州东站到市中心的距离( )
A. 更近,城市扩展效应更明显B. 较远,高铁站开发程度更高
C. 更近,城市可开发面积较少D. 较远,城市开发已较为成熟
10. 铜仁南站周边开发量小,城市扩展效应不明显的主要原因是( )
A. 交通便利,郊区土地价格攀升B. 人口迁入过多,就业机会减少
C. 高铁站过于偏远,通行成本高D. 市区经济发展,运输需求降低
11. 日本、德国和法国等发达国家的高铁站点主要建在城市中心,其主要目的是( )
A. 带动城市中心经济复兴B. 促进城市中心人口外迁
C. 进一步提高城市化水平D. 缓解城市内部交通拥堵
内陆港是设在内陆经济中心城市铁路、公路交会处,代表海港行使报关、报验等功能的物流中心。近年来,深圳市改变传统的公路集疏运体系,形成“内陆港一专用铁路-沿海港口”三位一体的新型内陆港集疏运体系。下图示意新旧集疏运体系对比。完成下面小题。
12. 与传统的公路集疏运体系相比,新型内陆港集疏运体系使深圳港( )
A. 提高通关效率B. 增加用地成本C. 用地变得紧张D. 提高设备水平
13. 与传统货运铁路相比,新型内陆港集疏运体系中内陆港至深圳港之间的铁路专用线( )
A. 发车频次低B. 连续性较差C. 停靠站点多D. 运行速度快
轨道交通通常包含高铁、地铁、城际铁路、轻轨(与路面交通混行的有轨交通)。2024年苏州地铁6、7、8号线将实现通车,为苏州各区发展注入强大动力。下图为苏州地铁现有线路分布图。完成下面小题。
14. 苏州九条地铁线路贯通后,日均客流量最大的线路是( )
A. 1号线B. 2号线C. 3号线D. 4号线
15. 轨道交通是现代交通的重要组成部分,不同轨道交通的特点是( )
A. 轻轨比地铁的修建成本低且适用性广
B. 地铁的主要功能是促进城市规模扩大
C. 城际铁路的主要功能是促进物流运输
D. 高速铁路极大促进城市群内部的联通
16. 苏州地铁11号线2023年正式运营,与上海地铁11号线对接,其主要意义不包括( )
A. 促进苏沪两地同城发展B. 苏州成为上海的“卧城”
C. 完善区域交通运输网络D. 缓解区域交通拥堵状况
爪哇岛位于板块边界处,火山活动频繁,是印尼人口密集度最高的地区。2023年10月2日,中国共建“一带一路”倡议下的爪哇岛雅万高铁正式通车,连接印尼首都雅加达和第四大城市万隆,全长142公里,是中国高铁首次全系统、全要素、全产业链在海外落地。图示意爪哇岛局部地形图。完成下面小题。
17. 雅万高铁在建设和运行中遇到的主要困难有( )
①地形起伏大②高温高湿高盐雾的环境容易腐蚀列车部件
③缺少售后运维保障④板块交界处,地质条件复杂
A. ①②③B. ①②④C. ①③④D. ②③④
18. 推进“一带一路”建设,首先要解决的问题主要包括( )
①互联互通能力不足②大部分发展中国家资金、技术缺乏
③发达国家的基础设施陈旧④各国地理环境的差异显著
A. ①②B. ①④C. ②③D. ③④
随着城镇化、机动化的发展,道路交通的供求关系变化具有宏观的规律性。下图为道路交通供求关系变化规律图。完成下面小题。
19. 根据图文材料判断,现阶段我国( )
A. 处于城镇化、机动化发展初期阶段B. 不会发生较为明显的交通拥堵现象
C. 处于需求大于供给的供需失衡阶段D. 处于以绿色交通为主导的第三阶段
20. 处于供需失衡阶段的国家,改善道路供求关系可采取的最有效措施是( )
A. 加强生态环境建设,降低道路交通网密度B. 进行环保宣传,限制私家车出行
C. 科学完善道路交通网,有效疏通交通节点D. 积极扩大内需,大幅度增加机动车的数量
古村落的研究与保护既有利于传统文化的传承,又有利于我国乡村振兴战略的实施。下图为“我国中部山区某传统村寨土地利用结构示意图”。据此完成下面
21. 早期铁索桥位置选择在两河交汇处的上游,主要考虑的是( )
A. 村寨布局B. 洪水威胁C. 地形坡度D. 方便劳作
22. 早期风雨桥成为村寨重要公共建筑空间的原因是( )
A. 日常使用频率高B. 远离村民的住宅C. 便于接待外村人D. 建筑成本比较低
半个多世纪前,老一辈筑路人在国际公认的筑路禁区建成了象征20世纪人类征服自然三大奇迹之一的老成昆铁路。新成昆铁路的开通让成都到昆明的里程缩短了181千米。而运行里程的缩短得益于“减灾选线”新理念的应用。下图是新旧成昆铁路示意图。据此完成下面小题。
23. 国际公认的“筑路禁区”在线路修建过程中会遇到下列哪些自然灾害( )
①滑坡 ②沙尘暴 ③泥石流 ④海啸 ⑤洪涝 ⑥台风 ⑦地震
A. ①②③B. ①③⑤C. ③④⑥D. ①③⑦
24. 铁路与公路、航空运输方式相比( )
A. 货运单位重量能耗低B. 灵活性更强
C. 运输速度更快D. 受自然因素影响大
25. 新成昆铁路的成功修建对沿线地区带来的影响不包括( )
A. 提高沿线地区服务范围B. 改善沿线地区交通运输条件
C. 促进沿线地区的经济发展D. 减轻沿线的自然灾害
下图中甲地是所在城市的传统零售商业中心。近年来,作为一种新业态,“互联网+商业”,即电商,对传统的第三产业产生了多方面的影响。据此完成下面小题。
26. 影响甲处传统零售商业中心布局的条件是( )
①交通通达度高②人口规模大,消费能力强③基础设施完善④靠近火车站,商品来源广
A. ①②③B. ②③④C. ①②④D. ①③④
27. 图中乙地商业中心形成较晚,影响其选址的主要因素有( )
①地价②人口③交通④集聚
A. ①②B. ③④C. ①③D. ②④
28. 支撑“互联网+商业”发展的主要因素是( )
A. 供应商和销售商B. 金融业和服务业C. 制造业和运输业D. 信息业和物流业
汉堡是德国第二大城市,也是世界级海港,位于易北河、阿尔斯特河与比勒河的入海口处,市内河道纵横,主要河道河床底部有隧道相通。下图所示老易北河隧道于1907年开工建设,耗时四年建成,是当时世界第一条在流动的水流下面建造的隧道。完成下面小题。
29. 汉堡市修建老易北河隧道时面临的主要困难是( )
A. 气候条件差B. 技术难度大C. 地形较复杂D. 劳动力短缺
30. 汉堡市以地下隧道代替过河桥梁的主要目的是( )
A. 减少河道泥沙淤积B. 降低建设成本C. 保证大型船只通行D. 避免占用耕地
31. 地下隧道的修建对汉堡市城市化的有利影响是( )
A. 扩大城市用地规模B. 避免路面交通拥堵C. 扩大城市服务范围D. 提高土地利用率
交通运输业碳排放强度是指在某时段内交通运输产生的CO2排放量与相应交通运输产值的比值。降低交通运输业碳排放强度,有利于推进交通领域的清洁低碳转型。下表为四省市交通运输业碳排放强度(单位:吨/万元)变化。完成下面小题。
32. 关于交通运输业碳排放强度变化与成因的叙述,正确的是( )
A 浙江持续下降 经济快速增长B. 北京增加最多 交通需求量大
C. 云南降幅最大 发展绿色交通D. 黑龙江不断上升 水路货运大
33. 黑龙江降低交通运输业碳排放强度,可( )
①改善交通基础设施,发展公共交通 ②增加道路绿化,改善交通环境
③优化交通运输结构,提升交通效率 ④大力发展旅游,加强铁路出行
A. ①②B. ①③C. ②④D. ③④
我国是世界上高铁运营里程最长的国家。高铁缩短了城市间的旅行时间,提高了区域交通通达度。高铁平均旅行时间是指从区域内某城市乘高铁到该区域内其他城市的平均用时,包括中转、候车、滞留等时间。图示意京津冀地区高铁平均旅行时间等值线。完成下面小题。
34. 京津冀地区高铁交通通达度的空间格局主要表现为( )
A. 东高西低B. 西高东低
C. 南高北低D. 北高南低
35. 影响京津冀地区高铁交通通达度空间格局主要因素是( )
A. 地形地势与人口数量B. 河网密度与城市等级
C. 产业结构与人口结构D. 人均收入与城市距离
2022年我国某快递公司自建航空货运基地———湖北鄂州枢纽(下图),是“亚洲第一个、世界第四个”专业航空货运枢纽,定位为货运枢纽、客运支线机场。该公司以新建的花湖机场为中心,打造“覆盖全国、辐射全球”的航空网络,形成“一夜达全国,隔日连世界”的快货物流圈。每天凌晨的4到5个小时是高峰“货运时刻”,快递包裹经智能分拣后,被快速送往世界各地。据此完成下面小题。
36. 相比武汉市,鄂州市作为航空货运枢纽的主要区位优势是( )
①航空货运市场大 ②空域资源更充裕 ③多式联运更便利 ④土地资源更丰富
A. ①②B. ②③C. ①④D. ②④
37. 该枢纽航空货运多在凌晨时段作业,主要目的是( )
A. 提高运输速度B. 减少快件延误
C. 协调航空客运D. 减少噪声污染
传统公交一般遵循固定线路、班次和站点,而定制公交是一种提供个性化交通服务的班车,乘客在互联网上提交出行需求,公交公司结合需求量、道路状况、公交站点等要素,为相同区域、相同出行时间和需求的人群量身定制线路行程,安排合适的车型,提供一站式直达服务。据此完成下面小题。
38. 与传统公交相比,定制公交的突出优点有( )
①灵活性强②能耗较低③连续性好④安全性高
A. ①②B. ②③C. ①③D. ③④
39. 定制公交的建设,使城市交通( )
A. 服务范围扩大B. 服务等级提高C. 运输需求增加D. 运输能力提升
40. 为满足更多市民出行需求,定制公交应( )
A. 延长公交线路B. 增设虚拟站点C. 增加大型车辆D. 提高运行速度
二、综合题(25分,其中42题为零班必做题,尖子班选做,不计入总分)
41. 阅读图文材料,完成下题。
克罗地亚佩列沙茨跨海大桥全桥长2440米,宽22.5米,根据当地环境将大桥设计为6塔中央单索面矮塔斜拉桥,以降低塔高,减轻桥梁自重。该桥跨越亚德里亚小斯通湾,此处是欧洲仅剩的、为数不多的几个牡蛎、蛤蜊、贻贝的天然栖息地之一。佩列沙茨半岛风景优美,是该区域重要的旅游胜地。
(1)结合图文材料,推测工程师们降低塔高、减轻桥梁自重的原因。
(2)简述佩列沙茨大桥建设过程中需要克服的问题。
(3)阐述佩列沙茨大桥建成通车后对克罗地亚的有利影响。
42. 阅读图文材料,完成下列要求。
玫瑰多生长在阳光充足、土壤肥沃的地区,花期日照时数需大于8小时。厄瓜多尔科多帕希火山附近地区因种植的玫瑰色泽艳丽、花蕾硕大、花期较长、品种多样,被称为世界上最适宜种植玫瑰花的地区之一。该地的玫瑰花绝大部分用于出口,有不少出口至我国北京、上海、昆明等城市。2022年2月,中国和厄瓜多尔发表关于深化中厄全面战略伙伴关系的联合声明,双方一致同意启动中厄自由贸易协定谈判。下图示意厄瓜多尔地理位置和地形。
(1)简述科多帕希火山附近种植玫瑰花的优势自然条件。
(2)简析该地玫瑰花大部分用于出口的主要原因。
(3)说出当地玫瑰花出口至我国最可能采用的交通运输方式,并说明原因。
复习题:
茶马古道风庆段是“顺下线”(今云南省风庆县到大理市)的一条支线(如图)。沿线传统聚落受古道发展的影响,由元朝、明朝、清朝逐渐发展繁盛起来,民国时期达到鼎盛。新中国成立后,随着现代交通和城市化的发展,古道沿线传统聚落逐渐由商业服务型转变为传统农耕型。据此完成下面小题。
43. 元明清以来,传统聚落多分布在古道沿线的主要影响因素是( )
A. 地形B. 水源C. 耕地D. 商贸
44. 古道上的传统聚落逐渐由商业服务型转变为传统农耕型,转型之初( )
A. 原有的商业功能衰落B. 聚落经济发展加快
C. 多样的生活空间增加D. 地域传统文化消失
45. 随着交通业和城市化的不断发展,图示区域古道沿线的传统村落发展重心将( )
A. 向东偏移B. 向西偏移C. 向南偏移D. 向北偏移
河南某市防汛指挥部发布通知:2023年8月26日至27日我市有一次强降水天气过程。遇强降雨天气减少外出,注意防范山洪、泥石流等自然灾害。据此完成下面小题。
46. 与滑坡相比,不是形成泥石流特有的条件是( )
A. 强降雨天气B. 地表多固体碎屑物质C. 山区地形陡峻D. 发生在沟谷
47. 泥石流监测主要利用的地理信息技术是( )
A. GISB. VRC. RSD. BDS
2023年9月,经过200多天野外发掘和长达一年的修复与分析研究,确认发现于福建省政和县约1.5亿年前的地层中一件保存近乎完整的恐龙化石属于鸟翼类恐龙新物种,并将其命名为“奇异福建龙”,同一地层中还发现大量水生、半水生的鱼类和两栖类等脊椎动物化石。下图为“奇异福建龙”及政和动物群生态复原图,完成下面小题。
48. “奇异福建龙”生存的地质年代是( )
A. 泥盆纪B. 侏罗纪C. 寒武纪D. 第四纪
49. 该地层中发现的脊椎动物( )
A. 以大型哺乳类动物为食物B. 最早出现于早古生代时期
C. 以裸子植物作为食物之一D. 在第四纪时期遭到大灭绝
50. 推测“奇异福建龙”生存时期,福建省政和县地区的地理环境最可能是( )
①浅湖、沼泽②广阔深海③温暖、湿润④寒冷、干燥
A. ①③B. ①④C. ②③D. ②④
土壤垂直结构的发育受区域自然环境影响较大。下图为内蒙古高原和东南丘陵甲、乙两地的土壤垂直结构分布图。据此完成下面小题。
51. 与甲地相比,乙地土壤( )
A. 淀积层厚度较小B. 淋溶层缺失C. 腐殖质层厚度较大D. 结构较复杂
52. 甲、乙两地土壤淋溶层出现差异的主要影响因素是( )
A. 降水B. 地形C. 光照D. 生物
小尺度的海陆风有利于沿海渔民借助风力驾驶船只,出海往返作业。下图为某日我国北方沿海某地区近地面陆地和海洋等温面和等压面分布图。据此完成下面小题。
53. 下列关于图示时间和渔民生产活动的描述,正确的为( )
A. 白天,出海捕鱼时省力B. 夜晚,返航归港时省力
C. 白天,返航归港时省力D. 夜晚,出海捕鱼时省力
54. 图示时刻( )
A. 聚落区大气剧烈下沉B. 海洋区大气温度较高
C. 海洋区气压强度较大D. 聚落区大气温度较低
西北干旱绿洲地区因砂质土壤和较高的气温,在采用天然灌渠灌溉时,水资源浪费严重,利用效率较低。该地居民因地制宜对灌渠进行改造,水资源利用效率明显提高。下图示意西北某绿洲区改造前后的灌渠形式。据此完成下面小题。
55. 直接影响当地地下潜水位的水循环环节是( )
A. 地表径流B. 蒸发C. 地下径流D. 下渗
56. 该地改造灌渠使水资源利用效率提高,表现在( )
①蒸发量减少②灌渠周边植物吸水作用增强③灌渠水流流速变慢,耗水量减少④下渗水量减少
A. ①③B. ①④C. ②④D. ③④
下图是2020年12月7日某时刻我国南方部分区域气压分布图(百帕)。读图,完成下面小题。
57. 图示时刻,昆明地区的风为( )
A. 东南风B. 东北风C. 西北风D. 西南风
58. 图中四地中风速最大的是( )
A. 上海B. 武汉C. 成都D. 广州
下图为大气受热过程图。其中①②③④为大气受热过程中的四种辐射,⑤⑥为大气受热过程中的两种作用。下表为桂林市区2023年11月连续三日的天气及气温统计表。完成下面小题。
59. 图中属于短波辐射的是( )
A. ①B. ②C. ③D. ④
60. 桂林三日不同天气条件下,导致30日昼夜温差最小的原因,说法正确的是( )
A. ⑤减少、⑥增加B. ⑤减少、⑥减少
C. ⑤增加、⑥增加D. ⑤增加、⑥减少
读大洋表层海水平均温度、盐度、密度随纬度的变化图。完成下面小题。
61. 图中曲线,分别对应表示表层海水温度、盐度、密度的是( )
A. ③②①B. ②③①C. ①②③D. ③①②
62. 据图推测①在20°附近数值最大的主要影响因素是( )
A. 太阳辐射B. 洋流C. 降水量与蒸发量D. 海陆分布
研究非洲西部的目然环境特征,某科学考察队进行了一次野外考察。下图示意该科学考察队的考察线路。读图,完成下面小题。
63. 乙地景观主要植被属于( )
A. 常绿阔叶林B. 落叶阔叶林C. 草原植被D. 荒漠植被
64. 乙地植被( )
①四季常青②季节变化大③耐寒④耐旱
A. ①③B. ①④C. ②③D. ②④
65. 科学考察队从甲地至丙地,发现各地的土壤发育程度存在明显差异,其中发育程度最好的是( )
A. 甲B. 乙C. 丙D. 无法判断
下图是低、中、高三个不同纬度的自然生态系统物质流动示意图(图中圆圈的大小表示所储存养分百分比的多少,箭头的粗细表示物质养分流的大小)。读图,完成下面小题。
66. 对土壤、生物量、枯枝落叶在生态系统所储存养分的比重大小,最主要的影响因素是( )
A. 气候条件B. 土壤条件C. 生物条件D. 地质条件
67. 图中能表示热带雨林地区自然生态状况的是( )
A. ①B. ②C. ③D. 都不是
人口是一切经济、社会活动的基础。下图示意2001~2020年我国18个城市群常住人口的年均变化情况。完成下面小题。
68. 2001~2020年,我国人口迁人规模最大的目的地是( )
A. 京津冀城市群B. 长三角城市群C. 珠三角城市群D. 辽中南城市群
69. 导致哈长城市群近年来常住人口年均变化因素是( )
A. 经济因素B. 政策因素C. 气候条件D. 环境质量
70. 哈长城市群应对其人口变化合理有效的措施是( )
A. 放宽生育政策,提高生育率B. 鼓励本地人口跨省迁居,提高医疗水平
C. 调整产业结构,发展新兴产业D. 取消当地户籍管理制度,鼓励人口迁入
下表示意某地区人均自然生态服务需求量与自然环境所能提供的生态服务数量(单位:gha),据此完成下面小题。
71. 结合表中数据,该地区生态赤字加重的直接原因是( )
A. 人口数量的增加B. 人均需求量增加C. 科技水平的落后D. 政策的不断调整
72. 为缓解该地区的现状,下列措施可行的是( )
A. 减少资源的供给量B. 加强交通建设,促进贸易往来
C. 增加区域行政面积D. 禁止人口迁入,减少人口数量
随着农村地区农业劳动力的流出,我国农村剩余劳动力数量逐渐减少,农村农业劳动力老龄化现象突出。下图示意我国各年龄组分阶段农业劳动力净转出(转出一转入)量占当年净转移人口总量的比重。据此完成下面小题。
73. 农村农业劳动力老龄化的主要原因是( )
A. 农村人口出生率下降B. 农村人口寿命延长
C. 年轻农业劳动力转出D. 老年农业人口回流
74. 2005年以前,农村( )
A. 年轻及中老年劳动力均增加B. 年轻及中老年劳动力均减少
C. 年轻劳动力增加,中老年劳动力减少D. 年轻劳动力减少,中老年劳动力增加
75. 图示时段内年轻劳动力转移趋势的变化,反映了( )
A. 城市就业机会减少B. 农业劳动强度增加
C. 城市环境质量下降D. 城乡收入差距缩小
武汉因江得名,依江而兴。“两江交汇、三镇鼎立”是武汉特有的城市格局,但缺乏代表城市形象的规模化亮点区块。2017年7月17日,武汉市政府确定长江新城项目落户湖泊环绕、开发程度低的谌家砚,包含有“长江绿谷”之称的武湖等区块。图为武汉长江新城位置示意图。据此完成下面小题。
76. 将长江新城定位为“高效高新产业集聚的创新名城”,其主要区位优势是( )
A. 政策扶持,劳动力很丰富B. 科技发达,工业基础雄厚
C. 地价较低,基础设施完善D. 沿江伸展,生态环境良好
77. 未来武汉将四镇隔江鼎立,功能分工上又各自扮演不同的角色,其好处主要是( )
A. 分散城市职能,收缩服务范围B. 提高城市等级,扩大服务范围
C. 完善功能分区,优化空间结构D. 扩大城市面积,提高城市等级
代驾服务业是指在车主不能自行驾车到达目的地的情况下,由专业驾驶人员驾驶车主的车将其送达目的地并收取一定费用的新兴行业。近年来,随着“新交规”的实施,代驾服务业呈现良好的发展趋势,为人们的安全出行保驾护航,具体包括新手陪驾、酒后代驾、旅游代驾、商务代驾等。据此完成下面小题。
78. 城市代驾从业人员最重要的从业资格条件是( )
A. 精湛的维修和保养技术B. 过硬的驾驶技术和较长的驾龄
C. 熟练应用现代信息技术D. 对城市的街区和道路十分熟悉
79. 代驾服务专业公司一般( )
A. 靠近消费市场B. 占地面积较大
C. 依托高等院校D. 雇佣员工较多
生姜喜温怕冷,适宜温度为25-28°C,低于20°C发芽缓慢,遇霜凋谢,四川内江威远的姜农每年秋季选择土地埋水管,通过锅炉烧水循环热水的方法种植嫩姜,次年更换土地种植,取得了不错的经济效益,当地称之为“锅炉姜”。完成下面小题。
80. 种植“锅炉姜”主要改善的条件是( )
A. 水分B. 温度C. 土壤D. 肥力
81. “锅炉姜”经济效益较好,主要得益于( )
A. 实现薄利多销B. 市场售价高C. 种植成本较低D. 储藏技术好
82. 当地每年更换土地种植,主要是为了( )
A. 减少病虫害B. 降低成本C. 提高土地利用率D. 提高土地肥力
阿扎姆加尔位于印度北方邦,当地池塘塘底富含云母的黏土适合烧制黑陶器,当地黑陶器烧制已有上百年历史。每年夏季,池塘水位较深,此时厌氧环境下的黏土最易分离出烧制黑陶器的关键成分。当地黑陶器工坊在夏季集中大批量采购黏土,存放在仓库以备全年使用。烧制黑陶器的过程中主要雇佣当地原住民用细针在干燥的黏土上雕刻图案。2015年,阿扎姆加尔黑陶加入北方邦政府“一区一品”计划,打造特色产业集群。据此完成下面小题。
83. 阿扎姆加尔黑陶器烧制属于( )
A. 劳动力导向型B. 原料导向型C. 技术导向型D. 市场导向型
84. 黑陶器工坊在夏季集中大批量采购黏土,主要为了( )
①降低生产成本②延长保鲜时间③提升技术水平④保障原料供应
A. ①②B. ②③C. ③④D. ①④
85. 加入“一区一品”计划后,黑陶器工坊明显增加是( )
A. 原料来源B. 劳动力数量C. 销售渠道D. 陶器产量
“海鲜陆养”是指在陆地营造类似于海洋的生态环境,人工养殖海产品。甘肃省临泽县经过一年的探索改进,使地里“长”出原产于厄瓜多尔的南美白对虾,让西北内陆人经常吃到鲜活的海产品。农户投入大量资金搭建大棚进行养殖,以保证南美白对虾在1、2月上供应。据此完成下面小题。
86. 推测临泽县“长”出南美白对虾的土地最可能是( )
A. 沙地B. 草地C. 盐碱地D. 沼泽地
87. 农户投入大量资金搭建大棚进行养殖的根本原因是1、2月( )
A. 海鲜市场需求量大B. 低温冻害天气多发
C. 海产品生长速度快D. 海鲜新鲜保质期长
88. 为促进“海鲜”进一步走入国际市场,甘肃积极发展冷链物流,其目的是( )
①改善产品品质②缩短运输周期③扩大销售范围④延长销售时间
A. ①②B. ①③C. ②④D. ③④
吉布提位于非洲的东北部,人口约96万人,自然资源贫乏,工农业基础薄弱,经济落后。由中国企业参与投资建设的吉布提国际自贸区于2018年7月5日揭牌。下图分别示意吉布提的地理位置和吉布提国际自贸区产业园建设及生产流程。据此完成下面小题。
89. 投入的要素A为( )
A. 交通B. 劳动力C. 原料D. 管理
90. 生产出的产品B可能是( )
A. 运动鞋B. 海产品C. 精钢D. 汽车玻璃
“里程焦虑”一直是新能源汽车面临的困扰。2023年基于“5G+自动驾驶”的高功率动态无线内充电道路在长春研发成功。该路面通过磁场传输电能,在汽车行驶过程中可实时无线充电,“里程不再焦虑”。据此完成下面小题。
91. 与充电桩有线充电相比,道路无线充电( )
A 节省了投资成本B. 实现了低碳出行
C. 减化了充电程序D. 缩短了充电时间
92. 目前,无线充电道路更适合建设在( )
A. 老城区B. 卫星城C. 中心城市D. 新城区
93. 阅读图文材料,完成下列要求。
我国北方冬季教室内外温差较大,在教室门开启的同时,因教室内外气压不同,教室门口附近出现局地性环流。下图为我国北方冬季教室门开启时教室门口附近的空气环流图,A、B、C、D表示教室内外的四个点。
(1)图中A、B、C、D四点,位于室内的是____点,位于室外的是____点。
(2)图示四点中,气温最高的是____点,气压最高的是____点。
(3)在下图中A、B处画出等压线在水平方向上的分布情况。
(4)结合所学知识,从保暖御寒的角度阐述如何减少图示空气环流的产生。
94. 阅读材料,回答下列问题。
山东省是我国的人口大省和经济大省,历史文化底蕴深厚。中部和南部为突起的鲁中南山地丘陵,东部是起伏和缓的丘陵,西部和北部是黄河冲积而成的鲁西北平原。历史上黄河下游多次改道,每一次改道都会形成巨大的黄泛区。黄河入海口处,由于海水入侵,土壤盐碱化严重。下图1示意山东省地形、矿产分布,图2示意2012年山东省17地市人口密度。
(1)根据材料,描述山东省人口分布特点。
(2)分析山东省人口众多的原因。
(3)与菏泽相比,东营人口密度较小的主要原因是什么?
95. 阅读图文材料,完成下列要求。
材料一:新中国成立后,上海开启了郊区城镇化进程,逐步在郊区建设了许多功能区,促进各类要素在此集聚。2001年后,上海在郊区建设新城,完善基础设施和公共配套,布局大型购物中心,逐步实现产城融合。临港新城(L城)东临东海,是产城融合的典范,新城森林覆盖率达50%以上,城市硬化地面主要由废弃陶片制成的再生地砖和透水沥青铺设,功能区围绕湖泊形成了城市环带。
材料二:下图示意上海1949年以来上海郊区城镇化进程。
(1)据图归纳建国后上海郊区城镇化的特点。
(2)分析2000年以后三类要素向郊区流动对居民生产生活产生的积极影响。
(3)说明临港新城对我国城市生态建设的借鉴意义。
96. 阅读图文材料,完成下列要求。
材料一 顺义位于北京市东北郊,土地总面积 137 万亩,平原面积占 95.7%,素有“京郊粮仓”的美誉。全区粮食生产已基本实现了农田喷灌化、作业机械化、种植良种化、农业现代化,综合水平居全国领先地位。(下左图为北京市农业分布图,右图为北京市地形图)
材料二 北京城区农产品的来源基本呈现郊区供应和外埠供应并重的格局。冬季北京市场的蔬菜交易品种大多来自广西、广东、四川、海南、山东等地。为了丰富北京的“菜篮子”,北京市政府大力扶持温室、大棚等农业设施的建设,农民建一个温室补贴 5000 元、建一个大棚补贴 3000 元。
(1)顺义区素有“京郊粮仓”的美誉,简述其发展粮食生产的有利自然条件。
(2)目前北京“菜篮子”里的蔬菜更加丰富了,从社会经济条件的角度简述其原因。
(3)北京不同地区的农业各具特色,远郊山区主要发展防护林和核桃、柿子、板栗、梨等经济林木,简要说明远郊山区农业发展经济林木的好处。
97. 阅读图文材料,完成下列要求。
龙江工业园是中国在越南建立的第一个独资工业园,享有越南最优惠的税收政策。园区投资企业分为五类,分别为电子机械类、木制品建材类、原材料加工类、医药食品加工类和轻纺新材料加工类。投资企业数最多的为轻纺新材料加工类行业。目前入园的企业有40家,其中中企达30家(包括港、台),还有来自韩国、日本等国家的企业。下图为龙江工业园的位置图。
(1)指出龙江工业园入驻企业的主要特征。
(2)分析龙江工业园能够吸引国外企业入驻的原因。
(3)请为龙江工业园的发展提出合理的建议。高铁站
上海虹桥
杭州东站
成都东站
长沙南站
重庆北站
贵阳北站
铜仁南站
宜春站
高铁距离指数
0.47
0.43
0.48
1.33
1.26
1.47
18.50
2.99
年份
省市
2010年
2015年
2019年
浙江
2.31
2.05
1.77
北京
3.37
2.83
3.31
云南
9.39
7.18
2.63
黑龙江
2.48
3.52
4.08
日期
11月28日
11月29日
11月30日
天气状况
晴
多云
阴
最高气温(℃)
26
23
15
最低气温(℃)
13
11
9
年份
人口
(万人)
人均需求量
(gha)
供给总量
gha)
人均供给量
(gha)
生态赤字
(gha)
2003
2180
1.5
555
0.255
-1.245
2010
2500
1.5
555
0.222
-1.278
2020
2700
1.5
555
0.206
-1.294
江苏省扬州市扬州中学2023-2024学年高一下学期5月月考地理试题(学生版+教师版 ): 这是一份江苏省扬州市扬州中学2023-2024学年高一下学期5月月考地理试题(学生版+教师版 ),文件包含江苏省扬州市扬州中学2023-2024学年高一下学期5月月考地理试题教师版docx、江苏省扬州市扬州中学2023-2024学年高一下学期5月月考地理试题学生版docx等2份试卷配套教学资源,其中试卷共29页, 欢迎下载使用。
安徽省怀宁县高河中学2023-2024学年高一下学期5月月考地理试题(学生版+教师版 ): 这是一份安徽省怀宁县高河中学2023-2024学年高一下学期5月月考地理试题(学生版+教师版 ),文件包含安徽省怀宁县高河中学2023-2024学年高一下学期5月月考地理试题教师版docx、安徽省怀宁县高河中学2023-2024学年高一下学期5月月考地理试题学生版docx等2份试卷配套教学资源,其中试卷共29页, 欢迎下载使用。
江苏省扬州市新华中学2023-2024学年高一下学期5月月考地理试题(学生版+教师版): 这是一份江苏省扬州市新华中学2023-2024学年高一下学期5月月考地理试题(学生版+教师版),文件包含江苏省扬州市新华中学2023-2024学年高一下学期5月月考地理试题教师版docx、江苏省扬州市新华中学2023-2024学年高一下学期5月月考地理试题学生版docx等2份试卷配套教学资源,其中试卷共27页, 欢迎下载使用。

