吉林省长春市朝阳区外国语学校2023-2024学年高一下学期5月期中生物试题(学生版+教师版 )
展开本试卷分第Ⅰ卷(选择题)和第Ⅱ卷(非选择题)两部分,共12页。考试结束后,将答题卡交回。
注意事项:
1.答题前,考生先将自己的姓名、准考证号填写清楚,将条形码准确粘贴在考生信
息条形码粘贴区。
2.选择题必须使用2B铅笔填涂;非选择题必须使用0.5毫米黑色字迹的签字笔书写,字体工整、笔迹清楚。
3.请按照题号顺序在各题目的答题区域内作答,超出答题区域书写的答案无效;在草稿纸、试题卷上答题无效。
4.作图可先使用铅笔画出,确定后必须用黑色字迹的签字笔描黑。
5.保持卡面清洁,不要折叠,不要弄破、弄皱,不准使用涂改液、修正带、刮纸刀。
第Ⅰ卷
一、单选题:本题共15小题,每小题2分,共30分。在每小题给出的四个选项中,只有一项是符合题目要求的。
1. 在孟德尔的豌豆杂交实验中,须对母本采取的措施是( )
①开花后人工去雄
②自花受粉前人工去雄
③去雄后自然受粉
④去雄后人工授粉
⑤受粉后套袋隔离
A. ②③④B. ①③④C. ①②⑤D. ②④⑤
2. 如果用32P和35S分别标记噬菌体的DNA和蛋白质外壳,当它侵染到细菌体内后,经过多次复制,释放出来的子代噬菌体( )
A. 含大量35SB. 不含32P
C. 含少量32PD. 含大量32P
3. 某研究性学习小组在调查人群中的遗传病时,以“研究××病的遗传方式”为课题,下列调查的遗传病与选择的方法最合理的是( )
A. 白化病,在学校内随机抽样调查B. 青少年型糖尿病,在患者家系中调查
C. 哮喘,在市中心随机抽样调查D. 红绿色盲,在患者家系中调查
4. DNA甲基化是指在甲基转移酶的作用下,甲基基团转移到DNA某些碱基上,使基因沉默,从而改变遗传表观。这种改变可遗传给子代,使子代出现同样的表型。下列相关叙述正确的是( )
A. DNA甲基化属于基因突变B. DNA甲基化可能引起转录异常
C. DNA甲基化改变了DNA的遗传信息D. DNA甲基化使DNA不能正常复制
5. 对下列各图(图示生物均为二倍体)所表示生物学意义的描述,正确的是( )
A. 甲图中每对基因的遗传都遵循自由组合定律
B. 丙图家系所患遗传病不可能是伴X染色体显性遗传病
C. 乙图细胞处于减数第二次分裂后期,该生物正常体细胞的染色体数为4条
D. 丁图所示果蝇该精原细胞一定产生AXW、aXW、AY、aY四种精子
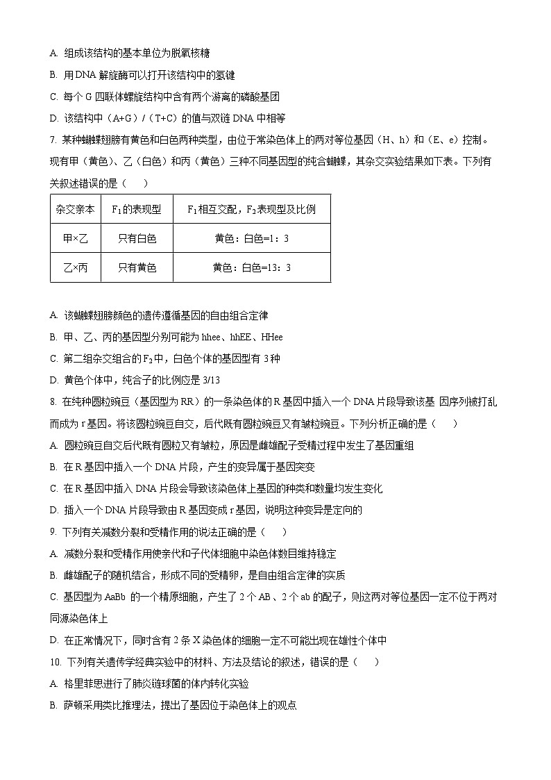
6. 科学家在人体快速分裂的细胞中发现了DNA的四螺旋结构,形成该结构的DNA单链中富含G,每4个G之间通过氢键等形成一个正方形的“G4平面”,继而形成立体的“G四联体螺旋结构”(如图)。下列叙述正确的是( )
A. 组成该结构的基本单位为脱氧核糖
B. 用DNA解旋酶可以打开该结构中的氢键
C. 每个G四联体螺旋结构中含有两个游离的磷酸基团
D. 该结构中(A+G)/(T+C)的值与双链DNA中相等
7. 某种蝴蝶翅膀有黄色和白色两种类型,由位于常染色体上的两对等位基因(H、h)和(E、e)控制。现有甲(黄色)、乙(白色)和丙(黄色)三种不同基因型的纯合蝴蝶,其杂交实验结果如下表。下列有关叙述错误的是( )
A. 该蝴蝶翅膀颜色的遗传遵循基因的自由组合定律
B. 甲、乙、丙的基因型分别可能为hhee、hhEE、HHee
C. 第二组杂交组合的F2中,白色个体的基因型有3种
D. 黄色个体中,纯合子的比例应是3/13
8. 在纯种圆粒豌豆(基因型为RR)的一条染色体的R基因中插入一个DNA片段导致该基 因序列被打乱而成为r基因。将该圆粒豌豆自交,后代既有圆粒豌豆又有皱粒豌豆。下列分析正确的是( )
A. 圆粒豌豆自交后代既有圆粒又有皱粒,原因是雌雄配子受精过程中发生了基因重组
B. 在R基因中插入一个DNA片段,产生的变异属于基因突变
C. 在R基因中插入DNA片段会导致该染色体上基因的种类和数量均发生变化
D. 插入一个DNA片段导致由R基因变成r基因,说明这种变异是定向的
9. 下列有关减数分裂和受精作用的说法正确的是( )
A. 减数分裂和受精作用使亲代和子代体细胞中染色体数目维持稳定
B. 雌雄配子的随机结合,形成不同的受精卵,是自由组合定律的实质
C. 基因型为AaBb的一个精原细胞,产生了2个AB、2个ab的配子,则这两对等位基因一定不位于两对同源染色体上
D. 在正常情况下,同时含有2条X染色体的细胞一定不可能出现在雄性个体中
10. 下列有关遗传学经典实验中的材料、方法及结论的叙述,错误的是( )
A. 格里菲思进行了肺炎链球菌的体内转化实验
B. 萨顿采用类比推理法,提出了基因位于染色体上的观点
C. 沃森和克里克通过同位素标记法发现了DNA双螺旋结构
D. 摩尔根运用假说—演绎法,证明了基因位于染色体上
11. 下图是某种动物体内有关细胞分裂的一组图像,下列有关叙述中正确的是( )
A. 该动物肯定是雄性
B. ①④细胞正常情况下会发生非同源染色体自由组合
C. ①中染色单体为0,但核DNA是③的两倍
D. ①②③④不会在同一器官中发生,因为细胞分裂方式不同
12. 果蝇的红眼对白眼为显性,控制该相对性状的等位基因位于X染色体上:鸡的芦花对非芦花为显性,控制该相对性状的等位基因位于Z染色体上。下列相关叙述错误的是( )
A. 在自然界中,红眼雌果蝇数多于红眼雄果蝇数
B. 在自然界中,非芦雌鸡数多于非芦花雄鸡数
C. 红眼雄果蝇×白眼雌果蝇,F1中红眼雌果蝇占1/4
D. 芦花雌鸡×非芦花雄鸡,F1中芦花雄鸡占1/2
13. 下列关于双链DNA分子结构的叙述,正确的是( )
A. DNA分子一条链上的(A+T)/(G+C)越大,热稳定性越强
B. 某环状DNA分子含有2000个碱基,则该分子同时含有2个游离的磷酸基团
C. 某DNA分子内胞嘧啶占25%,则每条单链上的胞嘧啶占25%~50%
D. 某DNA分子上有胸腺嘧啶312个,占总碱基比例为26%,则该DNA分子上有鸟嘌呤288个
14. 图甲是果蝇体细胞内基因表达过程示意图,图乙是tRNA的结构示意图。请据图判断下列说法,正确的是( )
A. 图甲中过程①需要DNA聚合酶,过程⑦需要RNA聚合酶
B. 图甲中②③④⑤完全合成后,它们的氨基酸排列顺序一般是不相同的
C. 图乙中a可以同时携带多种氨基酸,b处通过氢键连接形成双链区
D. 图乙中c是反密码子,可以与图甲中的mRNA上的密码子碱基互补配对
15. 60C辐射可使部分花粉活力降低, 通过受精过程可诱导卵细胞发育成单倍体幼胚。科研人员利用此原理, 通过下图所示操作培养西葫芦优良品种。
下列相关叙述不正确的是( )
A. 雌花套袋目的是防止外来花粉的干扰
B. 经②得到的部分幼苗体细胞染色体数目可能与④获得的品种相同
C. ④处理可在有丝分裂前期抑制纺锤体的形成
D. ③应挑选幼苗中叶片大、茎秆粗壮的个体即为单倍体
二、不定项:本题共5小题,每小题3分,共15分。在每小题给出的四个选项中,可能有一至多项符合题目要求,答不全得1分,有错误答案不得分。
16. 人类的ABO血型受常染色体上的3个复等位匙因IA、IB、i控制,A血型的基因型有IAIA、IAi, B血型的基因型有IBIB、IBi ,AB血型的越因型为IAIB,O血型的基因型为ii。一个家系部分成员的血型如图,下列有关说法正确的是( )
A. 10号基因型为IBi的概率为1/4
B. 5号6号的血型均为B型
C. 8号的血型可能为A型、B型、AB型或O型
D. 4号和10号的基因型一定相同
17. 以下家系图中患者所患疾病可能属于常染色体上的隐性遗传病的是( )
A. ①B. ②C. ③D. ④
18. 图甲是将加热杀死的S型细菌与R型活细菌混合注射到小鼠体内后两种细菌的含量变化;图乙是噬菌体侵染细菌实验的部分操作步骤。下列有关叙述错误的是( )
A. 图甲中后期出现的大量S型细菌是由R型细菌转化并增殖而来的
B. 图乙中分别用含放射性同位素35S和放射性32P的培养基标记噬菌体蛋白质和DNA
C. 图乙中噬菌体增殖需要细菌提供原料、能量、模板、酶等
D. 图乙实验证明了DNA是主要的遗传物质
19. 真核细胞的遗传信息在复制、转录或翻译过程中出现差错时,绝大部分能被细胞及时发现并进行处理。如图是细胞对剪切与拼接错误的异常mRNA进行纠错过程的示意图。下列有关叙述中,正确的是( )
A. ①过程需要解旋酶、RNA聚合酶的催化
B. ③过程需要mRNA、rRNA、和tRNA的参与
C. ②过程表示剪切和拼接,该过程涉及磷酸二酯键断裂和形成
D. 细胞纠错有利于维持细胞正常的生理功能
20. 下列关于遗传变异的说法,正确的是( )
A. 二倍体无子番茄的无子性状不能遗传给后代
B. 经秋水仙素处理后得到的四倍体西瓜,与二倍体西瓜杂交产生了新物种——三倍体无子西瓜
C. 小黑麦是由普通小麦(六倍体)和黑麦(二倍体)杂交后再经过染色体加倍后培育而成,其体细胞中有8个染色体组
D. 对豌豆(2N=14)的基因组进行测序,需要测定7条染色体的DNA序列
第II卷
三、非选择题:本题共5小题,共55分。除标注外,每空1分。
21. 蝴蝶兰大多为双瓣花,偶尔也有开单瓣花的品种,双瓣花和单瓣花这对相对性状由等位基因D/d控制。科研人员利用双瓣花蝴蝶兰(其中,丙为突变株)进行如下自交实验,结果如下表所示(注:F2为F1双瓣花植株的自交后代)。回答下列问题:
(1)依据表中实验结果判断双瓣花和单瓣花这对相对性状中,____________为显性性状,理由是_________________________________。实验二的F2全部个体中,基因型的种类及比例为________________。
(2)分析表中丙植株的基因型为_________,推测出现实验三中异常遗传实验结果的原因可能是________________________________(答出一种可能性即可)。
(3)为验证上述(2)问推测,请选用甲、乙、丙作为实验材料,完成下列实验方案。
①实验思路:选择___________进行正反交,______________________________________。
②预期实验结果:___________________________。
22. 如图是某个高等植物的细胞分裂的坐标图和分裂图,请回答下列问题:
(1)坐标图中的曲线是____变化曲线,由分裂图可知,a=____。
(2)HI表示发生了____作用,形成的细胞进行的分裂方式是____。
(3)在分裂图中,具有同源染色体的是____,在坐标图中,具有同源染色体的区段是____段。
(4)分裂图③的细胞名称是____,判断的依据是____,它位于坐标图中的区段是____段。分裂图①的细胞名称是____,此细胞分裂过程中易发生____变异。分裂图④的细胞名称是____,若用秋水仙素处理萌发的种子或幼苗可以导致细胞中染色体数的加倍,其作用的原理是____。
23. 图1中原 DNA分子有a和d两条链,将图1中某一片段放大后如图2所示。请分析回答下列问题:
(1)图1中,I和II均是DNA复制过程中所需要的酶,其中II能将单个的脱氧核苷酸连接成脱氧核苷酸链,从而形成子链,则I是___________酶,II是_________酶。图1中两条DNA单链按___________方式盘旋成双螺旋结构。
(2)在绿色植物根尖分生区细胞中进行图1过程场所为__________;DNA 的基本骨架为____________________;DNA分子中______碱基对比例越高,DNA分子越稳定。
(3)图2中序号④的中文名称是_______。若1个DNA 双链均被³²P标记的 T2噬菌体去侵染未标记的大肠杆菌,释放出 m个子代噬菌体,其中含有的噬菌体所占的比例为_________.P
24. 我国科学家发现在体外实验条件下,某两种蛋白质可以形成含铁的杆状多聚体,这种多聚体能识别外界磁场并自动顺应磁场方向排列。编码这两种蛋白质的基因(分别以A、B表示)在家鸽的视网膜中共同表达。下图为基因A在家鸽视网膜细胞中表达的过程示意图。
(1)图中蛋白质的合成需要_________种RNA参与,可以识别并转运氨基酸的物质是_________(填数字)。由图分析下一个将要加入肽链的氨基酸是_________(相关密码子见下表)。
(2)图中信使RNA是以DNA的__________(填数字)链为模板合成的,已知信使RNA与其模板链中鸟嘌呤分别占23%和17%,则其对应的双链DNA区段中腺嘌呤所占的碱基比例为_________。
(3)若基因A、基因B失去功能,可能导致家鸽失去“方向感”,为验证这一推测,可以用基因敲除技术去除基因A或基因B,然后测定家鸽__________含量,并观察家鸽行为而做出判断,此时应该把家鸽随机分成_________组进行实验。
(4)上述材料表明基因与性状的关系为_________。
25. 下图为果蝇染色体组成图解。Ⅳ号染色体少一条的个体称为Ⅳ—单体,能正常生活,而且可以繁殖后代。回答问题:
(1)正常果蝇的体细胞中有______条染色体。
(2)有眼(E)和无眼(e)是由位于Ⅳ染色体上一对等位基因控制的。纯合的有眼果蝇与无眼果蝇杂交,后代出现一只无眼果蝇,进一步对其进行镜检,发现该无眼果蝇为Ⅳ—单体,基因型可能为______。
(3)果蝇的红眼(B)和白眼(b)是由位于X染色体上的一对等位基因控制,将基因型为eXBXb和EeXBY的果蝇杂交,后代中有眼白眼个体的基因型可能为______。
(4)下图示果蝇红眼基因一条链的部分碱基序列及该基因编码的部分氨基酸序列:
若由于基因一个碱基对改变,使赖氨酸变成了谷氨酸,则可推知图中红眼基因中碱基对发生的变化是______变为______。杂交亲本
F1的表现型
F1相互交配,F2表现型及比例
甲×乙
只有白色
黄色:白色=1:3
乙×丙
只有黄色
黄色:白色=13:3
类型
P
F1
F2
实验一
甲(双瓣花)
全为双瓣花
全为双瓣花
实验二
乙(双瓣花)
3/4双瓣花、1/4单瓣花
5/6双瓣花、1/6单瓣花
实验三
丙(双瓣花)
1/2双瓣花、1/2单瓣花
1/2双瓣花、1/2单瓣花
氨基酸
丙氨酸
甲硫氨酸
赖氨酸
苯丙氨酸
密码子
GCA、GCG、GCU
AUG
AAA、AAG
UUU、UUC
吉林省长春市第二实验中学2023-2024学年高一下学期期中考试生物试题(学生版+教师版): 这是一份吉林省长春市第二实验中学2023-2024学年高一下学期期中考试生物试题(学生版+教师版),文件包含吉林省长春市第二实验中学2023-2024学年高一下学期期中考试生物试题教师版docx、吉林省长春市第二实验中学2023-2024学年高一下学期期中考试生物试题学生版docx等2份试卷配套教学资源,其中试卷共27页, 欢迎下载使用。
吉林省长春市朝阳区长春外国语学校2023-2024学年高一下学期4月月考生物试题(原卷版+解析版): 这是一份吉林省长春市朝阳区长春外国语学校2023-2024学年高一下学期4月月考生物试题(原卷版+解析版),文件包含吉林省长春市朝阳区长春外国语学校2023-2024学年高一下学期4月月考生物试题原卷版docx、吉林省长春市朝阳区长春外国语学校2023-2024学年高一下学期4月月考生物试题解析版docx等2份试卷配套教学资源,其中试卷共30页, 欢迎下载使用。
吉林省长春市朝阳区长春外国语学校2023-2024学年高二下学期4月月考生物试题(原卷版+解析版): 这是一份吉林省长春市朝阳区长春外国语学校2023-2024学年高二下学期4月月考生物试题(原卷版+解析版),文件包含吉林省长春市朝阳区长春外国语学校2023-2024学年高二下学期4月月考生物试题原卷版docx、吉林省长春市朝阳区长春外国语学校2023-2024学年高二下学期4月月考生物试题解析版docx等2份试卷配套教学资源,其中试卷共53页, 欢迎下载使用。

