河北省张家口市2023-2024学年高一下学期5月阶段性检测地理试题(学生版+教师版 )
展开我国M县人口环境承载力较小,经济发展水平较差,M县在制定县域内精准扶贫方案时,规划将某个村实行生态搬迁。据此完成下面小题。
1. 搬迁时,该村最适宜选址( )
A. 甲B. 乙C. 丙D. 丁
2. 影响图中M县人口环境承载力最大限制性自然因素是( )
A. 矿产资源B. 科技水平C. 土地资源D. 淡水资源
3. 下图示意我国人口的分布。据此完成问题。
与“胡焕庸线”西北部地区相比,东南部地区人口密度大的主要原因有( )
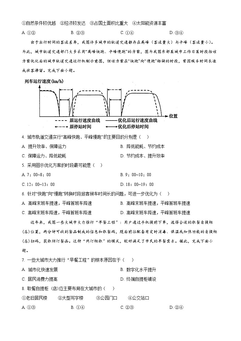
①自然条件较优越 ②经济较发达 ③占国土面积比重大 ④太阳能资源丰富
A. ①②B. ②③C. ①④D. ③④
由于出行时间的客流差异,我国许多城市的轨道交通都存在高峰(客流量大)与平峰(客流量小)。为此,城市轨道交通部门大多采用“高峰快跑、平峰慢跑”的方案,图为我国东部某城市工作日某时段按该方案优化后的城市轨道交通运行机制示意图,但该方案在“快跑”向“慢跑”转换的时段,常因候车时间长造成旅客滞留。完成下面小题。
4. 城市轨道交通实行“高峰快跑、平峰慢跑”主要目的分别是( )
A. 提升效率、保障运力B. 降低能耗、节约成本
C. 保障运力、降低能耗D. 节约成本、提升效率
5. 采用图示优化方案的时段最可能是( )
A. 7:00~8:00B. 9:00~10:00
C. 12:00~13:00D. 18:00~19:00
6. 针对“快跑”向“慢跑”转换时段旅客候车时间长的问题,可进一步优化为( )
A. 高峰末班车提速,平峰首班车降速B. 高峰末班车提速,平峰首班车提速
C. 高峰末班车降速,平峰首班车降速D. 高峰末班车降速,平峰首班车提速
近年来,我国一些大城市大力推行“早餐工程”:用户通过手机提前下单,选择合适的取餐自提柜(店)位置,两分钟可收到餐品制成的信息和取餐码,随后前往配备有定时消毒、保温或加热功能的自提柜 (店)扫码,获取预订餐品。这种“网订柜取”的模式,较好满足了市民的早餐需求。据此,完成下面小题。
7. 一些大城市大力推行“早餐工程”的根本原因在于( )
A. 城市化快速发展B. 数字化水平提升
C. 居民消费力提高D. 终端自提柜铺设
8. 取餐自提柜 (店)应主要布局在大城市的( )
①老旧居民楼 ②大型写字楼 ③公园门口 ④公交站口
A. ①③B. ①④C. ②③D. ②④
马尔代夫是印度洋上的群岛国家,有187个居民岛和164个旅游岛。马尔代夫国土面积为11.53万平方千米,陆地面积仅有298平方千米,地形狭长,平均海拔1.2米。首都马累位于群岛的中心,当地唯一的国际机场建在紧邻马累岛的隔壁岛屿上。下图示意马尔代夫国土组成。据此完成下面小题。
9. 下列关于马尔代夫交通情况的描述正确的是( )
A. 岛屿间水路运输忙碌B. 行车路况中陡坡较多
C. 岛屿上隧道总长度较长D. 货物运输主要依靠铁路
10. 机场不建在马累岛而建在隔壁岛屿主要原因是( )
A. 隔壁岛屿配套设施完善B. 马累岛的生态环境脆弱
C. 马累岛的陆地面积较小D. 来自首都的游客数量多
在非高峰时段,空闲的地铁给货运物流极大的利用空间。快递公司以适用地铁运输尺寸的可循环利用箱,在车厢空闲位置装载和运输快递。完成下面小题。
11. 与传统的城市快递交通工具相比,地铁快递具有的优点( )
①运输速度快②受天气影响小③路线更灵活④无交通拥堵
A. ①②③B. ①②④C. ②③④D. ①③④
12. 发展地铁快递的意义是( )
A. 提高人们就业水平B. 缓解城市交通压力,降低碳排放
C. 降低地铁建设成本D. 缩短运输路程,降低运输的成本
20世纪80年代末,广东汕头的贵屿镇兴起对废弃电子产品进行回收、拆解、再售卖的电子废弃物处理产业,并迅速集群发展,但集群内部龙头企业与中小企业联系较弱。完成下面小题。
13. 该产业能在贵屿镇兴起并迅速集群发展的主要原因是( )
A. 原料来源丰富B. 技术要求低C. 劳动力需求少D. 交通运量小
14. 该产业集群内部龙头企业与中小企业联系较弱会( )
A. 导致贵屿镇产业升级减慢B. 扩大中小企业生存空间
C. 削弱龙头企业市场竞争力D. 提高集群的抗风险能力
废纸造纸是将各种回收的废纸和纸板进行再生产。我国对废纸的利用和处理,在20世纪70年代通过简单的蒸煮、疏解、打浆、洗涤后用于生产低档箱纸板等。到20世纪80年代,废纸的回收率已达25%左右,少数厂家亦能生产脱墨浆。进入20世纪90年代后,我国废纸利用得以全面发展。据此完成下面小题。
15. 回收废纸常见的使用途径有( )
①再生纸②电器制造③棉布加工④家具制作
A. ①②B. ②③C. ①③D. ①④
16. 我国对废纸的利用和处理得以全面发展是由于( )
A. 市场扩大B. 科技进步C. 政策支持D. 交通改善
17. 废纸造纸对我国环境的影响,主要体现在( )
A. 降低对国外木材的依赖B. 解决我国能源短缺问题
C. 减少对大气的不利影响D. 提高造纸企业经济收入
基塘农业是珠江三角洲人民根据当地的自然环境特点,创造的一种独特的农业生产方式。当地居民在易发洪患的低洼地方,挖塘养鱼,将挖出的塘泥堆于周围,称为“基堤”,基堤上种植桑树、果树等,与鱼塘结合分别称为桑基鱼塘、果基鱼塘。图为基塘农业景观及原理示意图。完成下面小题。
18. 珠江三角洲基塘农业充分利用的主导因素是( )
A. 气候B. 水文C. 地形D. 土壤
19. 按农业生产类型分类,珠江三角洲基塘农业包含的农业类型有( )
A. 种植业和畜牧业B. 种植业和渔业C. 林业和渔业D. 林业和畜牧业
20. 近些年珠江三角洲桑基鱼塘减少,花基鱼塘和果基鱼塘增多,导致这一现象的影响因素最可能是( )
A. 市场B. 交通C. 技术D. 政策
21. 下列关于基塘农业叙述不正确的是( )
A. 废弃物循环利用,减少环境污染
B. 多种农业经营方式,增加农民收入
C. 因地制宜,促进农业的可持续发展
D. 南方低山丘陵区也可以发展基塘农业
二、非选择题:本题共3道题,共52分。
22. 阅读图文资料,完成下列要求。
川西高原是青藏高原东南缘和横断山脉的一部分(海拔4000~4500米),是我国著名的旅拍圣地。旅拍公司多位于成都,公司的化妆师、摄影师等伴随游客出行,完成任务后,图片经修图师处理后发送给游客。近年来,政府部门加大了川西旅游交通线的建设、规划和宣传。下图示意川西旅游路线和主要景点。
(1)描述川西旅游路线布局的特点。
(2)说明建设川西旅游路线对沿线社会经济发展的有利影响。
(3)分析成都聚集众多旅拍公司的原因。
23. 阅读图文材料,完成下列要求。
材料一:人口密度是单位面积土地上居住的人口数,它是表示某个国家或地区人口密集程度的指标。下图为2015年我国的人口密度示意图。
材料二:胡焕庸线作为中国人口空间的一道分界线,其形成是自然环境和人类活动长期相互作用的结果。下表反映了我国人口分界线两侧人口分布格局的变化。
(1)在图中画出“胡焕庸线”,并标注两个端点城市的名称。
(2)据表分析1953年—2010年胡焕庸线两侧人口的变化特征。
(3)有学者认为我们西北半壁的人口集聚能力可以提升,请推测依据。
年份
东南部
西北部
人口比例/%
人口密度/(人/km2)
人口比例/%
人口密度/(人/km2)
1953年
94.80
139.51
5.20
5.83
2000年
94.59
303.78
5.41
13.23
2010年
94.41
325.84
5.59
14.68
河北省张家口市2023-2024学年高三下学期5月模拟地理试题(学生版+教师版 ): 这是一份河北省张家口市2023-2024学年高三下学期5月模拟地理试题(学生版+教师版 ),文件包含河北省张家口市2023-2024学年高三下学期5月模拟地理试题教师版docx、河北省张家口市2023-2024学年高三下学期5月模拟地理试题学生版docx等2份试卷配套教学资源,其中试卷共16页, 欢迎下载使用。
浙江省金华卓越联盟2023-2024学年高一下学期5月期中地理试题(学生版+教师版 ): 这是一份浙江省金华卓越联盟2023-2024学年高一下学期5月期中地理试题(学生版+教师版 ),文件包含浙江省金华卓越联盟2023-2024学年高一下学期5月期中地理试题教师版docx、浙江省金华卓越联盟2023-2024学年高一下学期5月期中地理试题学生版docx等2份试卷配套教学资源,其中试卷共24页, 欢迎下载使用。
河北省沧州市沧县中学2023-2024学年高三下学期模拟预测地理试题(学生版+教师版): 这是一份河北省沧州市沧县中学2023-2024学年高三下学期模拟预测地理试题(学生版+教师版),文件包含河北省沧州市沧县中学2023-2024学年高三下学期模拟预测地理试题教师版docx、河北省沧州市沧县中学2023-2024学年高三下学期模拟预测地理试题学生版docx等2份试卷配套教学资源,其中试卷共21页, 欢迎下载使用。

