河北省邢台市邢襄联盟2023-2024学年高二下学期5月月考历史试题(学生版+教师版)
展开
这是一份河北省邢台市邢襄联盟2023-2024学年高二下学期5月月考历史试题(学生版+教师版),文件包含河北省邢台市邢襄联盟2023-2024学年高二下学期5月月考历史试题教师版docx、河北省邢台市邢襄联盟2023-2024学年高二下学期5月月考历史试题学生版docx等2份试卷配套教学资源,其中试卷共21页, 欢迎下载使用。
本试卷满分100分,考试用时75分钟。
注意事项:
1.答题前,考生务必将自己的姓名、考生号、考场号、座位号填写在答题卡上。
2.回答选择题时,选出每小题答案后,用铅笔把答题卡上对应题目的答案标号涂黑。如需改动,用橡皮擦干净后,再选涂其他答案标号。回答非选择题时,将答案写在答题卡上。写在本试卷上无效。
3.考试结束后,将本试卷和答题卡一并交回。
4.本试卷主要考试内容:《中外历史纲要》(上)前12课、选择性必修3。
一、选择题:本大题共16小题,每小题3分,共48分。在每小题给出的四个选项中,只有一项符合题目要求。
1. 《史记》记载:“齐桓公用管仲之谋,通轻重之权,徼山海之业,以朝诸侯,用区区之齐显成霸名。魏用李克(悝),尽地力,为疆君。自是以后,天下争于战国……先富有而后推让。……有国疆者或并群小以臣诸侯,而弱国或绝祀而灭世。以至于秦,卒并海内。”这一记载可用于说明( )
A. 国家政治变动促进经济发展B. 秦的统一符合历史发展趋势
C. 政治变革改变社会文化风尚D. 经济发展助推国家走向统一
2. 秦始皇三十三年(前214年),迁移民往“桂林、象郡、南海”,“取高阙、陶山、北假中,筑亭障以逐戎人,徙谪,实之初县”;秦始皇三十四年(前213年),“适治狱吏不直者,筑长城及南越地”。这些移民活动意在( )
A. 向全国推广郡县制B. 改善边疆的民族关系
C. 巩固大一统局面D. 扩大国家赋税的来源
3. 汉文帝在《文帝仪佐百姓诏》中说:“间者数年比不登,又有水旱疾疫之灾,朕甚忧之。与丞相到侯、吏两千石,博士议之,有可以佐百姓者,率意远思”由此可见,当时( )
A. 汉文帝虚怀纳谏并且从善如流B. 统治者重视恢复农业经济
C 儒家思想已确立社会正统地位D. 灾害频繁和社会矛盾尖锐
4. 北魏孝文帝亲政后下诏,在全国实施均田法。大量无主荒地属国家所有,分配给人民耕种。十五岁以上男子授田四十亩,女子授田二十亩。同时规定,奴婢也可领种土地,授田数与平民相同。这一做法( )
A. 动摇了世家大族割据基础B. 推动了南北民族大交融
C 使封建生产方式得以扩展D. 巩固了统一多民族国家
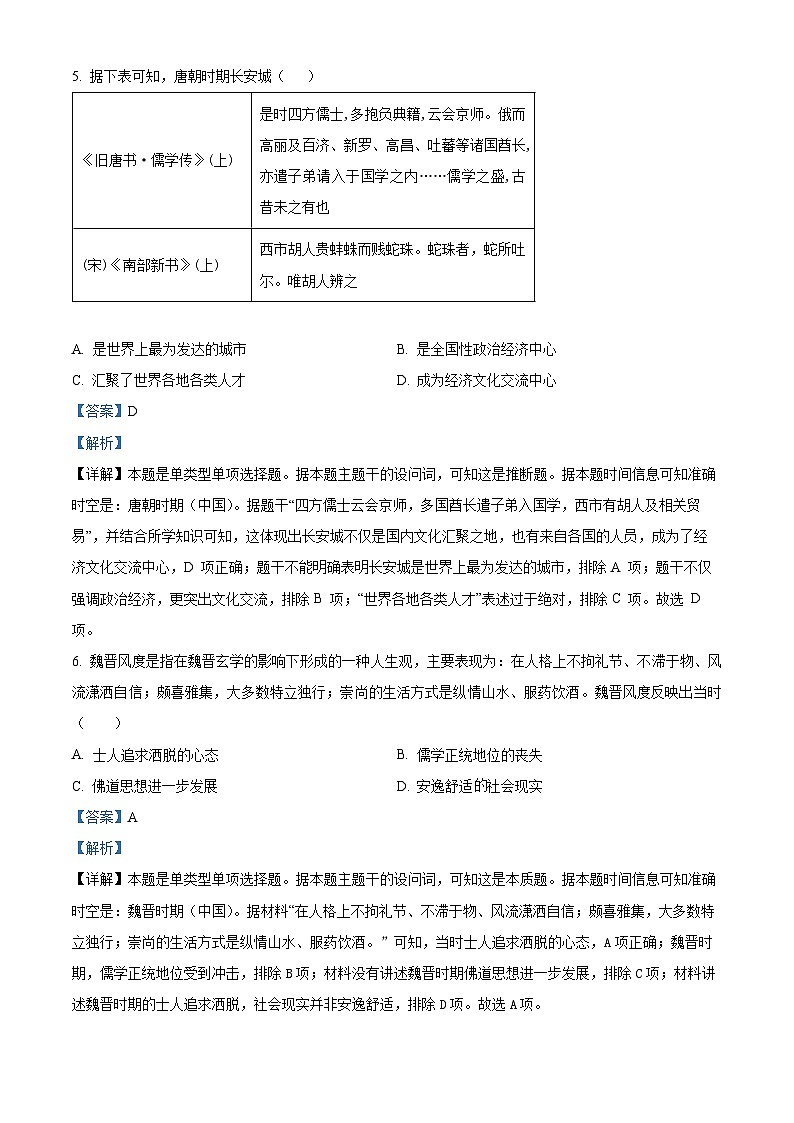
5. 据下表可知,唐朝时期长安城( )
A. 是世界上最为发达的城市B. 是全国性政治经济中心
C. 汇聚了世界各地各类人才D. 成为经济文化交流中心
6. 魏晋风度是指在魏晋玄学的影响下形成的一种人生观,主要表现为:在人格上不拘礼节、不滞于物、风流潇洒自信;颇喜雅集,大多数特立独行;崇尚的生活方式是纵情山水、服药饮酒。魏晋风度反映出当时( )
A. 士人追求洒脱的心态B. 儒学正统地位的丧失
C. 佛道思想进一步发展D. 安逸舒适的社会现实
7. 下表是宋金关系示意表。据此可知,宋金时期( )
A. 和平共处是宋金关系的主流B. 少数民族政权开始不断崛起
C. 国家统一成为人民共同愿望D. 中华文化强大的历史向心力
8. 据统计,宋代垦田面积达到了7.2亿亩,超过了唐代的5.5亿亩。根据《宋史》记载:诏江南、两浙、荆湖、岭南、福建诸州长吏,劝民益种诸谷,民乏粟、麦、黍、豆种者,于淮北州郡给之;江北诸州,亦令就水广种粳稻,并免其租。这表明宋代( )
A. 农业生产的区域化明显B. 农业经济有了明显发展
C. 政府鼓励农民垦荒屯田D. 形成了“南稻北粟”格局
9. 下图为南宋画家马远的代表作《山径春行图》。马远以擅长从画面的一角取景且大量留白而闻名。此画右上方为宋宁宗杨皇后的题诗——“触袖野花多自舞,避人幽鸟不成啼”。由此可见,马远的山水画( )
A. 记录真实瞬间B. 强调惜墨如金
C 隐射后宫干政D. 注重抒情写意
10. 元代规定:“天下选合格者三百人赴会试,于内取中选者一百人内,蒙古、色目、汉人、南人分卷考试,各二十五人。”又规定在御试时,“汉人、南人,试策一道,限一千字以上成;蒙古、色目人,时务策一道,限五百字以上成”。这一规定( )
A. 表明科举是选官唯一途径B. 打破了不同民族间界线
C. 带有明显的民族等级色彩D. 容易滋生新的腐败现象
11. 五四运动前夕,国内报刊上开始出现专门介绍马克思生平和学说的文章。五四运动后,传播马克思主义的刊物开始多了起来,《星期评论》《国民》《每周评论》《少年中国》等进步刊物成为宣传马克思主义的重要阵地。这一变化主要缘于当时( )
A. 新兴政治力量的崛起B. 政府思想文化政策相当宽松
C. 俄国十月革命的影响D. 五四运动与新思潮相互促进
12. 日本平安时代(794—1192年),“白居易热”长盛不衰。不仅有天皇专门设立《白氏文集》侍读馆,著名学者营原道真也模仿白居易的《春深·二十首》,创作了《寒早·十首》。图2所示为现藏于东京的《白氏文集手抄残卷》(白居易手迹)。这可用于说明( )
A. 日本文化对中华文化的全面模仿B. 中华文化在中古日本的影响广泛
C. 宗教文化对中日交流的影响式微D. 天皇个人好恶决定文化引进内容
13. 1911年澳大利亚的人口普查表明,25772名华人分布于普查表上所列的所有职业,如专业技术、家务、商业、运输、通信、工业和农业。尤其集中于农业、商业和工业。材料可作为佐证说明,澳大利亚华人( )
A. 赢得了社会广泛尊重B. 主导当地工农业生产
C. 是当地最大外来族群D. 推动了当地经济开展
14. 在上古时期的西亚文化中,新月象征着一种新生力量,这一意象后来在伊斯兰艺术中得到广泛运用。如图所示是新疆吐鲁番市出土的南北朝后期当地生产的新月纹彩绘木豆。该木豆可用于印证当时( )
A. 战乱中断了中原文化的西传B. 伊斯兰教完成了中国化
C. 丝绸之路推动中外文化交流D. 西域地区多元文化对立
15. 按照“蒙巴顿”方案,巴基斯坦被划分为地理上相隔甚远且语言、文化和风俗习惯差异巨大的两部分。1971年,印度通过支持东巴基斯坦建立独立的孟加拉国的决议,并在得到苏联支持的情况下突袭巴基斯坦。不久,孟加拉国正式独立。材料可用于探究( )
A. 南亚国家的冷战角遂B. 殖民文化的残余影响
C. 印度民族的独立进程D. 局部战争的文化动因
16. 近年来,我国科技工作者为防止甲骨片被持续风化和腐蚀,开启了运用超越人眼识别的多光谱等超高精度采样技术,尤其是微痕提取和三维图像技术,通过数字化采集让古老的甲骨文“活”起来。这反映出( )
A. 文化的保护和传承刻不容缓B. 建设甲骨文博物馆提上日程
C. 甲骨文的保护和传承国际化D. 高新技术拓展文化传承途径
二、非选择题:本大题共4小题,共52分。
17. 阅读材料,完成下列要求。
材料一 辅佐国君以行治国之事者,在春秋时期多被称为“相”。终春秋之世,列国担任治图重任的“相”,皆属卿族。这些卿或随国君外出参加各种礼仪,或主持国政以决国家军政大事,实为卿权势力强大的一种表现。战国时期的“相”往往只有职官的意义,不是传统的贵族身份的标识。因为在国君的周围不需要存在能够使其“易位”的人物,而需要俯首听命的大臣。士阶层登上政治舞台为这一新格局的出现准备了条件。布衣卿相之局的噶矢在春秋战国之际的社会结构大变动中即已鸣响。
——摘编自晁福林《论战国相权》
材料二 唐初,“因隋制,以三省之长中书令、侍中、尚书令共议国政,此宰相职也”。“自太宗时杜淹以吏部尚书参议朝政,魏征以秘书监参预朝政,其后或曰参议得失、参知政事之类,其名非一、皆宰相职也。”起草文书诏令,原属中书省的职责,唐玄宗时则正式设置输林学士院,“专掌内命,凡拜免垂相,号令征伐”,皆出其手,“其后逸用益重,而礼遇益亲”,“又以为天子私人,元充其职者无定员”。在代宗永泰年间,又于内朝设立枢密院,以宦官充任枢密使,“其职掌惟承表奏于内中进呈,若人主有所处分,则宣付中书门下施行而已”,如此,则原来共同执掌军国政令、佐天子而统大政的中书、门下省,都降低为只能照章办事的执行机构。
——摘编自魏俊超《试论中国封建社会相职的演变》
(1)根据材料一并结合所学知识,概括春秋战国时期相权演变的特点。
(2)根据材料二、指出唐代君主削弱相权的主要措施,并结合所学知识分析上述措施的影响。
18. 阅读材料,完成下列要求。
材料 根据宋朝的市舶立法,“诸市舶纲首(船长),能招诱舶舟、抽解物货(对沿海港口进出口贸易征收的实物税),累价及五万贯、十万贯者,补官有差”。绍兴年间(1131—1162年),海商蔡景芳因成功“招诱舶货”使政府收到98万缗的市舶税,大食蕃商蒲啰辛因在华“贩乳香直(值)三十万缗”,分别获赠“承信郎”的官衔。蒲啰辛后来归国,宋廷拜托他回去“说喻蕃商广行搬贩乳香前来。如数目增多,依此推恩。余人除犒设外,更与支给银、彩”。绍兴年间还有一位叫蒲亚里的阿拉伯富商,在广州定居。宋高宗指示广州官员“劝诱亚里归国”,希望他回国招揽蕃商,“往来干运蕃货”。
——摘编自吴钩《宋潮:变革中的大宋文明》
(1)根据材料,概括宋代海外贸易的特点。
(2)根据材料并结合所学知识,补充一条促进宋代海外贸易发展的原因,并加以说明。
19. 阅读材料,完成下列要求。
材料 20世纪60年代,随着国内外局势的变化,1965年美国通过新的移民法,取消以原国籍为依据的限额制,代之以劳动技能和所谓人道主义的考虑,亚洲与拉美的移民数量迅速增长,改变了美国社会的族群结构,促进了多元文化主义的发展。这一现象在客观上增加了保守主义者们的忧虑,当今时代,美国无法关闭国门,这便妥求其在尊重少数族裔文化的前提下构建新的国家认同。
——摘编自梁茂信《美国移民政策研究》
(1)根据材料并结合所学知识,分析20世纪60年代美国移民政策调整的背景、概括当时移民对美国的影响。
(2)根据材料并结合所学知识,谈谈你对移民社会文化认同问题的认识。
20. 阅读材料,完成下列要求。
材料
——摘编自毛业博《我国古代档案文献编纂思想探析》
结合所学知识,围绕材料中“中国古代史籍编纂”自拟论题,并加以阐述。(要求:论题具体明确,史论结合,论据充分,表述清晰。)
《旧唐书·儒学传》(上)
是时四方儒士,多抱负典籍,云会京师。俄而高丽及百济、新罗、高昌、吐蕃等诸国酋长,亦遣子弟请入于国学之内……儒学之盛,古昔未之有也
(宋)《南部新书》(上)
西市胡人贵蚌蛛而贱蛇珠。蛇珠者,蛇所吐尔。唯胡人辨之
和平相处时期
年数
战争和对立时期
年数
1117年—1125年
8年
1125年—1138年
13年
1138年—1140年
2年
1140年—1141年
1年
1141年—1161年
20年
1161年—1164年
3年
1164年—1206年
42年
1206年—1208年
2年
1208年—1217年
9年
1217年—1224年
7年
1224年—1232年
8年
1232年—1234年
2年
时期
编者
编纂思想
主要成果
春秋
孔子
在文献编纂时,保证原有的文辞不随意修改和变革;注重对材料的考证,杜绝主观臆断
《六经》
西汉
司马迁
广泛取材,考察多类文献
《史记》
魏晋
范晔
注重对材料真伪的考证,广泛收集,编纂时注意详略得当,言简意赅
《后汉书》
唐
刘知几
准确记录史事,“善恶必书”,注重对真伪的甄别,注意统筹兼顾
《实录》《史通》
北宋
司马光
史书编写,参考资料应全面,应统筹兼顾,择善而从、兼收并蓄
《资治通鉴》
相关试卷
这是一份安徽省皖东县中联盟2023-2024学年高二下学期5月月考历史试题(学生版+教师版),文件包含安徽省皖东县中联盟2023-2024学年高二下学期5月月考历史试题教师版docx、安徽省皖东县中联盟2023-2024学年高二下学期5月月考历史试题学生版docx等2份试卷配套教学资源,其中试卷共21页, 欢迎下载使用。
这是一份河北省邢台市邢襄联盟2023-2024学年高一下学期第三次月考历史试题(学生版+教师版),文件包含河北省邢台市邢襄联盟2023-2024学年高一下学期第三次月考历史试题教师版docx、河北省邢台市邢襄联盟2023-2024学年高一下学期第三次月考历史试题学生版docx等2份试卷配套教学资源,其中试卷共20页, 欢迎下载使用。
这是一份河北省承德市2023-2024学年高二下学期5月联考历史试题(学生版+教师版),文件包含河北省承德市2023-2024学年高二下学期5月联考历史试题教师版docx、河北省承德市2023-2024学年高二下学期5月联考历史试题学生版docx等2份试卷配套教学资源,其中试卷共19页, 欢迎下载使用。

