河南省郑州市郑中国际学校2023-2024学年高一下学期5月月考生物试题(学生版+教师版)
展开考试时间:75分钟 满分:100分
一、选择题(本题共 25 小题,每小题 2 分,共 50 分。每小题只有一个选项符合题目要求。)
1. 下列不属于相对性状的是( )
A. 豌豆的黄色子叶与绿色子叶B. 狗的长毛与卷毛
C. 人直发和卷发D. 绵羊的白色与黑色
【答案】B
【解析】
【分析】相对性状是指同种生物相同性状的不同表现类型,判断生物的性状是否属于相对性状需要扣住概念中的关键词“同种生物"`和“同一性状”答题。
【详解】A、豌豆的黄色子叶与绿色子叶是同种生物相同性状的不同表现类型,属于相对性状,A正确;
B、狗的长毛与卷毛是同种生物不同性状,不是相对性状,B错误;
C、人的直发和卷发是同种生物相同性状的不同表现类型,属于相对性状,C正确;
D、绵羊的白色与黑色是同种生物相同性状的不同表现类型,属于相对性状,D正确。
故选B。
2. 下列对有关科学家在生物遗传研究领域中所做出的贡献,叙述错误的是( )
A. 孟德尔提出“减数分裂过程中同源染色体彼此分离”的假说
B. 萨顿提出“基因在染色体上”的假说
C. 摩尔根提出“白眼基因在X染色体上,Y染色体上不含有它的等位基因”的假说
D. 沃森和克里克提出“DNA以半保留方式复制”的假说
【答案】A
【解析】
【分析】1、孟德尔发现遗传定律用了假说—演绎法,其基本步骤:提出问题→作出假说→演绎推理→实验验证(测交实验)→得出结论。
2、萨顿运用类比推理的方法提出基因在染色体的假说,摩尔根运用假说—演绎法证明基因在染色体上。
【详解】A、孟德尔并没有提出“减数分裂过程中同源染色体彼此分离”的假说,A错误;
B、萨顿采用类比推理法提出“基因在染色体上”的假说,B正确;
C、摩尔根提出“白眼基因在X染色体上,Y染色体上不含有它的等位基因”的假说,并利用假说—演绎法证明基因在染色体上,C正确;
D、沃森和克里克提出“DNA以半保留方式复制”的假说,并采用假说—演绎法证明了DNA复制方式为半保留复制,D正确。
故选A。
3. 某班学生做性状分离比模拟实验,甲、乙小桶代表雌、雄生殖器官,若干D或d小球代表配子,球混匀后从两桶内各随机抓取一个小球组合,记录结果后放回原桶内,重复以上操作多次。下列叙述错误的是( )
A. D、d 小球的组合代表基因型
B. 每个小桶内的小球总数可以不相同
C. 一个小桶内D、d的小球数应相等
D. 实际上小球组合为 Dd的比例必为1/2
【答案】D
【解析】
【分析】基因分离定律的实质:在杂合子的细胞中,位于一对同源染色体上的等位基因,具有一定的独立性;生物体在进行减数分裂形成配子时,等位基因会随着同源染色体的分开而分离,分别进入到两个配子中,独立地随配子遗传给后代。
【详解】A、甲、乙小桶代表雌、雄生殖器官,其中的小球代表的雌雄配子,把两个小球放在一起模拟雌雄配子随机结合的过程,D、d小球的组合代表基因型,A正确;
B、每只小桶内两种小球的数量必须相等,表示等位基因彼此分离,因而两种配子的比是1:1,但生物的雌雄配子数量一般不相同,因此每只小桶内小球的总数不一定要相等,C正确;
C、每只小桶内两种小球的数量必须相等,表示等位基因彼此分离,因而两种配子的比是1:1,C正确;
D、在做性状分离比的模拟实验时,重复多次抓取后,理论上Dd的比例为1/2,但未必与事实相符,D错误。
故选D。
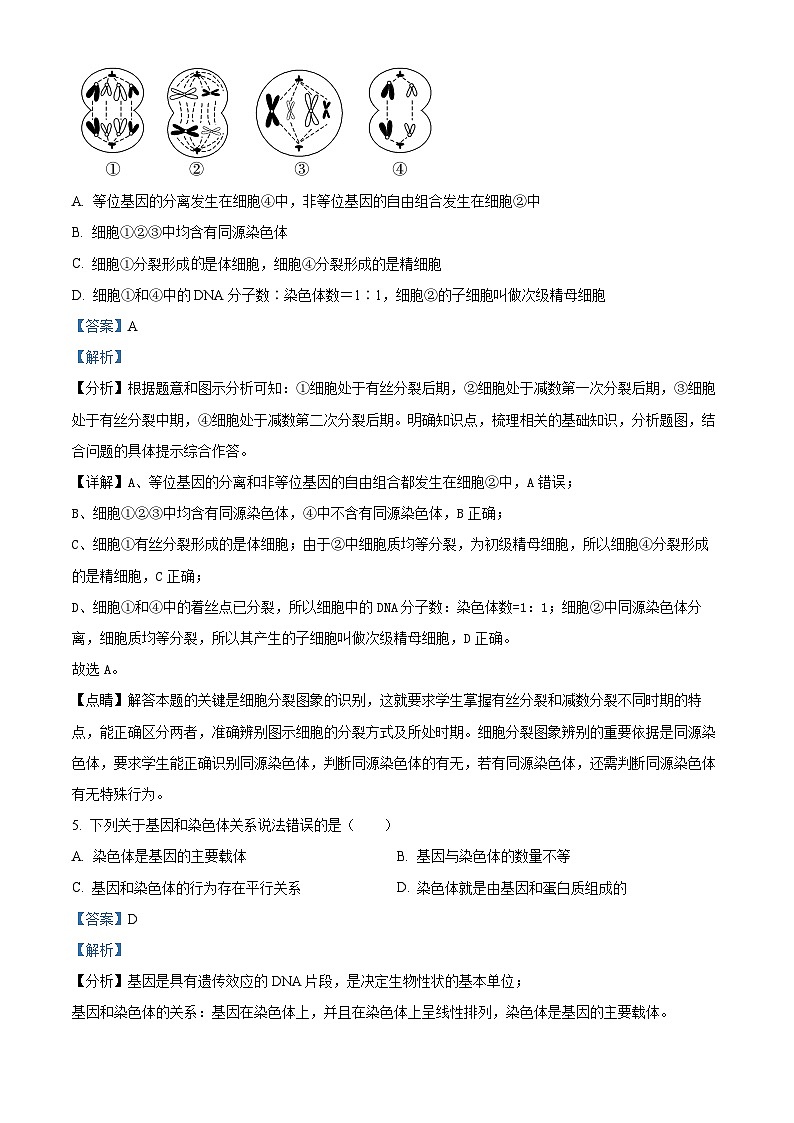
4. 下图为某动物体内细胞正常分裂的一组图像,对此相关叙述错误的是( )
A. 等位基因的分离发生在细胞④中,非等位基因的自由组合发生在细胞②中
B. 细胞①②③中均含有同源染色体
C. 细胞①分裂形成是体细胞,细胞④分裂形成的是精细胞
D. 细胞①和④中的DNA分子数∶染色体数=1∶1,细胞②的子细胞叫做次级精母细胞
【答案】A
【解析】
【分析】根据题意和图示分析可知:①细胞处于有丝分裂后期,②细胞处于减数第一次分裂后期,③细胞处于有丝分裂中期,④细胞处于减数第二次分裂后期。明确知识点,梳理相关的基础知识,分析题图,结合问题的具体提示综合作答。
【详解】A、等位基因的分离和非等位基因的自由组合都发生在细胞②中,A错误;
B、细胞①②③中均含有同源染色体,④中不含有同源染色体,B正确;
C、细胞①有丝分裂形成的是体细胞;由于②中细胞质均等分裂,为初级精母细胞,所以细胞④分裂形成的是精细胞,C正确;
D、细胞①和④中的着丝点已分裂,所以细胞中的DNA分子数:染色体数=1:1;细胞②中同源染色体分离,细胞质均等分裂,所以其产生的子细胞叫做次级精母细胞,D正确。
故选A。
【点睛】解答本题的关键是细胞分裂图象的识别,这就要求学生掌握有丝分裂和减数分裂不同时期的特点,能正确区分两者,准确辨别图示细胞的分裂方式及所处时期。细胞分裂图象辨别的重要依据是同源染色体,要求学生能正确识别同源染色体,判断同源染色体的有无,若有同源染色体,还需判断同源染色体有无特殊行为。
5. 下列关于基因和染色体关系说法错误的是( )
A. 染色体是基因的主要载体B. 基因与染色体的数量不等
C. 基因和染色体的行为存在平行关系D. 染色体就是由基因和蛋白质组成的
【答案】D
【解析】
【分析】基因是具有遗传效应的DNA片段,是决定生物性状的基本单位;
基因和染色体的关系:基因在染色体上,并且在染色体上呈线性排列,染色体是基因的主要载体。
【详解】A、基因主要位于细胞核中的染色体上,因此染色体是基因的主要载体,此外在真核细胞中,线粒体和叶绿体也是基因的载体,A正确;
B、基因是有遗传效应的DNA片段,一条染色体含有多个基因,因此基因与染色体的数量不等,B正确;
C、基因位于染色体上,基因与染色体的行为存在平行关系,C正确;
D、染色体主要由蛋白质和DNA组成,基因通常是有遗传效应的DNA片段,D错误。
故选D。
6. 下列关于人类红绿色盲的叙述,正确的是( )
A. 男性患者将色盲基因传递给儿子和女儿的概率相等
B. 具有“双亲都患病,子女不一定患病”的遗传特点
C. 男性的色盲基因一定来自其外祖父
D. 色盲女性的父亲和儿子都是色盲
【答案】D
【解析】
【分析】红绿色盲是伴X染色体隐性遗传病,其遗传特点有:
①交叉遗传;②母患子必病,女患父必患;③色盲患者中男性多于女性。
【详解】A、男性患者的色盲基因只能传递给女儿,A错误;
B、人类红绿色盲是伴X染色体隐性遗传病,具有“双亲都患病,子女一定患病”的遗传特点, B错误;
C、男性的色盲基因可能来自其外祖父,也可能来自其外祖母,C错误;
D、色盲女性的父亲和儿子一定是色盲,D正确。
故选D。
7. 果蝇的红眼、白眼是一对相对性状,下图为果蝇杂交实验示意图,下列叙述错误的是( )
A. 果蝇的红眼对白眼为显性
B. 控制眼睛颜色的基因位于X染色体上
C. 果蝇眼睛颜色的遗传不遵循孟德尔遗传规律
D. 用白眼雌性与红眼雄性果蝇杂交,通过眼睛的颜色可判断子代果蝇的性别
【答案】C
【解析】
【分析】萨顿通过将染色体与基因的行为类比,推理出基因在染色体上,摩尔根通过假说-演绎法,用果蝇做实验材料证明了控制果蝇白眼的基因位于X染色体上。果蝇的白眼的基因遗传属于伴X隐性遗传。
【详解】A、红眼雌果蝇和白眼雄果蝇的杂交实验,子一代全为红眼,说明红眼对白眼为显性,A正确;
B、F1雌雄果蝇相互交配,F2中白眼全为雄性,性状与性别相联系,说明其为伴性遗传,控制眼睛颜色的基因位于X染色体上,B正确;
C、F1雌雄果蝇相互交配,F2中红眼:白眼=3:1,说明果蝇眼睛颜色的遗传遵循孟德尔分裂规律,C错误;
D、若用A/a表示控制红眼和白眼的基因,则白眼雌性(XaXa)与红眼雄性(XAY)杂交,子代雌性(XAXa)都为红眼,雄性(XaY)都为白眼,故可通过眼睛的颜色可判断子代果蝇的性别,D正确。
故选C。
8. 在格里菲思所做的肺炎双球菌转化实验中,无毒性的R型活细菌与被加热杀死的S型细菌混合后注射到小鼠体内,从小鼠体内分离出了有毒性的S型活细菌。某同学根据上述实验,结合现有生物学知识所做的下列推测中,不合理的是( )
A. 与R型菌相比,S型菌的毒性可能与荚膜多糖有关
B. S型菌的DNA能够进入R型菌细胞指导蛋白质的合成
C. 加热杀死S型菌使其蛋白质功能丧失而DNA功能可能不受影响
D. 将S型菌的DNA经DNA酶处理后与R型菌混合,可以得到S型菌
【答案】D
【解析】
【分析】肺炎双球菌转化实验包括格里菲思体内转化实验和艾弗里体外转化实验,其中格里菲思体内转化实验证明S型细菌中存在某种转化因子,能将R型细菌转化为S型细菌,没有证明转化因子是什么物质,而艾弗里体外转化实验,将各种物质分开,单独研究它们在遗传中的作用,并用到了生物实验中的减法原理,最终证明DNA是遗传物质。
【详解】A、与R型菌相比,S型菌具有荚膜多糖,S型菌有毒,故可推测S型菌的毒性可能与荚膜多糖有关,A正确;
B、S型菌的DNA进入R型菌细胞后使R型菌具有了S型菌的性状,可知S型菌的DNA进入R型菌细胞后指导蛋白质的合成,B正确;
C、加热杀死的S型菌不会使小白鼠死亡,说明加热杀死的S型菌的蛋白质功能丧失,而加热杀死的S型菌的DNA可以使R型菌发生转化,可知其DNA功能不受影响,C正确;
D、将S型菌的DNA经DNA酶处理后,DNA被水解为小分子物质,故与R型菌混合,不能得到S型菌,D错误。
故选D。
9. 下列关于“加法原理”和“减法原理”的理解,正确的是( )
A. 在对照实验中,对照组中的自变量通常可以用“加法原理”和“减法原理”进行控制
B. 艾弗里的肺炎链球菌体外转化实验中,用蛋白酶、RNA酶、DNA酶等处理细胞提取物体现了“加法原理”
C. “比较过氧化氢在不同条件下的分解”实验中,实验组滴加肝脏研磨液体现了“加法原理”
D. “探究不同pH对唾液淀粉酶的影响”实验中,加入盐酸或氢氧化钠溶液体现了“减法原理”
【答案】C
【解析】
【分析】1、加法原理是给研究对象施加自变量进行干预。也就是说,实验的目的是为了探求某一变量会产生什么结果,即知道自变量,不知道因变量。
2、减法原理是排除自变量对研究对象的干扰,同时尽量保持被研究对象的稳定。具体而言,结果已知,但不知道此结果是由什么原因导致的,实验的目的是为了探求确切的原因变量。
【详解】A、对照实验中,实验组中的自变量通常可以用“加法原理”或“减法原理”进行控制,A错误;
B、艾弗里实验中,用蛋白酶、RNA酶、DNA酶等处理细胞提取物,是为了特异性地去除细胞提取物中的蛋白质、RNA、DNA等成分,体现了“减法原理”,B错误;
C、“比较过氧化氢在不同条件下的分解”实验中,实验组滴加肝脏研磨液体现了“加法原理”,C正确;
D、“探究不同pH对唾液淀粉酶的影响”实验中,加入盐酸或氢氧化钠溶液体现了“加法原理”,D错误。
故选C。
10. 某T2噬菌体的DNA 双链均被15N标记,该T2噬菌体含有1000个碱基对,其中腺嘌呤的数目占30%。让该T2噬菌体侵染只含有14N的大肠杆菌,一段时间后共释放100个子代T2噬菌体,下列叙述错误的是( )
A. 该T2噬菌体中含有胞嘧啶400 个
B. 子代中含有15N的T2噬菌体所占的比例为1/50
C. 大肠杆菌需要为T2噬菌体的增殖提供模板、原料、能量、酶等条件
D. 产生的子代T2噬菌体的蛋白质外壳均不含15N
【答案】C
【解析】
【分析】噬菌体增殖所需原料由细菌提供,模板由噬菌体DNA提供,DNA复制为半保留复制,所以一个噬菌体增殖的子代噬菌体含15N的有2个。
【详解】A、由于T2噬菌体含有1000个碱基对,其中腺嘌呤的数目占30%,所以胞嘧啶的数目为2000×(50%-30%)=400,A正确;
B、子代中含有15N的T2噬菌体有2个,而子代T2噬菌体共100个,故含有15N的T2噬菌体所占的比例为1/50,B正确;
C、大肠杆菌需要为T2噬菌体的增殖提供原料、能量、酶等条件,模板是T2噬菌体自身的DNA,C错误;
D、由于子代T2噬菌体的蛋白质外壳是以大肠杆菌中的氨基酸为原料合成的,而大肠杆菌只含有14N均不含15N,所以产生的子代T2噬菌体的蛋白质外壳均不含15N,D正确。
故选C。
11. 下列有关DNA结构和功能的叙述,错误的是( )
A. 由8个碱基组成的DNA片段,其碱基对的排列方式可能有256种
B. DNA分子中(A+T)/(C+G)的值越小,该分子结构稳定性越低
C. DNA指纹技术利用了DNA分子的特异性
D. 对RNA病毒来说基因就是有遗传效应的RNA片段
【答案】B
【解析】
【分析】基因:基因突触是指有遗传效应的DNA片段,但对于RNA病毒而言,基因是一段有遗传效应的RNA分子片段。
【详解】A、8个碱基可以组成4个碱基对,每个碱基对有4种可能,故应有44=256种排列顺序,A正确;
B、C与G之间有三个氢键,A与T之间两个氢键,故DNA分子中(A+T)/(C+G)的值越小,该分子结构稳定性越高,B错误;
C、DNA指纹技术利用了个体基因独特的碱基排列顺序,即DNA分子的特异性,C正确;
D、对于RNA病毒来说,其遗传物质是RNA,所以基因是有遗传效应的RNA片段,D正确。
故选B。
12. 下图是某同学利用相应材料构建的病毒X的部分核酸片段,下列叙述正确的是( )
A. 1表示核糖或脱氧核糖
B. 病毒X的核酸片段中,每个磷酸都连接两个核糖
C. 若构建好2的互补链后,需要在碱基之间加上氢键
D. 病毒X的每条核酸链中,嘌呤碱基与嘧啶碱基数目相等
【答案】C
【解析】
【分析】核酸的基本组成单位是核苷酸,一分子核苷酸酸由1分子磷酸、1分子五碳糖和1分子碱基组成,磷酸连接在五碳糖的5号碳原子上,碱基连在1号碳原子上;核酸根据五碳糖不同分为DNA和RNA,DNA中的五碳糖是脱氧核糖,碱基是A、T、G、C四种,RNA中的五碳糖是核糖,碱基是A、U、G、C四种。
【详解】A、由图中可知,该核酸片段中含有碱基T,故病毒X的核酸为DNA,1只能是脱氧核糖,A错误;
B、病毒X的核酸片段中,在双链DNA中大多数的磷酸都连接2个核糖,而位于单链一端的磷酸连接一个核糖,B错误;
C、DNA由两条反向平行链组成,两条链靠氢键连接,故若构建好2的互补链后,需要在碱基之间加上氢键 ,C正确;
D、根据碱基互补配对原则,A=T,C=G,故病毒X的核酸链中,故嘌呤碱基与嘧啶碱基数目相等,D错误。
故选C。
13. 关于如图所示生理过程的叙述,错误的是( )
A. 物质1为mRNA
B. 物质2为多肽
C. 结构1为核糖体
D. 结构1在物质1上从右往左移动
【答案】D
【解析】
【分析】该生理过程是遗传信息的表达的翻译过程,图中物质1是mRNA,是翻译的模板;物质2是多肽,是翻译的产物;结构1是核糖体,是翻译的场所。根据不同核糖体上合成肽链的长短来判断翻译的方向。
【详解】A、物质1为mRNA,是翻译过程的模板,A正确;
B、物质2为多肽,B正确;
C、结构1为核糖体,是翻译的场所,C正确;
D、根据不同核糖体上合成肽链的长短来看,核糖体在mRNA上移动方向是从左向右,D错误。
故选D。
【点睛】
14. 心脏疾病包括各种先天性心脏病和后天由其他疾病或环境导致的心脏功能衰退及心力衰竭等疾病。某心脏发育异常患者,其DNA甲基转移酶(DNMTs)介导的DNA甲基化修饰失衡,以及一些心脏发育调控基因与启动子区(RNA聚合酶结合位点)甲基化水平的降低,导致心脏异常,下列叙述错误的是( )
A. DNMTs介导的DNA甲基化修饰失衡引起的心脏疾病,属于表观遗传
B. 该患者的心脏异常情况可以遗传给后代
C. 该患者心脏发育调控基因与正常人基因的碱基序列不同
D. 该疾病可能与心脏发育调控基因的表达异常有关
【答案】C
【解析】
【分析】表观遗传是指DNA序列不发生变化,但基因的表达却发生了可遗传的改变,即基因型未发生变化而表现型却发生了改变,如DNA的甲基化,甲基化的基因不能与RNA聚合酶结合,故无法进行转录产生mRNA,也就无法进行翻译最终合成蛋白,从而抑制了基因的表达。
【详解】A、生物体基因的碱基序列保持不变,但基因表达和表型发生可遗传变化的现象叫表观遗传。根据题意可知,DNMTs介导的DNA甲基化修饰失衡引起的心脏疾病,属于表观遗传,A正确;
B、表观遗传可以遗传,B正确;
C、根据题干信息可知DNA序列并未发生改变,故患者基因和正常人基因的碱基序列相同,C错误;
D、该疾病可能影响了RNA聚合酶与启动子的结合,故该病可能与心脏发育调控基因的表达异常有关,D正确。
故选C。
15. 我国科学家发现在体外实验条件下,蛋白质A和蛋白质B可以形成含铁的杆状多聚体,这种多聚体能识别外界磁场并自动顺应磁场方向排列。编码这两种蛋白质的基因,在家鸽的视网膜中共同表达。下列相关说法错误的是( )
A. 家鸽的所有细胞中都含有控制合成这两种蛋白质的基因
B. 编码蛋白质A和B的基因只在家鸽的视网膜细胞中转录
C. 家鸽视网膜细胞中遗传信息的基本流向为RNA→RNA→蛋白质
D. 上述材料表明基因通过控制蛋白质的结构直接控制生物体的性状
【答案】C
【解析】
【分析】1、同一个体不同细胞都是由同一个受精卵经过细胞分裂和细胞分化形成,因此含有基因相同。
2、基因控制性状的途径有二,一是通过控制酶的合成来控制代谢过程,进而控制生物体的性状;二是通过控制蛋白质的结构直接控制生物体的性状。
【详解】A、家鸽的所有细胞都是由同一个受精卵经过细胞分裂和细胞分化而形成的,因此都含有控制合成这两种蛋白质的基因,A正确;
B、基因的表达过程包括转录和翻译,编码蛋白质A和B的这两种蛋白质的基因在家鸽的视网膜中共同表达,说明编码蛋白质A和B的基因只在家鸽的视网膜细胞中转录,B正确;
C、家鸽的视网膜细胞已经失去分裂能力,但能够合成蛋白质,所以家鸽视网膜细胞中遗传信息的基本流向为DNA→RNA→蛋白质,C错误;
D、由题意可知:蛋白质A和B均为结构蛋白,二者的合成受相应的基因控制,表明基因通过控制蛋白质的结构直接控制生物体的性状,D正确。
故选C。
16. 在大田的边缘和水沟两侧,同一品种的小麦植株总体上比大田中间的长得高壮。产生这种现象的主要原因是( )
A. 基因重组引起的性状分离B. 环境差异引起的性状变异
C. 隐性基因突变为显性基因D. 染色体的数目发生了变化
【答案】B
【解析】
【分析】生物的变异包括可遗传变异和不可遗传的变异。其中可遗传变异是遗传物质发生了改变,而不遗传变异则是环境差异引起性状变异,遗传物质没有发生改变。
【详解】A、同一品种的小麦植株总体上比大田中间的长得高壮,这是环境引起的变异,而基因重组引起性状分离要在下一代才能体现,A错误;
B、同一品种的小麦植株在大田的边缘和水沟两侧总体上比大田中间的长得高壮,是由于水肥光照等环境差异引起的性状变异,B正确;
C、基因突变具有低频性,不可能在大田的边缘和水沟两侧的小麦都发生突变,不是隐性基因突变为显性基因导致的,C错误;
D、在大田的边缘和水沟两侧,光照、水都比较充足,因而长得比大田中间的小麦植株高壮,并不是细胞染色体结构和数目发生了变化,D错误。
故选B。
17. 果蝇某染色体上的DNA 分子中一个脱氧核苷酸发生了改变,会导致( )
A. 染色体上基因的数量减少
B. 表达的蛋白质分子结构不一定改变
C. 染色体上基因的排列顺序发生改变
D. 染色体上所有基因碱基序列都发生改变
【答案】B
【解析】
【分析】1、基因突变的概念: 是指DNA分子中发生碱基对的替换、增添和缺失,而引起的基因结构的改变,叫做基因突变;
2、密码子具有简并性和通用性。
【详解】A、 DNA分子中一个脱氧核苷酸发生了改变,会导致基因碱基序列改变,但不会导致基因数目减少,A错误;
B、由于密码子具有简并性,染色体上的DNA分子中一个脱氧核苷酸发生了改变后,其表达的蛋白质结构不一定改变,B正确;
C、染色体上的DNA分子中一个脱氧核苷酸发生了改变,染色体上基因的排列顺序不会发生改变,C错误;
D、DNA分子中一个脱氧核苷酸发生了改变,只能导致一个基因碱基序列发生改变,D错误。
故选B。
18. 如图表示细胞中所含的染色体,下列叙述错误的是( )
A. ①代表的生物可能是二倍体,其每个染色体组含4条染色体
B. ②代表的生物可能是二倍体,其每个染色体组含3条染色体
C. ③代表的生物可能是单倍体,其每个染色体组含2条染色体
D. ④代表的生物可能是单倍体,其每个染色体组含4条染色体
【答案】B
【解析】
【分析】判断染色体组的方法是细胞内形态相同的染色体有几条,则含有几个染色体组。由受精卵发育而成的个体,若体细胞含两个染色体组,则为二倍体,若含三个或三个以上染色体组的则为多倍体;单倍体是体细胞中含本物种配子染色体数的个体。
【详解】A、①所示的细胞为2个染色体组,每个染色体组含4条染色体,若它是由受精卵发育而来的个体的体细胞,则代表二倍体,A正确;
B、②所示的细胞为3个染色体组,每个染色体组含2条染色体,若它是由受精卵发育而来的个体的体细胞,则代表三倍体,B错误;
C、③所示的细胞为4个染色体组,每个染色体组含2条染色体,若它是由配子发育而来的个体的体细胞,则代表单倍体,C正确;
D、④所示的细胞为1个染色体组,每个染色体组含4条染色体,代表单倍体,D正确。
故选B。
19. 下列有关细胞癌变的叙述,错误的是( )
A. 致癌因子是导致癌症的重要因素
B. 原癌基因和抑癌基因只存在于癌细胞中
C. 癌细胞膜上的糖蛋白等物质减少,易分散和转移
D. 癌细胞形态结构发生变化,能无限增殖
【答案】B
【解析】
【分析】1、细胞癌变的原因包括内因和外因,其中外因是物理致癌因子、化学致癌因子和病毒致癌因子,内因是原癌基因和抑癌基因发生基因突变。
2、癌细胞的主要特征:能无限增殖,细胞形态结构发生显著改变。细胞表面发生变化,细胞膜上的糖蛋白等物质减少,细胞间的黏着性降低,导致细胞易扩散转移。
【详解】A、致癌因子是导致癌症的主要因素,致癌因子使原癌基因和抑癌基因发生基因突变,导致癌症的发生,A正确;
B、原癌基因和抑癌基因只存在于所有正常细胞中,B错误;
C、细胞膜上的糖蛋白等物质减少,细胞间的黏着性降低,导致细胞易扩散转移,C正确;
D、癌细胞的主要特征有:能无限增殖,细胞形态结构发生显著改变,D正确。
故选B。
20. 下图①~④表示二倍体生物细胞中染色体可能发生的一系列状况,①中字母表示染色体上对应的基因。下列有关分析正确的是( )
A. ①过程可能是发生了基因突变
B. ②中由于没有改变染色体上基因的种类和数目,生物的性状一般不会受到影响
C. ③中“凸环”的形成是由于联会中的一条染色体上缺失了某一片段
D. ④是同一双亲后代呈现多样性的重要原因之一
【答案】D
【解析】
【分析】分析图示可知:①中d变成K,F变成了L,说明两条非同源染色体之间发生了部分片段的交换,属于染色体结构变异的易位;②中染色体片段缺失了一段或重复了一段,属于染色体结构变异;③中上面一条染色体多了一段或下面一条染色体少了一段,属于染色体结构变异的重复或缺失;④中同源染色体的非姐妹染色单体之间发生了互换,属于基因重组。
【详解】A、染色体上的基因发生突变产生的是其等位基因,不可能由基因d、F变成基因K、L,A错误;
B、②发生了染色体片段的缺失或重复,改变了染色体上基因的数目,且生物的性状也会受到影响,如果蝇卷翅的形成,B错误;
C、③中“凸环”的形成可能是联会中的一条染色体上缺失了某一片段,也可能是联会中的一条染色体上重复了某一片段,C错误;
D、④表示同源染色体的非姐妹染色单体之间的互换导致的基因重组,是同一双亲后代呈现多样性的重要原因之一,D正确。
故选D。
21. 下列关于“低温诱导植物细胞染色体数目的变化”实验的叙述,正确的是( )
A. 卡诺氏液固定细胞形态后需用蒸馏水冲洗
B. 视野中观察到的均为染色体数目加倍的细胞
C. 该实验可在高倍显微镜下观察染色体数目动态变化的过程
D. 该实验制作装片的一般步骤是:解离→漂洗→染色→制片
【答案】D
【解析】
【分析】低温诱导染色体数目加倍实验:
1、低温诱导染色体数目加倍实验的原理:低温能抑制纺锤体的形成,使子染色体不能移向细胞两极,从而引起细胞内染色体数目加倍。
2、该实验的步骤为选材→固定→解离→漂洗→染色→制片。
3、该实验采用的试剂有卡诺氏液(固定)、改良苯酚品红染液(染色),体积分数为15%的盐酸溶液和体积分数为95%的酒精溶液(解离)。
【详解】A、该实验中用卡诺氏液固定细胞后用体积分数为95%的酒精冲洗2次,A错误;
B、由于分裂期所占时间短,故视野中只有少部分细胞染色体数目加倍,B错误;
C、观察洋葱根尖细胞有丝分裂,由于解离时已将细胞杀死,细胞将固定在某一时期,所以不可能在高倍镜的视野中通过一个细胞看到染色体的变化情况,C错误;
D、该实验制作装片的一般步骤是:解离→漂洗→染色→制片,D正确。
故选D。
22. 下列关于遗传病的检测和预防的叙述,错误的是( )
A. 遗传咨询需要了解咨询对象的家族病史
B. 禁止近亲结婚可杜绝遗传病患儿的出生
C. 产前诊断可初步确定胎儿是否患猫叫综合征
D. 人的毛发和唾液都可以用来进行基因检测
【答案】B
【解析】
【分析】通过遗传咨询和产前诊断等手段,对遗传病进行监测和预防,在一定程度上能够有效地预防遗传病的产生和发展。
【详解】A、遗传咨询的内容和步骤:①医生对咨询对象进行身体检查,了解家庭病史,对是否患有某种遗传病作出诊断;③分析遗传病的传递方式;②推算出后代的再发风险率;④向咨询对象提出防治对策和建议,如终止妊娠、进行产前诊断等,A正确;
B、禁止近亲结婚可降低隐性遗传病患儿的降生,但不能杜绝,B错误;
C、猫叫综合征是染色体异常遗传病,产前诊断可初步确定胎儿是否患病,C正确;
D、人的毛发和唾液中都含有自己的DNA,都可用于基因检测,D正确。
故选B。
23. 下列关于生物变异的叙述,正确的是( )
A. 基因重组只是基因间的重新组合,不会导致生物性状变异
B. 基因突变一定能引起生物性状的改变
C. 镰刀型细胞贫血症属于基因突变
D. 同源染色体的非姐妹染色单体间的交叉互换属于染色体变异
【答案】C
【解析】
【分析】可遗传的变异包括基因突变、基因重组和染色体变异:
(1)基因突变是指基因中碱基对的增添、缺失或替换,这会导致基因结构的改变,进而产生新基因。
(2)基因重组是指在生物体进行有性生殖的过程中,控制不同性状的非等位基因重新组合,包括两种类型:
①自由组合型:减数第一次分裂后期,随着非同源染色体自由组合,非同源染色体上的非等位基因也自由组合。
②交叉互换型:减数第一次分裂前期(四分体),基因随着同源染色体的非姐妹染色单体的交叉互换而发生重组。此外,某些细菌(如肺炎双球菌转化实验) 和在人为作用(基因工程)下也能产生基因重组。
(3)染色体变异包括染色体结构变异(重复、缺失、易位、倒位)和染色体数目变异。
【详解】A、基因重组会导致生物性状变异,A错误;
B、由于密码子具有简并性等原因,基因突变不一定能引起生物性状的改变,B错误;
C、镰刀型细胞贫血症形成的根本原因是基因突变(碱基对的替换),C正确;
D、同源染色体的非姐妹染色单体间的交叉互换属于交叉互换型基因重组,D错误。
故选C。
24. 下列关于单倍体、二倍体和多倍体的叙述,不正确的是( )
A. 由受精卵发育成的生物,体细胞中有几个染色体组即为几倍体
B. 由配子发育成的生物,体细胞中无论有几个染色体组都为单倍体
C. 单倍体一般高度不育,多倍体植株一般茎秆粗壮,果实较大
D. 多倍体植株染色体组数加倍,产生配子数加倍,属于有利变异
【答案】D
【解析】
【分析】二倍体:由受精卵发育而成,体细胞中含有两个染色体组的个体。
多倍体:由受精卵发育而成,体细胞含有三个或三个以上染色体组的个体。
由配子发育而来,体细胞中含有本物种配子染色体数目的个体。
【详解】A、由受精卵发育成的生物,体细胞中有几个染色体组即为几倍体,A正确;
B、由配子发育成的生物,体细胞中无论有几个染色体组都为单倍体,B正确;
C、单倍体一般高度不育,多倍体植株一般茎秆粗壮,果实较大,C正确;
D、多倍体植株染色体组数加倍,产生的配子种类增加,但产生的配子数不一定加倍,D错误。
故选D。
25. 已知并指是一种显性遗传病,聋哑是一种隐性遗传病,控制两种病的基因分别位于两对常染色体上。现有一父亲并指不聋哑,母亲正常,却生出一个无并指却聋哑的孩子,请问他们再生一个孩子表现正常的概率为( )
A. 3/8B. 1/8C. 3/16D. 1/16
【答案】A
【解析】
【分析】并指是常染色体显性遗传病(用A、a表示),聋哑是常染色体隐性遗传病(用B、b表示),则并指不聋哑父亲的基因型为A_B_,正常母亲的基因型为aaB_,患聋哑但手指正常的孩子的基因型为aabb,则这对夫妇的基因型为AaBb×aaBb。
【详解】设并指基因为A,聋哑基因为b,则亲本和所生子代为A-B-×aaB-→aabb,故亲本基因型为AaBb×aaBb,再生一个孩子表现正常aaB-的概率为1/2×3/4=3/8,A正确,BCD错误。
故选A。
二、非选择题(本题共 3小题,除标注外,每空2分,共50分)
26. 水稻的高秆(易倒伏)和矮秆(抗倒伏)性状由一对等位基因(D、d)控制,抗病和感病性状由另外一对等位基因(R、r)控制,且控制两对性状的基因独立遗传。现用一个高秆抗病品种与一个矮秆感病品种杂交,图解如下图所示,请回答问题。
(1)上述两对相对性状中,显性性状分别是_________、_________.
(2)两亲本的基因型是_________、_________。
(3)F1高秆个体自交,后代同时出现了高秆和矮秆性状,这种现象叫作_________。
(4)对每一对相对性状单独进行分析,结果发现每一对相对性状的遗传都遵循了_________定律,若将这两对相对性状一并考虑,则发现两对相对性状之间的遗传遵循了_________定律。
(5)F1产生的配子有4种,它们之间的数量比为_________,可另设_________实验加以验证。
(6)F2的矮秆抗病个体中,纯合子所占的比例为_________,应该对F2的矮秆抗病个体进行_________才能获得比例较高的纯合矮秆抗病植株。为缩短育种年限,还可以通过_________育种的方式来获得纯合的矮秆抗病植株。
【答案】(1) ①. 高杆 ②. 抗病(顺序可以颠倒)
(2) ①. DDRR ②. ddrr
(3)性状分离 (4) ①. (基因的)分离 ②. (基因的)自由组合
(5) ①. 1:1:1:1 ②. 测交
(6) ①. 1/3 ②. 连续自交 ③. 单倍体
【解析】
【分析】基因的分离定律的实质是:在杂合子的细胞中,位于一对同源染色体上的等位基因,具有一定的独立性;在减数分裂形成配子的过程中,等位基因会随同源染色体的分开而分离,分别进入两个配子中,独立地随配子遗传给后代。
基因的自由组合定律的实质是:位于非同源染色体上的非等位基因的分离或组合是互不干扰的:在减数分裂过程中,同源染色体上的等位基因彼此分离的同时,非同源染色体上的非等位基因自由组合。
【小问1详解】
由题意可知,亲本高杆抗病与矮秆感病杂交,后代为高杆抗病,上述两对相对性状中,显性性状分别是高杆和抗病。
【小问2详解】
分析题可知,高杆(R)抗病(D)是显性,矮秆(r) 感病(d)为隐性,两亲本的基因型是DDRR、ddrr。
【小问3详解】
在F1个体自交的后代中,同时表现出显性性状和隐性性状的现象叫做性状分离。所以F1高杆个体自交,后代同时出现了高杆和矮秆性状,这种现象叫作性状分离。
【小问4详解】
对每一对相对性状单独进行分析,F1代自交,后代高杆:矮秆=3:1,抗病:感病=3:1,每一对相对性状的遗传都遵循了分离定律。若将这两对相对性状一并考虑,高杆抗病:高杆感病:矮秆抗病:矮秆感病=9:3:3:1,符合自由组合定律。
【小问5详解】
F1的基因型DdRr,其产生的配子有4种即DR:Dr:dR:dr=1:1:1:1。可用测交法对其验证。
【小问6详解】
纯合高杆抗病和纯合矮秆易感病的两个亲本杂交,F1的基因型为DdRr,后代F2中矮秆抗病个体即3/16ddR-,其中纯合子ddRR占1/3。
应该对F2的矮秆抗病个体进行连续自交才能获得比例较高的纯合矮秆抗病植株。单倍体育种常采用花药离体培养获得单倍体幼苗,再用秋水仙素处理单倍体幼苗。使染色体数目加倍,得到的都是单倍体,自交后代不发生性状分离,能明显缩短育种年限,是用时最短的一种方法。
27. 下图甲、乙表示真核生物基因指导蛋白质的合成过程,请据图回答问题:
(1)图甲过程主要发生在______(结构)中,图乙过程发生在______(结构)中。
(2)图甲过程所需的原料是______,其中模板链是______(填序号);图乙过程所需的原料是氨基酸,连接它们的化学键是______。
(3)若tRNA上的三个碱基为UGU,则⑤上与之对应三个碱基(序列)是______,它们构成一个______。
(4)当核糖体到达______时,多肽链的合成结束。在一个mRNA上有若干个核糖体同时进行工作,可以合成多个______(填“相同”或“不同”)的多肽链,原因是______,这大大提高了翻译的效率。
【答案】(1) ①. 细胞核 ②. 核糖体(或细胞质)
(2) ①. 核糖核苷酸 ②. ① ③. 肽键
(3) ①. ACA ②. 密码子
(4) ①. 终止密码子 ②. 相同 ③. 合成多肽链的模板mRNA相同
【解析】
【分析】转录是在细胞核内,以DNA一条链为模板,按照碱基互补配对原则,合成RNA的过程。 翻译是在核糖体中以mRNA为模板,按照碱基互补配对原则,以tRNA为转运工具、以细胞质里游离的氨基酸为原料合成蛋白质的过程。
题图分析,图甲表示转录,图乙表示翻译。
【小问1详解】
图甲为转录过程,该过程主要发生在细胞核中,图乙为翻译过程,主要发生在细胞质中的核糖体上。
【小问2详解】
图甲过程的产物是RNA,因此该过程所需的原料是核糖核苷酸,该过程的模板链是图甲DNA的①条链;图乙过程的产物是多肽链,该过程所需的原料是氨基酸,氨基酸之间通过肽键连接起来。
【小问3详解】
若tRNA上的三个碱基为UGU,根据碱基互补配对原则可知,⑤上与之对应三个碱基(序列)是ACA,它们构成一个密码子。
【小问4详解】
当核糖体到达终止密码子时,由于终止密码子不决定氨基酸,因而多肽链的合成结束。在一个mRNA上有若干个核糖体同时进行工作,可以合成多个相同的多肽链,这是因为模板链是相同的,这大大提高了翻译的效率,提高了蛋白质合成的效率。
28. 细胞囊性纤维化(CF)是一种严重的人类呼吸道疾病,与CFTR基因有密切关系。图1为CF的一个家系图,图2为CF致病机理示意图。
请回答问题:
(1)依据图1可以初步判断CF的遗传方式为____染色体上的____性遗传。
(2)依据图2分析,过程①②分别称为____。异常情况下,异亮氨酸对应的密码子与正常情况____(填相同或不同)。最终形成的CFTR蛋白缺少一个苯丙氨酸,导致其空间结构发生改变,无法定位在细胞膜上,影响了氯离子的转运。
(3)综上分析,导致CF的根本原因是____。
【答案】(1) ①. 常 ②. 隐
(2) ①. 转录、翻译 ②. 不同
(3)CFTR基因发生了基因突变
【解析】
【分析】基因突变是指DNA分子中发生的碱基对的增添、缺失和改变,而引起的基因结构的改变,基因突变通常发生在DNA复制的过程中,基因突变能为生物的变异提供最初的原材料。题图分析,由正常双亲生出了患病的女儿,可知该病为常染色体隐性遗传病。
【小问1详解】
亲本表型正常,子代有患病的女儿,可知CF的遗传方式为常染色体上的隐性遗传。
【小问2详解】
依据图2分析,过程①的产物是mRNA,可知该过程为转录,过程②是形成肽链的过程,为翻译过程。由图可知,正常情况下异亮氨酸的密码子是AUC,异常情况下,异亮氨酸的密码子是AUU,显然两种情况下异亮氨酸对应的密码子不同。
【小问3详解】
据图可知,细胞囊性纤维化的原因是CFTR蛋白结构异常所致,由于基因指导蛋白质的合成,故此异常的蛋白质是由于基因结构异常所致,据此可以说导致CF的根本原因是CFTR基因发生了基因突变。
河北省泊头市第一中学2023-2024学年高一下学期5月月考生物试题(学生版+教师版): 这是一份河北省泊头市第一中学2023-2024学年高一下学期5月月考生物试题(学生版+教师版),文件包含河北省泊头市第一中学2023-2024学年高一下学期5月月考生物试题教师版docx、河北省泊头市第一中学2023-2024学年高一下学期5月月考生物试题学生版docx等2份试卷配套教学资源,其中试卷共36页, 欢迎下载使用。
湖南省岳阳市汨罗市第一中学2023-2024学年高一下学期5月月考生物试题(学生版+教师版): 这是一份湖南省岳阳市汨罗市第一中学2023-2024学年高一下学期5月月考生物试题(学生版+教师版),文件包含湖南省岳阳市汨罗市第一中学2023-2024学年高一下学期5月月考生物试题教师版docx、湖南省岳阳市汨罗市第一中学2023-2024学年高一下学期5月月考生物试题学生版docx等2份试卷配套教学资源,其中试卷共23页, 欢迎下载使用。
河南省名校2023-2024学年高二下学期5月联考生物试题(学生版+教师版): 这是一份河南省名校2023-2024学年高二下学期5月联考生物试题(学生版+教师版),文件包含河南省名校2023-2024学年高二下学期5月联考生物试题教师版docx、河南省名校2023-2024学年高二下学期5月联考生物试题学生版docx等2份试卷配套教学资源,其中试卷共29页, 欢迎下载使用。

