山东省东营市2022-2023学年高二下学期期末考试政治试卷(含答案)
展开2022-2023学年山东省东营市第一中学高一下学期6月阶段检测政治试卷含答案: 这是一份2022-2023学年山东省东营市第一中学高一下学期6月阶段检测政治试卷含答案,共8页。试卷主要包含了选择题,非选择题等内容,欢迎下载使用。
2022-2023学年山东省东营市高一下学期期末考试政治试题含解析: 这是一份2022-2023学年山东省东营市高一下学期期末考试政治试题含解析,共25页。试卷主要包含了 党的二十大报告强调等内容,欢迎下载使用。
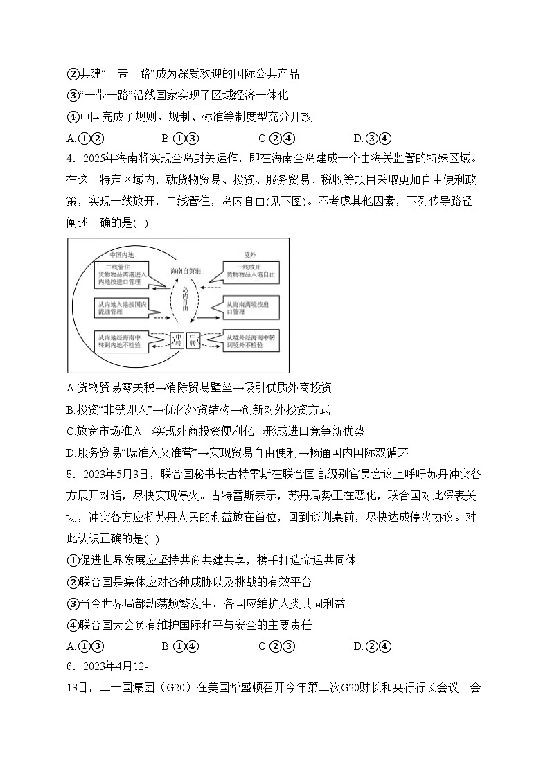
山东省德州市2022-2023学年高二下学期期末考试政治试卷(含答案): 这是一份山东省德州市2022-2023学年高二下学期期末考试政治试卷(含答案),共15页。试卷主要包含了单选题,材料分析题等内容,欢迎下载使用。

