河南省南阳市邓州春雨国文学校2023-2024学年高一下学期5月月考地理试卷(学生版+教师版)
展开
这是一份河南省南阳市邓州春雨国文学校2023-2024学年高一下学期5月月考地理试卷(学生版+教师版),文件包含河南省南阳市邓州春雨国文学校2023-2024学年高一下学期5月月考地理试卷教师版docx、河南省南阳市邓州春雨国文学校2023-2024学年高一下学期5月月考地理试卷学生版docx等2份试卷配套教学资源,其中试卷共33页, 欢迎下载使用。
注意事项:
1.答题前填写好自己的姓名、班级、考号等信息
2.请将答案正确填写在答题卡上
第I卷(选择题)
一、选择题
1. 下列区域是按照人文特征划分的是( )
A. 西北干旱、半干旱区B. 柴达木盆地
C. 古村落集中分布区D. 珠江流域
义乌小商品闻名海内外,从针头儿线脑儿、牙签儿到精致的礼品、精美的饰物,从鞋袜、围巾、服装到毛纺织品,从各种玩具、打火机到电视机、红木家具、各种五金工具和电子产品,各种产品应有尽有。在“一带一路”倡议引领下,浙江义乌再次摇响“拨浪鼓”,加快与“一带一路”沿线国家的经贸合作。
据此完成下面小题。
2. 在浙江义乌出口贸易中,义乌小商品( )
A. 多采取薄利多销策略B. 科技含量高,附加值高
C. 出口市场均为发展中国家D. 以资金密集型产品为主
3. 义乌要想借助“一带一路”更好地摇响“拨浪鼓”应该( )
A. 借助国外知名品牌,发展加工贸易B. 发达国家投资建厂,靠近市场
C. 增强创新意识,引进先进技术D. 产品档次多元化,强行扩大生产规模
4. 日本农业机械多以小型为主,其原因主要是( )
A. 人均耕地少B. 耕地多分布在山地丘陵,地块小
C. 河网稠密D. 气候温暖湿润,土质疏松
5. ①“苍松雪岭,沃野龙江稻谷香”;②“碧草毡房,春风马背牛羊壮”;③“琼海独具大手笔,五指擎天”;④“石林自有高材生,群峰拔地”。这四句话分别描绘出了我国四省区的突出特点,依据材料以上四句话描写的省级行政区分别是( )
A. 安徽、内蒙古、海南、云南B. 黑龙江、西藏、海南、广西
C. 黑龙江、内蒙古、海南、云南D. 内蒙古、宁夏、海南、云南
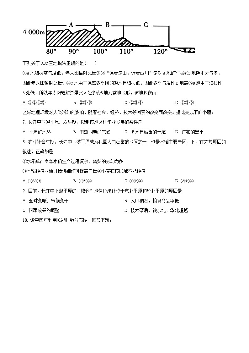
6. 读“我国沿32°N所作的地形剖面图”,回答下题。
下列关于ABC三地说法正确的是( )
①A地海拔高气温低,年太阳辐射总量少②“远看是山,近看成川”是对A地的写照③B地阴雨天气多,因此年太阳辐射总量少④C地由于远离冬季风的源地且海拔低,因此冬季气温比B地高⑤B地由于海拔比A处低,所以年太阳辐射总量比A处多⑥B地为盆地地形,该地多夜雨
A. ①②④⑤B. ②③⑥C. ②③④D. ①③⑤
区域地理环境对人类活动影响,随着社会、经济、技术等因素的改变而改变。据此完成下面小题。
7. 长江中下游平原开发早期,限制该地区耕作业发展的条件是
A. 平坦的地势B. 雨热同期的气候C. 多水且黏重的土壤D. 广布的黑土
8. 农业社会时期,长江中下游平原成为我国人口密集的地区之一,也是水稻主要产区。下列有关其原因的叙述,正确的是
①水稻单产高②水稻生产过程复杂,需要的劳动力多
③水稻种植业通过精耕细作可提高产量④小麦在该区域不能种植
A. ①②③B. ①②④C. ①③④D. ②③④
9. 目前,长江中下游平原的“粮仓”地位逐渐让位于东北平原和华北平原的原因是
A. 全球变暖,气候变干B. 人口稠密,粮食商品率低
C. 国家政策的调整D. 技术落后,被东北、华北超越
10. 读中国可利用风能时数分布图,回答下题。
图中显示我国风能资源的分布特点是( )
A. 主要分布于我国的北方地区及沿海地区
B. 主要分布于我国温带大陆性气候区
C. 主要分布于我国的高寒气候区
D. 我国广大的内陆地区均是风能贫瘠地区
下图中1、2、3线是按照不同标准划分的同一种地理界线。据此完成下面小题。
11. 该地理界线最有可能是( )
A. 橡胶种植北界B. 1600mm年等降水量线C. 30℃等温线D. 热带和亚热带分界线
12. 同一界线可以画出若干条,这说明地理区域具有( )
A. 客观性B. 差异性C. 过渡性D. 整体性
下图示意我国甲、乙两区域,完成下面小题。
13. 关于甲、乙两区域河流特征的描述不正确的是( )
A. 甲区域以冰雪融水补给主乙区域以雨水补给为主
B. 甲区域以内流河为主,乙区域以外流河为主
C. 甲区域以春汛为主,乙区域以夏汛为主
D. 甲区域水系呈向心状,乙区域水系呈放射状
14. 甲、乙两区域分别盛产棉花和天然橡胶,其共同的区位优势是( )
①夏季热量充足②劳动力价格较低③夏季降雨充足④当地市场广阔
A ①③B. ①②C. ②③D. ③④
15. 甲乙两地是我国少数民族的聚居地也是国家重点扶贫地区,制约两地经济发展的共同因素是( )
①多山的地形②干旱的气候③对外联系不便④生产方式落后⑤水资源短缺
A. ①②③B. ②③⑤C. ①③④D. ②④⑤
下图是经过我国疆域四至点的经线或纬线所围成的四边形,读图完成下面小题。
16. 该四边形的四个顶点中,位于我国疆域范围内的有( )
A. 0个B. 1个C. 2个D. 4个
17. 该四边形的中心所在区域( )
A. 主要农作物有水稻、油菜等B. 地形以平原和低山丘陵为主
C. 因降水稀少而造成水资源短缺D. 人口密度大,城市化水平高
自然地理条件是农业发展的基础,区域自然条件变化会引起农业产值的变化。下图是我国不同区域自然地理条件对农业产值的贡献率示意图(B表示贡献率)。据此完成下面小题。
18. 我国自然条件对农业产值贡献大小的空间差异及其主要影响因素正确的是( )
A. 东大西小——地形和降水B. 东小西大——土壤和水源
C. 南大北小——地形和降水D. 南小北大——气温和降水
19. 自然条件变化对我国①地区农业产值增长的影响最为显著,其主要表现为( )
A. 平整土地,更加便于耕作B. 降水增加,水分条件改善
C. 气候变暖,生长期延长D. 温差缩小,冷冻灾害减少
近些年来,我国东、中、西部地区经济发展水平差距正逐步缩小。下图为2000~2013年我国东、中、西部地区及东北地区工业增加值增速变化图。据此完成下面小题。
20. 从工业增加值的增速看,2005年以来总体维持的格局是( )
A 东慢西快B. 东快中慢C. 中快西慢D. 东快东北慢
21. 由图可知,2013年我国工业增加值增速( )
A. 中、西部地区都呈上升趋势B. 东、中、西部地区差距较小
C. 东北地区呈上升趋势D. 西部地区比东部地区高9.7%
22. 从产业结构看,下列产业在东部地区具有明显优势的是( )
A. 原煤生产B. 有色冶金C. 电力D. 集成电路
华北地区某校组织学生去该市郊区进行夏令管活动,下图为他们开展活动区域的等高线地形图。读图,回答下面小题。
23. 图中A,B,C,D四个地点,最合适在活动期间搭帐篷宿营的是
A. A地B. B地C. C地D. D地
24. 同学们能在该地区观察到的是
A. 山坡上盛开着大片的桃花B. 河道弯曲,水流平缓
C. 农民在田地里收割甘蔗D. 山体险峻,坡陡谷深
25. 通过夏令营活动,学生们学到的野外旅游自我保护的正确做法有
①遭遇泥石流时迅速往山下跑 ②在大树下躲避雷雨 ③不随便品尝野菜 ④在登山时保持适当距离
A. ①②B. ③④C. ①③D. ②④
《后汉书.南蛮传》中记载“南州水土温暑,加有瘴气,致死者十必四五。”两千年来,所谓的“瘴气之地”涉及的地域范围很广,并且也在不断变迁。下图为战国到明代瘴域的变迁示意图。据此完成下面小题。
26. 形成瘴气的地理条件主要是( )
A. 河网密布B. 植被茂密C. 气候湿热D. 地表崎岖
27. 图中瘴域北界不断南移、范围不断缩小的原因主要有( )
①人口南迁,使南方耕地增多②气候逐渐变暖③人口北迁,使北部湿地减少④气候逐渐变冷
A. ①②B. ①④C. ②③D. ③④
28. 根据瘴域边界变化推测,我国南方地区明代比唐代( )
A. 聚落规模减小B. 土地退化加速C. 文化融合减弱D. 开发程度较高
下图为沿东经89°的地形剖面图。读图回答下面小题。
29. 图示地区中
A. 甲山是我国季风区与非季风区分界线
B. 丁海属于太平洋海域
C. 乙山是我国地势一、二级阶梯的分界线
D. 丙高原地表沙漠广布
30. 图示沿线地区自北向南
A. 地势由第三级阶梯上升到第一级阶梯
B. 植被景观由温带森林过渡到温带荒漠
C. 流域由外流区到内流区再进入外流区
D. 气候由极其干燥逐渐变化为相对湿润
第II卷(非选择题)
二、综合题
31. 阅读图文材料,完成下列要求。
鄂霍次克海为位于太平洋西北部的边缘海,季风环流影响显著。每年冬季该海域风力强劲,气候条件极其恶劣,常有船只被困,并且救援难度很大。
(1)分析鄂霍次克海冬季风大的主要原因。
(2)结合图文信息和所学知识,从自然条件分析船只营救可能面临的困难。
32. 读图文材料,回答下列问题。
智利是首个与我国签署自由贸易协定的南美洲国家,并于2019年与我国签署共建“一带一路”谅解备忘录。
(1)智利被称为世界上最“孤独的国家”,从位置和自然环境的角度分析原因。
(2)从S市和M市中任选一地,说明该地的气候特征,并分析成因。
近年来,中智两国经贸合作日益紧密,我国向智利出口机电、轻工等产品,从智利主要进口矿产、农林产品,两国合作前景广阔。
(3)分析我国和智利在经贸合作中各自的优势条件。
33. 阅读图文材料,完成下列问题。
道孚县隶属四川省甘孜藏族自治州,地处青藏高原东南缘向峡谷过渡地带。全区地貌受区域地质构造控制,山峦起伏,地形起伏较大,平均海拔3245m。又因地处鲜水河断裂带,近百年来曾发生过多次地震。因此,历来有修建“崩空”(图1)传统,所谓“崩空”即房屋通过木头穿插拼接而成,结构坚固,抗震能力强。道孚民居梁柱等木结构一律用染色剂染成褐红色,外墙用一种叫“沙嘎”(意为白泥巴)的泥土做涂料,人们每年对外墙上一次涂料,一般在冬季来临前进行。
(1)根据材料,分析道孚县居民将梁柱等木结构染成褐红色以及每年冬季来临前将外墙涂上泥土的用意。
(2)根据图文材料,概括道孚县气候特点,并分析其形成原因。
(3)结合材料和所学知识,分析道孚县地质灾害频发原因。
34. 阅读图文材料,回答下列问题。
材料一:2021年9月28日在新疆南疆和田地区民丰县铁路建设工地上,和田至若羌(简称“和若”)最后一组500米长钢轨稳稳落下,标志着南疆地区塔克拉玛干沙漠铁路线正式“闭环”。
材料二:沙漠中修路首先要解决风沙问题。环塔克拉玛干沙漠铁路建设中总体方针“先防后治,生物措施和工程措施相结合”。其中先防是由三道防线组成:第一道防线是高1.5米的高立式沙障;第二道防线是0.8米高的中立式沙障;第三道防线是1平方米的正方形芦苇方格。而“后治”即做好铁路建设防沙工程的植物防护。
材料三:图1为塔克拉玛干沙漠铁路,图2从左至右依次为沙障、芦苇方格、和若铁路上的“过沙桥”。
(1)据图说明塔克拉玛干沙漠铁路线的分布特点。试从地形、水源、聚落等方面简要分析原因。
(2)从材料二中的治沙措施中选一例说明它在治沙中的作用。
(3)说明设计“过沙桥”的作用。
相关试卷
这是一份河南省南阳市邓州春雨国文学校2023-2024学年高二下学期5月月考地理试卷(学生版+教师版),文件包含河南省南阳市邓州春雨国文学校2023-2024学年高二下学期5月月考地理试卷教师版docx、河南省南阳市邓州春雨国文学校2023-2024学年高二下学期5月月考地理试卷学生版docx等2份试卷配套教学资源,其中试卷共30页, 欢迎下载使用。
这是一份2023-2024学年河南省南阳市邓州春雨国文学校高二上学期9月摸底地理试题含解析,共15页。试卷主要包含了单选题等内容,欢迎下载使用。
这是一份河南省南阳市邓州春雨国文学校2023-2024学年高二上学期9月月考地理试题,共5页。试卷主要包含了选择题组,综合题等内容,欢迎下载使用。

